Содержание
«Альтернативные» конструкции

Нельзя сказать, что они альтернативные, просто некоторые специалисты, занимающиеся проектировкой и сборкой усилителей для качественного воспроизведения звука, все чаще отдают предпочтение ламповым конструкциям. У ламповых усилителей такие преимущества:
- Очень низкое значение уровня нелинейных искажений в выходном сигнале.
- Высших гармоник меньше, чем в транзисторных конструкциях.
Но есть один минус, который перевешивает все достоинства, – обязательно нужно ставить устройство для согласования. Дело в том, что у лампового каскада очень большое сопротивление – несколько тысяч Ом. Но сопротивление обмотки динамиков – 8 или 4 Ома. Чтобы их согласовать, нужно устанавливать трансформатор.
Конечно, это не очень большой недостаток – существуют и транзисторные устройства, в которых используются трансформаторы для согласования выходного каскада и акустической системы. Некоторые специалисты утверждают, что наиболее эффективной схемой оказывается гибридная – в которой применяются однотактные усилители, не охваченные отрицательной обратной связью. Причем все эти каскады функционируют в режиме УНЧ класса «А». Другими словами, применяется в качестве повторителя усилитель мощности на транзисторе.

Причем КПД у таких устройств достаточно высокий – порядка 50 %. Но не стоит ориентироваться только на показатели КПД и мощности – они не говорят о высоком качестве воспроизведения звука усилителем. Намного большее значение имеют линейность характеристик и их качество
Поэтому нужно обращать внимание в первую очередь на них, а не на мощность
Устройство для наушников
Усилители для мобильного телефона питаются в основном за счет батареек, поэтому важно собрать прибор с низким потреблением энергии
Представленная далее инструкция соответствует этому требованию
Если владельцу не так важно портативность, можно встроить разъем для питания от электросети
Не рекомендуется использовать импульсные детали, так как они могут создавать помехи и ухудшать качество звука.
Для создания самодельного устройства лучше выбрать следующие элементы:
- медный кабель 30-40 см;
- вход для адаптера;
- микросхема KA2209;
- вход для штекера;
- 4 конденсатора 100 мкФ.
Схемой для сборки можно пользоваться от аналогичной платы TDA2822. От использования радиатора можно отказаться, выполнив устройство навесным монтажом.
TDA7265 и два варианта включения
Есть два варианта включения микросхемы.

- Большой диапазон питания (+-25В);
- Схема с двуполярным питанием;
- Мощность 2х25 Вт
- Есть режим работы без звука и функция ожидания;
- Термозащита от перегрева во время работы усилителя;
- Присутствует защита от кз.
Характеристики микросхемы
| Напряжение питания Uпит | 25 В |
| Напряжение на выходе в холостом режиме | 80 — 130 мВ |
| Ток потребления в холостом режиме Iпотр | 65 — 120 мА |
| Ток смещения на неинвертирующем входе Iсмещ | 500 нА |
| Выходная мощность Pвых | 20 — 25 Вт |
| Коэффициент гармоник Kr | 0,01 — 0,7 % |
| Коэффициент усиления (открытый контур) | 80 дБ |
| Входное сопротивление Rвх | 15 — 20 кОм |
| Температура отключения | 145 °C |
Предельные параметры микросхемы
| Напряжение питания Uпит | 25 В |
| Выходной пиковый ток | 4,5 А |
| Рассеиваемая мощность Pрасс | 30 Вт |
| Рабочая температура Tраб | -20…+85 °C |
| Температура хранения Tхран | -40…+150 °C |
Заземление усилителя
Заземление является одним из наиболее важных аспектов проектирования конструкции усилителя. Плохое заземление может быть основным источником шума и шума. Хорошая схема заземления позволяет отделить низковольтный аудиовход и сигнальное заземление от сильноточного источника питания и заземления динамика. Если допускается пропускание высоких токов через заземление с низким током, в проводах с низким током будет развиваться постоянное напряжение, которое будет появляться на входе и усиливаться как гул.
Чтобы разделить разные области, создадим несколько разных сетей:
- Заземление аудиовхода: для провода заземления кабеля аудиовхода
- Заземление сигнала: для входной цепи: R2, C2 и C3
- Заземление динамика: для обратных проводов динамика
- Заземление для развязки конденсаторов и цепи Зобеля.
Эти заземления будут подключаться к группе контактов, называемых заземлением основной схемы. Заземление основной схемы подключено к цепи защиты контура заземления, которая затем подключается к проводу заземления через металлическое шасси.
Основное заземление должно быть расположено как можно ближе к ёмким конденсаторам на источнике питания:

Как показано на рисунке, соединение цепи защиты контура заземления находится ближе всего к конденсаторам резервуара (БП), а соединение заземления входа — самое дальнее.
Как собрать стереоусилитель для колонок своими руками 12в
Все кто решается на создание усилителя для колонок, прежде всего интересуется компонентами, которые нужны для сборки. Подобные устройства работают благодаря микросхемам и транзисторам, хотя есть и случаи, когда используются лампы.

Рекомендации
Созданный вручную усилитель звука, основанный на микросхемах типа TDA и ему подобных, очень быстро нагревается. Для того чтобы предотвратить перегрев необходимо устанавливать радиаторные решётки. Размеры и типы решёток зависят от вида микросхем и мощности создаваемого устройства. Поэтому, необходимо предварительно в корпусе оставить для неё место.
Что вам понадобится в процессе
Чтобы приступить к изготовлению устройства, понадобится:
- корпус;
- штекер;
- блок питания;
- микросхема;
- кнопка-выключатель;
- проводки;
- охладительный радиатор;
- шурупы;
- термоклей с термопастой;
- паяльник и канифоль.

- Бур — расширитель. Он необходим для бурления отверстий в пластике или металле. Это очень удобный и точный инструмент, при помощи которого можно легко собрать корпус.
- Микросхемы. Необходимые микросхемы типа TDA легко можно найти на прилавках магазинов. В качестве альтернативы можно разобрать старый телевизор, и изъять оттуда нужную микросхему.
- Транзисторы. Транзисторы удобны своим маленьким потреблением энергии и тем, что их легко вмонтировать в любое устройство. Они отлично передают звук и его не нужно настраивать.
- Лампы. Уже мало кто создаёт устройства основанного на лампах. Но, тем не менее, такие устройства обладают отличными параметрами звука. Такие устройства имеют большой ряд недостатков: употребляют много энергии, занимают много места, тяжелее обычных, дорогие.
Разобравшись с необходимыми компонентами можно приступать к сборке устройства.
Схемы и инструкции по сборке
Существует множество схем по сборке усилителей. Они в первую очередь зависят от того старая или цифровая техника будет создана, размера и источника питания устройства. Собираются схемы на печатной плате, которая в итоге сделает устройство компактным. Также для сборки следует иметь в наличии паяльник.
Схема, которая, была разработана британцем Джоном Линсли-Худом, базируется на использовании четырёх транзисторов без использования микросхем. Такая схема позволяет с точностью воспроизводить форму входного сигнала, что даёт в итоге качественное усиление и синусоиду.
Справка. Самым простым видом схем является создание усилителя на основе микросхемы, в составе которой есть транзисторы и конденсаторы.
Только профессионалы могут создавать собственные схемы. Для новичков существует программа Sprint Layout, где можно посмотреть схемы и выбрать нужную.

Модули самодельного аудиокомплекса

Усилитель имеет:
- четыре аналоговых линейных входа;
- один корректирующий вход для проигрывателя;
- выход на АС;
- выход на наушники;
- выход дистанционного управления (RC5);
- управление звуком и баланс отключаемые функцией Direct;
- регулятор громкости с мотором;
- индикатор активного входа и прикрепленных функций;
- четыре гнезда, в том числе одно с клеммами питания.


Селектор входа сделан на небольших реле, это простое и эффективное решение, обеспечивающее минимальные искажения сигналов. На той же самой плате установлен фоно-корректор предусилитель с пассивной коррекцией, реализованный на операционных усилителях; блок питания предварительного усилителя со стабилизаторами LM317 и LM337.


Модуль регулировки громкости, помимо базового элемента, который представляет собой потенциометр с двигателем, также содержит систему управления двигателем потенциометра; звуковой буфер, реализованный на полевых транзисторах, система Contour, активируемая реле, а также другие электромагнитные реле, которые отключают управление тембром и балансом (функция Direct).


Схема регулятора тембров была взята из решений Marantz. Это активная коррекция, сделанная на операционных усилителях. Кроме того, этот модуль был дополнен контроллером баланса громкости.


Усилители мощности выполнены в виде отдельных блоков для отдельных каналов. Их схема была основана на проверенном годами проекте. Платы УМЗЧ были оснащены выпрямителями и фильтрующими конденсаторами. В усилителях мощности решено было отказаться от токовых систем защиты. На отдельной плате рядом с разъемами динамиков есть предохранители, которые и защищают динамики от чрезмерного тока.


Усилитель оснащен дополнительным УНЧ для наушников, независимым от главного усилителя мощности. При прослушивании через наушники клеммы питания УМЗЧ отключаются. Применяемый усилитель для наушников целиком выполнен на дискретных элементах.


Усилитель управляется микроконтроллером из семейства AVR — AtMega8515. Он отвечает за управление устройством и сигнализацию рабочего состояния. Он также используется для управления другими компонентами устройства через разъем управления на задней панели.

Усилитель оснащен функцией Sleep, и после завершения обратного отсчета он отправляет сигнал выключения на подключенные устройства. Всё может управляться с помощью локальной клавиатуры или удаленно, используя соответствующие команды пульта дистанционного управления, работающие кодом RC5.


Три трансформатора используются для питания всего домашнего усилителя. Два по 120 ВА обеспечивают питание усилителей мощности, они переключаются в релейный режим, который также активирует специальный разъем питания на задней панели усилителя. Реле отключается в режиме ожидания, но включается в активном режиме, хотя оно отключается при прослушивании через наушники.

Маленький трансформатор 15 ВА подает питание на систему управления усилителем, и во время активной работы активирует реле, через которое контакты напряжения подаются на блок питания, питающий весь предварительный усилитель, а также усилитель наушников.
Усилитель своими руками 100Вт/200Вт
На вход первого транзистора ставится регулятор громкости переменный резистор 47 кОм, он же снижает уровень шума усилителя.
При минимальной громкости шум не прослушивается, а при максимальной маскируется полезным сигналом.
Параметры изделия: 150Вт на нагрузку 4 Ом и 100Вт на нагрузку 8 Ом.
Второй усилитель звука лишен недостатков первого, что касается шума. Усилитель работает в классе В, диоды D2-D3-D4 задают данный режим работы выходным транзисторам VT4-VT5.
Транзисторы VT3-VT5 устанавливаются на теплоотвод, через изолирующие прокладки применяя при этом термопасту.
Сделанный УНЧ своими руками можно применить в активной колонке, сабвуфере воспроизведения низких частот превосходны.
В этой статье на нашем сайте www.radiochipi.ru мы расскажем вам как самостоятельно собрать усилители звука, что и позволит сэкономить на покупке уже готовых моделей.
Какой усилитель мощности будет лучшим?
Единого мнения о том какой тип усилителя лучший не существует. В настоящее время имеется возможность самостоятельной сборки двух типов усилителей звука:
Ламповые модели пользовались популярностью в недалёком прошлом. Они отличаются увеличенными размерами и повышенным потреблением электроэнергии.
Но при этом подобные ламповые усилители превосходят своих конкурентов по качеству звучания.
Транзисторные усилители имеют компактный размер и малое потребление электроэнергии. При этом они обеспечивают отличное качество звука.
С чего начать работу?
Для начала вам надлежит определиться с мощностью будущего усилителя. Стандартным параметром мощности для использования усилителя в домашних условиях является уровень в 30 – 50 Вт. Если же вам нужно изготовить простой усилитель звука, который будет использоваться для масштабных мероприятий, мощность может составлять 200-300 ватт.
Для работы нам потребуются следующие инструменты:
- Набор отверток.
- Мультиметр.
- Паяльник.
- Материал для изготовления корпуса.
- Электродетали.
- Текстолит для печатной платы.
По сути, печатные платы являются основой для будущего усилителя. Собрать её в домашних условиях не составит сложности.
Для выполнения печатной платы своими руками вам потребуется:
- Текстолит, имеющий медную фольгу.
- Моющее средство.
- Бытовой утюг.
- Самоклеящаяся китайская плёнка.
- Лазерный принтер.
- Сверло для работы с платой.
Кусок хлопчатобумажной ткани или марлевый тампон. Вырезаем из текстолита заготовку будущей платы. Оставьте с каждой из сторон сантиметровый запас. При помощи моющего средства необходимо обработать кусок текстолита, чтобы медная фольга получила розовый цвет. Промываем сделанную нами заготовку и тщательно её выслушиваем.
Приклеиваем самоклеящуюся плёнку к листу формата А4. Распечатываем на принтере заготовку будущей платы. Рекомендуется установить на максимум подачу тонера в принтер. На рабочую поверхность следует уложить фанеру, старую книгу и сверху плату фольгой вверх. Все накрываем офисной бумагой и тщательно прогреваем горячим утюгом. Прогревать нужно около 1 минуты.
Наносим распечатанную схему с листа бумаги на разогретую плату. Накрываем сверху плату листом бумаги и в течение 30 секунд прогреваем утюгом. Разглаживает рисунок при помощи тампона поперечными и продольными движениями. Дождитесь остывания заготовки, после чего можно снять с неё подложку.
Обобщенная схема усилителя
Она выглядит примерно вот так:

Как мы можем видеть на схеме, ко входу усилительного каскада через клеммы 1 и 2 подсоединяется какой-либо источник слабого сигнала с ЭДС EИ и внутренним сопротивлением RИ . Именно этот слабый сигнал с этого источника мы будем усиливать. Далее, как и полагается, каждый усилитель обладает своим каким-либо входным сопротивлением Rвх . Сила тока Iвх в цепи EИ —>RИ—>Rвх , как ни трудно догадаться, будет зависеть от входного сопротивления усилительного каскада Rвх .
Как вы уже знаете, источник питания играет главную роль в усилительном каскаде. Маломощный слабый сигнал управляет расходом энергии источника питания. В результате на выходе мы получаем умощненную копию входного слабого сигнала. Усиление произошло благодаря тому, что источник питания давал свою мощность для усиления входного сигнала. Ну как-то вот так).
В выходной цепи усилителя мы получаем усиленный сигнал с ЭДС Eвых и выходным сопротивлением Rвых . Через клеммники 3 и 4 мы цепляем нагрузку Rн , которая уже будет потреблять энергию усиленного сигнала. Сила тока в цепи Eвых —> Rвых —> Rн будет зависеть от сопротивления нагрузки Rн .
Блок фильтров
Схем фильтров, также, при желании можно найти множество, так как публикаций на тему многополосных усилителей сейчас достаточно. Для облегчения этой задачи и просто для примера, я приведу здесь несколько возможных схем, найденных в различных источниках:

— схема, которая была применена мной в этом усилителе, так как частоты раздела полос оказались как раз такие, которые и нужны были «заказчику» — 500 Гц и 5 кГц и ничего пересчитывать не пришлось.

— вторая схема, попроще на ОУ.
И ещё одна возможная схема, на транзисторах:

Как уже писал ваше, выбрал первую схему из-за довольно качественной фильтрации полос и соответствии частот разделения полос заданным. Только на выходах каждого канала (полосы) были добавлены простые регуляторы уровня усиления (как это сделано, например, в третьей схеме, на транзисторах). Регуляторы можно поставить от 30 до 100 кОм. Операционные усилители и транзисторы во всех схемах можно заменить на современные импортные (с учётом цоколёвки!) для получения лучших параметров схем. Никакой настройки все эти схемы не требуют, если не требуется изменить частоты раздела полос. К сожалению, дать информацию по пересчёту этих частот раздела я не имею возможности, так как схемы искались для примера «готовые» и подробных описаний к ним не прилагалось.
Для автомагнитолы
Усилитель для автомагнитолы возможно собрать на распространенной микросхеме TDA8569Q. Ее характеристики:
- напряжение питания 6-18 вольт
- входная мощность 25 ватт на канал в 4 Ом и 40 ватт на канал в 2 Ом
- диапазон частот 20-20000 Гц

Обратите внимание!
-
Монтаж сайдинга своими руками пошагово: этапы работ и подробная инструкция
-
6 способов сделать антенну для телевизора своими руками
-
Как выбрать фурнитуру и комплектующие для душевых кабин

В заключении сборки необходимо изготовить фильтр от помех системы зажигания и плохой шумоизоляции по следующей схеме: на ферритовом кольце диаметром 20 мм намотать проводом сечением 1-1,5 мм в 5 витков дроссель.

Собрать устройство для улучшения качества звука в домашних условиях не составит труда. Главное определиться со схемой и иметь под рукой все комплектующие, из которых можно с легкостью собрать простой усилитель звука.

Как протекает ток по схеме
В начальный момент времени, при подключении питания, электролитический конденсатор С3 заряжается, и начинят питать коллектор и эмиттер транзистора VT1. А также ток проходит через делитель напряжения.
Делитель напряжения R1, R2 смещает базу VT1. Начинает течь ток смещения база-эмиттер (Б-Э), тем самым устанавливается рабочая точка УНЧ.
Когда входной сигнал поступает на клемму Х1, он проходит С1 и через делитель поступает на базу VT1 и частично уходит через эмиттер.
Входной сигнал притягивается коллектором VT1 и тем самым усиливается.
Та часть переменного сигнала, которая перешла на эмиттер транзистора, усиливается эмиттерными током. Он свободно проходит через С2, который в паре с R3 стабилизирует режим работы усилителя от перегрева и искажений.
В итоге входной сигнал усиленный коллекторно-эмиттерным (К-Э) током VT1 поступает на выход, то есть на динамическую головку BF1.
Простейший усилитель звука

Необходимые материалы
Чтобы самостоятельно сделать усилитель, потребуется подготовить:

- микросхему LM386;
- источник постоянного тока напряжением 9 В (батарея типа «Крона» или банка из 6 стандартных 1,5-вольтовых батареек);
- корпус для установки батареек или переходная плата для элемента «Крона»;
- громкоговоритель 1 Ватт с катушкой сопротивлением 8 Ом;
- разъем для подсоединения штекера диаметром 3,5 мм;
- сопротивление номиналом 10 Ом;
- конденсатор емкостью 0,05 мкФ;
- выключатель цепи питания.
Требования к блоку питания
Блоки питания для УМЗЧ (усилитель мощности звуковой частоты) определяют класс устройства. В конструкции изделий предусматриваются фильтры для устранения помех, а выходное напряжение не должно пульсировать. Адаптеры строятся на основе стандартного трансформатора с полупроводниковым мостом выпрямления, импульсные устройства для питания усилителей звука не применяются.
Для устранения пульсации тока в цепи выпрямителя устанавливаются конденсаторы с повышенной емкостью. В базовом усилительном блоке применяется химический источник постоянного тока, в котором отсутствуют источники радиочастотных помех. Недостатком является низкая емкость, которой хватает на 1-3 часа работы оборудования.
Этапы работы
Краткий алгоритм изготовления:

- Нарисовать на листе бумаги схему усилительного блока, что позволит корректно соединить электронные компоненты. Для определения назначения контактов необходимо расположить микросхему полукруглой выемкой от себя.
- Припаять кабель, соединяющий положительный полюс батареи с цепью питания микросхемы. Шнур присоединяется к ножке, отмеченной на корпусе цифрой 6 (вторая позиция снизу на правой стороне чипа).
- Установить в разрыв положительного кабеля питания переключатель, позволяющий управлять работой малогабаритного усилителя.
- Присоединить к нижнему контакту на правой стороне чипа положительный выход конденсатора.
- Соединить отрицательный выход конденсатора с положительной клеммой громкоговорителя. Допускается использование удлинительного медного провода, позволяющего разнести усилительный блок и репродуктор.
- Припаять отрезок кабеля к отрицательному полюсу громкоговорителя. Противоположный конец провода подсоединяется к нижней лапке на левой стороне микросхемы. Дополнительный кабель соединяет нижний контакт со второй точкой сверху, расположенной на левой кромке чипа.
- Присоединить контакт сопротивления к ножке, расположенной между пинами, использованными для коммутации отрицательного вывода динамика.
- Соединить каналы разъема для коммутации внешнего источника звука в общий тракт. Оснастить противоположный вывод резистора удлинительным проводом, который выводится к полученному общему положительному контакту разъема.
- Отрицательный выход разъема заземляется (выводится к отрицательному полюсу динамика). К этой же точке подводится минусовой сигнал от источника питания.
- Установить детали в пластиковый корпус подходящих размеров и конфигурации. Полученная конструкция, собранная из подручных материалов, может использоваться как портативная колонка, которая подключается к смартфону или ноутбуку.
Разметка, складывание и склеивание подставки под телефон
Требуется отметить все линии сгиба кончиком ножниц, а затем сложить деталь в соответствии с фотографиями. Приклеить задние клапаны вниз, а затем протолкнуть вверх через отверстие в верхней части платформы, пока клапаны деталей не совместятся. Затем приклеить все пять клапанов с трех сторон. Клапан на дне не приклеивается. Он просто упирается в подставку, когда все остальное приклеено.
Увидели кусок пены или пенопласта в двери? Будьте осторожны, работают грабители
Райан Гослин: 5 звезд, которые начинали карьеру в «Клубе Микки Мауса»
Морская свинка думает, что она тоже кошка-сфинкс
Схема вторая, продвинутая
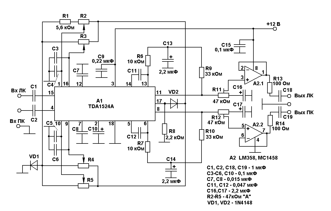
На глаза попалась схема усилителя для наушников, которая называлась «Блок регулирования громкости и тембра для стереонаушников». (Автор — Анджей Космински, Hobby Elektronik, №2/2000, c. 48–49). Сами регуляторы громкости и тембра выполнены на микросхеме А1 — TDA1524A в типовой схеме включения. (Так было написано в журнале, в оригинальном описании на микросхему схема немного другая. Но здесь схема приводится именно в «опубликованнном» виде).

На сдвоенном операционном усилителе А2 собран «мощный» усилитель, способный работать на низкоомные наушники.
Глубина регулировки громкости (R2) от –80 до +21 дБ, тембра НЧ (R4) +/- 12дБ на частоте 100 Гц, тембра ВЧ (R5) +/- 10 дБ на частоте 10 кГц.
Максимальное входное напряжение не более 2,5 Вольт, напряжение питания 12 Вольт, потребляемый ток 40 мА. Регулировочные резисторы должны быть на 47 кОм с линейной зависимостью изменения сопротивления от угла поворота движка (так называемая группа «А»).
Сложностей в изготовлении возникнуть не должно. Если захотите питать усилитель от источника +12 Вольт из блока питания компьютера — придется принимать меры для защиты от помех по цепям питания (таким же образом, как поступают изготовители автомобильных магнитол — ставят специальные фильтры).
Любители стрелялок могут ограничиться данными конструкциями, а меломанам предлагается читать текст дальше.
Как собрать стереоусилитель для колонок своими руками 12в
Все кто решается на создание усилителя для колонок, прежде всего интересуется компонентами, которые нужны для сборки. Подобные устройства работают благодаря микросхемам и транзисторам, хотя есть и случаи, когда используются лампы.

Рекомендации
Созданный вручную усилитель звука, основанный на микросхемах типа TDA и ему подобных, очень быстро нагревается. Для того чтобы предотвратить перегрев необходимо устанавливать радиаторные решётки. Размеры и типы решёток зависят от вида микросхем и мощности создаваемого устройства. Поэтому, необходимо предварительно в корпусе оставить для неё место.
Что вам понадобится в процессе
Чтобы приступить к изготовлению устройства, понадобится:
- корпус;
- штекер;
- блок питания;
- микросхема;
- кнопка-выключатель;
- проводки;
- охладительный радиатор;
- шурупы;
- термоклей с термопастой;
- паяльник и канифоль.
- Бур — расширитель. Он необходим для бурления отверстий в пластике или металле. Это очень удобный и точный инструмент, при помощи которого можно легко собрать корпус.
- Микросхемы. Необходимые микросхемы типа TDA легко можно найти на прилавках магазинов. В качестве альтернативы можно разобрать старый телевизор, и изъять оттуда нужную микросхему.
- Транзисторы. Транзисторы удобны своим маленьким потреблением энергии и тем, что их легко вмонтировать в любое устройство. Они отлично передают звук и его не нужно настраивать.
- Лампы. Уже мало кто создаёт устройства основанного на лампах. Но, тем не менее, такие устройства обладают отличными параметрами звука. Такие устройства имеют большой ряд недостатков: употребляют много энергии, занимают много места, тяжелее обычных, дорогие.
Разобравшись с необходимыми компонентами можно приступать к сборке устройства.
Схемы и инструкции по сборке
Существует множество схем по сборке усилителей. Они в первую очередь зависят от того старая или цифровая техника будет создана, размера и источника питания устройства. Собираются схемы на печатной плате, которая в итоге сделает устройство компактным. Также для сборки следует иметь в наличии паяльник.
Схема, которая, была разработана британцем Джоном Линсли-Худом, базируется на использовании четырёх транзисторов без использования микросхем. Такая схема позволяет с точностью воспроизводить форму входного сигнала, что даёт в итоге качественное усиление и синусоиду.
Только профессионалы могут создавать собственные схемы. Для новичков существует программа Sprint Layout, где можно посмотреть схемы и выбрать нужную.

Выход усилителя
На выход к усилителю можно подключить как другой усилитель, который усилит сигнал еще больше, так и динамическую головку.
Динамическая головка — это обычный динамик. Он воспроизведёт звук с выхода транзистора VT1.
Однако и тут есть много нюансов.
Самое важное касается согласование сопротивления нагрузки и сопротивления усилителя.
Если сопротивление выхода транзистора намного больше, чем у динамической головки, то он не сможет передать всю мощность. Как минимум большая часть напряжения останется на его контактах.
Для данной схемы нужен динамик с сопротивлением около 1 кОм.
Если поставить меньше, например, на 4 Ома, то и половина мощности не воспроизведется, а коллектор VT1 начнет еще сильнее нагреваться.
Двухкаскадный усилитель на транзисторах
Соединив последовательно два простейших каскада усиления (рис. 1), можно получить двухкаскадный УНЧ (рис. 5). Усиление такого усилителя равно произведению коэффициентов усиления отдельно взятых каскадов. Однако получить большое устойчивое усиление при последующем наращивании числа каскадов нелегко: усилитель скорее всего самовозбудится.
Рис. 5. Схема простого двухкаскадного усилителя НЧ.
Новые разработки усилителей НЧ, схемы которых часто приводят на страницах журналов последних лет, преследуют цель достижения минимального коэффициента нелинейных искажений, повышения выходной мощности, расширения полосы усиливаемых частот и т.д.
В то же время, при наладке различных устройств и проведении экспериментов зачастую необходим несложный УНЧ, собрать который можно за несколько минут. Такой усилитель должен содержать минимальное число дефицитных элементов и работать в широком интервале изменения напряжения питания и сопротивления нагрузки.
Мощный усилитель звука своими руками

Радиолюбитель, собирающийся сделать систему низкой частоты (УНЧ), должен решить ряд следующих вопросов:
- Элементная база
- Электрические параметры
- Выбор схемы
Современные звуковые системы собираются с применением биполярных или полевых транзисторов и интегральных микросхем. Такие конструкции не требуют высокого напряжения в цепях питания, достаточно компактны и обеспечивают хороший диапазон воспроизводимых частот и низкий процент искажений. Звуковая аппаратура высшего класса собирается на электронных лампах, которые в серийной технике не применяются уже давно. Электрические параметры зависят от того, для какой цели будет использоваться УНЧ. Конструкция, предназначенная для подключения к планшету или компьютеру, не предполагает высокого качества воспроизведения звука.
Для специалиста будет просто собрать своими руками аудио усилитель, обеспечивающий достаточно высокие параметры. В такой конструкции можно использовать мощные транзисторы или микросхемы. Блок может быть предназначен для работы с устройствами, которые выдают мощный выходной сигнал. Тогда предварительный каскад не требуется и достаточно собрать только оконечник. Если устройство предназначено для работы с микрофоном, проигрывателем виниловых дисков или электрогитарой, то придётся собирать полный тракт с предварительным каскадом и регулировками тембра. Оконечный усилитель мощности своими руками можно проще всего собрать на интегральной микросхеме. Такая конструкция собирается на простейшей печатной плате, не требует регулировок, налаживания и при правильной сборке сразу начинает работать.

Конструкция обеспечивает выходную мощность до 20 ватт на канал, работает от напряжения от 10 до 18 В, поэтому может быть использована в автомобиле. Такая мощность обеспечивается при использовании микросхемы TDA1557. Корпус TDA8560Q может выдать до 30 ватт в каждом канале. Для более стабильной работы конструкции при воспроизведении низких частот рекомендуется в фильтре питания использовать 5, соединённых параллельно емкостей по 2200 мкф. Корпус микросхемы сильно нагревается, поэтому её нужно установить на радиатор. Чтобы собрать усилитель звука для колонок своими руками потребуется тестер и паяльник. Осциллограф и генератор для простых схем не используются.
Простой усилитель на одном транзисторе
Простейший УНЧ, выполненный по схеме с общим эмиттером, показан на рис. 1. В качестве нагрузки использован телефонный капсюль. Допустимое напряжение питания для этого усилителя 3…12 В.
Величину резистора смещения R1 (десятки кОм) желательно определить экспериментально, поскольку его оптимальная величина зависит от напряжения питания усилителя, сопротивления телефонного капсюля, коэффициента передачи конкретного экземпляра транзистора.
Рис. 1. Схема простого УНЧ на одном транзисторе + конденсатор и резистор.
Для выбора начального значения резистора R1 следует учесть, что его величина примерно в сто и более раз должна превышать сопротивление, включенное в цепь нагрузки. Для подбора резистора смещения рекомендуется последовательно включить постоянный резистор сопротивлением 20…30 кОм и переменный сопротивлением 100… 1000 кОм, после чего, подав на вход усилителя звуковой сигнал небольшой амплитуды, например, от магнитофона или плеера, вращением ручки переменного резистора добиться наилучшего качества сигнала при наибольшей его громкости.
Величина емкости переходного конденсатора С1 (рис. 1) может находиться в пределах от 1 до 100 мкФ: чем больше величина этой емкости, тем более низкие частоты может усиливать УНЧ. Для освоения техники усиления низких частот рекомендуется поэкспериментировать с подбором номиналов элементов и режимов работы усилителей (рис. 1 — 4).
Качественный усилитель звука своими руками Crown XLS
Технические характеристики:
- Общие гармонические искажения THD: от 20 Гц до 1 кГц: 0,5%
- Рабочее напряжение: +/-80 В постоянного тока
- Выходная мощность при нагрузке 8 Ом: 255 Вт (среднеквадр.)
- При нагрузке 4 Ом: 400 Вт (среднеквадратичное значение)
- Частотный диапазон: от 20 Гц до 22 кГц
- Входная чувствительность: 1,25 В среднеквадр. 400 Вт
- Коэффициент усиления схемы: 32 дБ
В мощных вариантах схемы других изменений не так много, только количество транзисторов. В дополнение к схеме усилителя Crown XLS 400 Вт была добавлена схема защиты динамика.
Большинство используемых пассивных компонентов были типа SMD, поэтому я поместил чертеж печатной платы 100×100 мм в две схемы, был добавлен потенциометр для регулировки громкости. Было организовано устройство сигнала и добавлены конденсаторы к входам напряжения силовых транзисторов.




Источник схемы качественного усилителя звука своими руками Crown XLS — ресурс, где многие любители хорошего звука заказали схему и получили хорошие результаты, а также есть те, кто модифицировал ее снова. Сайт поделился представленной версией как C-500, а также там есть много информации о трансформаторе и шасси.
Настройки схемы УНЧ мощностью 400 Вт
Для первого теста рекомендуется использовать низкое напряжение (2x35v…40v) в питании усилителя, на всякий случай аудиовход (in+) должен быть замкнут накоротко с шасси, а на выходе усилителя должно быть ноль вольт или очень низкое напряжение. Если на выходе будет высокое напряжение, то это проблема, проверьте все компоненты в цепи.
Если все пойдет хорошо, следующим шагом будет регулировка тока покоя, если в исходной схеме использовался постоянный резистор сопротивлением на 330 Ом, затем было решено, что лучше будет если установить в качестве регулятора подстроечный резистор на 500 Ом, если хотите, вы можете отрегулировать его на 360 Ом или подключить его напрямую к постоянному сопротивлению 360 Ом.
Для настройки тока покоя установите мультиметр на самый низкий диапазон измерения постоянного напряжения, при измерении падение напряжения на резисторах 5 Вт должно быть около 30 мВ..40 мВ. Если установлено слишком низкое значение, гармонические искажения будут высокими, при высоком значении транзисторы будут слишком нагреваться.
Транзистор MJE340 должен быть установлен на корпусе силового транзистора. Все транзисторы предназначенные для установки на радиаторе охлаждения, необходимо подключить через изолятор.
Будет полезно выполнить заземление и подключение к источнику питания, как показано на схеме ниже, чтобы уменьшить шум. Хорошие результаты подключения к качественному усилителю звука собранного своими руками, дает использование полного алюминиевого или базового алюминиевого шасси.

Для срабатывания схемы защиты громкоговорителя требуется напряжение 12… 15 В переменного или 18 В постоянного тока, если это невозможно, вы можете управлять им, при помощи ограничительного сопротивления в цепи положительного напряжения. Но если оно будет использоваться вентилятором для охлаждения, тогда потребуется сопротивление очень большой мощности, поэтому будет лучше подключить внешний источник питания.
Расчет ограничительного резистора для запуска схемы защиты громкоговорителя от основного входного напряжения будет следующим:
- Основное напряжение 80v (от + положительной цепи)
- LM7812 вход 18v
- Ток реле составляет 40 мА (вам нужно знать, сколько мА потребляет реле на 12v, которое вы будете использовать, мое реле потребляет 40 мА)
62v x 0,04 = 2,48 мощность резистора 2,48 Вт рекомендуется 3 Вт
Схема качественного усилителя звука собранного своими руками Crown XLS


В схеме усилителя 400 Вт все резисторы, кроме базовых резисторов 5 Вт, 3 Вт, 1 Вт и 10 Ом (1/4 Вт), в корпусе SMD 1206 дают лучший результат, если вы используете эти резисторы с допуском 1%. Я в аудиовходе установил транзисторы 2SA733. Если удастся найти оригинал (2SA872), будет лучше. Аналоги других транзисторов, кроме серии BF, написаны на плате.
Тестовое видео Crown XLS


Crown XLS 300W 1200W PCB. Скачать файл — здесь
Скачать еще один архив: здесь
Предыдущая запись Усилитель звука своими руками мощностью 50 Вт
Следующая запись Микросхема 555 — применение таймера





