Содержание
Как быть, если хочется сделать все с нуля
Если же вы хотите смонтировать все в уникальном корпусе или использовать для этой цели старую акустику пассивного типа, вам обязательно потребуется усилитель мощности. Если где-то завалялся старый, вопрос можно считать решенным. Тем, у кого под рукой нет ничего подходящего, придется немного поимпровизировать. Идеальное место, где найдется все – небезызвестный AliExpress. Здесь отыщутся как интегральные схемы, которые стоят недорого и могут обеспечить большую выходную мощность на канал, так и стандартные изделия, которые можно приспособить для решения поставленной задачи – создания музыкального центра.
Всем самодельщикам привет! Друг недавно отдал сгоревшую автомобильную магнитолу, купленную в гипермаркете с работающим USB и FM. Подключил к питанию — заработала. Разобрал дальше, на выходной микросхеме выколот кусок пластика — всё понятно, замкнули выходы. Решил её реставрировать, благо выпала тройка свободных дней, да и недавно собрал усилитель на ТА8205.

Выкусил выходную микросхему, подпаял питание, вставил флешку и пробником начал проверять сигнал. Нашёл левый и правый каналы звука. Подключил к ТА8205 и чуть не оглох от искажения и фона 50 гц. 3 часа бубны с танцами и нашлось решение. На вход уся резистор 30 килоом. А по питанию так и не разобрался, пришлось для магнитолы ставить маленький трансформатор 12 вольт и стабилизатор на КРЕНке.

Звук получился более-менее достойный и мощный, для гаража самое оно. Решил заморочиться с корпусом, тут-же в гараже нашёл пластиковую АС по размеру передней панели магнитолы, «болгаркой» пильнул больше половины корпуса. Вырезал окно под панель, радиатор, выключатель, клеммы для АС, зачистил напильником. Трансформатор для усилителя поставил родной с центра, включается через реле от сигнала самой магнитолы. Всё прикрутил где болтиками, а где и термоклеем.

Ну и в довесок решил приспособить в корпус индикаторы выходной мощности на LM3915, благо были в загашнике 2 штуки и недавно у китайцев купил 500 штук 3 мм. светодиодов за 250 руб. Нарисовал 2 платки под микросхемы и светодиоды, маркером, в принтере кончился тонер. Всё это дело спаял, подключил — работает. Получился неплохой а-ля музыкальный центр. На фотографиях весь процесс сборки виден.

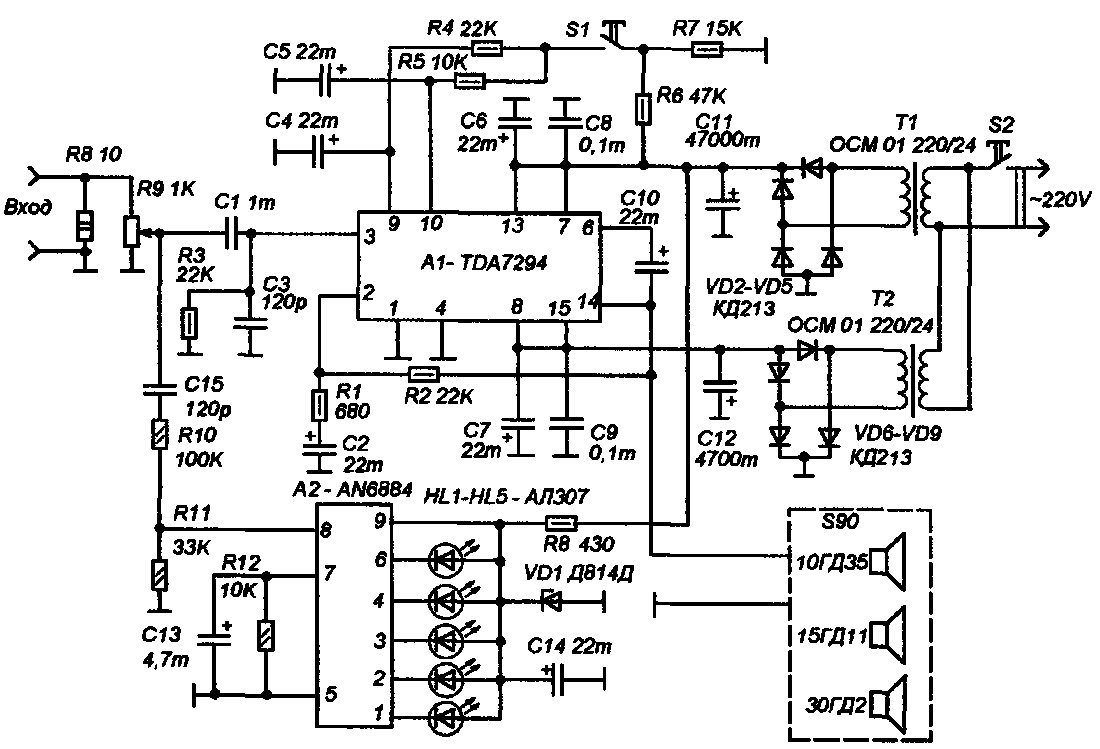
Подключение автомагнитолы к сети 220
Наверняка каждому автолюбителю приходила в голову мысль воспользоваться автомобильной магнитолой, помимо салона автомобиля, в гараже ли, на даче или вообще в пространстве своей комнаты. Ну а почему бы и нет? Ведь даже самая стандартная автомагнитола, цена которой несопоставима с ценой музыкального центра, имеющая нормальные выходные данные и не самого именитого домашние колонки без потерь в качестве воспроизведения звука. А если к тому же автомагнитола имеет многоканальный выход, то подключив к нему всю предусмотренную акустику, в итоге у нас получается практически полноценный домашний кинотеатр, собранный своими руками.
Музыкальный центр на FM-модуляторе
Сегодня автомобилистам предлагают интересную фишку: прослушивание флэш-носителей через приемник машины. Используется брелок, куда подключается устройство памяти. Потом FM-модулятор работает, как рация. Излучает радиоволны, которые в состоянии поймать приемник автомобиля. Оба устройства настраиваются на произвольную частоту FM-диапазона, присутствующие слушатели (владельцы приемников) поблизости наслаждаются контентом с флэшки.
Изобретение основано на том, что мощность передачи мала. Однако достаточна, чтобы компоненты музыкального центра работали согласованно. FM-модулятор используют для создания автономных систем. Если собрать музыкальный центр, включив в состав приемник (любой старенький, советский), получится прослушивать флэшки на приличных динамиках, даже в автомобиле. Гаджет питается прикуривателем, аккумулятор подойдет в качестве источника, как и компьютерный блок питания.
Возможно сделать музыкальный центр самостоятельно, как указано, если уже куплен FM-модулятор. Усилитель нет надобности добавлять, в приемнике присутствует встроенный. Но для работы на большие колонки лишний каскад не помешает.
Не забывайте, что колонки разносятся с электронной начинкой не зря: радиоаппаратура не любит вибраций, в особенности, мощных низких частот. По указанной причине собрать электронные компоненты в одном ящике не лучшая идея. Идеально воткнуть в коробку пару динамиков от старенького магнитофона. Полагаем, что громкоговорители приспособлены уживаться с электроникой без взаимного вреда.
FM-модулятор можно достать за цену порядка 300 рублей. Если есть старенький приемник и сумеете собрать усилитель низких частот, непременно попробуйте. Подойдет любой Турист. Если на рабочем канале FM-модулятора появится станция, нужно просто перестроить его и приемник. Это не слишком удобно при постоянной смене зон вещания.
Особенности
Бумбокс – небольшая, но мощная музыкальная колонка, которая имеет отдельный источник питания. Для его создания требуется следующее.
- Доска толщиной 18 мм.
- Фанера 5 мм (внешняя фронтальная панель).
- Фанера 12 мм (задняя панель).
- Фоновая труба 42 мм.
- Плексиглас.
- Фиксаторы (саморезы, конфирматы для мебели).
- Столярный клей и клей суперцемент.
- Припой.
- Краска в баллоне.
- Хомуты.
- Аккумулятор на 12 вольт, 7.3 A/ч (его можно взять от источника питания ноутбука).
Подзарядка 1 А/ч. Звук воспроизводится с автомагнитолы Pioneer MV 194 UB. Динамики имеют AV PB-64.2. Размеры 152 х 192 х 642 мм. Вес 6,5 кг. Можно взять динамики для высоких частот – 17 см, для низких частот 22 см
Следует обратить внимание на проводку, идущую от линейного выхода. Поставить лучше его экранированную проводку и отдалить блок питания
Допустимо подумать об увеличении объема самой емкости (ящика). Некоторые мастера помещают в пространство вату или мешок, который набит поролоном, тогда звук может измениться в лучшую сторону.
Отверстия для динамиков вырезаются фрезером, кос при этом может быть до 46°.
Важно просчитать правильно размеры панелей, чтобы они совпадали, не возникало бы перекосов. При приклеивании панелей использовать рекомендуется струбцины, задняя крышка монтируется в конце, после того как будет установлена вся проводка
Фанерный корпус перед покраской обрабатывается универсальной бактерицидной грунтовкой
При приклеивании панелей использовать рекомендуется струбцины, задняя крышка монтируется в конце, после того как будет установлена вся проводка. Фанерный корпус перед покраской обрабатывается универсальной бактерицидной грунтовкой.
Как сделать усилитель звука из магнитолы
Многие автолюбители используют усилитель низкой частоты от автомобильной магнитолы для подключения к нему внешних источников звука. Это может быть телефон, смартфон или планшет. Подключение этих устройств может быть реализовано несколькими способами. Самый простой вариант это использование кассетного адаптера.
Это устройство представляет собой стандартную кассету, внутри которой находится несколько пластиковых шестерёнок для имитации работы лентопротяжного механизма и магнитная головка. К выводам головки припаян провод, заканчивающийся разъёмом Mini jack 3,5 мм. Этот разъём вставляется в гнездо AUX OUT любого внешнего устройства. Сигнал звуковой частоты с источника поступает на магнитную головку адаптера, которая выполняет функцию передатчика. Звуковой сигнал поступает на головку адаптера, при этом вокруг неё образуется переменное магнитное поле, которое воспринимается магнитной головкой автомагнитолы. Далее сигнал усиливается и поступает на акустическую систему автомобиля.
Данная конструкция обладает следующими достоинствами:
- низкая цена;
- не требуется источник питания;
- может быть подключена к любому устройству;
- хорошее качество звука.
Основным достоинством данного устройства является то, что автомагнитолу не нужно вскрывать и паять дополнительные провода. Использовать кассетный адаптер может практически любой автовладелец. Недостатком является необходимость включать магнитолу в режим воспроизведения, при этом слышен звук от работающего лентопротяжного механизма и шестерёнок адаптера. Чтобы избавиться от этого, достаточно отпаять один из проводов питания электродвигателя, так как в этой конструкции он не нужен. Кассетный адаптер можно использовать с любыми автомобильными магнитолами.
Если узел кассетоприёмника сломан, то сделать усилитель звука из автомагнитолы можно другими способами. На старых типах автомагнитол отсутствует дополнительный вход AUX-in, но если он имеется, то его можно использовать для подключения внешних источников звука. Для этого нужно приобрести Wireless Bluetooth Music Receiver. Это небольшая пластмассовая коробочка, на которую установлен штекер Mini jack 3,5 мм. Он вставляется во входное гнездо автомагнитолы. Это устройство позволяет через канал Bluetooth прослушивать музыку или радиотрансляцию с любого устройства. Таким каналом оборудованы все смартфоны и планшеты, а так же большинство моделей старых мобильных телефонов.
Переходник выпускается в двух вариантах:
- с питанием от прикуривателя;
- с встроенным аккумулятором.
Второй вариант предпочтительнее, так как от гнезда автомобильного прикуривателя обычно питается GPS навигатор, а если нужно установить видеорегистратор, то на прикуриватель придётся ставить разветвитель. В результате получится слишком большое количество проводов. Система со встроенным аккумулятором или литиевой батарейкой свободна от этих недостатков. Достаточно не забывать своевременно, менять источник питания.
Другой вариант заключается в использовании FM трансмиттера. Это устройство позволяет слушать музыку с внешних носителей, если автомагнитола оснащена FM тюнером. Трансмиттер является переходным звеном между картой памяти, на которой записаны любимые музыкальные произведения и усилителем звуковой частоты автомобильной магнитолы. Это устройство получает питание от прикуривателя автомобиля. На его передней панели имеется маленький дисплей, на котором высвечивается рабочая частота.
Трансмиттер имеет разъём USB для размещения флэш-карты и слот для установки карт памяти формата Micro SD. Некоторые модели комплектуются пультом дистанционного управления. Электронный блок трансмиттера преобразовывает информацию, записанную на карте памяти в аналоговый сигнал высокой частоты в FM диапазоне. Далее передающий блок транслирует сигнал на FM приёмник автомобильной магнитолы. Несущая частота трансмиттера должна находиться в стороне от частот передающих радиостанций, чтобы исключить влияние помех на сигнал.
Сборка радиоприемника
Как сделать сабвуфер своими руками в машину: чертежи, фото, видео 1. В качестве блока питания применил малогабаритный китайский импульсный блок питания, но подойдет любой блок питания с выходом на 12 вольт и нагрузкой от 1,5-2 Ампера. Блок питания разместил на пластиковой панели закрепленной на стенке ящика. Провода питания автомагнитолы зачищены и подключены к клеммам блока питания.
2. Установил динамик и панель для защитной сетки.
Блок питания Маркировка блока Динамик снаружи Динамик изнутри
2. Антенну решил сделать встроенной. Для опытов была собрана рамка из подручных материалов. Размер диагонали рамки 200мм, на рамку намотал 16 витков провода в эмалевой изляции. Подключив рамку к приемнику и принял радиостанцию «Маяк» на средних волнах на частоте 549кГц. В дальнейшем рамка была доработана и изготовлена из CD диска со снятым зеркальным слоем. Хочу отметить, что испытывалось несколько старых автомагнитол, аппарат фирмы Pioneer DEH-3700MP напрочь отказался работать на СВ с рамкой и просил кусок провода длиной 1-1,5 метра.
3. Рамку закрепил на боковой стенке ящика радиоприемника.
4. Автомагнитолу закрепил в ящике при помощи скобы сделанной из четырех звеньев монтажной ленты. С одного конца скоба крепится гайкой к магнитоле, а с другого скоба крепится винтом к нижней крышке ящика.
Каркас рамки Рамка CD рамка Скоба крепления
4. Присоединил кабели питания автомагнитолы к соответствующим клеммам блока питания. Подключил динамик к одному из фронтальных каналов. Подал питание на приемник. Автомагнитола отреагировала на кнопку включения и заработала.
Узлы приемника Антенна — рамка Самодельный радиоприемник
Собрав ящик и установив всего четыре сборки — блок питания, автомагнитола, антенна и динамик удалось своими руками собрать самодельный стационарный радиоприемник с возможностью прослушивания MP3 дисков. В ночное время приемник на встроенную антенну принимал и зарубежные радиостанции. Завезенный ближе к цивилизации приемник четко принимал все радиостанции на встроенную антенну.
Еще материал на тему радиоприема:
1. Радиоприемник с низковольтным питанием
2. Последняя жизнь магнитолы
Самодельный бумбокс (бумбокс своими руками)
Добрый день. Хочу поделиться идеей крутого бумбокса.Был у меня как то маленький бумбокс китайский. Стоял на кухне и в один прекрасный день он сгорел. В итоге появилась идея собрать собственный бумбокс своими руками.Пока составлял схему, чертил общий вид, думал сделаю простенький, вставлю пару динамиков и усилок с батарейками и все будет норм. Но не тут то было, захотелось чего то большего, добавил караоке, добавил батарею мощнее на 7 Ач, сделал автоматическую подзарядку, придумал внешний вид и т.д.В итоге получилось такая штука:
Итак что использовалось.
1. Была проработана и разработана схема бумбокса, автоматика2. Были начерчены размеры бумбокса в программе «компас»3. Пока чертил и разрабатывал будующий бум заказал на Алиэкспресс следующие компоненты.Вы же можете взять другие, использовать аналоги более дешевые.Их там куча.
-Головное устройство (модуль МП3):http://alipromo.com/redirect/cpa/o/oqxlqay5jy9zyxwauytepgt4alcbi2q8/
-Модуль реверберации (по русски плата караоке):http://alipromo.com/cashback/view/oqxlts3b09bvdecxw3jcx00r5xmunih5/
-Зарядник аккумулятора свинцово-кислотного 7Ач:http://alipromo.com/redirect/cpa/o/oqxlxsmmrdya67uv6ovha9vgwgtlog8j/
-Модуль заряда (для защиты и контроля заряда):http://alipromo.com/redirect/cpa/o/oqxlzzwiybkdts4d7dqpd3vwza3csnz0/
4. Динамики я взял от старых колонок. У меня стоят 6 Ом, 30Ватт, 15. Если у вас их нет, Авито решит все проблемы. Решетки так же нашел в гараже.5. Решетки спереди (закрывают фазоинвертор). Решетки заказал здесь:http://alipromo.com/cashback/view/oqxm9atsksd24bp5dxxc7nwqf94jsirf/
Кстати, если вы хотите добиться прям чтобы конкретно была басистость, то можно заказать такие штуки: http://alipromo.com/cashback/view/oqxmcq8fd1dyq48z4ugq0golpinr2jsj/и решетки тогда не нужны
6. Заказал вольтметр для контроля заряда и заряженности АКБ:http://alipromo.com/redirect/cpa/o/oqxmgf9pdjxj0p158xpmcv04lr8spxwb/
7. Купил в ближайшем магазине лампочки 220В и 12В
8. Крутилки (ручки) и антенну FM можно купить в радиомагазине. Там же покупаем любой предохранитель на ампер 6. и тюльпаны для пайки на монтажную плату. На задней стороне бума увидите. Так же необходимо реле 220В 6-10А (я взял Fibder)
9. Берем фанеру 1-2 см, инструмент подручный, карандаш и отмеряем все размеры
10. Собираем короб. Между соединением фанеры вставляем по каждым углам брусок 2,5х2,5см.Это чтобы жесткость была и не разошлась фанера. Там где вкручиваются саморезы, делаем предварительно ямку. Это для того чтобы утопить саморез а потом зашпаклевать его.
11. Затем все собираем, подгоняем комплектующие по отверстиям. Как все встает на месте, разбираем и шпаклюем шпаклевкой по дереву. Далее все зашкуриваем и идем в гараж на покраску.Сначала я хотел красным сделать. Купил баллончик с красным цветом, лак и грунт. Но баллончик с красной краской оказался бракованным (просто лился). У меня стоял еще баллончик с хромом (диски когда то красил). Взял вобщем его и покрасил им.Получился такой вот цвет как на готовом бумбоксе.
12. Когда все покрасили. Даем сохнуть(лучше пару-трое суток)13. Собираем. располагаем, соединяем, паяем и т.д. (все согласно схеме)14. Вырезаем из обложки папки панельку (чтобы смотрелось лучше) И приклееваем спереди. Смотрится как едино целое.
В итоге получилось такое чудо:
При испытании на полную громкость: не хрипит, не жужит, играет чисто и очень громко. Соседи прибегут 100%. Так же можно подключить саб. Звук вообще становится не хуже кинотеатра.Реально удивила работа динамиков.Подключил микрофон, не фонит, все четко, плата реверберации справляется на ура.Можно через тюльпаны подключить к ТВ и к колонкам домашнего кинотеатра.
Характеристики:— поддержка USB, MMC CARD— поддержка радио— поддержка блютуз 2.0— поддержка караоке— автоматическая зарядка АКБ— Аккумулятор 7А/ч — Работает до 2-х суток— Подключение сабвуфера— Внешнее подключение караоке к ТВ и наоборот.— Суммарная мощность ( с сабом) 150-200 Ватт— Регулировки (баса, эхо, задержка, громкость)
Бокс для асика своими руками — обзор решений

Способ №3
Алгоритм действий при создании шумоизоляционного бокса для асика следующий:
Вырезаем заготовки по заранее намеченным размерам.
Вымеряем и вырезаем базальтовую плиту.
Готовим материал для подавления шума и крепим его с помощью степлера к основе изделия. Фиксацию рекомендуется проводить отдельно для каждого листа, до полной сборки конструкции.
Собираем коробок с помощью металлических уголков и шурупов.
Проверяем, что асик помещается в готовый короб
Важно, чтобы вместе с аппаратом в бокс входил и блок питания.
| Плюсы | Минусы |
| Эффективная шумоизоляция. | Несмотря на снижение шума, спать в одной комнате с ASIC-майнером все равно не выйдет. Замеры показали уменьшение шума на 10–12 дБ. |
| Стойкость к горению. | |
| Оптимальная вентиляция аппарата и сохранение безопасной температуры внутри. |
Способ №4
Алгоритм создания шумоизоляционного асика следующий:
- Готовим размеры. Здесь всё зависит от габаритов майнера. Дно и крышка имеют размеры 40 на 60 см, боковые стенки 56,5 на 30 см, а торец 40 на 30 см.
- Покупаем необходимые материалы. Чтобы не вырезать доски по размерам самостоятельно, можно доверить эту работу специалистам в строительных гипермаркетах.
- Стягиваем стенки и днище саморезами.
- Размечаем гипсопрок и режем его требуемыми кусками, после чего устанавливаем на стенки, перегородку и нижнюю часть конструкции.
Кроме рассмотренных выше материалов, потребуется лист смолы и акустический войлок. Далее процесс следующий:
- Нарезаем смолу с помощью ножниц и наклеиваем.
- Размечаем материал под отверстия, после чего делаем проемы по размерам.
- Проверяем, что асики помещаются в коробку, после чего достаем устройства и проклеиваем его двумя или тремя слоями войлока. Здесь все зависит от количества материала под рукой.
- Укладываем поролон, который имеет низкую эффективность с позиции шумоизоляции, но лишним точно не будет.
- Делаем шумоизоляцию крышки.
- Берём трубку и войлок, после чего последний вставляем внутрь трубы.
- Прикручиваем изделие к выходу. Устройство готово.
Способ №6
- Один лист фанеры размером 12х1525х1525 мм. Этого достаточно, чтобы выпилить стенки во внутренние перегородки.
- Шумоизолирующий материала «АкустиКнауф-50». Потребуется три листа.
- Гофра для изготовления вытяжки — одна единица.
- Фольгированная подложка на «пять» — квадратный метр.
- Армированный скотч.
- Саморезы на 25 мм ГД 3.5.
- Силиконовый герметик.
Способ №7

- Устанавливается звукоизоляционная мембрана СаундГуард на 2 мм.
- Rockwool Акустик Баттс толщиной 10 см.
- Звукоизоляционная мембрана СаундГуард на 2 мм.
- Rockwool Акустик Баттс толщиной 10 см.
- Карпет или пароизоляция.
Схема музыкального центра
Напряжение блока питания от компьютера отлично подходит для сборки, +5/12 Вольт. К +5 подключается микросхема, от +12 – подряжается аккумуляторная батарея (необходимо купить). При отсутствии электричества аудио система может работать автономно.

Микросхема LM 7805 преобразует ток в необходимый формат. Конденсаторы установлены для фильтра гармоник. Электролитические конденсаторы с пробивным напряжением 30 В, другие – 55 В. Самое главное правильно соблюдать полярность элементов. Также не рекомендуется подключать микросхему при высоком напряжении, так она будет перегреваться.
Справка! Лучше всего делать отдельные тумблеры питания для низкочастотного усилителя, провести jack к каскаду усилителей. Так можно использовать коробку усилителя от электрогитары. Не запрещено одновременно оборудовать систему разъемом aux.
Не забывайте, что во время эксплуатации низкочастотный усилитель сильно нагревается. Микросхема обязана находиться на алюминиевом радиаторе значительных размеров. По такому же признаку необходимый элемент можно использовать из старого музыкального центра: нужно отыскать самый нагруженный ключ.
От него выходят провода на колонки. Дорожки по микросхеме можно проследить невооруженным глазом. Теперь нужно определить, какое напряжение было использовано в старом устройстве, чтобы собрать в общую конструкцию:
- Скорей всего, заводское оборудование было спроектировано с учетом общепринятых правил.
- При перенапряжении это можно услышать по образуемым меандром искажениям звука. Любое музыкальное произведение в этом исполнении похоже на трэш-рок, это можно легко определить на слух.
- Элементная база современных устройств может поддерживать практически все диапазоны сигналов.
Шаг 3: Разбираем усилитель







Теперь вам нужно полностью разобрать усилитель. Перманентным маркером пометьте цифрами разъёмы шлейфов и плат (1-1, 2-2, 3-3 и т.д.). позже это поможет вам не запутаться при подключении компонентов. Обязательно фотографируйте процесс, фотографии нужны будут вам, чтобы вспомнить что и куда соединять.
Отпаяйте все шлейфы и потенциометры, которые вы будете выводить на поверхность плексигласовой крышки
Действуйте очень осторожно, чтобы не повредить точки пайки на платах. Мы убираем шлейфы, чтобы заменить их своими проводами, потому что, скорее всего, родные шлейфы окажутся слишком короткими для бумбокса
Необходимые материалы
Чтобы сделать бумбокс из автомагнитолы, которая отслужила свой срок, рекомендуется в первую очередь вынуть динамики. Для этого необходимы:
Потребуются инструменты:
- дрель;
- болгарка;
- отвертки (крестовые простые);
- ножницы, нож;
- кусачки;
- пассатижи;
- клей;
- саморезы, болты «3» мм.
Мощность каждого динамика может быть по 5 ватт каждый, иметь 4 Ом. Динамики фиксируются в новом корпусе, который может быть сделан из картонной коробки. Допустимо сделать емкость из алюминиево-деревянного чемоданчика, в нем когда-то присутствовал набор из китайских модулей. Некоторые умельцы делают корпус из фанеры. Что необходимо, чтобы сделать бумбокс из старой магнитолы:
- динамики от 2 до 6 штук;
- коробка;
- усилитель;
- Li-pol зарядное устройство;
- переключатель;
- индикатор, показывающий уровень зарядки.
Вначале намечаются для динамиков точки. Сверлом «3» делаются отверстия. Устанавливаем динамики, используем болтики 3 мм. Ставим драйвера. В корпус прорезаются отверстия для крепления:
- индикатора;
- кнопок включения;
- регулятора громкости;
- звуковой джек, который подает аудиосигнал;
- разъем, он обеспечивает зарядку литиевого устройства.
Важно посмотреть, чтобы все детали плотно были закреплены, а щели в корпусе отсутствовали. Особенно внимательно рекомендуется отнестись к стыкам
Для заделки лишних отверстий хорошо использовать силикон, он надежно фиксирует и создает надежную герметичность емкости.
Теперь черед электронной начинки. Инсталлируем кнопку на тестере аккумулятора, он будет светиться во время работы. На выключателе монтируется еще один резистор (1 кОм), тогда сможет работать подсветка, которая будет хорошо видна. Из платы впаивается для джека разъем, переключаем провода на джек будущего бумбокса.
Усилитель подключается к зарядному устройству 12 вольт. Вентилятор припаивается непосредственно к разъему усилителя. Потенциометр можно дополнительно удлинить, используя кабель. Все детали размещаются в емкости. Некоторые элементы можно закрепить скотчем или заклеить клеем.
Динамики собираем от 4 до 6 штук, каждый имеет по 4 Ом. Подключаем все аудиоблоки к одному двухканальному усилителю. Вариант первый: отключить динамики последовательно (минус первого динамика соединяем с «+» второго, после этого минус второго с плюсом третьего и т. п). Получится, в конце концов, сумм 24 Ом – это много, необходимо уменьшить параметры.
Если подключать параллельным образом, то резистор будет крайне небольшой, что не всегда соответствует нужным требованиям. Следовательно, надо комбинировать элементы. Суммарная мощность будет порядка 30 Ватт. Если подключено будет два канала, то мощность будет увеличена. Как видим, если мы собираем самодельный бумбокс из автомагнитолы, то сложностей возникнуть не должно, конструктивно это изделие несложное.





