Содержание
Mesure de température avec LM35 Arduino
Module de capteur de température lm35 est analogique, donc la sortie n’est pas un 0 ou un 1, mais une variation de tension continue entre 0 et 5 volts. Nous devons donc connecter le capteur de température lm35 à l’Arduino sur les ports analogiques A0-A5 selon le schéma ci-dessous. Après avoir assemblé le circuit, chargez le sketch pour prendre les valeurs des capteurs analogiques et sortir les données sur le moniteur série de l’Arduino IDE.
Connecter le capteur de température lm35 à l’Arduino
La calibration du capteur analogique est nécessaire pour obtenir une lecture du capteur de température lm35 en degrés Celsius, comme cela est fait sur le capteur DHT11. Pour ce faire, ajoutez une autre variable à l’esquisse et insérez une formule qui convertit les données du capteur en degrés Celsius. Pour calibrer le module lm35, il faut charger le croquis dans la carte Arduino et modifier la formule dans le programme si nécessaire.
Programme Arduino pour capteur de température lm35
int temp;
float grad;
void setup() {
pinMode(A1, INPUT);
Serial.begin(9600); // ouvre le port série
}
void loop() {
temp = analogRead(A1);
grad = (temp/1023.0)*5.0*1000/10;
Serial.println(grad);
delay(1000); // attend une seconde
}
Explication du sketch pour module de capteur lm35:
- float est un nombre à virgule flottante qui est utilisé pour les valeurs analogiques car il permet de les décrire avec plus de précision que les nombres entiers;
- dans la formule grad = (temp/1023.0)*5.0*1000/10; vous pouvez changer les valeurs des chiffres pour mieux calibrer le capteur de température.
Programme Arduino pour capteur lm35 et la LED
Programme Arduino pour capteur lm35 et la LED
int temp;
float grad;
void setup() {
pinMode(13, OUTPUT); // met la broche numérique en sortie
pinMode(A1, INPUT);
Serial.begin(9600); // ouvre le port série
}
void loop() {
temp = analogRead(A1);
grad = (temp/1023.0)*5.0*1000/10;
Serial.println(grad);
if (grad > 24) { digitalWrite(13, HIGH); } // allume la LED
if (grad < 24) { digitalWrite(13, LOW); } // éteint la LED
delay(1000); // attend une seconde
}
Explication du sketch pour capteur lm35 et la LED:
- l’instruction conditionnelle if nous permet de définir une action sous une condition vraie.
Conclusion. Ce composant il est précis, peu coûteux, très simple d’utilisation et extrêmement fiable. La température mesurée par le capteur est proportionnelle à la tension sur la sortie analogique du capteur. Pour que le LM35 puisse mesurer des températures négatives, il faut lui fournir une tension négative, ce que le Arduino n’est pas capable de fournir.
Приставка к мультиметру на датчике LM35 и переделка вольтметра в термометр
Обычно в недорогих мультиметрах отсутствует функция измерения температуры. Но этот недостаток легко и недорого можно устранить, при том еще очень быстро. Получим довольно точный приборчик для измерения температуры состоящий всего из нескольких радиодеталей. Основу будет составлять специальная микросхема типа LM35 полученная с Алиэкспресс (цена примерно 30р).

Этот датчик темпратуры выглядит как обычный транзистор в пластмассовом корпусе ТО92(бывает исполнение в других корпусах: ТО-46, TO-220 и SO). Температуру она может измерить от -55 до +150°C.

Благодаря практически линейной зависимости температуры от выходного сигнала обеспечиваются довольно точные показания. Например—при +20°C на выходе датчика будет 200 мВ, а при +100°C-1000 мВ. Схема использования LM35 при измерении температуры от +2 до+150°C.

Схема использования LM35 при измерении температуры от -55 до+150°C.

Для изготовления этой самоделки понадобятся: — датчик LM35 -1шт; — тестер -1шт; — подстроечный многооборотный резистор любой от 10 кОм до 100 кОм – 1 шт; — макетная плата; — металлический корпус от конденсатора МБМ или металлическая трубка -1шт; — силиконовый герметик; — батарейка «Крона» или любая на напряжение от 3 В; — цифровой вольтметр-1шт; — соединительные провода ; — паяльник; — клемник. Шаг 1.Сборка приставки к тестеру. Будем собирать основную плату электронного термометра.

От макетной платы отрежем кусок нужного размера, чтобы разместилась батарейка, клемник и подстроечный резистор. Можно сделать и печатную плату или произвольно распаять схему на любом диэлектрическом материале.

Шаг 2. Настройка и проверка приставки. Подключаем питание и подстроечным резистором настраиваем показания по другому термометру. Мультиметр включен на предел измерения 200 мВ. Далее сравнил показания поместив датчик в холодную и горячую воду. Разница оказалась в десятые доли градуса.

На этом настройка закончена, можно пользоваться термометром LM35 как приставкой к тестеру.
Шаг 3. Переделка вольтметра в термометр. Также можно применить эту приставку как базовую и сделать электронный цифровой термометр из электронного вольтметра.

Он был включен по двухпроводной схеме- подключаем к источнику напряжения и он питается от него и показывает значение напряжения. Нужно переделать его на трехпроводную схему-питание отдельно и измерительный вход отдельно. Это сделать просто, надо удалить резистор R3 (сопротивление 0 Ом). Это даст еще возможность (если применять вольтметр по его прямому назначению) расширить предел измерения. По двухпроводной схеме включения пределы измерения от 4 до 30 В, по трехпроводной составит от 0 до 100 В.

Припаиваем выход температуры из приставки на LM35 к процессору (в точку указанной в фото). Заклеиваем горящюю точку на вольтметре черной изолентой, после второй цифры вольтметра наклеиваем белую точку.

Остается подстроечным резистором выставить реальную температуру на вольтметре. Также проверим показания по образцовому термометру.

Последним шагом изготовления самоделки будет размещение в подходящем корпусе. Нашел небольшую распредкоробку – в нее как раз уместилась и платка и вольтметр. Наружу выходят провода датчика и питания. Можно запитать схему и от аккумулятора и разместить его в корпусе, тогда прибор будет полностью автономен.

Датчик LM35 имеет большую сферу применения. Он применяется в бортовых компьютерах автомобилей, в терморегуляторах, прекрасно сочетается с Ардуино. Все зависит от ваших потребностей и фантазий.
В видео подробней показано как сделать приставку для бюджетного тестера и переделать вольтметр в термометр.
Становитесь автором сайта, публикуйте собственные статьи, описания самоделок с оплатой за текст. Подробнее здесь.
Как подключить датчик lm35 к Ардуино
Для этого занятия нам потребуется:
- плата Arduino Uno / Arduino Nano / Arduino Mega;
- Макетная плата;
- температурный датчик LM35;
- светодиод и резистор на 220 Ом;
- провода «папа-папа».

Схема подключения LM35 к Arduino UNO
Данный датчик аналоговый, поэтому на выходе мы имеем значения не 0 или 1, а непрерывное изменение напряжения в диапазоне от 0 до 5 вольт. Следовательно, мы должны подключить датчик lm35 к Arduino к аналоговым портам A0-A5 по схеме, изображенной далее. После сборки схемы загрузите скетч для снятия значений с аналоговых датчиков и вывода данных в аппаратный последовательный порт.
Скетч для термодатчика lm35 Ардуино
int temp; // освобождаем память для переменной "temp" void setup() { pinMode(A0, INPUT); // сенсор LM35 подключим к аналоговому входу A0 Serial.begin(9600); // подключаем монитор порта } void loop() { temp = analogRead(A0); // переменная находится в интервале 0 - 1023 Serial.println(temp); // выводим значение датчика на монитор delay(100); // ставим небольшую задержку }
Пояснения к коду:
- в первой строчке мы зарезервировали память для переменой ;
- оператор указывает, что значения могут принимать только целое число.
Персональный сайт – Цифровой термометр на LM35 (+ 90…-50 C)

В Интернете можно найти множество простых схем цифровых термометров, использующих широко распространенный в наше время и довольно популярный датчик температуры LM35.
Популярность этого датчика объясняется многими причинами. Ниже приведены его основные характеристики:
- Калибруется непосредственно в градусах Цельсия
- Линейный коэффициент преобразования +10.0 мВ/ºС
- Гарантируемая точность 0.5 ºС (при +25 ºС)
- Заявленный рабочий диапазон от -55 ºС до +150 ºС
- Подходит для дистанционных измерений
- Низкая стоимость вследствие подстройки на уровне кристалла
- Работает от 4 до 30 В
- Потребляемый ток менее 60 мкА
- Малый саморазогрев, 0.08 ºС в неподвижном воздухе
- Типичная нелинейность всего ± ¼ ºС
- Низкое выходное сопротивление, 0.1 Ома при нагрузке 1 мА.
Для большого числа разнообразных применений, учитывая низкую стоимость, распространенность и простоту включения, LM35 – совсем неплохой выбор.
На нашем сайте тоже есть вариант такого термометра (Простой цифровой термометр), схема которого была первоначально опубликована на сайте http://www.voltsandbytes.com .
К сожалению, этот термометр, как и многие аналогичные при всей своей простоте имеет один существенный недостаток. Он не умеет измерять отрицательные температуры. Дело в том, что для измерения отрицательных температур LM35 требует либо биполярного питания (рис.
Рисунок 1. Схема включения с биполярным питанием.
Рисунок 2. Схема включения с дифференциальным выходом.
https://www.youtube.com/watch?v=XAy2A-5PZ5o
И та и другая схемы, мягко говоря, не совсем удобны для подключения к микроконтроллеру.
В первом случае схема измерения должна уметь измерять отрицательные напряжения, соответствующие отрицательным температурам, а это требует дополнительных затрат.
Во втором случае дело обстоит проще, но под рукой должен быть микроконтроллер, имеющий АЦП с дифференциальным входом (например, ATTiny261). При этом расходуется два входа АЦП микроконтроллера.
Рисунок 3. Схема включения LM35
Как видно из рисунка, выходной сигнал измеряется (вольтметром) относительно общего провода.
Резистор R1 и транзистор Q1(включенный как диод) образуют схему смещения уровня вывода GND датчика температуры или схему «расщепления» питания.
При этом потенциал нижнего вывода резистора R2 оказывается отрицательным по отношению к GND LM35 и, датчик может работать как с положительными, так и с отрицательными температурами.
Схема термометра приведена на рис.4.
Рисунок 4. Схема цифрового термометра.
Сигнал с датчика температуры подается непосредственно на вход АЦП микроконтроллера. В качестве источника опорного напряжения микроконтроллера служит внутренний источник с напряжением 2,56 В. Используется 10 бит АЦП.
Это позволяет получить дискретность измерения температуры 0,25 ºС.
И, хотя, в данном варианте термометра на индикацию выводятся десятые доли градуса, большого смысла в этом нет, так как уже «инструментальная» погрешность измерения (без учета погрешности самого датчика) в силу ограниченности разрядной сетки АЦП уже больше 0.25 ºС.
Данная разработка не претендует на полноту и была сделана с целью показать один из вариантов работы с датчиком температуры LM35. Любые изменения, доработки и т.п., а также вопросы (пока только через avrdoc@yandex.ru) приветствуются.
Arduino ile LM35 sıcaklık sensörü kodları
Kodlara geçmeden önce LM35 analog çıkış pini sıcaklıkla orantılı olarak 0 ile 1.1 V arasında çıkış vermektedir. Bu nedenle analog pinden alınan 5V çıkışı 0 ile 1.1 V arasında çıkış verecek şekilde düzenlemeliyiz.
Bu işlem için analogReference (INTERNAL); komutunu kullanmalıyız. analogReference (); komutu, analog giriş için kullanılan referans voltajını yapılandırır. Bu sayede LM35 sıcaklık sensöründen en hassas şekilde yararlanabiliriz.
Normalde analog çıkışlardan 0 ve 5V için 0 ile 1023 arasında çıkış almaktayız. Fakat analogReference (); komutuyla analog çıkışı 0-1.1V (1100 mV) arasına indirgedik. Bu durumda her bir analog sinyale karşılık gelen miliVolt değerini hesaplamalıyız. Bu işlem için 1024/1100=0,931 yaklaşık değeri elde edilmektedir. Her 10 mV değişim 1 ℃ sıcaklığa karşılık geldiğini söylemiştik. Bu durumda sensörden okunan analog değeri 10 x 0,931 =9,31 değerine böldüğümüzde ölçülen sıcaklık değerini tespit etmiş oluruz.
Bu bilgilerden sonra şimdi arduino lm35 kodlarını yazalım.
Arduino lm25 kodları
Arduino
int lm35 = A5;
int okunanVoltaj;
float sicaklik;
void setup(){
analogReference(INTERNAL);
Serial.begin(9600);
}
void loop(){
okunanVoltaj = analogRead(lm35);
sicaklik = okunanVoltaj / 9.31;
Serial.print(«Sıcaklık: «);
Serial.println(sicaklik);
delay(1000);
}
|
1 |
intlm35=A5; intokunanVoltaj; floatsicaklik; voidsetup(){ analogReference(INTERNAL); Serial.begin(9600); } voidloop(){ okunanVoltaj=analogRead(lm35); sicaklik=okunanVoltaj9.31; Serial.print(«Sıcaklık: «); Serial.println(sicaklik); delay(1000); } |
Kodları arduinoya yükledikten sonra arduino programının sağ üst köşesindeki büyüteç butonuna tıklayarak seri port ekranını açalım.

lm35-arduino-kodları
Seri port ekranını açtığınızda lm35 sıcaklık değeri gösterilmeye başlayacaktır.

arduino-ile-lm35-sıcaklık-ölçümü
ÖZET: Bu yazımızda arduino ile lm35 kullanımı için gerekli arduino lm35 bağlantısını ve arduino lm35 kodlarını inceledik.
Konu ile ilgili görüş, öneri ve düşüncelerinizi yorumlar bölümünden bize ulaştırabilirsiniz.
Yeni yazılardan anında haberdar olmak için arduinomedia facebook hesabını takip etmeyi unutmayın.
Diğer tüm arduino modül kullanımları ve örnek arduino projeleri için kardeş sitemizi incelemeyi unutmayın…
Bir sonraki dersimizde görüşmek dileğiyle…
Термометр на Arduino с температурным датчиком LM35


Сегодня мы рассмотрим проект на Arduino для студентов-инженеров. В этой статье расскажем вам, как сделать термометр на Arduino. Преимуществом строительства термометра на Arduino является простота конструкции. Мы уже познакомились с Ардуино и ее особенностями. Программирование Arduino намного проще, чем вы думаете.
Данный проект — цифровой термометр (цифровой датчик температуры Arduino), построенный на основе прецизионного интегрального датчика LM35.
Цифровые термометры широко используются во многих электронных устройствах, таких как кондиционеры, для информирования о температурном уровне и управления процессами системы охлаждения.
В данной схеме задействован датчик температуры LM35 для определения уровня температуры, который может измерять от -55 до 150°С. Измеренная температура отображается на ЖК-дисплее 16х2 с помощью Arduino.
Необходимые компоненты для проекта «Термометр на Arduino»
Цифровой термометр на Arduino использует легко доступные компоненты, которые каждый может приобрести в любом магазине электроники.
- Arduino
- Датчик температуры LM35
- ЖК-дисплей 16х2
- Потенциометр 1кОм
Работа термометра
Выходное напряжение датчика LM35 линейно пропорционально температуре (по Цельсию).
Выход LM35 имеет масштабный коэффициент 10 мВ/°C , что означает, что при каждом повышении температуры на 1°C произойдет соответствующее увеличение выходного напряжения на 10мВ, следовательно мы можем легко прочитать значение измеряемой температуры.
Arduino имеет аналоговый вывод (A0), способный считывать аналоговые сигналы от любого датчика. Как показано на принципиальной схеме, аналоговый вывод A0 Arduino подключается к выходу LM35.
Распиновка датчика температуры LM35
Arduino имеет 10-битный встроенный АЦП, поэтому он может считывать значение от 0 до 1023 , то есть для нулевого напряжения он считывает 0000, а для VCC (5 В) он считывает 1023.
Таким образом, мы масштабируем значения 0 — 1023 в новый диапазон 0 — 500, потому что LM35 выдает значения с шагом 10мВ на каждый градус, так что максимально возможный прирост составляет 500 (5В/0,01В).
Используя это сопоставление, мы можем принимать каждое приращение в значении АЦП как шаг повышения по шкале. Если значение АЦП равно 27, то значение измеряемо температуры составляет 27°C.
Скетч термометра
#include long A; int B; LiquidCrystal lcd(12, 11, 5, 4, 3, 2); void setup() { lcd.begin(16,2); lcd.print(«THERMO METER»); pinMode(A0,INPUT); } void loop() { A=analogRead(A0); B=map(A,0,1023,0,500); lcd.setCursor(0,0); lcd.print(«TEMPERARTURE: «); lcd.setCursor(0,1); lcd.print(B); lcd.
print(«‘C «); }
Теперь перейдем к логике программы. Сначала нам необходимо объявить переменную long «A», чтобы сохранить значение, считанное с LM35, которое имеет диапазон от 0 до 1023.
Затем объявляем другую целочисленную переменную «B» для хранения отображаемого (преобразованного) значения.
Значение температуры считывается из вывода A0 и хранится в переменной «A». Затем переменная «A» преобразуется в диапазон от 0 до 500 и сохраняется в переменной «B». Значение «B» выводиться непосредственно на ЖК-экране 16х2.
www.circuitsgallery.com
How the Code Works
You start by defining the pin that is connected to the sensor output. It must be an analog pin. We’re using pin A0, but you can use any other analog pin.
Define a variable that will hold the analog value read from the sensor:
The voltageOut variable will store the actual voltage output value coming from the sensor.
Then, create variables that will store the temperature value. Here, we create a temperatureC and a temperatureF variables to hold the temperature in Celsius and Fahrenheit, respectively.
If you’re using the LM335 sensor, you also need a variable to hold the temperature in Kelvin. So, if you’re using that sensor you need to uncomment the following line:
In the setup(), declare the sensorPin as an input:
Initialize a serial communication at a baud rate of 9600. You need to initialize the serial communication so that you can display the readings on the Serial Monitor:
In the loop(), read the value coming from you sensor and save it in voltageOut variable. To read an analog value with Arduino you just need to use analogRead() function and pass the pin you want to read as an argument.
As mentioned previously, these sensors output a voltage value that is proportional to the temperature.
The analog values read from the Arduino may have a value between 0 and 1024, in which 0 corresponds to 0V and 1024 to 5V. So, we can easily get the output voltage of the sensor in mV.
In case of the LM35 sensor, we’ve seen that 10mV corresponds to a Celsius degree rise in temperature. So, the temperature in Celsius corresponds to the voltage read from the sensor in mV divided by 10mV.
To get the temperature in Fahrenheit, we just need to use the Celsius -> Fahrenheit conversion:
If you’re using an LM335 or an LM34, you use the same calculations to get the temperature. You just need to keep in mind that the LM335 returns the temperature in Kelvin degrees and the LM34 in Fahrenheit degrees. Then, you can convert the values to other units if needed.
Finally, print the sensors readings to the Serial Monitor both in Celsius and Fahrenheit degrees.
For debugging purposes, we also print the voltage.
The loop() is repeated every second.
About the LM35
The LM35 is an inexpensive, precision Centigrade temperature sensor made by . It provides an output voltage that is linearly proportional to the Centigrade temperature and is, therefore, very easy to use with the Arduino.
The sensor does not require any external calibration or trimming to provide accuracies of ±0.5°C at room temperature and ±1°C over the −50°C to +155°C temperature range.
One of the downsides of the sensor is that it requires a negative bias voltage to read negative temperatures. So if that is needed for your project, I recommend using the DS18B20 or TMP36 instead. The TMP36 by Analog Devices is very similar to the LM35 and can read temperatures from -40°C to 125°C without any external components.
You can find a dedicated tutorial for the TMP36 and DS18B20 here:
- TMP36 analog temperature sensor with Arduino tutorial
- The complete guide for DS18B20 digital temperature sensors with Arduino
The output scale factor of the LM35 is 10 mV/°C and it provides an output voltage of 250 mV at 25°C (see Figure below).

LM35 output voltage in mV versus temperature
Note that the sensor operates on a voltage range of 4 to 30 V and that the output voltage is independent of the supply voltage.
The LM35 is part of a series of analog temperature sensors sold by Texas Instruments. Other members of the series include:
- LM335 – output voltage directly proportional to the absolute temperature at 10 mV/°K.
- LM34 – output voltage linearly proportional to Fahrenheit temperature 10 mV/°F.
LM35 pinout
The LM35 comes in 4 different packages, but the most common type is the 3-pin TO-92 transistor package.

TO-92 package
The pinout of the sensor is as follows:
Note that pin 1 (+VS) is the leftmost pin when the flat side of the sensor (with the text printed on it) is facing towards you.
| Name | Pin | Description |
|---|---|---|
| +VS | 1 | Positive power supply pin (4 – 30 V) |
| VOUT | 2 | Temperature sensor analog output |
| GND | 3 | Device ground pin, connect to power supply negative terminal |
You can find the specifications of the LM35 in the table below.
LM35 analog temperature sensor specifications
| Supply voltage | 4 V to 30 V |
| Operating current | 60 µA |
| Temperature range | -55°C to + 155°C |
| Ensured accuracy | ±0.5°C at +25°C±1°C from -55°C to +150°C |
| Output scale factor | 10 mV/°C |
| Output voltage at 25°C | 250 mV |
| Self-heating | <0.1°C in still air |
| Package | 3-pin TO-92 |
| Manufacturer | Texas Instruments |
| Cost | Check price |
For more information, you can also check out the datasheet here:
LM35 Datasheet
Introducing LM35, LM335 and LM34 Temperature Sensors
The LM35, LM335 and LM34 are linear temperature sensors that output a voltage proportional to the temperature value.
| Temperature Sensor | Output Voltage | Linearity |
| LM35 (LM35DZ) | proportional to temperature in Celsius (ºC) | 10mV/ºC |
| LM335 | proportional to temperature in Kelvin (ºK) | 10mV/ºK |
| LM34 | proportional to temperature in Fahrenheit (ºF) | 10mV/ºF |
These sensors work in a similar way, but are calibrated differently to output a voltage proportional to the different temperature units.
The LM35 outputs 10 mV per degrees Celsius rise in temperature. In a similar way, the LM335 outputs 10 mV per degrees Kelvin rise in temperature and the LM34 outputs 10 mV per degrees Fahrenheit rise in temperature.
For example, if the LM35 outputs a voltage of 345 mV, that means we have a temperature value of 34.5ºC.
For more information about these sensors, you can consult their datasheet:
- LM35 (LM35DZ) datasheet
- LM335 datasheet
- LM34 datasheet
Where to Buy?
You can go to Maker Advisor to find the Temperature sensors’ best price at different stores:
- LM35 (LM35DZ) Temperature Sensor
- LM335 Temperature Sensor
- LM34 Temperature Sensor
LM35 Temperature Sensor Code
By clicking the button in the top right corner of the code field, you can copy the code. Copy and paste it into Arduino IDE.
/*** www.arduinopoint.com ***/
/*** Arduino LM35 Temperature Sensor Project***/
// Define to which pin of the Arduino the output of the LM35 is connected:
#define sensorPin A0
void setup() {
// Begin serial communication at a baud rate of 9600:
Serial.begin(9600);
}
void loop() {
// Get a reading from the temperature sensor:
int reading = analogRead(sensorPin);
// Convert the reading into voltage:
//Convert digital data into analog by multiplying by 5000 and dividing by 1024
float voltage = reading * (5000 / 1024.0);
// Convert the voltage into the temperature in degree Celsius:
float temperatureC = voltage / 10;
float temperatureF=(temperatureC*1.8)+32; // Converting to Fahrenheit
// Print the temperature in Celsius into the Serial Monitor:
Serial.print("Temperature in Celsius = ");
Serial.print(temperatureC);
Serial.print(" \xC2\xB0"); // shows degree symbol
Serial.println("C");
// Print the temperature in Celsius into the Serial Monitor:
Serial.print("Temperature in Fahrenheit = ");
Serial.print(temperatureF);
Serial.print(" \xC2\xB0"); // shows degree symbol
Serial.println("F");
Serial.print("\n");
delay(1000); // wait a second between readings
}
You should see the following output in the Serial Monitor:

Serial Monitor Output of Arduino LM35 Temperature Sensor in degrees Celsius and Fahrenheit
Посмотреть еще
Нужна помощь в выборе продукции или подборе аналога?
Указано наличие на складе в г.Москве. Цены приведены с учетом НДС. Приведенная информация носит справочный характер и не является публичной офертой в соответствии с пунктом 2 статьи 437 ГК РФ. При заказе товара через сайт Вам будет выставлен счет на оплату в режиме онлайн, товар забронирован на 5 рабочих дней и зафиксирована цена на день покупки.
Оплатить товар можно:
- Банковским переводом
- Электронными деньгами Яндекс.Деньги
- Наличными при получении товара (для клиентов из Москвы и Санкт-Петербурга)
- Наличными через офисы Евросеть, Связной или через любой платежный терминал, принимающий Яндекс.Деньги
- Пластиковой картой Visa/MasterCard (кроме клиентов из Санкт-Петербурга)
Мы работаем с разными грузовыми компаниями:
- экспресс-доставка Major Express
- Деловые линии
- ТК Энергия
- почта России
- терминалы доставки QIWI Post
Забрать заказ можно в наших офисах:
- Москва, м.Молодежная, ул.Ивана Франко, д.40, стр.2 (через 2 раб.дня)
- Москва, м.Электрозаводская, ул.Б.Семеновская, д.40 (через 2 раб.дня)
- С.-Петербург, ул.Зверинская, д.44 (через 5 раб.дня)
- мы являемся официальным дистрибьютором более 20 мировых производителей комплектующих
- на товар, подлежащий гарантийному обслуживанию, срок гарантии составляет 6 месяцев
- мы предоставляем все необходимые сертификаты
- мы поддерживаем собственный сервисный центр
Полная проверка датчика
Для нее Вам понадобится, опять же, мультиметр и термометр, который можно погружать в воду и показывающий до 100°C. Порядок выполнения:
- Подсоединяете к контактам датчика провода мультиметра.
- Опускаете проверяемую деталь и градусник в емкость с водой.
- Нагреваете воду, отслеживая температуру и показания мультиметра.

Проверка датчика температуры охлаждающей жидкости
Как Вы уже видели из таблицы, сопротивление датчика меняется от температуры. Если они соответствуют таблице – он в порядке. При изменении значений сопротивления не должно быть резких скачков – это тоже признак неисправности. Если у Вас нет подходящего термометра, можно проводить проверку только при кипящей воде, то есть при 100°C. Сопротивление в таком случае приблизительно должно быть равно 180 Ом.
Основные типы датчиков
В целом, существует два методы получения данных:
1. Контактный. Контактные датчики температуры находятся в физическом контакте с объектом или веществом. Они могут быть использованы для измерения температуры твердых тел, жидкостей или газов.
2. Бесконтактный. Бесконтактные датчики температуры производят обнаружение температуры, перехватывая часть инфракрасной энергии, излучаемой объектом или веществом и чувствуя его интенсивность. Они могут быть использованы для измерения температуры только в твердых телах и жидкостях. Измерять температуру газов они не в состоянии из-за их бесцветности (прозрачности).
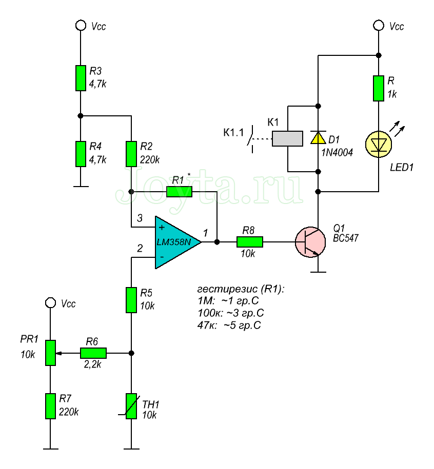
Схема простого терморегулятора на LM358
Данный терморегулятор построен на операционном усилителе LM358, который выполняет роль компаратора. В качестве датчика температуры использован термистор сопротивлением 10к. Температура устанавливается с помощью потенциометра на 10к, и ее можно установить в довольно широком диапазоне.
Как было сказано выше, LM358 работает в качестве компаратора, и поэтому аналоговый сигнал будет преобразован в цифровой, и на выходе мы получим сигнал нуля или единицы. Выходной сигнал операционного усилителя управляет транзистором BC547B, который, в свою очередь, управляет катушкой реле, а та управляет нагрузкой с номинальным напряжением 220 вольт.
Hantek 2000 — осциллограф 3 в 1
Портативный USB осциллограф, 2 канала, 40 МГц….
Подробнее
В схеме использована только одна часть операционного усилителя LM358, и, следовательно, на одном таком ОУ можно сделать два независимых термостата. Диапазон рабочей температуры составляет приблизительно от 0°C до 60°C. Изменить его можно путем подбора резистор R3. За гистерезис в этой системе отвечает резистор R1. Схема терморегулятора питается постоянным напряжением 12В. Резистор R7 служит для изменения чувствительности потенциометра.

Стоит еще обратить внимание на резистор, обозначенный на схеме как R6. Его отсутствие приведет к некорректной работе терморегулятора при высоких температурах — термистор под влиянием увеличения температуры уменьшает свое сопротивление, что в крайних случаях (при высокой температуре) может привести к снижению сопротивления до такого значения, что ток, протекающий через термистор, начинает его нагревать, а это приведет к бесконечным переключениям реле
Гистерезис также претерпевает изменения после замены термистора на термистор бОльшего сопротивления, например, 22к. Сама микросхема LM358 потребляет очень маленький ток ок. 5-10 мА. Из-за отсутствия линейности термистора, установка точной температуры может быть затруднительна в крайних положениях потенциометра.

Плата терморегулятора выполнена по технологии ЛУТ. Размеры печатной платы: длина около 9 см, ширина около 2 см. Она разделена на две зоны, слева — это логика — безопасное напряжение, а реле, управляющее нагрузкой 220 вольт расположено справа. Диодный мост находится на отдельной плате вместе с трансформатором.
Для лучшего контроля над заданной температурой можно использовать аналоговый датчик температуры LM35. У него показание температуры линейное, но на практике схема, конечно же, будет иной.
Источник
Блок питания 0…30 В / 3A
Набор для сборки регулируемого блока питания…
Подробнее
Цифровой термометр на LM35 с диапазоном +90 … -50 С
В Интернете можно найти множество простых схем цифровых термометров, использующих широко распространенный в наше время и довольно популярный датчик температуры LM35.
Популярность этого датчика объясняется многими причинами. Ниже приведены его основные характеристики:
- Калибруется непосредственно в градусах Цельсия
- Линейный коэффициент преобразования +10.0 мВ/ºС
- Гарантируемая точность 0.5 ºС (при +25 ºС)
- Заявленный рабочий диапазон от -55 ºС до +150 ºС
- Подходит для дистанционных измерений
- Низкая стоимость вследствие подстройки на уровне кристалла
- Работает от 4 до 30 В
- Потребляемый ток менее 60 мкА
- Малый саморазогрев, 0.08 ºС в неподвижном воздухе
- Типичная нелинейность всего ± ¼ ºС
- Низкое выходное сопротивление, 0.1 Ома при нагрузке 1 мА.
Для большого числа разнообразных применений, учитывая низкую стоимость, распространенность и простоту включения, LM35 — совсем неплохой выбор.
На нашем сайте тоже есть вариант такого термометра (Простой цифровой термометр), схема которого была первоначально опубликована на сайте http://www.voltsandbytes.com . К сожалению, этот термометр, как и многие аналогичные при всей своей простоте имеет один существенный недостаток. Он не умеет измерять отрицательные температуры. Дело в том, что для измерения отрицательных температур LM35 требует либо биполярного питания (рис.1) либо применения специальной схемы с измерением дифференциального сигнала (рис. 2).
Рисунок 1. Схема включения с биполярным питанием.
Рисунок 2. Схема включения с дифференциальным выходом.
И та и другая схемы, мягко говоря, не совсем удобны для подключения к микроконтроллеру. В первом случае схема измерения должна уметь измерять отрицательные напряжения, соответствующие отрицательным температурам, а это требует дополнительных затрат. Во втором случае дело обстоит проще, но под рукой должен быть микроконтроллер, имеющий АЦП с дифференциальным входом (например, ATTiny261). При этом расходуется два входа АЦП микроконтроллера.
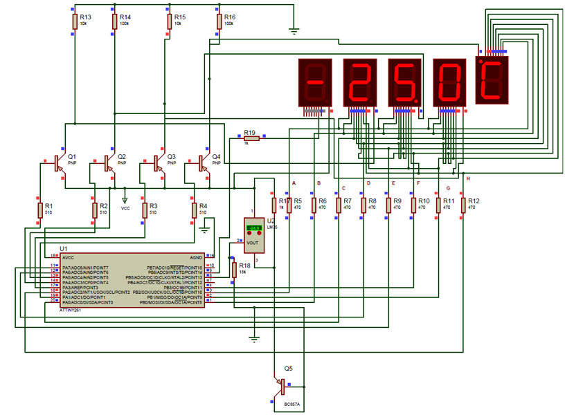
Предлагаемая мною схема цифрового термометра является логическим развитием Простого Цифрового Термометра (вернее, его версии на ATTiny261). Она использует несколько измененный вариант включения LM35 с дифференциальным выходом. Изменение схемы включения было произведено с целью уйти от применения дифференциального выхода. Схема включения LM35 приведена на рис. 3.
![]() |
Рисунок 3. Схема включения LM35
Как видно из рисунка, выходной сигнал измеряется (вольтметром) относительно общего провода. Резистор R1 и транзистор Q1(включенный как диод) образуют схему смещения уровня вывода GND датчика температуры или схему «расщепления» питания. При этом потенциал нижнего вывода резистора R2 оказывается отрицательным по отношению к GND LM35 и, датчик может работать как с положительными, так и с отрицательными температурами.
Измерение выходного сигнала, как уже говорилось выше, осуществляется относительного общего провода питания. При нулевом значении температуры выходное напряжение составляет 0.69В (при использовании транзистора BC857A). Снижение температуры ниже нуля вызывает уменьшение выходного напряжения (10 мВ на 1 ºС). Подъем температуры выше нуля приводит к росту выходного напряжения.
Схема термометра приведена на рис.4.

Рисунок 4. Схема цифрового термометра.
Сигнал с датчика температуры подается непосредственно на вход АЦП микроконтроллера. В качестве источника опорного напряжения микроконтроллера служит внутренний источник с напряжением 2,56 В. Используется 10 бит АЦП. Это позволяет получить дискретность измерения температуры 0,25 ºС. И, хотя, в данном варианте термометра на индикацию выводятся десятые доли градуса, большого смысла в этом нет, так как уже «инструментальная» погрешность измерения (без учета погрешности самого датчика) в силу ограниченности разрядной сетки АЦП уже больше 0.25 ºС.
Исходный код программы (для CodeVision AVR v1.25.9 и ниже), схема термометра и проект для Proteus находятся в файле Digital_thermometer_with_LM35.rar.
Данная разработка не претендует на полноту и была сделана с целью показать один из вариантов работы с датчиком температуры LM35. Любые изменения, доработки и т.п., а также вопросы (пока только через avrdoc@yandex.ru) приветствуются.
Описание выводов
Микросхема реализована в стандартных корпусах DIP, SO
и имеет 8 выводов для подключения к цепям питания и формирования сигналов. Два из них (4,
В схеме операционного усилителя имеются 2 ячейки со стандартной топологией выводов и без цепей коррекции. Поэтому для реализации более сложных и технологичных устройств потребуется предусматривать дополнительные схемы преобразования сигналов.
Микросхема является популярной и используется в бытовых приборах
, эксплуатируемых при нормальных условиях, и в особых с повышенной или пониженной температурой окружающей среды, высокой влажностью и прочими неблагоприятными факторами. Для этого интегральный элемент выпускается в различных корпусах.






