Содержание
Для чего нужен?
Предусилитель отвечает за подготовку сигнала, поступающего от микрофона либо иного источника, для необходимого усиления. Он способен повышать низкий сигнал, а также очищать его. Благодаря этому улучшается качество поступающего звука. Кроме того предусилитель может использоваться для регулировки сигнала либо смешивания нескольких звуков в 1. Данное устройство используется для подгонки звучания под изначально заданный уровень мощности. Располагается оно максимально близко к источнику сигнала (например, микрофону, радиоприемному тюнеру, проигрывателю). Данная особенность обеспечивает преобразование получаемого звука и его передачу без изменений на усилитель мощности.
Вне зависимости от уровня сложности конструкции и выходного сопротивления, задача любого предусилителя заключается в передаче качественного сигнала. Схем предусилителей существует немало.


↑ Предварительный усилитель для «студенческого» УМЗЧ
Перейдем к построению предварительного усилителя для «студенческого» УМЗЧ. Принципиальная схема одного канала усилителя для УМЗЧ Питера Смита представлена на рис. 11. Входной сигнал подается непосредственно на пассивный регулятор тембра. Дело в том, что современные источники звука (персональный компьютер, ноутбук, проигрыватель компакт-дисков, DVD – проигрыватель) имеют малое выходное сопротивление и высокий уровень сигнала, достаточный для непосредственной работы с усилителем мощности (0,5…2 В эфф.). Фильтр R1 – R3, C2, C3 производит регулировку тембра в нижней частотной области, а R5, — R7, C4, C5 – в верхней. Буферный резистор R4 служит для уменьшения влияния фильтров друг на друга. Параметры элементов фильтров выбирают таким образом, чтобы примерно в среднем положении движков резисторов регуляторов тембра R2 и R6 АЧХ была горизонтальной; при этом коэффициент передачи регулятора тембра меньше единицы.
При перемещении движка резистора R2 в верхнее (по схеме рис. 11) положение получаем подъем АЧХ на нижних частотах; смещая движок в нижнее положение – завал. Аналогичным образом работает регулятор тембра R6, который осуществляет регулировку АЧХ в области высоких частот.
Регулятор тембра нагружен на регулятор уровня сигнала R8.1, далее следует усилительный каскад на малошумящем операционном усилителе OPA2134, включенном по неинвертирующей схеме. Его назначение – компенсировать затухание, вносимое регулятором тембра и обеспечить низкое выходное сопротивление, необходимое для работы усилителя мощности.
На выходе предварительного усилителя установлена индуктивность L1 – «бусинка» из феррита, применяемая в телевизорах и компьютерной технике (материнских платах, платах ввода-вывода, мониторах и т.п.). В результате принятых мер коэффициент гармоник предварительного усилителя на частоте 1 кГц не превышает одной десятитысячной доли процента!
Исключён фрагмент. Полный вариант статьи доступен меценатам и полноправным членам сообщества. Читай условия доступа.
Рис. 11. Принципиальная схема темброблока и предварительного усилителя для «студенческого» УМЗЧ
Экспериментальная проверка нескольких экземпляров операционных усилителей показала, что и без конденсатора в заземленной ветви делителя отрицательной обратной связи постоянное напряжение на выходе составляет единицы милливольт. Тем не менее, из соображений универсальности применения, на входе темброблока и выходе предварительного усилителя включены разделительные конденсаторы (С1, С6). В зависимости от требуемой чувствительности усилителя величину сопротивления резистора R10 выбирают из табл. 2. Следует стремиться не к точному значению сопротивлений резисторов, а их попарному равенству в каналах усилителя.
Таблица 2
▼ Файловый сервис недоступен. Зарегистрируйтесь или авторизуйтесь на сайте.
Главным недостатком пассивного регулятора тембра является низкий коэффициент передачи. Другой недостаток заключается в том, что для получения линейной зависимости уровня громкости от угла поворота необходимо использовать переменные резисторы с логарифмической характеристикой регулирования (кривая «В»). Достоинством пассивных регуляторов тембра является меньшие искажения, чем активных (например, регулятора тембра Баксандала, рис. 12).
Рис. 12. Активный регулятор тембра П. Баксандала Как видно из схемы, показанной на рис. 12, активный регулятор тембра содержит пассивные элементы (резисторы R1 — R7, конденсаторы C1 – C4), включенные в стопроцентную параллельную отрицательную обратную связь по напряжению операционного усилителя DA1. Коэффициент передачи данного регулятора в среднем положении движков регуляторов тембра R2 и R6 равен единице, а для регулировки используются переменные резисторы с линейной характеристикой регулирования (кривая «А»). Иными словами, активный регулятор тембра свободен от недостатков пассивного регулятора. Однако по качеству звучания этот регулятор явно хуже пассивного, что замечают даже неискушенные слушатели.
Схема лампового микрофона 19А9
Модель19А9 всегда стояла особняком прежде всего из-за своей неповторимой конструкции корпуса и непревзойдённого дизайна. Корпус 19А9 состоит из двух металлических полосочек и колечка, на которые крепятся разъём, лампа и капсюль, а далее на нижнюю часть микрофона надевается выдавленный из тонкого железа кожух, а на капсюль одеваются две крышки – спереди и сзади. И всё! Никакого литья (корпуса для 19А19 отливали из алюминия, и потом долго фрезеровали), из деталей внутри – лишь самая маленькая для 50-х годов ширпотребовская радиолампа 6Ж1П, два сопротивления и один конденсатор. Сигнал, анодное напряжение, напряжение накала, напряжение поляризации и общий провод – всё идёт через 4-х штырьковый разъём по 3 (!) проводам. Посчитали? Да, у меня тоже получается, что их должно быть около 7, ну минимум, 6, но их только 3, и всё это работает, и довольно неплохо! Открываем справочник по радиолампам на странице 6Ж1П или 6Ж2П, читаем: высокочастотный пентод с короткой характеристикой, предназначен для широкополосного усиления напряжения высокой частоты, и приводятся схемы всяких преобразователей частоты для телевизоров. Какой напрашивается вывод? Правильно: не читайте перед обедом советских газет! Ну не было в те времена компактных низкочастотных триодов. Ни 6Н1П, ни 6Н2П, ни тем более радиолампы предыдущих поколений ни за что не поместились бы в корпус 19А9. У пентодов, особенно у высокочастотных, большое усиление, в низкочастотных трактах они склонны к самовозбуждению, кроме того у пентодов высокое внутреннее сопротивление, они не могут работать корректно на низкоомную нагрузку, такую как звуковой трансформатор, а без него в ламповом микрофоне не обойтись. Что делает в такой ситуации простой русский инженер? Он говорит: 1. пентод включаем по триодной схеме, соединив вторую сетку с анодом, уменьшая таким образом коэффициент усиления, уровень шумов и гармоник, и внутреннее сопротивление лампы 2. переходная ёмкость между капсюлем и управляющей сеткой усилительной лампы нам не нужна — мы изолируем капсюль от корпуса (массы) и соединим его с положительным напряжением — таким образом будет осуществлена поляризация мембраны капсюля, заодно мы уменьшим схему на одно сопротивление, так как резистор смещения входной сетки в данном случае будет выполнять и функцию резистора, через которое подаётся поляризующее напряжение 3. звуковой трансформатор «вынесем за ворота» и разместим в блоке питания микрофона, а заодно, (чего уж мелочиться) вынесем из микрофона и анодное сопротивление с разделительным конденсатором – всё равно их место рядом с трансформатором 4. поскольку анодное сопротивление из микрофона мы удалили, поляризацию мембраны будем осуществлять прямо от анода лампы, — не тащить же из за этого ещё один провод по кабелю! Создаётся ООС (отрицательная обратная связь) между сеткой и анодом усилительной лампы… ну и прекрасно! – говорит русский инженер – всё равно у нас есть запас по усилению, ведь это же пентод, а с прямой частотонезависимой ООС звучать будет даже лучше 5. один из выводов накала лампы, как водится, соединяем с общим минусом (массой), и у нас остаются те самые три провода: накал, анодное напряжение (оно же поляризующее, оно же сигнал) и общий (он же экран). Вот и вся наука. Единственное замечание, которое хотелось бы сделать к этой схеме – это прохождение звукового сигнала по кабелю. Поскольку сигнал передаётся небалансным способом, он, казалось бы должен быть очень чувствительным к внешним электромагнитным помехам, тем более что уровень его не велик. Но в том-то и фишка, что, поскольку он снимается с анода, он имеет постоянный потенциал порядка 50…60В, и большая часть внешних электромагнитных помех просто-напросто не может преодолеть электромагнитное поле самого провода. НО! Качество передаваемого по кабелю звукового электрического сигнала от микрофона к блоку питания сильно зависит от качества и длины этого провода. Чем он короче и чем толще изоляция между проводами внутри провода (чем меньшую ёмкость он имеет), тем будет лучше. В длинном тонком или старом проводе ВЧ составляющие будут затухать, и Вы можете так и не услышать всех прелестей модели ЛОМО 19А9.
Так уж получается, что в рамках этой статьи мы рассматриваем схемы микрофонов, не привязываясь линейно ко времени их появления, и движемся скорее назад, всё глубже, к корням производства микрофонов. А что же было до этого? А до этого был, например, студийный микрофон Neumann U 47, не менее интересный по своим схемотехническим решениям.
Как пользоваться усилителем звука?
Основные правила использования усилителя звука на ПК, в автомобиле и домашней аудиосистеме стандартны:
Начинать важно с качественного прибора подходящего по характеристикам к выбранным проигрывателям и колонкам. Диссонанс системных требований приведет к снижению качества звука или поломке устройств.
Подключать устройство нужно, строго следуя прилагаемой к каждой модели инструкции.
После подключения важно перейти к настройкам прибора, если таковые имеются. Тестирование и подстройка могут проводиться как в ручном, так и автоматическом режиме
После этого можно наслаждаться качественным звучанием любимых мелодий.
Тестирование и подстройка могут проводиться как в ручном, так и автоматическом режиме. После этого можно наслаждаться качественным звучанием любимых мелодий.
Усилители мощности
С выхода каждого канала фильтра сигналы ВЧ-СЧ-НЧ подаются на входы усилителй мощности, которые, также, можно собрать по любой из известных схем в зависимости от необходимой мощности всего усилителя. Я делал УМЗЧ по известной давно схеме из журнала «Радио», №3, 1991 г., стр.51. Здесь даю ссылку на «первоисточник», так как по поводу этой схемы существует много мнений и споров по повод её «качественности». Дело в том, что на первый взгляд это схема усилителя класса «B» с неизбежным присутствием искажений типа «ступенька», но это не так. В схеме применено токовое управление транзисторами выходного каскада, что позволяет избавиться от этих недостатков при обычном, стандартном включении. При этом схема очень простая, не критична к применяемым деталям и даже транзисторы не требует особого предварительного подбора по параметрам К тому же схема удобна тем, что мощные выходные транзисторы можно ставить на один теплоотвод попарно без изолирующих прокладок, так как выводы коллекторов соединены в точке «выхода», что очень упрощает монтаж усилителя:
Полезное: Как добавить амперметр в китайский воль src=»https://2shemi.ru/wp-content/uploads/umzchchr-3-1991-str.51.png» class=»aligncenter» width=»768″ height=»452″
При настройке лишь ВАЖНО подобрать правильные режимы работы транзисторов предоконечного каскада (подбором резисторов R7R8) — на базах этих транзисторов в режиме «покоя» и без нагрузки на выходе (динамика) должно быть напряжение в пределах 0,4-0,6 вольт. Напряжение питания для таких усилителей (их, соответственно, должно быть 6 штук) поднял до 32 вольт с заменой выходных транзисторов на 2SA1943 и 2SC5200, сопротивление резисторов R10R12 при этом следует также увеличить до 1,5 кОм (для «облегчения жизни» стабилитронам в цепи питания входных ОУ)
ОУ также были заменены на ВА4558, при этом становится не нужна цепь «установки нуля» (выходы 2 и 6 на схеме) и, соответственно меняется цоколёвка при пайке микросхемы. В результате при проверке каждый усилитель по этой схеме выдавал мощность до 150 ватт (кратковременно) при вполне адекватной степени нагрева радиатора.
БП предусилителя
Для питания всего устройства используется блок питания, построенный на стабилизаторах U3 (7812), U4 (7805) и фильтрующих конденсаторах C3 (470uF), C4 (47uF) и C5 (47uF). Он создает напряжения 12 В и 5 В, необходимые для работы микроконтроллера и процессора звука.
Для прошивки микроконтроллера U1 используется разъем для программирования Prog. Подключение платы контроллера с дисплеем возможно благодаря разъемам GP1 и GP2. Схема дисплея на рисунке далее.
Схема дисплея на светодиодах
Плата дисплея не содержит никаких особенностей. Основной ее частью является LED дисплей — линейка светодиодов. Ток дисплея ограничивается резисторами R1 — R10 (330 Ом). Энкодер I1 позволяет регулировать параметры усилителя, он выполняет одновременно функцию кнопки. Разъемы GP1 и GP2 обеспечивают подключение платы дисплея к плате предварительного усилителя.
Разметка, складывание и склеивание подставки под телефон
Требуется отметить все линии сгиба кончиком ножниц, а затем сложить деталь в соответствии с фотографиями. Приклеить задние клапаны вниз, а затем протолкнуть вверх через отверстие в верхней части платформы, пока клапаны деталей не совместятся. Затем приклеить все пять клапанов с трех сторон. Клапан на дне не приклеивается. Он просто упирается в подставку, когда все остальное приклеено.
Увидели кусок пены или пенопласта в двери? Будьте осторожны, работают грабители
Райан Гослин: 5 звезд, которые начинали карьеру в «Клубе Микки Мауса»
Морская свинка думает, что она тоже кошка-сфинкс
Как сделать рупор
1. Для стенок рупора D острогайте еловую доску до толщины 6 мм, выпилите из нее заготовку размером 102×381 мм и разделите ее на четыре части по 89 мм. Разметьте на одной из этих частей сужения и скосы с обеих сторон (рис. 3).

2. Чтобы правильно и точно опилить скосы на каждой из стенок D, изготовьте приспособление из куска фанеры размером 203×457 мм. Наклоните диск пильного станка на угол 43° и сделайте на одной кромке скос. Подготовьте четыре обрезка размерами 25×50 мм, которые будут служить упорами, и приклейте к каждому из них полоску двухстороннего скотча. Прикрепите два обрезка к несущей доске приспособления (фото А) так, чтобы они удерживали заготовку стенки при опиливании первого скоса.
Совместите линию разметки скоса на стенке рупора D с краем скоса несущей доски и зафиксируйте положение заготовки упорами из обрезков.

Прижимайте заготовку стенки D толкателем к несущей доске приспособления и упорам, опиливая первый скос.
3. Опилите на стенках рупора D первый скос под углом 43° (фото В). Затем приклейте к несущей доске другую пару обрезков-упоров, ориентируя заготовку для опиливания второго скоса (фото С). После этого сделайте второй скос на всех четырех стенках рупора.
Не меняя наклон пильного диска и не сдвигая продольный упор станка, разверните заготовку стенки D на 180°, зафиксируйте ее положение второй парой упоров и сделайте скос на противоположном конце.
Принципиальная схема
Предусилитель состоит из двух идентичных каналов. На всех схемах будет представлен левый канал. Кроме того схема разделена на две секции: коммутатор входов и непосредственно сам усилитель.
Принципиальная схема коммутатора входов:

Увеличение по клику
В конструкции предусмотрено 5 входов RCA для подключения различных устройств. Они обозначены «CD», «DVD» и «TAPE» (разумеется можете обозвать их по-своему).
Шестой разъём (CON13) служит для прямой трансляции сигнала с выбранного входа. Эта функция подсмотрена в промышленных аппаратах и была актуальна в эпоху магнитной записи. Может кому-то и сегодня пригодится.
Реле коммутатора управляются транзисторами и запитаны от источника с напряжением +5В. Общий провод (земля) этого источника не связан с общим проводом источника питания самого предварительно усилителя (на схеме они имеют разные обозначения). Это сделано для снижения помех при коммутации.
Реле срабатывают при подключении базы управляющего транзистора к общему проводу. В самом простом случае для управления можно использовать галетный переключатель.

Увеличение по клику
На схеме также показаны реле RLY6 и RLY7 и их цепи управления. Они служат для коммутации выходного сигнала усилителя, но об этом мы расскажем позже.
Улучшеные усилители для чувствительных микрофонов
Применение в выходных каскадах УНЧ низкоскоростных ОУ и эксплуатация кремниевых транзисторов в усилителях мощности в режиме без начального смещения (ток покоя равен нулю — режим В) может, как это уже отмечалось выше, привести к переходным искажениям типа “ступенька”. В этом случае для исключения данных искажений целесообразно изменить структуру выходного каскада таким образом, чтобы выходные транзисторы работали с небольшим начальным током (режим АВ).
На рисунке 4 представлен пример подобной модернизации приведенной схемы усилителя с дифференциальным входом (рисунок 3).

Рис.4. Схема УНЧ на ОУ с дифференциальным входом и с низким уровнем искажений выходного каскада.
Элементы для схемы на рисунка 4 :
- R1=R2=20к (равно или немного выше максимального сопротивления источника в рабочем диапазоне частот),
- RЗ=R4=1м-2м; R5=2к-10к, R6=1к-Зк,
- R7=47к-300к (подстройка усиления, К=1+R7/R6),
- R8=10, R10=10к-20к,R11=10к-20к;
- С1 =0.1-0.22, С2=0.1-0.22, СЗ=4.7мкФ-20мкФ, C4=0.1;
- ОУ — К140УД8, КР1407УД2, КР140УД12, КР140УД20, КР1401УД2Б или другие ОУ в типовом включении и желательно с внутренней коррекцией;
- Т1, Т2 — КТ3102, КТ3107 или КТ315, КТ361, или аналогичные;
- D2, D3 — КД523 или аналогичные;
- М — МД64, МД200, МЭК-3 или аналогичный (в),
- Т — ТМ-2А .
На рисунке 5 представлен пример УНЧ на транзисторах. В первых каскадах транзисторы работают в режиме микротоков, что обеспечивает минимизацию шумов УНЧ. Схема во многом аналогична схеме на рисунке 2. Для увеличения доли полезного сигнала низкого уровня на фоне неизбежных помех в схему УНЧ включен полосовой фильтр, обеспечивающий выделение частот в полосе 300 Гц -3.5 кГц.

Рис.5. Схема УНЧ на транзисторах с полосовым фильтром и варианты подключения микрофонов: а — УНЧ с полосовым фильтром, б — подключение динамического микрофона, в — подключение электретного микрофона.
Элементы для схемы на рисунке 5 :
- R1=43к-51к, R2=510к (подстройка, Uкт2=1.2В-1,8В),
- R3=5.6к-6.8к (регулятор громкости), R4=3к, R5=8.2к,
- R6=8.2к, R7=180, R8=750; R9=150к, R10=150к, R11=33к,
- R12=620, R13=820-1,2к, R14=200-330,
- R15=100к (подстройка, Uэт5=Uэт6=1.5В), R16=1 к (подстройка тока покоя Т5 и Т6, 1-2мА);
- С1=10мкФ-50мкФ, С2=0.15-0.33, С3=1800,
- С4=10мкФ-20мкФ, С5=0.022, С6=0.022,
- С7=0.022, С8=1мкФ, С9=10мкФ-20мкФ, С10=100мкФ-500мкФ;
- Т1, Т2, Т3 -159НТ1 В, КТ3102Е или аналогичные;
- Т4, Т5 — КТ3102, КТ315 или аналогичные, но можно и устаревшие, германиевые транзисторы, например, МП38А,
- Т6 — КТ3107 (если Т5 — КТ3102), КТ361 (если Т5 — КТ315) или аналогичные, но можно и устаревшие, германиевые транзисторы, например, МП42Б (если Т5 — МП38А);
- М — МД64, МД200 (б), МЭК-3 или аналогичный (в),
- Т — ТМ-2А .
В данной схеме также целесообразно использовать транзисторы с большим коэффициентом усиления, но малым обратным током коллектора (Iк0), например, 159НТ1В (Iк0=20нА) или КТ3102 (Iк0=50нА), или аналогичные. Выходные транзисторы могут использоваться как кремниевые (КТ315 и КТ361, КТ3102 и КТ3107, и т.п.), так и германиевые (устаревшие транзисторы МП38А и МП42Б и т.п.).
Настройка схемы, как и в случае схемы УНЧ на рис.11.2, сводится к установке резистором R2 и резистором RЗ соответствующих напряжений на транзисторах Т2 и Т5, Т6: 1,5В — на коллекторе Т2 и 1,5В — на эмиттерах Т5 и Т6.
Как протекает ток по схеме
В начальный момент времени, при подключении питания, электролитический конденсатор С3 заряжается, и начинят питать коллектор и эмиттер транзистора VT1. А также ток проходит через делитель напряжения.
Делитель напряжения R1, R2 смещает базу VT1. Начинает течь ток смещения база-эмиттер (Б-Э), тем самым устанавливается рабочая точка УНЧ.
Когда входной сигнал поступает на клемму Х1, он проходит С1 и через делитель поступает на базу VT1 и частично уходит через эмиттер.
Входной сигнал притягивается коллектором VT1 и тем самым усиливается.
Та часть переменного сигнала, которая перешла на эмиттер транзистора, усиливается эмиттерными током. Он свободно проходит через С2, который в паре с R3 стабилизирует режим работы усилителя от перегрева и искажений.
В итоге входной сигнал усиленный коллекторно-эмиттерным (К-Э) током VT1 поступает на выход, то есть на динамическую головку BF1.
Улучшенное воспроизведение
Четвертая строка системного меню установок предлагает ряд специальных установок для улучшенного воспроизведения (Advanced Playback).
Задержка звука (14-2, 3)
При воспроизведении DVD в режиме компонентного выхода с прогрессивной разверткой, на преобразование видеосигнала из чересстрочной развертки требуется некоторое время, что приводит к рассогласованию видео и звука. Для устранения этого эффекта в ресивере предлагается установить дополнительную задержку звука до 200 мс с шагом 1 мс.
Сжатие динамического диапазона (14-4, 5)
Следующая строка страницы Advanced Playback многообещающе называется Dolby Digital Setup, но на самом деле включает или отключает сжатие динамического диапазона сигнала для режима воспроизведения с использованием только двух каналов.
Автовыбор пространственного звучания (14-6–8)
Режим пространственного звучания, использовавшийся последним для двухканальных сигналов (стерео-PCM, Dolby Pro Logic II, DTS Neo:6 и т.д.) можно сохранить в памяти и автоматически включать при следующей подаче аналогичного сигнала на вход ресивера. Возврат на страницу установок осуществляется выбором Exit.


















Инструкция по изготовлению
Усилитель звука для колонок своими руками потребует для изготовления радиоматериалы и радиокомпоненты.
Набор деталей (согласно выбранной схеме): микросхема серии TDA или похожая, резисторы, конденсаторы, тестовый динамик (или уже собранная пассивная колонка), алюминиевый радиатор. При сборке усилителя на мощных транзисторах, рассчитанных на низкие частоты до 100 кГц, потребуется, кроме самих транзисторов, несколько менее массивных радиаторов.
Кроме материалов, нужны также некоторые приборы и инструменты.
- Пассатижи, бокорезы, набор отвёрток. Может потребоваться разводной ключ и набор шестигранных ключей.
- Паяльник и подставка для него.
- Если плата изготавливается «с нуля» – нужны миниатюрный бур и набор свёрл. Для изготовления печатной платы без применения химии понадобится резак, которым прочерчиваются канавки, разделяющие дорожки и другие токопроводящие участки.
- Мультиметр (тестер) – без него не обходится почти ни одна электромонтажная работа.
- Тестовый блок питания. Если такого блока нет, но вам известно напряжение, подающееся на усилитель, – начните сборку устройства с него. Зачастую раздобыть готовый блок питания на 12 вольт (все усилители с выходной мощностью от нескольких ватт требуют именно такое напряжение) гораздо труднее, чем зарядное устройство для смартфона или планшета.
Подготовив все нужные приборы, инструменты, радиоматериалы и радиокомпоненты, можно приступать к сборке самодельного устройства. Для изготовления блока питания на 10 вольт (если усилитель допускает такое падение напряжения) соедините выводы зарядных устройств, рассчитанных на 5 вольт, последовательно. Образуется двуполярный источник питания на 10 В с возможностью заземлить или «занулить» среднюю точку 0(где один «минус» и один «плюс» соединены последовательно).
Сборка усилителя включает ряд шагов.
- Если плата не макетная, а полностью «самосборная» – прорисуйте при помощи кисточки или тампона дорожки лаком под топологию микросхемы. Навесные элементы могут располагаться произвольно, рекомендуется их скомпоновать поплотнее. Пересекающихся дорожек быть не должно.
- Высушите плату, приготовьте раствор хлорного железа, опустите в него плату на несколько часов или на сутки. Если подогреть раствор, травление пойдёт быстрее, но значительно повысится вероятность облезания защитного слоя.
- По окончании травления удалите лак с оставшихся мест, защищённых от вытравливания. Не откладывайте процесс на несколько дней, чтобы лак не пристал накрепко к плате.
- Высверлите с помощью бормашины или шуруповёрта отверстия под ножки радиодеталей.
- Покройте получившиеся дорожки слоем припоя. Вставьте радиоэлементы, сверяясь по сборочному чертежу, в нужной последовательности, спаяйте их на печатной плате.
- Установите радиатор на металлической подложке микросхемы. Если схема усилителя транзисторная, используйте для каждого из оконечных каскадов отдельный радиатор. Допускается разместить их на общем радиаторе.
- Припаяйте провода на звуковой вход, вход по питанию и выход по звуку, промаркируйте их.
- Подключите колонки к выходу собранного усилителя.
- Подключите ко входу источник звука (смартфон, MP3-плеер или радиоприёмник), используя разъём на 3,5 мм.
- Подайте питание на соответствующие выводы, включите звук на гаджете, например, выбрав любой из имеющихся саундтреков (или видеороликов).
При правильной сборке усилитель сразу же заработает. Для транзисторных усилителей в режиме «стерео» используют два независимых монофонических усилителя. В качестве рабочего варианта – два одно-, двух-, трёх- и более каскадных устройств. Трехкаскадная схема – самая универсальная: первый, маломощный каскад «раскачает» второй (средней мощности). Второй же – третий (оконечный), обладающий максимальной мощностью. На последний каскад и устанавливается радиатор.
Технология стереозвука (пространственного звучания) такова, что независимые усилители могут подключаться по отдельности и обладать отдельными колонками. Но для стереосистем, в которых сабвуфер (низкочастотный динамик или колонка) общий, стереофонический вариант усилителя собирается на одной микросхеме – и левый, и правый каналы сведены вместе при помощи дополнительных навесных (пассивных) деталей.
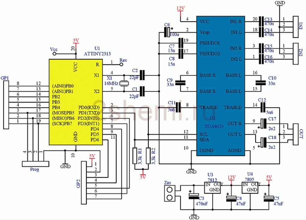
Схема УНЧ на TDA8425 и ATTiny2313
Цифровой предусилитель на МК attiny — схема
Базой схемы является микроконтроллер U1 (ATTiny2313) вместе с кварцевым резонатором X1 (16 МГц) и конденсаторами C1 (22pF), C2 (22pF). Резисторы R1 (3,3 k) и R2 (3,3 k) подтягивают потенциал линии SCL и SDA шины I2C к плюсу питания, обеспечивая правильные условия работы МК. Обработкой сигнала звука занимается микросхема звуковой процессор U2 (TDA8425). Аудио сигнал подается на разъемы IN1 и IN2 через конденсаторы C13 — C15 (470nF). На выход предусилителя (разъем OUT) сигнал тоже попадает проходя конденсаторы C17 (2,2 мкф) и C18 (2,2 мкф). Остальные конденсаторы C6 — C12 были применены в соответствии с рекомендациями производителя на основе официального даташита.
Технический характеристики усилителя:
Полоса частот (при неравномерности 1дБ) 10 Гц — 100 кГц
Полоса частот (при неравномерности 0,1дБ) 20 Гц — 50 кГц
Активная коррекция (см. описание) + 3 дБ на 50 Гц
Время нарастания <2 мксек
Искажения <0,1% при амплитуде сигнала 1 В в полосе 100 Гц — 10 кГц (на частоте 1 кГц типичное значение 0,03%)
Максимальный выходной сигнал ~30 В при искажениях до 2% (THD)
Глубина обратной связи — 18 дБ
Соотношение сигнал / шум> 90 дБ
Входное сопротивление 50 кОм
Выходное сопротивление непосредственно усилителя — 5кОм
Выходное сопротивление схемы — потенциометр 100K с логарифмической характеристикой
Разделение каналов > 50 дБ
Входы — RCA
Питание: 6V — 400 мА / 320 В постоянного тока — 7 мА
Размеры 135 х 100 х 30 мм
Благодаря довольно компактным размерам, блок может быть встроен в шасси готового усилителя или использоваться как самостоятельное устройство (с внешним блоком питания).
На рисунке 1 показан принцип работы каскада усиления.
Часть выходного сигнала подается обратно — на вход, в противофазе, для жесткого контроля коэффициента усиления схемы. Таким образом, отрицательная обратная связь глубиной 18 дБ снижает общий коэффициент усиления с +34 дБ до +16 дБ при одновременном снижении собственных искажений каскада.
Из-за уменьшения влияния RC-цепи обратной связи (C11, R31) на низких частотах, усиление схемы в этом диапазоне возрастает. При указанных значениях в 220 кОм и 3,3 нФ обеспечиваются прирост усиления на 3 дБ для частот ниже 100 Гц.(см. далее по тексту)
Предварительный усилитель реализован на пентоде 6Ж32П, который разрабатывался специально для применения во входных каскадах магнитофонов и отличается низким микрофонным эффектом и высокой линейностью.
Характеристика лампы имеет отличную линейность при напряжении смещения -3 В, и анодном напряжении от 50 В постоянного тока, напряжение на второй сетке 180В, на третьей — 0 В (характеристика выделена красным):
(Увеличение по клику)
Простая схема усилителя звука
Любой низкочастотный каскад, предназначенный для воспроизведения музыки, состоит из предварительного блока, регуляторов тембра или эквалайзера и оконечного каскада. Если устройство предназначено для работы с несколькими источниками звука, следует предусмотреть селектор входов. Так как уровень сигнала с различных устройств отличатеся друг от друга, то в селекторе учитывается возможность выравнивания входных напряжений за счёт усиления или ограничения. Самым чувствительным является микрофонный вход, а самым «грубым» является вход, предназначенный для подключения линейного выхода магнитолы или тюнера. Принципиальная схема предварительного каскада может быть собрана на транзисторах или операционных усилителях.
Простая схема усилителя звука с регулировками звука и регуляторами тембра реализована на одном транзисторе обратной проводимости. В схеме рекомендуется использовать КТ315 или КТ3102 с любым буквенным индексом. Резистором R8, на коллекторе транзистора, устанавливается напряжение 6 вольт, а резистор R1 можно заменить на постоянный. Его величина подбирается в зависимости от уровня входного сигнала.
Своими руками схему аудио усилителя легко собрать на операционном усилителе, который обладает высоким входным сопротивлением, широкой полосой обработки и малым уровнем собственных шумов.
В этой схеме используется микросхема К1401УД2, которая содержит 4 отдельных узла с общим питанием. На этой микросхеме собирается предварительный канал для стереофонического тракта. 2 ОУ работают в правом канале и 2 в левом. В монофоническом варианте можно использовать только два элемента. Устройство состоит из канала предварительного увеличения уровня с коррекцией входного напряжения и активного трёхполосного регулятора тембра, который работает по низким, средним и высоким частотам. Существенным недостатком предварительных каскадов на операционных схемах сводится к тому, что им требуется двухполярный источник питания, что заметно усложняет конструкцию.
Усилитель мощности звука так же может быть выполнен на различной элементной базе. Чаще всего для этой цели используются комплементарные пары транзисторов разной проводимости или специализированные интегральные микросхемы. Простой каскад собран на маломощных кремниевых транзисторах. Вместо пары КТ315-КТ361 можно использовать пару КТ3102-КТ3107.
Перед подачей питания динамик следует отключить, а вместо резистора R1 поставить цепочку из, соединённых последовательно, постоянного резистора на 33 кОм и потенциометра на 270 кОм. Включить питание и вращая движок потенциометра выставить в контрольной точке указанный ток коллектора. Затем замерить полученное сопротивление цепочки и заменить её на, ближайший по номиналу, постоянный резистор. Далее подбором резистора R3 нужно установить в той же точке половину питающего напряжения. Далее подключается динамик и на вход подаётся низкочастотный сигнал с источника звука. Схема не имеет регулятора громкости и тембра, поэтому к нему можно подключить любой предварительный каскад, имеющий эти функции.
Мощный и качественный самодельный усилитель звука
Недавно обратился некий человек с просьбой собрать ему усилитель достаточной мощности и раздельными каналами усиления по низким, средним и высоким частотам. Подобные усилители до этого не раз уже собирал для себя в качестве эксперимента и, надо сказать, эксперименты были весьма удачными. Качество звучания даже недорогих колонок не очень высокого уровня заметно при этом улучшается по сравнению, например, с вариантом применения пассивных фильтров в самих колонках. К тому же появляется возможность довольно легко менять частоты раздела полос и коэффициент усиления каждой отдельно взятой полосы и, таким образом, проще добиться равномерной АЧХ всего звукоусилительного тракта. В усилителе были применены готовые схемы, которые до этого не раз были опробованы в более простых конструкциях.





