Содержание
Создание проводки для точечных светильников под натяжной потолок
При проведении ремонта квартиры собственными руками стоит помнить, что в этом процессе нет мелочей. Если речь идет об установке натяжного покрытия, то в данном случае придется позаботиться и о проводке для точечных светильников, и о последующей их установке.
Такую работу стоит выполнять заранее. Можно воспользоваться услугами специалистов. Но при внимательном отношении и достаточной информированности получится это сделать и самому. Предварительно определяют особенности кабеля, количество спотов и их расположение. Создается разметка на базовой поверхности.
Схема проводки для точечных светильников под натяжной потолок
Наиболее распространены два типа разводки. Остановимся на них детальнее.
- Параллельная. Она подразумевает скрепление частей конструкции между собой последовательно на самих осветительных приборах или около них посредством проводников.
- Звезда. В этом случае соединяются шнуры в одной точке. А из нее уже идут отдельные кабели до каждого осветительного прибора.
При выборе варианта важно учитывать удобство для дальнейшего обслуживания и степень напряжения спотов
Как подобрать провод?
Перед тем, как начинать монтаж проводки для точечных светильников на натяжном потолке, важно правильно подобрать ее составляющие. Имеет большое значение сечение кабеля
Например, если требуется установить в гостиной одну люстру в центре и шесть спотов вокруг нее, то мы получим следующие цифры. Мощность точечных приборов обычно равняется сорока ваттам. То есть, общая будет примерно триста. Итак, проведем простые вычисления. В случае параллельной схемы подключения и использования ламп по 220 В, суммарный ток получится 1,3636 А (300 Ватт делим на 220 В). Сечение шнура должно быть примерно раз в десять меньше, чем это напряжение. А именно, 0,136 кв. мм.
Если же используются лампы в 12 вольт, то сила тока будет равняться 12 А (300 Ватт поделить на 12 В). Отсюда делаем вывод, что сечение стоит брать около 1,2 кв. мм.
Если же речь идет о создании подключения по типу «звезда», то здесь подход немого отличается. Мощность в месте соединения проводов будет примерно 1,3636 А (300 Ватт делим на 220 В). Стоит знать, что участок каждого светильника работает с напряжением в 0,2273 А (чтобы это вычислить, 50 Вт делим на 220 Вт). При выборе сечения опираться стоит на участок, который станет иметь наибольшую мощность. В нашем случае это первый. Поэтому потребуется кабель 0,136 кв. мм.
Для ситуации, когда напряжение составляет 12 В и Вы хотите подключить споты по типу звезды проводятся такие расчеты. 300 Ватт поделить на 12 В равняется 12 А. Участки около приборов осуществляют свою работу при токе 4,166 А.
В данном случае потребуется использовать несколько типов кабеля. От коробки и до трансформатора рекомендуют брать тонкий шнур, а вот дальше – использовать более толстый.
Особенности установки

Проводку лучше всего сразу прикреплять к базовой поверхности или же прятать ее в гофре. Это убережет от провисания и сделает оформление комнаты более привлекательным. В зависимости от типа подключения кабеля крепятся к черновой поверхности и соединяются между собой. Не обязательно делать их точно по разметке, так как некоторые приборы имеют свои небольшие проводки. Происходит проверка конструкции. После этого в требуемых местах прикручивают закладные в виде металлических стоек и платформы, которые позволят удачно сочетать натяжное полотно и приборы.
Прикрепить шнуры к бетонной поверхности можно подручным способом при помощи шурупов и толстой проволоки, делая подобие крючков. Или же воспользоваться заводскими пластиковыми скобами.
Около каждого прибора провода заправляются в клеменные колодки.
Выводы
Как видим, в общем, подобный процесс не составляет особенных сложностей. Однако требует наличия определенных знаний, навыков работы с электропроводкой. Лучше всего предварительно посмотреть несколько обучающих видео или вживую ознакомиться с процессом работы мастеров. В таком случае Вы получите требуемые знания для проведения самостоятельных работ и сможете сделать все на высшем уровне.
Нормы и стандарты, которые нужно учесть при прокладке проводов
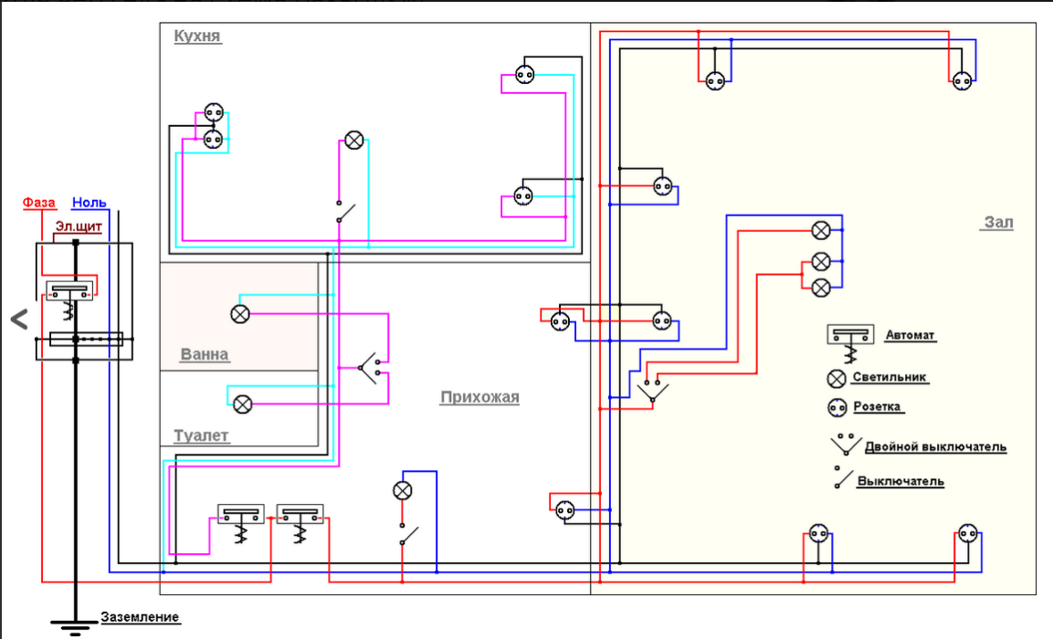
По современным нормативам, разводка электроснабжения должна включать минимум 2 автономные линии – осветительную и силовую (розеточную). Причем к одной осветительной линии можно подключать не более 5-ти приборов, а розеточной – максимум 4 (для мощных потребителей типа микроволновки, электроплиты или стиральной машины рекомендуется выделить дополнительный провод).
Составляя схему проводки в квартире, не забывайте о стандартах:

Провода следует прокладывать по горизонтали и вертикали под прямым углом друг к дружке, соблюдая параллельность линий. Избегайте всевозможных переплетений и пересечений (зазор между проводами – от 3 мм). Также не стоит экономить, проложив провод по диагонали – слишком велика вероятность впоследствии забыть его точную дислокацию и нарушить целостность проводки банальным гвоздем.

Выключатели и розетки удобно располагать на одной высоте. Определенных требований по стандартам здесь нет, но выключатели, обычно, размещают на расстоянии опущенной руки, а розетки – около 30 см от пола (исключение – высоко подвешенные приборы).
Заземляющие контакты розеток ни в коем случае нельзя подключать к водным или отопительным коммуникациям или нулевому проводу – это опасно для жизни.
Чтобы провести электропроводку в квартире своими руками, необходимо определиться с типом разводки.
Существует 3 наиболее распространенные схемы:
1. С использованием распаечных коробок – самый экономичный вариант. Щиток со счетчиком и автоматическим выключателем находится на лестничной клетке, а от него в квартиру заводится кабель питания. В этом случае проводка в квартире своими руками от щитка осуществляется через распределительные коробки, располагающиеся у входа в каждую комнату.

2. Бескоробочный способ или «звезда» – каждый электроприбор имеют выделенный провод (в идеале – и автоматический выключатель), который заводится в квартирный электрощиток. Этот вид разводки считается самым безопасным, не требует монтажа распределительных коробок и позволяет контролировать каждый элемент электросети. Но на практике он встречается редко, так как значительно увеличивает стоимость проекта (потребуется габаритный щит и втройне большее количество проводов, чем при коробочном подключении).
3. «Шлейф» – экономичный вариант «звезды» предусматривает последовательное подключение нескольких электроточек к общему проводнику, который заводится либо в распределительную коробку, либо сразу в щиток.
Наиболее часто используются комбинированные варианты, которые подбираются индивидуально для каждого проекта, исходя из особенностей планировки и энергоресурсов дома. Например, для маломощных приборов можно использовать подключение по типу «шлейфа», а для требующих больших энергозатрат – задействовать «звезду».
Чтобы было легче определиться с типом подключения, рекомендуется сгруппировать все электроприборы по мощности, специфике работы (освещение/электроснабжение) и месту установки.
Например, можно выделить в отдельные линии:
1) освещение жилых комнат;
2) освещение кухни и коридора;
3) электроснабжение кухни и коридора;
4) электроплиту, бойлер и другие мощные приборы;
5) электроснабжение жилых комнат;
6)электроснабжение и освещение санузла.
Это поможет избежать перегрузки сети и полного обесточивания всего помещения, если потребуется произвести частичный ремонт электрики в квартире. Для безопасности, на группу освещения и электроснабжения санузлов и кухни необходимо установить УЗО – выключатели дифференциального тока (а в идеале, нужно обеспечить ними все линии). В итоге должна получиться приблизительно такая схема проводки электрики в квартире.

Расчет материалов
Помимо того, что Вам необходимо подсчитать точное количество розеток, выключателей, установочных коробок, еще нужно позаботиться о длине провода на монтаж всей электропроводки в доме.
Обязательно приобретайте длину с запасом, иначе в процессе работы может возникнуть неприятность, когда до концевой точки Вам не хватит буквально 10-15 см.
Советуем Вам рассчитывать длину с учетом следующих правил:
- Для установочных коробок к длине добавляем 10-15 см + глубина коробки.
- Для монтажа светильников добавляем 10-20 см, в зависимости от того, какой будет установлен светильник. Подбирайте длину так, чтобы торчащий из потолка конец можно было спрятать в светильнике, но, и чтобы было удобно выполнить соединение.
- К длине каждого отрезка добавляем 10-15 см для соединения проводов между собой.
О том, как рассчитать количество кабеля для электропроводки мы рассказывали в отдельной статье. Вариант для ленивых — площадь дома умножить на 2, это и будет нужна длина кабеля для домашней проводки.
Штробление стен в панельном доме
В таких зданиях все стены, потолки и полы имеют повышенную прочность. Преимуществом таких поверхностей является то, что они ровные. Штробить их не желательно. Такая разводка электрики в квартире занимает много времени, от нее много пыли и шума. Если платинируется установить подвесные потолки, то идеальным вариантом будет сделать разводку открытым методом. При этом кабеля следует проводить под потолком с использованием гофрорукава или монтажного короба. Подвесной потолок должен полностью скрыть электропровода.
При утеплении стен изнутри материал можно использовать для того, чтобы скрыть проводку. Выполнять разводку можно, только если стены не промерзают при низких температурах и на них не образуется конденсат. Провода прокладывают на уровне пола, потолка, в панельных швах. В продаже имеются специальные плинтусы как для пола, так и для потолка. В них есть полости, предназначенные для прокладки кабелей. Для того чтобы установить розетки и выключатели стены придется штробить.
Расчет мощности и тока
Чтобы определить необходимую мощность сети частного дома, нужно знать характеристики всех тех приборов, которые в нем в последующем будут использоваться. Производят расчет этого показателя для электросистемы в несколько этапов:
- составляют список приборов и электрооборудования, используемого в доме;
- напротив каждого прибора указывают его мощность в соответствии с данными, полученными из техпаспорта.
Затем подсчитывают суммарную мощность приборов освещения. Для выполнения такой процедуры при этом используют очень простую методику. Мощность всех используемых в доме лампочек и светильников просто умножают на их количество. Полученный результат округляют в большую сторону.
На следующем этапе складывают мощности всех остальных приборов в доме. К полученному результату прибавляют найденное ранее значение для освещения. Затем снова округляют результат в большую сторону, а также увеличивают его на 10-20%. Полученная после выполнения всех этих расчетов цифра и принимается за необходимый показатель мощности домашней электросети.
Для чего нужна схема разводки?
Профессионалы, имеющие опыт разработки энергообеспечения справляются с задачей без особых трудностей. Но разводка проводов для новичка кажется неким искусством, основанном на научных знаниях. Делать все наобум или по старинке нельзя. Тогда после окончания ремонта интерьер будет испорчен лежащими шнурами, удлинителями, тройниками. Чтобы спрятать новые линии придется нарушать отделку. Но даже косметический ремонт стоит немалых денег. Поэтому первое, что нужно сделать, когда требуется уложить проводку в квартире своими руками от щитка до потребителей – разработать индивидуальную схему.

Это план (чертеж), где графически показано, где должно находиться определенное количество выключателей, розеток, осветительных приборов. Принципиальную схему разрабатывает каждый электрик, которому доверили работы. Однако разводка электропроводки может быть реализована и собственными силами. Главное правильно рассчитать планируемую нагрузку, а кабели разделить на группы. Система должна включать счетчик учета расхода электроэнергии. Также потребуются приборы защиты, заземление, если в многоквартирном доме это запроектировано изначально.

Если рассматривать составные части, то для устройства электропроводки в квартире своими руками потребуется:
- Автоматические аппараты защиты. Они устанавливаются в электрощитовой. Цель – защитить электроприборы, здоровье жильцов и целостность имущества от последствий короткого замыкания и скачка напряжения.
- Провода. Они должны быть изолированными, отличаться по цвету и иметь достаточное сечение, чтобы выдерживать максимально допустимую нагрузку. Для этого придется сделать расчеты в зависимости от материала жилы (алюминий, медь).
- Розетки и выключатели. Современные электрические схемы квартиры предполагают наличие заземления, для чего предусмотрены специальные линии и разъемы. Если дом старый, контакты просто остаются незадействованными.
В отличие от квартир, где ввод уже предусмотрен застройщиком, частные дома накладывают одну специфическую особенность. Нужен центральный автомат и силовой кабель, который протягивают от линии электропередач и главному щитку со счетчиком. Это необходимо чтобы в экстренном порядке отключить подачу при помощи рубильника. Счетчик подсоединяется сразу после него.
Скрытая электропроводка
Проводка в частном доме или квартире обычно выполняется скрытым способом. Исключение составляет разве что дом из бруса без внутренней отделки. Преимущество заключается в том, что проводка не видна на стенах и не портит эстетичность. Но, монтировать провода таким образом сложнее.
Необходимо предварительно подготовить штробы, используя перфоратор или штроборез. Розетки устанавливаются обычно встраиваемым способом в подрозетники. Распределительные коробки также встраиваются в стены. Для прокладки кабелей нужно использовать специальную гофру.
После прокладки кабелей штробы необходимо заделать специальным гипсом или другой подходящей для проводки шпаклевкой. Монтаж скрытой проводки можно выполнять только кабелями с негорючей изоляцией.
В схеме стоит предусмотреть УЗО, обеспечивающее защиту от токов утечки. Также рекомендуется установить реле напряжения, которое защитит бытовую технику в случае скачков напряжения.
Определение силы тока
Планируя электропроводку, надо прежде всего рассчитать силу тока в сети. Если станет известен показатель нагрузки, без проблем получится выбрать автомат и кабель нужного сечения.
Нагрузка считается по формуле:
I ст = суммарная мощность бытовых приборов (Вт): на сетевое напряжение (В).
Пример: На кухне есть 8 ламп, по 60 Вт каждая. Плюс электрический чайник, потребляющий 1600 Вт, и духовка, расходующая 1200 Вт. Холодильник «берет» еще 350 Вт. Напряжение в сети стандартное — 220 В.
Посчитаем электропотребление в помещении: ((8*60) +1600+350+1200)/220=16,5 А.
Важно: стандартное потребление для любого дома не должно выходить за показатель в 25 Ампер
Жилье 20 кв. м
Зональность:
- Зал может служить спальной комнатой.
- Гостиную совмещают с кухней, рабочим кабинетом или спальней.
- На кухне, в гостиной и столовой располагают зону отдыха.
- Рабочий кабинет можно оборудовать на балконе.

Интерьер жилого помещения площадью в 20 м2
Квартиры 25 кв. м
Функциональные зоны: гостиная, кухня, место для прихожей и спальни. Санузел совмещенный. В таких небольших комнатах спальню невозможно отгородить от гостиной, поэтому чаще всего используют диван-трансформер. Хороший прием – напротив окна расположить зеркало или другую отражающую поверхность, даже большой телевизор или стеклянный журнальный столик.

Квартира 25 м2
Жилая площадь 31 кв. м
Основная задача в малогабаритных квартирах – деление пространства на зоны. Для предварительной визуализации существует специальная программа, например, АвтоКАД или 3D MAX. На площади в 31 м2 можно разместить гостиную, кухню с электроплитой, столовую зону. В санузле, на полу и отдельных стенах можно положить кафель большого размера. Существующие ниши используют для гардеробной и зоны хранения.

Переход кухни в гостиную в квартире 31 м2
Комната 32 кв. м
Увеличить пространство можно объединением кухонной зоны и жилого помещения. Для планировки квартиры 32 кв. м необходимо:
- Обозначить места нахождения функциональных зон.
- Выбрать концепцию дизайна, чтобы разработать линию интерьера.

Монопространство в однокомнатной квартире
Проект 33 кв. м
Как и в предыдущих вариантах, предпочтительнее сделать квартиру-студию. Дизайнерские приемы позволяют совмещать как отдельные предметы мебели, так и помещения. Существует решение по трансформации стен, используются приподнимающиеся раскладные кровати, убирающиеся в шкафы телевизоры, а мебель используется для хранения самых разных предметов.

Стены-трансформеры в небольшом помещении
Жилая площадь 35 кв. м
Визуальное расширение предусматривает некоторую перепланировку: снос перегородок и дверей, исключая туалет. Если есть балкон или лоджия, их можно утеплить, убрать часть стены и провести отопление. Получится удобный рабочий кабинет, детская комната или помещение для хранения вещей.

Расширение квартиры за счет лоджии
Квартира 36 кв. м
Мелкие элементы интерьера можно подобрать потом, а основным стилем считается минимализм или хай-тек. Это простые и лаконичные формы, маленькая площадь занятости, универсальность и строгость линий. Для кухонной зоны мебель изготавливают на заказ, чтобы не терять ни сантиметра площади. В квартире останется еще много места для комфортного проживания.

Зеркальные поверхности в минималистичном интерьере
Жилое пространство 38 кв. м
В квартирах площадью 38 кв. м можно получить маленькую спальню и большую кухню или гостиную либо наоборот. Такой вариант больше подойдет для проживания одного человека или семьи без детей. Если есть балкон или лоджия, то их совмещение с кухней даст больше пространства, и можно сделать детскую комнату. При таком решении бытовую технику и рабочие поверхности размещают в районе лоджии, а столовую или гостиную зоны можно отделить барной стойкой.

Зонирование барной стойкой
Площадь 39 кв. м
В таком дизайне часто используются раздвижные двери (скрытый пенал), значительно экономящие пространство. Ниши в стенах позволяют обустроить встроенные системы хранения. При наличии лоджии устанавливают мебель-трансформер для экономии места, то же самое делается и на кухне. Санузел обычно совмещенный, поэтому используется компактная мебель и сантехника. Вся электропроводка делается скрытой, для бытовой техники на кухне устанавливается отдельный электрощит.

Раздвижные двери в интерьере однушки
Проект 40 кв. м
Чтобы помещение выглядело просторнее, все отдельные зоны необходимо связать друг с другом. Кухню объединяют с залом, в ванную комнату установлена прозрачная дверь, а спальное место отгорожено вертикальными полупрозрачными жалюзи. Здесь же можно поставить и детскую кроватку, оборудовать спальню для родителей.

Расположение помещений в большой однокомнатной квартире
Схема расположения приборов
На следующем этапе при составлении проекта чертят подробный план дома с расстановкой мебели. На такой схеме затем отмечают расположение:
- розеток;
- выключателей;
- щитка.
Правильной разводка электропроводки в частном доме может считаться только в том случае, если жильцы после ее реализации получат возможность пользоваться всеми электроприборами с максимальным комфортом. Розетки в современных частных домах обычно располагают на расстоянии в 30 см от пола блоками. При этом монтируют их, конечно же, поближе к самим электроприборам — телевизору, компьютеру.
На кухне блок розеток чаще всего монтируют над столешницей. Исключение в данном случае составляют гнезда для холодильника или электроплиты. Такие розетки обычно располагают за этими приборами в 30 см от пола. Выключатели в частных домах обычно монтируют рядом с межкомнатными дверями на уровне их ручки. В любом случае, по правилам, в современных частных домах на 6 м2 площади помещения должна быть предусмотрена хотя бы одна розетка.
После того как места расположения гнезд подключения будут выбраны, на плане чертят собственно саму схему монтажа электропроводки в частном доме, выделяя для каждой группы приборов отдельную линию, согласно проекту. Каждую такую ветку на чертеже при этом отмечают карандашом определенного цвета.
Разметочные работы
Разметочные работы представляют собой нанесение на стен мелом либо углем трассы прохождения кабеля, а также мест установки ее элементов. Чтобы быстро и ровно сделать трассу электропроводки, рекомендуется использовать веревку, заранее окрашенную в мел (либо уголь). Такая веревка правильно называется разметочным или малярным шнуром, увидеть, как им пользоваться можете на фото ниже:

Все что нужно для создания одного из участков, это закрепить один конец веревки в исходном положении и аккуратно протянуть его до концевой точки (чтобы окрашенная веревка не коснулась стены). После этого веревку нужно натянуть и резко отпустить, чтобы след остался на стене. Более подробно узнать о том, как сделать разметку стен под проводку, вы можете из нашей отдельной статьи.

После завершения разметки, рекомендуется сфотографировать стены в частном доме. Это позволит Вам быстро найти электропроводку при ее замене либо ремонте.
Как провести кабель перед ремонтом в квартире или доме
Вот у вас голая квартира или дом, где кроме стен ничего нет. На самом деле это самый лучший вариант, когда можно проложить провода в разные места. Скорее всего вы уже примерно представили, что и где будет находится – так как мы будем отталкиваться в первую очередь от этого.
Проводка после ремонта
Наверное, это самый сложный вариант. Сложность состоит в том, чтобы проложить кабель так, чтобы его было не видно, плюс нужно не порушить какие-то моменты нового или «не очень» – ремонта. Если у вас есть плинтуса, то это отличный вариант. От роутер можно проложить кабель до плинтуса, а уже там развести их по комнатам.
Выбор провода
На самом деле ничего сложного в выборе нет, для прокладки дома можно выбрать самый дешевый. Но для уличного использования лучше всего взять с защитой от влаги, пыли и резкого перепада температуры. Поэтому поводу у меня есть отдельная статья про витую пару, которую мы и будем использоваться. Также советую сохранить статью по обжимке витой пары, потому что – это скорее всего вам пригодится.
Прокладка проводки по квартире может быть выполнена своими руками. Для этого необходимо ознакомиться с существующей инструкцией этого процесса. Следует рассмотреть, какие материалы потребуются для работы.
Узнать, как производится прокладка интернет-кабеля, помогут советы профессиональных монтажников. Они дают рекомендации, как выполнить эту работу хорошо.
Что запрещено делать при замене электропроводки в квартире
- Соединять провода вне распределительной проводки.
- Соединять провода по средствам скруток (поскольку со временем контакт в скрутках ухудшится и может произойти пожар).
- Срывать пломбы с счетчика электроэнергии (если он установлен внутри квартиры).
- Штробить стены в панельных домах. Допускается делать только вертикальные штробы в штукатурном слое или же прокладывать электропроводку в гофре за фальш-стеной из гипсокартона.
- Выполнять ремонт электропроводки в квартире с помощью усеченного кабеля (маркировка ТУ). Для примера если на кабеле с маркой ТУ написано, что сечение кабеля 3х2.5 мм то в реальности оно может быть сечение может быть в пределах 1.5–1.8 мм.
- Монтировать кабельно-проводниковую продукцию ближе чем 10–15 см к оконным и дверным проемам.
- Использовать не влагозащищённое оборудование в ванных комнатах. Для установки в ванных комнатах степень защиты розеток должна быть не менее чем IP54.
- Монтировать электропроводку вблизи газопровода или труб водоснабжения.
- Подключать к АВ 16 А кабеля с сечением менее чем 2.5 мм², поскольку кабель будет греться и терять изоляцию, а автоматический выключатель не сработает.
- Делать горизонтальные штробы.
- Подключать оборудование на прямую без какой-либо защиты (АВ, УЗО и так далее).
- Нарушать целостность конструкции несущей стены.
Отличительные черты современной электропроводки
Когда в начале прошлого века электрификация стала повсеместной, прогресс порвался не только в производственную сферу, но и в быт человека. А с наступлением нынешнего тысячелетия уже невозможно представить жилье без телевизоров, компьютеров, прочей кухонной и бытовой техники. Электропроводка в квартире – скрытая сеть из проводов, по которым подается электричество к каждому потребителю. Только если раньше нужно было подвести провода к лампочке, то сейчас требований гораздо больше.
И трудности вызывает уже этап проектирования. Приходится производить расчеты. Главный фактор – нагрузка, которая возможна при включении всех бытовых приборов. Современная разводка электрики состоит из ветвей, каждая из которых предназначена для определенного числа потребителей. Нужны средства защиты от замыкания, заземление, УЗО и т.д. Хорошо, когда есть дизайнерский проект, где видно, сколько точек освещения будет в комнатах, какие бытовые приборы планируется установить. Остается лишь суммировать их потребляемую мощность. Места установки выключателей и розеток уже известны.

Однако стоит продумать не только силовое обеспечение, но и прокладку слабосильных кабелей. Современная схема проводки в квартире предполагает чертеж, где указаны каналы для прокладки кабелей к роутеру, телевизору, стационарному телефону. Не стоит забывать о системах наблюдения, пожаротушения и т.д. При этом есть одна особенность. Разделять эти две системы не стоит. Каждый прибор запитывается от сети 220 Вольт. А слабосильный кабель укладывается параллельно. В противном случае он будет лежать прямо на полу. Альтернатива – укладка в специальные каналы плинтуса.

Даже освещение стало другим. Раньше стандарт предполагал, что в комнате есть одна люстра с выключателем. Торшер и другие дополнительные источники света подключались к розеткам. Сейчас прокладка электропроводки в квартире предполагает подсоединение множества точек потребления. Это точечные светильники, бра, неоновая подсветка и прочее, что только пожелает владелец недвижимости. Нагружать старые кабеля нельзя. Увеличение числа потребителей приводит к тому, что сечения не хватает, и провод перегорает. Придется переделывать ремонт заново.
Устройство штроб
В современном жилье проводка открытым способом используется очень редко, а внутренний монтаж имеет особенности, зависящие от материала строительных конструкций.
На кирпичные стены кабели монтируют до оштукатуривания, фиксируя проводку хомутами. Если такая стена уже оштукатурена, то по штукатурке выполняют штробы нужного сечения с предварительным надрезом поверхности болгаркой.
Штробление стен в панельных домах следует выполнять с осторожностью – не глубже штатного штукатурного слоя панели и не повреждая арматуру конструкций. В монолитных домах проводку либо крепят на «чёрные» стены до оштукатуривания, либо укладывают в штробы, выполненные в старой штукатурке. В монолитных домах проводку либо крепят на «чёрные» стены до оштукатуривания, либо укладывают в штробы, выполненные в старой штукатурке
В монолитных домах проводку либо крепят на «чёрные» стены до оштукатуривания, либо укладывают в штробы, выполненные в старой штукатурке.
Проводка кабелей сквозь стену между смежными помещениями выполняется в жёсткий стальной канал-гильзу, предварительно вмонтированный в конструкцию с обязательным отражением в проекте).
Гнёзда под монтажные и распределительные коробки выполняются дрелью с корончатым сверлом.
О распределительной коробке
В квартире или доме от электрического щита провода разводятся по разным комнатам. Обычно имеется несколько точек подключения: выключатель, розетки и так далее. Для того чтобы все провода были собраны в одном месте, создали распределительные коробки. В них заводятся проводка от розеток, выключателей и соединяются в полом корпусе.
Для того чтобы при ремонте не пришлось искать, где в стенах спрятаны провода, электропроводка прокладывается на основании специальных правил, прописанных в ПУЭ (Правила устройства электроустановок).
Основной считается рекомендация, согласно которой все соединения, выполняются в распределительной коробке.
Распределительные коробки классифицируются по типу крепления. Итак, бывают коробки для наружного монтажа и внутренней установки. Для второго варианта в стене необходимо подготовить отверстие, в которое будет вставлена коробка. В итоге крышка коробки располагается на одном уровне со стеной. Часто крышку при ремонте скрывают обоями, пластиком. В крайнем случае – применяется наружная коробка, которая крепится прямо на стену.
Бывают круглые или прямоугольные распределительные коробки. В любом случае будет минимум 4 выхода. На каждом выходе имеется штуцер или резьба, к которым крепится гофрированная трубка. Это делается для быстрой замены провода. Вытягивается старый провод, прокладывается новая проводка. Не рекомендуется прокладывать кабель в штробу на стене. Если электропроводка сгорит, придется долбать стену, нарушать отделку, чтобы провести ремонтные работы.
Как раздвоить интернет-кабель
Часто пользователи сети задаются вопросом, как раздвоить интернет-кабель. Такие меры могут потребоваться в нескольких ситуациях:
- при перемещении ноутбука по квартире/дому, т. е. необходимости подключить его к интернету в разных комнатах;
- при наличии нескольких компьютеров/ноутбуков и необходимости подключить их к интернету.
Решается проблема разными способами.
- В обоих случаях самый простой выход из положения — купить Wi-Fi-роутер. Но не все хотят подключаться к сети таким образом.
- Если требуется именно кабельное соединение, то наиболее надёжный вариант — коммутатор. Его преимущество в том, что все подключённые через него устройства получают доступ к интернету одновременно. Более того, таких устройств может быть столько, сколько есть портов в сетевом оборудовании.
- Переходник-разветвитель — ещё один удобный и недорогой вариант. Но подключить к Всемирной паутине через него можно только два компьютера, не более.
- Некоторые пользователи сети предлагают вручную разветвить интернет-кабель. Для этого к каждой жиле нужно примотать по две такого же цвета, всё хорошо заизолировать и развести провода в помещении. Но такой способ не гарантирует качества соединения, поэтому специалисты применять его не рекомендуют. Кроме того, подключаться к сети таким кабелем можно только поочерёдно, одновременно два компьютера в такой ситуации работать не будут.
Фотогалерея: способы подключения двух и более устройств к сети

Переходник-разветвитель RJ45 является самым простым и удобным способом подключения двух ПК к интернету одновременно

Разветвление витой пары путём скрутки жил не гарантирует хорошей передачи сигнала и качественного интернета

Wi-Fi соединение даёт возможность беспроводного подключения к интернету

Сетевой коммутатор позволяет подключить к сети столько устройств, сколько в нём предусмотрено портов
Про распаячные коробки
Распаячные (или распределительные коробки) необходимы для коммутации (соединения) в них проводов и разветвления линий, например для выключателя.
Сегодня профессиональные электрики скажут вам, что устанавливать распаячные коробки в своременных квартирах не нужно! Они могут сыграть с вашей проводкой злую шутку. В случае замыкания, оторания, залили соседи и т.д, вам будет необходим доступ к этой самой распаечной коробке. Отказаться от распаечных коробок просто — делайте всю коммутацию в подрозетниках! Для этого нужны ГЛУБОКИЕ подрозетники, в которых будет происходить вся коммутация для освещения. Обычно глубокие подрозетники делают под выключатели света, если же необходима коммутация для разветвления розеточных линий, то и под розетки также устанавливаются глубокие подрозетники.
Обзор схем электропроводки для жилых помещений
Существует несколько стандартных чертежей, применяемых для разводки электрической сети квартиры или дома. Места установки комплектующих выбирают произвольно, однако есть рекомендации, касающиеся высоты монтажа.
Однокомнатное жилье или студия
Количество потребителей в однокомнатной квартире минимально, однако это не значит, что укладывать проводку проще. Простая схема включает отдельные линии для комнаты, кухни и санузла. На каждое помещение приходится по 1 светильнику. При необходимости разделения пространства предусматривают несколько осветительных приборов. Перед укладкой проводов нужно:
- выбрать устройство защитного отключения (УЗО), рассчитать параметры сети;
- определить нагрузку и сечение проводов;
- составить схему подсоединения приборов.
Схема электропроводки для однокомнатного жилья.
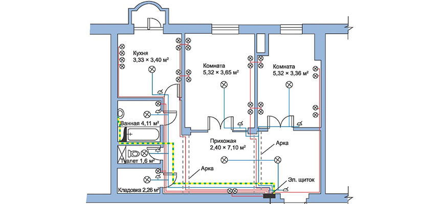
Трехкомнатная квартира
Разделение электрической цепи в трехкомнатной квартире выполняется по функциональному принципу. При этом учитывают такие рекомендации:
- Сеть розеток делят на группы с учетом числа комнат. Тот же принцип используют при разветвлении осветительной линии.
- Кухонную сеть снабжают отдельным автоматом. Она делится на линии для освещения и бытовых приборов.
- Электрическую цепь санузла разветвляют с учетом числа помещений.
- Отдельную ветку обустраивают для охранных и противопожарных систем. Она должна функционировать отдельно от остальных групп.
Схема электропроводки для трехкомнатной квартиры.
План электрики на даче
Для электроснабжения летнего дома подойдет простая однолинейная цепь. Однако при укладке проводки учитывают такие особенности:
- Линии электропередач, находящиеся вблизи дачных поселков, не рассчитаны на высокую нагрузку. Подключение мощных потребителей приводит к перепадам напряжения. Поэтому схему дополняют стабилизаторами и автоматическими выключателями.
- Дачи не используются в зимнее время. В этом период контакты и провода окисляются, выходят из строя. Поэтому кабели укладывают открытым способом, дающим доступ для быстрого ремонта.
Схема электропроводки на даче.
Электроснабжение в частном доме
В этом случае схема составляется так же, как для квартиры. Однако при выборе способа укладки учитывают материал изготовления стен и потолка. Для отопительного оборудования укладывают отдельную силовую линию. При расчете нагрузки учитывают мощность устройств, работающих на придомовой территории.
Схема электропроводки в частном доме.





