Содержание
Разборка электродрели
Для того чтобы найти неисправность и отремонтировать устройство, часто приходится разбирать инструмент. Так как все устройства внешне похожи, то их разборку можно представить в следующем виде:
-
По периметру устройства выкручиваются винты, для этого понадобится воспользоваться крестовой отвёрткой.
- Выкрутив шурупы, половинки корпуса разъединяют.
- Из пазов аккуратно извлекаются кнопка включения и реверс.
- С одной половины извлекается редуктор. Для того чтобы его вынуть, понадобится провернуть его в посадочном месте.
- Сборка происходит в обратном порядке. При ней необходимо следить, чтобы все снятые элементы и провода располагались в специально выполненных для них углублениях.
Чтобы провести смазку механических частей, потребуется разобрать редуктор. Для этого снимается защитный кожух, после чего выкручиваются шурупы и удаляется верхняя крышка. В качестве смазки используют вязкие материалы, такие как Агринол. Следует отметить, что ремонт электроинструмента своими руками при повреждении редуктора практически невозможен, так как отдельно замену изношенным шестерёнкам трудно приобрести.
При ремонте часто приходится сталкиваться с необходимостью разбора патрона. Он представляет собой быстрозажимную конструкцию. Закрепляется c помощью резьбового соединения или конусом Морзе. При первом способе понадобится с помощью шестигранного ключа открутить крепление, а затем, установив ключ в патрон, плотно его зажать. Сам патрон откручивается вращением ключа. Извлечение крепления с применением конуса Морзе происходит аккуратными ударами в торец патрона.
Нереверсивная схема управления асинхронного двигателя.
В случае, если одна из электрифицированных задвижек окажется неисправной, промежуточное реле PIT разрывает цепи автоматического управления насосными агрегатами гидроэлеваторов. Такой пускатель состоит из двух простых пускателей, подвижные части которых между собой связаны механически с помощью устройства в виде коромысла.
При включённом трёхполюсном, выключателе Q1, выполненном в виде рубильника, нажатие пусковой кнопки S2 приводит к присоединению катушки линейного контактора K1 к источнику питания и включению главными замыкающими контактами K1. Одной из преимуществ использования асинхронных двигателей с короткозамкнутым ротором является простота их включения в сеть. Простейшая схема управления электродвигателем может иметь только неавтоматический выключательQи предохранителиF или автоматический выключатель.
Схема обеспечивает прямой пуск и реверс двигателя, а также торможение противовключением при ручном неавтоматическом управлении. В приводах, где применяются двигатели с короткозамкнутым ротором, частоту вращения электродвигателя изменяют путем изменения числа пар полюсов. Мощность электродвигателя 29,5 кВт, пуск автоматизирован.
По истечении некоторого времени контакты К размыкаются и замыкаются контакты КУ. Начинается разгон через ограничивающие резисторы R1—R4.
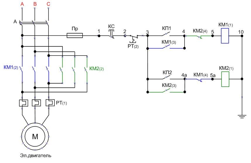
Основным элементом этой схемы является реверсивный магнитный пускатель, который включает в себя два линейных контактора КМ1 и КМ2 и два тепловых реле защиты КК рис. Наиболее часто в качестве привода в станках и установках применяются трехфазные асинхронные двигатели с короткозамкнутым ротором.
Типовые схемы управления электроприводами с асинхронными двигателями

Это приводит к включению контактора КМ2 и подаче на АД напряжения источника питания с другим порядком чередования фаз. Происходит разбег двигателя по его естественной характеристике. Он срабатывает и своими главными контактами К подключает двигатель на трехфазное питание Л1, Л2, Л3. Принципиальная схема силовой части нереверсивного электропривода по системе ТП-Д Рис.
Электрические блокировки для предотвращения одновременного включения двух контакторов осуществляются с помощью размыкающих контактов КM1 и КM2 рисунок 6, б. В результате блокировочными связями световая сигнализация обеспечивает контроль над направлением вращения двигателя при реверсе. Одновременно контактор своим замыкающим вспомогательным контактом осуществляет самоблокировку, а размыканием другого вспомогательного контакта отключает катушки. При этом срабатывает контактор малой скорости, который обеспечивает главными замыкающими контактами K1. Нажатие остановочной кнопки S1 размыкает цепь катушки линейного контактора K1 и его главные контакты K1.
Так как привод конвейеров производится электродвигателями, то более подходящими для данного случая будут электрические или механические ЛЭ. После разбега двигателя до низкой частоты вращения может быть осуществлен его разгон до высокой частоты вращения. Включение КМ1 одновременно приводит к срабатыванию контактора КМ4, который своим контактом шунтирует ненужный при пуске резистор противовключения Rд2, а также разрывает цепь катушки реле времени КТ. При использовании автотрансформаторов см. При этом речь может идти о потоках энергии различного вида: электрической, механической, тепловой и других.
Как подключить магнитный пускатель. Схема подключения.
Подключение пускателя по схеме звезда – треугольник
Подключение пускателя по схеме звезда – треугольник.
Переключение двигателя со звезды на треугольник применяют для защиты электрических цепей от перегрузок. В основном переключают со звезды на треугольник мощные трехфазные асинхронные двигатели от 30-50 кВт и высокооборотные ~3000 об/мин, иногда 1500 об/мин.
Если двигатель соединен в звезду, то на каждую его обмотку подается напряжение 220 Вольт, а если двигатель соединен в треугольник, то на каждую его обмотку приходится напряжение 380 Вольт. Здесь в действие вступает закон Ома I=U/R: чем выше напряжение, тем выше ток, а сопротивление не изменяется.
Проще говоря, при подключении в треугольник (380) ток будет выше, чем при подключении в звезду (220).
Когда электродвигатель разгоняется и набирает полные обороты, картина полностью меняется. Дело в том, что двигатель имеет мощность, которая не зависит от того, подключен он в звезду или в треугольник. Мощность двигателя зависит в большей степени от железа и сечения провода. Здесь действует другой закон электротехники W=I*U.
Мощность равна силе тока, умноженной на напряжение, то есть чем выше напряжение, тем ниже ток. При подключении в треугольник (380) ток будет ниже, чем в звезду (220). В двигателе концы обмоток выведены на «клеммник» таким образом, что, в зависимости от того, каким образом поставить перемычки, получится подключение в звезду или в треугольник. Такая схема обычно нарисована на крышке. Для того чтобы производить переключения со звезды на треугольник, мы вместо перемычек будем использовать контакты .
Схема подключения трехфазного двигателя к однофазной сети с реверсом и кнопкой для подключения пускового конденсатора.
Схема подключения трехфазного асинхронного двигателя, в пусковом положении которого обмотки статора соединяются звездой, а в рабочем положении — треугольником.
К двигателю подходит шесть концов. Магнитный пускатель КМ служит для включения и отключения двигателя. Контакты магнитного пускателя КМ1 работают как перемычки для включения асинхронного двигателя в треугольник
Обратите внимание, что провода от клеммника двигателя должны быть включены в таком же порядке, как и в самом двигателе. Главное – не перепутать. Магнитный пускатель КМ2 подключает перемычки для включения в звезду к одной половине клеммника, а к другой половине подается напряжение
Магнитный пускатель КМ2 подключает перемычки для включения в звезду к одной половине клеммника, а к другой половине подается напряжение.
При нажатии на кнопку «ПУСК» питание подается на магнитный пускатель КМ. Он срабатывает, и на него подается напряжение через блок-контакт. Теперь кнопку можно отпустить. Далее напряжение подается на РВ, оно отсчитывает установленное время. Также напряжение через замкнутый контакт реле времени подается на магнитный пускатель КМ2, и двигатель запускается в «звезду».
Через установленное время срабатывает реле времени РТ. Магнитный пускатель Р3 отключается. Напряжение через контакт реле времени подается на нормально-замкнутый (замкнутый в отключенном положении) блок-контакт магнитного пускателя КМ2, а оттуда на катушку магнитного пускателя КМ1. И электродвигатель включается в треугольник.
Схема включения нереверсивного пускателя.
Пускатель КМ2 следует также подключать через нормально-замкнутый блок контакт пускателяКМ1 для защиты от одновременного включения пускателей.
Магнитные пускатели КМ1 и КМ2 лучше взять сдвоенные с механической блокировкой одновременного включения.
Кнопкой «СТОП» схема отключается.
Схема состоит:
- Автоматический выключатель.
- Три магнитных пускателя КМ, КМ1, КМ2.
- Кнопка пуск – стоп;- Трансформаторы тока ТТ1, ТТ2;- Токовое реле РТ;- Реле времени РВ.
- БКМ, БКМ1, БКМ2– блок-контакты своего пускателя.
Схемы включения магнитных пускателей
Оба эти контакта находятся в верхней части корпуса смотрите фото. Это возможность разгружать маломощные электрические сети, где установлены обычные автоматические выключатели автоматы. Контакторы имеют мощные дугогасительные камеры.
А также применяются дополнительно блокировки: электрическая и механическая, для того что бы избежать возникновения короткого замыкания или аварийной ситуации при одновременном включении двух пускателей. Произойдет реверсирование электродвигателя.
На малые токи — до 10 А — выпускают исключительно пускатели. Принцип работы реверсивных магнитных пускателей такой же как и не реверсивных.
Также обратите внимание, что провод от кнопки включения вправо или влево подается не сразу на катушку, а через постоянно замкнутые контакты другого пускателя. И поскольку контакторы запускаются лишь поочередно, то и фазы питания можно переключать поочередно, чтобы выполнялась главная функция реверсивного пускателя — изменение направления вращения электродвигателя
Определённые модификации магнитных пускателей опционально оборудованы тепловым микрореле аварийного отключения и защитой от обрывания фазы
И поскольку контакторы запускаются лишь поочередно, то и фазы питания можно переключать поочередно, чтобы выполнялась главная функция реверсивного пускателя — изменение направления вращения электродвигателя. Определённые модификации магнитных пускателей опционально оборудованы тепловым микрореле аварийного отключения и защитой от обрывания фазы.
Кроме того, есть некоторое отличие в назначении. По схеме понятно, что если включатся два пускателя одновременно, то произойдет короткое замыкание.
Оба устройства собраны на основе электромагнита, работать могут в цепях постоянного и переменного тока разной мощности — от 10 В до В постоянного тока и до В переменного.
Схемы управления магнитным пускателем
Общая схема реверса электродвигателей
В промышленности и сельском хозяйстве нашли широкое применение различные типы трехфазных асинхронных электродвигателей. Они устанавливаются в электроприводах оборудования, служат составной частью автоматических устройств. Трехфазные агрегаты завоевали популярность, благодаря высокой надежности, простому обслуживанию и ремонту, возможности работы напрямую от сети переменного тока.

Специфика работы устройств, работающих с электродвигателями, предполагает необходимость изменения направления вращения вала, называемого реверсом. Для таких ситуаций разработаны специальные схемы, в состав которых включены дополнительные электрические приборы. Прежде всего, это вводный автомат, имеющий соответствующие параметры, контакторы (2 шт.), тепловое реле и элементы управления в виде трех кнопок, объединенных в общий кнопочный пост.
Для того чтобы вал начал вращаться в противоположную сторону, необходимо изменить расположение фаз подаваемого напряжения. Необходим постоянный контроль над значением напряжения, поступающего на электродвигатель и катушки контакторов. Непосредственное выполнение реверса в трехфазном двигателе осуществляется контакторами (КМ) № 1 и № 2. При срабатывании контактора № 1, фазы поступающего напряжения будут располагаться иначе, нежели при срабатывании контактора № 2.

Для управления катушками обоих контакторов предусмотрены три кнопки – ВПЕРЕД, НАЗАД и СТОП. Они обеспечивают питание катушек в зависимости от расположения фаз. Порядок включения контакторов влияет на замыкание электрической цепи таким образом, что вращение вала двигателя в каждом случае происходит строго в определенную сторону. Кнопку НАЗАД необходимо только нажать, но не удерживать, так как она сама оказывается в нужном положении под действием самоподхвата.
На всех трех кнопках установлена блокировка, предотвращающая их одновременное включение. Несоблюдение этого условия может привести к возникновению в электрической цепи короткого замыкания и выходу из строя оборудования. Для блокировки кнопок используется специальный блок-контакт, расположенный в соответствующем контакторе.
Схема реверса трехфазного двигателя в однофазной сети
Так как трехфазному асинхронному двигателю будет недоставать двух фаз, их нужно компенсировать конденсаторами – пусковым и рабочим, на которые коммутируют обе обмотки. От того, куда присоединить третью, зависит кручение вала в ту или иную сторону.
Читать также: Почему глохнет бензопила на холостых оборотах
На схеме ниже видно, что обмотка под номером 3 через рабочий конденсатор подсоединяется к трехпозиционному тумблеру, который и отвечает за режимы работы двигателя вперед/назад. Два других его контакта объединены с обмотками 2 и 1.
При включении двигателя нужно придерживаться следующего алгоритма действий:
- Подать питание на схему через вилку либо рубильник.
- Тумблер для переключения режимов работы перевести в положение вперед или назад (реверс).
- Тумблер питания поставить в положение ON (вкл).
- Нажать кнопку «Пуск» на время, не превышающее трех секунд, чтобы произвести запуск двигателя.

Навигация по записям
Он срабатывает, и на него подается напряжение через блок-контакт.
Они нам необходимы для предотвращения включения обоих магнитных пускателей одновременно , что приведёт к короткому замыканию. Магнитные волны из обмоток статора воздействуют на обмотки ротора, создавая напряжение.
Схема включения двигателей с реверсированием и его управлением показана на рисунке 2. Катушка КМ1 теряет питание и контактор КМ1 отпадывает, отключая электродвигатель от сети. То есть при воздействии на контакт он либо замыкается, либо размыкается.
То есть схемы их включения должны предусматривать реверсирование. В этом случае схема выглядит как на рисунке ниже. При этом нормально разомкнутый блок контакт КМ1 подхват разомкнется, это приведет к тому, что при возврате кнопки SB3 двигатель не запуститься снова.
Схема включения такая же, как и у предыдущих асинхронных. Чтобы запустить двигатель с пусковой обмоткой необходимо подключить его по такой схеме: Один конец рабочей и пусковой соединяем вместе и подключаем к одной из крайних клейм кнопки.
Из названий следует их принцип работы. Определённые модификации магнитных пускателей опционально оборудованы тепловым микрореле аварийного отключения и защитой от обрывания фазы.
Блок — контакты на магнитных пускателях б. При пропадании напряжения электромагнитное поле тоже исчезает, пружины отжимают подвижную часть магнитопровода вверх, контакты возвращаются в исходное состояние. Что нам для это потребуется? То есть, этой величины достаточно, чтобы прибор включил основную электрическую цепь. К примеру, в сверловочных станках, отрезных конструкциях либо же лифтах, если это не касается домашнего применения.
Двигатель начнет вращаться в определенную сторону. Катушка КМ1 теряет питание и контактор КМ1 отпадывает, отключая электродвигатель от сети. Она необходима для исключения пуска мотора сразу в двух направлениях, что привело бы к поломке. Видео о сборке тестовой схемы можно посмотреть ниже. Вернемся к рисунку: когда поменяли местами красную и синюю фазы, при возможном включении обоих аппаратов на выходе красная и синяя фазы столкнутся лбами — короткое замыкание.
Боярсков Сергей Геннадьевич Сборка схемы реверсивного пускателя DSCN8757
Особенности электрических двигателей
Такая схема показана на рис. Это энергия рассеивается как тепло.
Поэтому контактор К2М в этот период не включается. Шаговый режим работы двигателя создает благоприятные условия наладки.
Фазное напряжение — разница потенциалов между началом и концом одной фазы. При замыкании контакта К1А.
Схема управления асинхронным электродвигателем с коротко-замкнутым ротором с использованием магнитного пускателя и воздушного автоматического выключателя. Подвижная часть пускателя притягивается к неподвижной, замыкая при этом свои контакты. Одной из преимуществ использования асинхронных двигателей с короткозамкнутым ротором является простота их включения в сеть. Таким образом, в магнитном поле будет находиться замкнутый проводник с током, на который согласно закону Ампера будет действовать сила, в результате чего контур начнет вращаться.
Нереверсивная схема управления асинхронного двигателя.
Они во многом играют важную роль, например, подшипники качения, обеспечивают возможность плавности хода, корпус защищает от механического воздействия на основные рабочие части, вентилятор обеспечивает обдув двигателя и отвод тепла, выделяемого при работе, но на принцип преобразования электрической энергии в механическую не влияют. Применение синхронных электродвигателей не допускает частых пусков, поэтому, как правило, их используют в условиях относительно неизменной нагрузки, при необходимости обеспечения постоянной скорости вращения. Реверсивный пуск асинхронного двигателя с короткозамкнутым ротором Такая схема запуска приведена на рис.
Это позволяет проводить смену инструмента, наладку станка с легким поворотом приводного вала и ротора электродвигателя. Особенности электрических двигателей Устройство синхронных электродвигателей очень напоминает синхронный генератор. Изменение направления вращения реверс ротор двигателя меняет при изменении порядка чередования фаз на его статоре.
Главные вкладки
Поэтому асинхронный электродвигатель имеет вентилятор для охлаждения. Применение двухцепных кнопок позволяет осуществить дополнительную электрическую блокировку, исключающую одновременное включение контакторов K1 и К2, а также К3 и К4. Дополнительные контакты в цепях пускателей не дают пускателям включится одновременно, так как какой-либо из пускателей при нажатии на обе кнопки «Пуск» включиться на секунду раньше и разомкнет свой контакт в цепи другого пускателя. Поэтому Д2М не сразу включится и его размыкающий контакт Д2А. Электродвигатель подключается к сети при помощи кнопки S1, контакта K1A и силовых контактов К1 1—3 М.
Реверсивная схема подключения электродвигателя Как изменить направление вращения электродвигателя? Обычно реверсивный магнитный пускатель состоит из двух контакторов, заключенных в один корпус. Двигатель вращается расторможенным. В таком случае относительное магнитное поле ротора будет постоянным, таким образом в стержнях ротора не будет создаваться ЭДС, а следовательно и ток. В частности, на базе этой схемы создаются схемы управления главным электродвигателем лесопильных рам.
Реверсивная схема подключения магнитного пускателя
Схемы подключения магнитного пускателя.
Первая, классическая схема, предназначена для обычного пуска электродвигателя: кнопку «Пуск» нажали – двигатель включился, кнопку «Стоп» нажали – двигатель отключился. Причем вместо двигателя Вы можете подключать любую нагрузку, например, мощный ТЭН.
Для удобства понимания схема разделена на две части: силовая часть и цепи управления.
Силовая часть запитывается от трехфазного переменного напряжения 380В с фазами «А» «В» «С». В силовую часть входит: трехполюсный автоматический выключатель QF1, три пары силовых контактов магнитного пускателя 1L1-2T1, 3L2-4T2, 5L3-6T3 и трехфазный асинхронный эл. двигатель М.
Цепь управления получает питание от фазы «А».
В схему цепи управления входят кнопка SB1 «Стоп», кнопка SB2 «Пуск», катушка магнитного пускателя КМ1 и его вспомогательный контакт 13НО-14НО, включенный параллельно кнопке «Пуск».
При включении автомата QF1 фазы «А», «В», «С» поступают на верхние контакты магнитного пускателя 1L1, 3L2, 5L3 и там дежурят. Фаза «А», питающая цепи управления, через кнопку «Стоп» приходит на контакт №3 кнопки «Пуск», вспомогательный контакт пускателя 13НО и так же остается дежурить на этих двух контактах. Схема готова к работе.
При нажатии на кнопку «Пуск» фаза «А» попадает на катушку пускателя КМ1, пускатель срабатывает и все его контакты замыкаются. Напряжение появляется на нижних силовых контактах 2Т1, 4Т2, 6Т3 и уже от них поступает на эл. двигатель. Двигатель начинает вращаться.
Вы можете отпустить кнопку «Пуск» и двигатель не отключится, так как с использованием вспомогательного контакта пускателя 13НО-14НО, подключенного параллельно кнопке «Пуск», реализован самоподхват.
Получается так, что после отпускания кнопки «Пуск» фаза продолжает поступать на катушку магнитного пускателя, но уже через свою пару 13НО-14НО. На нижнем рисунке стрелкой показано движение фазы «А».
А если не будет самоподхвата, придется все время держать нажатой кнопку «Пуск» пока будет работать эл. двигатель или любая другая нагрузка, питающаяся от магнитного пускателя.
Чтобы отключить эл. двигатель достаточно нажать кнопку «Стоп»: цепь разорвется, управляющее напряжение перестанет поступать на катушку пускателя, возвратная пружина вернет сердечник с силовыми контактами в исходное положение, силовые контакты разомкнутся и отключат двигатель от трехфазного питающего напряжения.
А теперь рассмотрим монтажную схему цепи управления пускателем.
Здесь все практически так же, как и на принципиальной схеме, за небольшим исключением реализации самоподхвата.
Чтобы не тянуть лишний провод на кнопку «Пуск», ставится перемычка между выводом катушки и одним из ближних вспомогательных контактов: в данном случае это «А2» и «14НО». А уже с противоположного вспомогательного контакта провод тянется непосредственно на контакт №3 кнопки «Пуск».
Ну вот, мы с Вами и разобрали простую классическую схему подключения магнитного пускателя. Также на одном пускателе можно собрать схему автоматического ввода резерва (АВР), которая предназначена для обеспечения бесперебойного электроснабжения потребителей электроэнергией.
Ну а если остались вопросы или сомнения по работе пускателя, то посмотрите видеоролик, из которого Вы дополнительно подчерпнете нужную информацию.
Следующая схема будет немного сложнее этой, так как в ней будут задействованы два магнитных пускателя и три кнопки и называется эта схема реверсивной. При помощи такой схемы можно будет, например, вращать двигатель влево – вправо, поднимать и опускать лебедку.
А пока досвидания.
Удачи!
Реверсивная схема
По сути, данная схема в независимости от величины пускателя работает аналогично предыдущей. Конечно, она более сложная, потому что в нее добавляется еще одна кнопка – реверс, и еще один магнитный пускатель.

Сам по себе реверс – это переподключение двух фаз местами. Но тут необходимо соблюсти один момент – нужно, чтобы второй пускатель в это время не включался. То есть, необходима его блокировка. По схеме понятно, что если включатся два пускателя одновременно, то произойдет короткое замыкание.
Вот динамика работы схемы:
- включается автомат QF;
- нажимается кнопка «Пуск 1»;
- напряжение подается на электродвигатель, который начинает работать.
При реверсе происходит следующее:
- нажимается кнопка «Стоп 1», с помощью которой производится отключение электродвигателя от питания;
- затем необходимо нажать на кнопку «Пуск 2», которая подает напряжение на КМ 2;
- начинает работать двигатель только его вращение меняется на противоположное.
Обе рассмотренные схемы подключения относятся к трехфазным потребителям. Двухфазные системы по принципу работы ничем от них не отличаются. Правда, схема подключения здесь проще. Вот эта нереверсивная схема:

Эта реверсивная:

Реверс однофазных синхронных машин
Для запуска этим моторам необходима вторая обмотка на статоре, в цепь которой включен фазосдвигающий элемент, обычно бумажный конденсатор. Реверсировать можно только те, у которых обе статорных обмотки равнозначны – по диаметру провода, числу витков, а также при условии, что одна из них не отключается после набора оборотов.
Суть схемы реверсирования в том, что фазосдвигающий конденсатор будет подключаться то к одной из обмоток, то к другой. Для примера рассмотрим асинхронный однофазный двигатель АИРЕ 80С2 мощностью 2,2 кВт.

В его клеммной коробке шесть резьбовых выводов, обозначенных литерами с цифрами W2 и W1, U1 и U2, V1 и V2. Чтобы двигатель вращался по часовой стрелке, коммутация производится следующим образом:
- Сетевое напряжение подается на клеммы W2 и V1.
- Концы одной обмотки соединяются с клеммами U1 и U2. Чтобы ее запитать, они соединяются перемычками по схеме U1–W2 и U2–V1.
- Концы второй обмотки подключают к клеммам W2 и V2.
- Фазосдвигающий конденсатор подключают к клеммам V1 и V2.
- Клемма W1 остается свободной.
Чтобы вращение происходило против часовой стрелки, изменяют положение перемычек, они ставятся по схеме W2–U2 и U1– W1. Схема автоматического реверса строится так же на двух магнитных пускателях и трех кнопках – двух нормально разомкнутых «Пуск» и одной нормально замкнутой «Стоп».
Однофазные асинхронные электродвигатели
Устройство и принцип действия
Мощность такого однофазного двигателя 220В может в зависимости от конструкции находиться в пределах от 5 Вт до 10 кВт. Его ротор – это обычно короткозамкнутая обмотка («беличья клетка») – медные или алюминиевые стержни, замкнутые с торцов.
Такой однофазный двигатель, как правило, имеет две смещенные на 90° друг относительно друга обмотки. Рабочая (главная) при этом занимает большую часть пазов статора, а пусковая (вспомогательная) – оставшуюся. И однофазным его называют потому, что у него лишь одна рабочая обмотка.
Переменный ток, протекающий по главной обмотке, создает периодически меняющееся магнитное поле. Его можно считать состоящим из двух круговых с одинаковой амплитудой, вращающихся навстречу друг другу.
По закону электромагнитной индукции в замкнутых витках ротора меняющийся магнитный поток создает индукционный ток, взаимодействующий с порождающим его полем. Если ротор неподвижен, моменты действующих на него сил одинаковы, вследствие чего ротор остается неподвижным.
Если же ротор начать вращать, то равенство моментов этих сил нарушится, поскольку скольжение его витков относительно вращающихся магнитных полей станет разным. Как следствие – сила Ампера, действующая на витки ротора со стороны прямого магнитного поля, будет значительно больше, чем со стороны обратного.
Индукционный ток в витках ротора может возникать лишь при пересечении ими силовых линий магнитного поля. А для этого они должны вращаться со скоростью, чуть меньшей, чем частота вращения поля (при одной паре полюсов – 3000 об/мин). Отсюда и название, которое получили такие электродвигатели, асинхронные.
При увеличении механической нагрузки скорость вращения уменьшается, возрастает величина индукционного тока в витках ротора. Как следствие – возрастают и механическая мощность двигателя, и мощность потребляемого им переменного тока.
Схема запуска и подключения
Понятно, что раскручивать вручную ротор при каждом запуске электродвигателя неудобно. Для создания первоначального пускового момента и используется пусковая обмотка. Поскольку она составляет с рабочей обмоткой прямой угол, для создания вращающегося магнитного поля ток в ней должен быть сдвинут по фазе относительно тока в рабочей обмотке тоже на 90°.
Добиться этого можно включением в цепь ее питания фазосмещающего элемента. Резистор или дроссель обеспечить фазовый сдвиг в 90° не могут, поэтому в большинстве ситуаций логично использование конденсатора в качестве фазосмещающего элемента. В этом случае однофазный электродвигатель обладает наилучшими пусковыми свойствами.
Когда фазовращающий элемент является конденсатором, однофазные электродвигатели конструктивно могут быть такими:
- с пусковым конденсатором (рис. а);
- с пусковым и рабочим (рис. б);
- только с рабочим конденсатором (рис. в).
Первый (наиболее распространенный) вариант предусматривает подключение пусковой обмотки с конденсатором ненадолго на время пуска, после чего они отключаются. Реализовать его можно с помощью реле времени, а то и просто за счет замыкания цепи во время нажатия пусковой кнопки. Эта схема запуска характеризуется сравнительно небольшим пусковым током, но в номинальном режиме характеристики невысоки. Причина в том, что поле статора является эллиптическим (в направлении полюсов оно сильнее, чем в перпендикулярном).
Схема с рабочим, постоянно включенным конденсатором лучше работает в номинальном режиме, но имеет посредственные пусковые характеристики. Вариант с пусковым и рабочим конденсатором является промежуточным между двумя описанными выше. Расчет значений их емкостей сравнительно прост: у рабочего 0,75 мкФ на 1 кВт мощности, у пускового – в 2,5 раза больше.





