Содержание
Принцип работы УМЗЧ на TDA7496SA
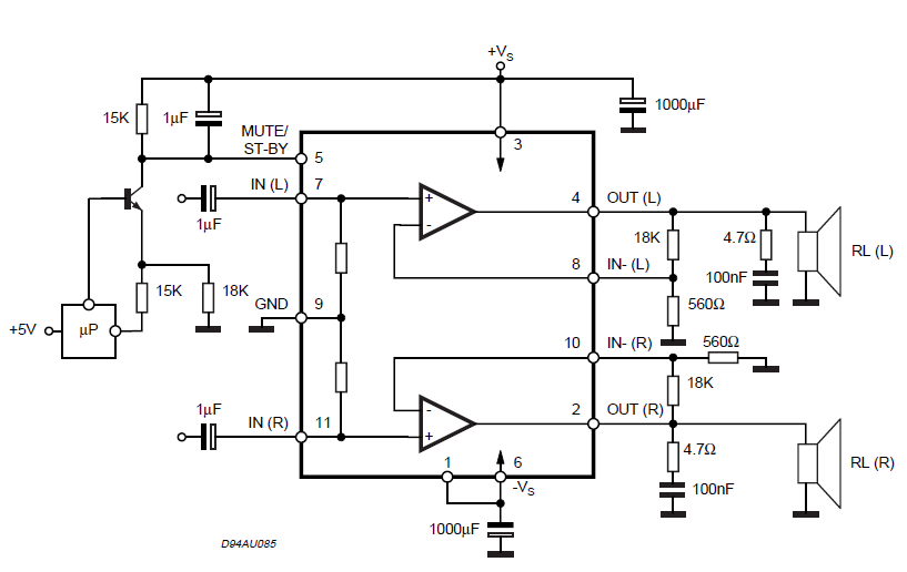
Напряжение звуковой частоты поступает на входы микросхемы DA2 через защитные резисторы R7, R8, R12, R13. Последовательно включенные маломощные стабилитроны VD13, VD14 и VD15, VD16 защищают входы микросхемы от перегрузки. Наличие защитных цепей на входах микросхем УНЧ обязательно при отсутствии на входах УМЗЧ относительно высокоомных резисторов и регулятора громкости. Конденсаторы С15, С16 предотвращают поступление на вход УМЗЧ радиочастот. В этом усилителе установлены два входных гнезда XS1, XS2 разных типов, необходимые для подключения различных источников сигнала. Оба двухканальных входа включены параллельно, что позволяет использовать устройство как пассивный переходник-удлинитель.
Электронный регулятор громкости выполнен на переменном резисторе R10. С подвижного контакта этого резистора управляющее напряжения через резистор R14 поступает на вывод 3 DA1. Конденсатор С20 устраняет «шорохи» переменного резистора. Для питания узла регулятора громкости достаточно напряжения +5 В, но в этой конструкции используется напряжение +6,8 В, выбранное с целью возможной дальнейшей модернизации конструкции, например, оснащение усилителя мощности предварительным УНЧ.
Динамические головки подключены к выходам DA2 через разделительные конденсаторы С27-С30, замкнутые контакты выключателя SA2 и дроссели L1, L2. Демпфирующие цепочки R15С25 и R16C26 устраняют возможное самовозбуждение DA2 на ультразвуковых частотах. Дроссели L1, L2 уменьшают влияние на работу DA2 мобильных телефонных аппаратов и радиомодемов. К выходу УМЗЧ (гнездо XS3) могут быть подключены головные телефоны. Резисторы R19, R20 ограничивают поступающую на наушники мощность. Резисторы R17, R18 предназначены для устранения щелчка в момент подключения к работающему усилителю динамических телефонов или наушников.
Наушники не отключаются при подключенных динамических головках, что удобнее, в сравнение с тем, когда динамики и наушники могут работать только попеременно. Конденсатор С22 установлен ёмкостью в десять раз меньшей, чем рекомендовано типовой схемой включения микросхемы TDA7496SA, это необходимо для ускорения установления половинного напряжения на обоих выходах DA2. Модуль УМЗЧ питается нестабилизированным напряжением около 20В постоянного тока. При таком напряжении питания размах амплитуды сигнала на подключенных к выходу УМЗЧ динамических головках будет около 17 В.
Выходная мощность музыкального сигнала на подключенных нагрузках сопротивлением 8 Ом составит честные (не «китайские») 2×2 Вт. Это для небольшой комнаты будет гораздо громче и качественнее, чем «китайско-калининградские» 2×10 Вт (звуковой мощности) у LED телевизоров с экраном 32-42 дюйма.
↑ Упомянутые источники
• Стереофонический аудиоусилитель на микросхеме TDA2616 • Аудио усилитель TDA7265 2×25W. Объект «Труба» — отгадка • TDA7265 Справочный листок на Датагоре. • TDA7265 (25 +25W STEREO AMPLIFIER WITH MUTE & ST-BY, April 2002). • TDA7265B (30 W + 30 W stereo amplifier with mute and standby, December 2011). • TDA7269A (14W+14W STEREO AMPLIFIER WITH MUTE & ST-BY, June 2003). • TDA7292 (40 W + 40 W stereo amplifier with mute and standby, February 2012). • Баширов С. Р., Баширов А. С. Современные интегральные усилители. — М.: ЭКСМО, 2008. — 176 с. • Авраменко Ю. Ф. Качественный звук — сегодня это просто. — К.: МК-Пресс, 2007
— 288 с.Спасибо за внимание!

↑ Заглянем в даташиты
Проанализировав номенклатуру микросхем, выпускаемых ST Microelectronics, я выявил три полностью взаимозаменяемые микросхемы в корпусе Multiwatt11: TDA7269, TDA7265 и TDA7292. В Сети можно найти много вариаций даташитов на все эти чипы (см. ссылки внизу). Мощные двухканальные Hi-Fi усилители предназначены для высококачественной стереоаппаратуры, музыкальных центров и телевизоров класса Hi-Fi. Они имеют широкий диапазон напряжения питания, двухполярное питание, режим приглушения звука (Mute), режим ожидания, защиту от короткого замыкания и перегрева.
Я приобрел две из указанных микросхем, третью заказал в магазине, а испытал в работе пока что только TDA7265.
Характеристики микросхем при двухполярном питании приведены в табл. 1, а назначение выводов — в табл. 2.
Обратите внимание, что разработчики не приводят значений выходной мощности микросхемы TDA7265B при сопротивлении нагрузки Rн=4 Ом. Предположу, что нужно ориентироваться на соответствующие параметры микросхемы без индекса
В зависимости от типа микросхемы выходной пиковый ток составляет 4…5,5 А. Температура отключения при перегреве 145°С.
Скорость нарастания выходного напряжения VUвых=10 В/мкс, коэффициент усиления с разомкнутой петлей отрицательной обратной связи KU0=80 дБ. Входное сопротивление в неинвертирующем включении Rвх=20 кОм.

TDA8567q 4х25 Вт
Мостовой усилитель класса Hi – Fi на четыре канала. Открыть в полном размере
Есть защита от короткого замыкания выходного каскада и термозащита с уменьшением выходной мощности при перегреве. А еще микросхема обладает защитой от колебаний напряжения и режимом отключения. Еще данная микросхема обладает режимом вкл/выкл входного сигнала(режим Mute), и защитой при подаче напряжения на схему от «щелчка».
Характеристики микросхемы
| Параметр | Значение |
| Uпит | 6-18 В |
| Iвых | 7,5 А |
| Iпокоя | 230 мА |
| Pвых | 4х25 Вт |
| Rвх | 30 кОм |
| Коэффициент усиления | 26 дБ |
| Полоса частот | 20-20000 Гц |
| Коэффициент гармоник | 0,05 % |
| Rнагр | 4 Ом |
Назначение выводов
| Номер вывода | Назначение |
| 1 | Напряжение питания |
| 2 | Выход 1+ |
| 3 | Общий |
| 4 | Выход 1- |
| 5 | Выход 2- |
| 6 | Общий |
| 7 | Выход 2+ |
| 8 | Напряжение питания |
| 9 | Диагностика |
| 10 | Вход 1 |
| 11 | Вход 2 |
| 12 | Общий сигнальный |
| 13 | Вход 3 |
| 14 | Вход 4 |
| 15 | Выбор режима |
| 16 | Напряжение питания |
| 17 | Выход 3+ |
| 18 | Общий |
| 19 | Выход 3- |
| 20 | Выход 4- |
| 21 | Общий |
| 22 | Выход 4+ |
| 23 | Напряжение питания |
Связанные материалы
3500 микросхем усилителей мощности низкой частоты и их аналоги. Е. Ф. Турута…
3500 микросхем усилителей мощности низкой частоты и их аналоги. Е. Ф. Турута Издательство: ДМК…
Объект «Труба». Загадка!…
Кто догадается, что это за космическая штуковина, тому ничего не будет. Свои догадки пишите в…
5000 современных микросхем УНЧ и их аналоги. Е.Ф.Турута…
5000 современных микросхем УНЧ и их аналоги. Е.Ф.Турута Издательство: Наука и техника Год издания:…
TDA7265…
25+25 Ватт стерео усилитель с Мутем и Стендбаем. Можно включать в мосте. Защита от КЗ и перегрева….
Современные усилители на микросхемах. Баширов С.Р….
Современные усилители на микросхемах. Баширов С.Р. В данном издании рассмотрены конструкции узлов…
Микросхемы для импульсных источников питания и их применение…
Хочу предложить Вашему вниманию справочник «Микросхемы для импульсных источников питания и их…
Аудио усилитель TDA7265 2x25W. Объект «Труба» — отгадка…
С загадкой получился некоторый фальстарт: я прислал Игорю фото с вопросом «стоит ли писать от этом…
TDA1514A: 50-ваттный усилитель за 15 минут…
Одна из разработок фирмы «Philips» — микросхема TDA1514A – может помочь в создании Hi-Fi усилителя…
Защита USB-устройств от статики. Чипы TPD2E001, USB6B1, STF202-22T1G…
Наверное каждый из нас когда-нибудь испытывал на себе разряд статического электричества, а многие…
Усилитель на микросхеме TA8205, TA8210, TA8215, TA8221…
Очень кратенькая практическая статейка с фотками, навеянная проектом нашего болгарского товарища по…
Принцип работы УМЗЧ на TDA7496SA
Напряжение звуковой частоты поступает на входы микросхемы DA2 через защитные резисторы R7, R8, R12, R13. Последовательно включенные маломощные стабилитроны VD13, VD14 и VD15, VD16 защищают входы микросхемы от перегрузки. Наличие защитных цепей на входах микросхем УНЧ обязательно при отсутствии на входах УМЗЧ относительно высокоомных резисторов и регулятора громкости. Конденсаторы С15, С16 предотвращают поступление на вход УМЗЧ радиочастот. В этом усилителе установлены два входных гнезда XS1, XS2 разных типов, необходимые для подключения различных источников сигнала. Оба двухканальных входа включены параллельно, что позволяет использовать устройство как пассивный переходник-удлинитель.
Электронный регулятор громкости выполнен на переменном резисторе R10. С подвижного контакта этого резистора управляющее напряжения через резистор R14 поступает на вывод 3 DA1. Конденсатор С20 устраняет «шорохи» переменного резистора. Для питания узла регулятора громкости достаточно напряжения +5 В, но в этой конструкции используется напряжение +6,8 В, выбранное с целью возможной дальнейшей модернизации конструкции, например, оснащение усилителя мощности предварительным УНЧ.
Динамические головки подключены к выходам DA2 через разделительные конденсаторы С27-С30, замкнутые контакты выключателя SA2 и дроссели L1, L2. Демпфирующие цепочки R15С25 и R16C26 устраняют возможное самовозбуждение DA2 на ультразвуковых частотах. Дроссели L1, L2 уменьшают влияние на работу DA2 мобильных телефонных аппаратов и радиомодемов. К выходу УМЗЧ (гнездо XS3) могут быть подключены головные телефоны. Резисторы R19, R20 ограничивают поступающую на наушники мощность. Резисторы R17, R18 предназначены для устранения щелчка в момент подключения к работающему усилителю динамических телефонов или наушников.
Наушники не отключаются при подключенных динамических головках, что удобнее, в сравнение с тем, когда динамики и наушники могут работать только попеременно. Конденсатор С22 установлен ёмкостью в десять раз меньшей, чем рекомендовано типовой схемой включения микросхемы TDA7496SA, это необходимо для ускорения установления половинного напряжения на обоих выходах DA2. Модуль УМЗЧ питается нестабилизированным напряжением около 20В постоянного тока. При таком напряжении питания размах амплитуды сигнала на подключенных к выходу УМЗЧ динамических головках будет около 17 В.
Выходная мощность музыкального сигнала на подключенных нагрузках сопротивлением 8 Ом составит честные (не «китайские») 2×2 Вт. Это для небольшой комнаты будет гораздо громче и качественнее, чем «китайско-калининградские» 2×10 Вт (звуковой мощности) у LED телевизоров с экраном 32-42 дюйма.
↑ Детали, печатная плата и характеристики УМЗЧ
Детали усилителя
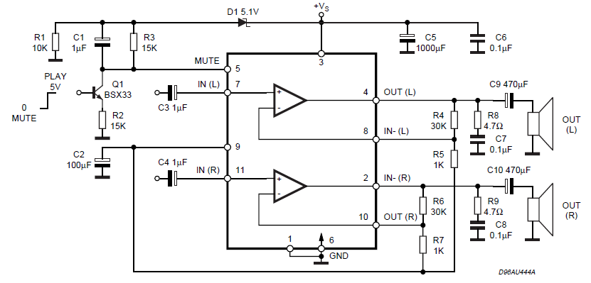
DA1 — TDA7265 STM, корпус Multiwatt 11 (замена: TDA7269, TDA7269A, TDA7265B, TDA7292) — 1 шт.,VT1 — 2N2222 — 1 шт.,VD1 — Стабилитрон BZX55C5V1 5,1V 0,4W, корпус DO-35 — 1 шт.,R1, R2 — Рез.-0,25-1,0 МОм (коричневый, черный, зеленый, золотистый) — 2 шт.,R3 — R6 — Рез.-0,25-620 Ом (синий, красный, коричневый, золотистый) или рез.-0,25-619 Ом 0,5% (синий, коричневый, белый, черный, зеленый) — 4 шт.,R7, R8 — Рез.-0,25-20 кОм (красный, черный, оранжевый, золотистый) или рез.-0,25-20 кОм 0,5% (красный, черный, черный, красный, зеленый) — 2 шт.,R9, R10 — Рез.-2-4,7 Ом (желтый, фиолетовый, золотистый, золотистый) — 2 шт.,R11 — Рез.-0,25-2 кОм (красный, черный, красный, золотистый) — 1 шт.,R12, R13 — Рез.-0,25-15 кОм (коричневый, зеленый, оранжевый, золотистый) — 2 шт.,R14 — Рез.-0,25-18 кОм (коричневый, серый, оранжевый, золотистый) — 1 шт.,C1, C2 — Конд. 2,2/50V 0511 NPL или конд. К73-17 имп. 2,2 мкФ х 100 В 5% POLYESTER BOXED, B32522C1225C1225J000 — 2 шт.,C3, C4 — Конд. NPO 750 пФ 5% керам. имп. или FKP2 750 пФ х 100 В, WIMA — 2 шт.,C5, C6, C9, C10 — Конд. К73-17 имп., 0,1 мкФ, 63В, 10%, POLYESTER BOXED, B32529C0104K000 — 4 шт.,C7, C8 — Конд. 1000/50V 1331+105°С — 2 шт.,C11 — Конд. 1/50V 0405+85°С — 1 шт.,X1, X2 X3; X4, Х5, Х6 — TB-3 (300) клеммник 3 к. шаг 5 мм на плату — 2 шт.,X7, X8; X9, X10 — TB-01A клеммник 2 к. шаг 5 мм на плату — 2 шт.,J1, J2 — PLS-3 2,54 вилка 3 к. на плату — 2 шт.,P1, P2 — MJ-0-4 съемная перемычка (джампер) с шагом 2,54 мм высотой 4,5 мм для штыревых контактов PLS — 2 шт.,печатная плата 82×82 мм — 1 шт.
Рис. 3.
Размещение деталей стереофонического усилителя на печатной плате. Дорожки показаны на просвет Максимальная выходная мощность: Rн=8 Ом — 25 Вт, Rн=4 Ом — 20 Вт;Полоса пропускания по уровню — 3 дБ: 4 Гц…100 кГц;Входное напряжение: 0,4 В;Входное сопротивление: 20 кОм;Коэффициент гармоник: 0,02%;Разделение между каналами: не хуже 70 дБ.
Усилитель звука на микросхеме TDA7264A — Меандр — занимательная электроника
AMD и NVIDIA готовятся к появлению формата 8K
Ученые создали самый тонкий в мире электрический генератор
Усилитель мощности на TDA7264A (TDA7264) относится к усилителем класса АВ и предназначен для использования в бытовой технике HI-FI класса. Данная микросхема имеет тепловую защиту и защиту от КЗ выходов на корпус или между собой.Также, микросхеме имеет системы MUTE и STAND-BY которая позволяет избежать избежать шумов во время включения и выключения усилителя.
Основные характеристики микросхемы TDA7264A представлены в таблице:
| Продукт | Class-AB | Выходная мощность | 25 W |
| Тип выхода | 2-Channel Stereo | Согласованный установленный коэффициент усиления | 30 dB |
| Суммарные нелинейные искажения плюс шум | 0.03 % | Максимальное рассеяние мощности | 30000 mW |
| Максимальная рабочая температура | + 150 C | Вид монтажа | Through Hole |
| Упаковка / блок | MULTIWATT V | Упаковка | Tube |
| Сопротивление нагрузки в аудиоаппаратуре | 8 Ohms | Напряжение сдвоенного питания | +/- 9 V, +/- 12 V, +/- 15 V, +/- 18 V |
| Тип входного сигнала | Single | Минимальная рабочая температура | — 40 C |
| Тип выходного сигнала | Single |
Iпот.мах
Iвых.мах |
80 mA
4.5 A |
| Uи.п.мин Uи.п.мах | ±5V±22.5V |
Принципиальная схема усилителя звука на микросхеме TDA7264A:
↑ Детали, печатная плата и характеристики УМЗЧ
Детали усилителя
DA1 — TDA7265 STM, корпус Multiwatt 11 (замена: TDA7269, TDA7269A, TDA7265B, TDA7292) — 1 шт.,VT1 — 2N2222 — 1 шт.,VD1 — Стабилитрон BZX55C5V1 5,1V 0,4W, корпус DO-35 — 1 шт.,R1, R2 — Рез.-0,25-1,0 МОм (коричневый, черный, зеленый, золотистый) — 2 шт.,R3 — R6 — Рез.-0,25-620 Ом (синий, красный, коричневый, золотистый) или рез.-0,25-619 Ом 0,5% (синий, коричневый, белый, черный, зеленый) — 4 шт.,R7, R8 — Рез.-0,25-20 кОм (красный, черный, оранжевый, золотистый) или рез.-0,25-20 кОм 0,5% (красный, черный, черный, красный, зеленый) — 2 шт.,R9, R10 — Рез.-2-4,7 Ом (желтый, фиолетовый, золотистый, золотистый) — 2 шт.,R11 — Рез.-0,25-2 кОм (красный, черный, красный, золотистый) — 1 шт.,R12, R13 — Рез.-0,25-15 кОм (коричневый, зеленый, оранжевый, золотистый) — 2 шт.,R14 — Рез.-0,25-18 кОм (коричневый, серый, оранжевый, золотистый) — 1 шт.,C1, C2 — Конд. 2,2/50V 0511 NPL или конд. К73-17 имп. 2,2 мкФ х 100 В 5% POLYESTER BOXED, B32522C1225C1225J000 — 2 шт.,C3, C4 — Конд. NPO 750 пФ 5% керам. имп. или FKP2 750 пФ х 100 В, WIMA — 2 шт.,C5, C6, C9, C10 — Конд. К73-17 имп., 0,1 мкФ, 63В, 10%, POLYESTER BOXED, B32529C0104K000 — 4 шт.,C7, C8 — Конд. 1000/50V 1331+105°С — 2 шт.,C11 — Конд. 1/50V 0405+85°С — 1 шт.,X1, X2 X3; X4, Х5, Х6 — TB-3 (300) клеммник 3 к. шаг 5 мм на плату — 2 шт.,X7, X8; X9, X10 — TB-01A клеммник 2 к. шаг 5 мм на плату — 2 шт.,J1, J2 — PLS-3 2,54 вилка 3 к. на плату — 2 шт.,P1, P2 — MJ-0-4 съемная перемычка (джампер) с шагом 2,54 мм высотой 4,5 мм для штыревых контактов PLS — 2 шт.,печатная плата 82×82 мм — 1 шт.
Рис. 3.
Размещение деталей стереофонического усилителя на печатной плате. Дорожки показаны на просвет Максимальная выходная мощность: Rн=8 Ом — 25 Вт, Rн=4 Ом — 20 Вт;Полоса пропускания по уровню — 3 дБ: 4 Гц…100 кГц;Входное напряжение: 0,4 В;Входное сопротивление: 20 кОм;Коэффициент гармоник: 0,02%;Разделение между каналами: не хуже 70 дБ.
↑ Детали, печатная плата и характеристики УМЗЧ
Вместо указанного на схеме транзистора 2N2222 можно применить транзисторы KSP2222, BC546, а также отечественные КТ3102А, КТ3102Б.
Любители, планирующие «выжать из схемы максимум», вместо неполярных конденсаторов С1, С2 и керамических С3, С4 могут использовать пленочные К73-17, WIMA. В этом случае печатную плату придется подкорректировать.
Для получения идентичных коэффициентов передачи каждого канала резисторы R5, R6 и R7, R8 необходимо подобрать попарно с отклонением от указанных на схеме номиналов не более 0,5…1%.
Трехконтактная вилка PLS может быть отрезана от длинной PLS-40 или PLS-80, имеющей требуемый шаг 2,54 мм.
Все детали УМЗЧ смонтированы на печатной плате (см. рис. 3), изготовленной из фольгированного стеклотекстолита толщиной 2 мм. Микросхема DA1 установлена на теплоотводе с площадью охлаждающей поверхности около 380 кв. см.
Блок питания заимствован от предыдущей конструкции . Необходим силовой трансформатор мощностью 50 Вт и напряжениями на вторичных обмотках 2×12 В для Rн=4 Ом и 2×15 В для Rн=8 Ом.
Получены следующие характеристики:
Мы получили простой, недорогой, но весьма качественный двухканальный усилитель мощности. Он может использоваться как в качестве музыкального усилителя, так и в системе домашнего кинотеатра.
Примеры построения качественного УМЗЧ на мощных специализированных микросхемах, подобных описанным в настоящей статье, даны в .
DataSheet
Стерео усилитель звуковой частоты с двумя выходами по 25 Вт, с функцией отключения звука и режимом ожидания.
- Диапазон питания (до ±25 В)
- Двуполярное питание
- Большая выходная мощность 25 + 25 Вт при суммарном коэффициенте гармонических колебаний 10%, сопротивлении нагрузки 8 Ом и напряжении питания ±20 В.
- Нет шумов при включении и выключении
- Режим отключения звука
- Низкий ток потребления в режиме ожидания
- Защита от короткого замыкания
- Защита от перегрева
Купить TDA7265
Описание
TDA7265 — стерео усилитель класса АВ в корпусе Multiwatt, применяемый в высококачественных Hi-Fi музыкальных центрах и телевизорах.

Рис. 1 Схема включения с двуполярным питанием
Абсолютные максимальные значения
| Обозначение | Параметр | Значение | Ед. изм. |
| VS | Напряжение питания | ±25 | В |
| IO | Максимальный выходной ток (внутренне ограничен) | 4.5 | А |
| Ptot | Рассеиваемая мощность Tcase = 70°C | 30 | Вт |
| Top | Рабочая температура | от -20 до 85 | °C |
| Tstg, Tj | Температура хранения и температура p-n перехода | от -40 до +150 | °C |

Рис. 2 Расположение выводов (вид сверху)
Тепловые характеристики
| Обозначение | Описание | Значение | Ед. изм. | |
| Rth j-case | Тепловое сопротивление кристалл-корпус | Макс. | 2 | °C/Вт |

Рис.3 Схема включения с однополярным питанием
Электрические характеристики (См. схему включения для проверки VS = + 20 В; RL = 8 Ом; RS = 50 Ом; GV = 30 dB; f = 1 кГц; Tamb = 25°C, если иное не указано в спецификации)
УСИЛИТЕЛЬ ЗВУКА ИЗ ТЕЛЕВИЗОРА
Выражение «Сизифов труд» познан ста процентами радиолюбителей. Для успеха нужен положительный исход десятка (даже больше) выполненных работ, для того чтобы весь труд пошёл на смарку хватит одной единственной незначительной оплошности. А так иногда хочется, чтобы что-то получилось, особенно начинающему любителю электроники, освоившему ещё не весь арсенал навыков и умений. Однако безвыходных положений не бывает. На платах ранее принадлежавшим каким-то электронным устройствам всегда можно найти нечто, что после некоторой незначительной доработки станет отдельным, исправно функционирующим устройством. Так на плате, некогда входившей в состав телевизионного приёмника можно найти звуковой усилитель.
Его и искать-то особо не нужно, сам «лезет в глаза». Микросхема TDA c, торчащим «гребешком» — радиатором охлаждения и соответствующей «обвязкой» из электронных компонентов. Перед тем как выпилить ножовкой по металлу нужный фрагмент текстолита с деталями необходимо в обязательном порядке добыть принципиальную схему.
Двухканальный усилитель на TDA7265 (20Вт+20Вт)
Усилитель, схема которого представлена в данной статье, построена на одной из популярных микросхем – TDA7265. Она представляет собой двухканальный усилитель НЧ, работающий в классе AB, который может применяться в музыкальной аппаратуре высокого качества, типа музыкальных центров и телевизоров. Также ее можно применить как в виде отдельного оконечного усилителя НЧ.
Микросхема выполнена в корпусе Multiwatt и имеет одиннадцать выводов.

Усилитель может работать как на 8Ом нагрузку, так и на 4Ома и если верить даташиту, то микросхема защищена от короткого замыкания (КЗ) на выходе. Если TDA7265 не оригинальная, то защита от КЗ может отсутствовать, и при нулевом сопротивлении на выходе обязательно выйдет из строя. Кроме защиты от «козы» имеется тепловая защита, которая срабатывает при внутренней температуре равной 145°С.
Основные характеристики микросхемы TDA7265
Напряжение питания (рекомендованное) ………. ±20В
Напряжение питания (max) ………. ±25В
Выходная мощность (8Ом, ±20В, THD = 10%) ………. 25Вт (на один канал)
Выходная мощность (4Ома, ±16В, THD = 10%) ………. 25Вт (на один канал)
Выходная мощность (8Ом, ±20В, THD = 1%) ………. 20Вт (на один канал)
Выходная мощность (4Ома, ±16В, THD = 1%) ………. 20Вт (на один канал)
Пиковый выходной ток ………. 4,5А
Температура срабатывания защиты ……… 145°С
Остальные интересующие вас характеристики можете найти в даташите.
Схема двухканального усилителя на TDA7265

Компоненты схемы
Все резисторы мощностью 0,25Вт, кроме R7 и R10 (0,5Вт).
Конденсаторы C1-C4 и C6 электролитические и должны быть рассчитаны на напряжение 35В, хотя можно и на напряжение 25В, но только если питание усилителя не будет превышать ±18В. Остальные конденсаторы керамические или пленочные, разницы в данном случае вы не услышите, так что ставьте то, что есть под рукой.
Транзистор VT1 можно заменить на BC547.
Радиатор необходимо установить через силиконовую или слюдяную прокладку и фторопластовую втулку, если корпус усилителя металлический.

Режимы MUTE и ST-BY
Для удобства чтения я на схему наложил подсказку по данным режимам. За эти режимы отвечает вывод 5.
Для дальнейшего понимания примем напряжение питания (Vs) = ±20В.
Если на выводе 5 присутствует напряжение в диапазоне +Vs …+Vs-2.5В (от +17,5В до +20В) то усилитель находится в спящем режиме (ST-BY) с минимальным потреблением тока (3мА).
Если на выводе 5 присутствует напряжение в диапазоне +Vs-6В …+Vs-2,5В (от +14В до +17,5В), то усилитель выйдет из спящего режима, но включится режим приглушения MUTE.
Если на выводе 5 присутствует напряжение менее +Vs-6В (менее +14В), то усилитель войдет в режим воспроизведения звукового сигнала.

Теперь простыми словами о режимах MUTE и ST-BY
Для того чтобы усилитель начал работать необходимо с помощью переключателя SW1 замкнуть вывод резистора R1 на плюсовую шину. Далее, чтобы появился сигнал на выходе усилителя (т.е. отключить режим MUTE), необходимо замкнуть контакты выключателя SW2. Для тех, кто в танке, положения SW1 и SW2, установленные как на схеме обеспечат звучание в колонках.
Печатная плата двухканального усилителя на TDA7265
Даташит на TDA7265
Усилитель на TDA7384 (4 канала по 25Вт)
Усилитель низкой частоты, собранный на интегральной микросхеме TDA7384 может найти применение в автомобильной аудио системе или в самодельном домашнем кинотеатре. Так как она как включает в себя четыре канала усиления и напряжение питания её составляет от 8В до 18В постоянного тока, что идеально подходит для автомобильной бортовой кабельной сети или простейшего выпрямителя, собранного на понижающем трансформаторе с одной вторичной обмоткой.
Однажды я публиковал статью «Автомобильный усилитель на TDA7560 4 канала по 77Вт», который собран полностью на аналогичной микросхеме с разницей лишь в выходной мощности и напряжении питания. Там я предлагал выполнить монтаж усилителя на двусторонней печатной плате и вскоре у некоторых читателей возник вопрос о возможности монтажа на односторонней плате. Поэтому для тех, кто ждал, в этой статье будет представлен усилитель на TDA7384, собранный именно на односторонней печатной плате.
Микросхема выполнена в корпусе с 25 выводами, расположение которых показано ниже.

Основные характеристики TDA7384
Напряжение питания ………. От 8 до 18В
Пиковый выходной ток ………. 4.5А
Сопротивление нагрузки ………. 4Ома
Выходная мощность (один канал) при:
Vs=13.2В, THD=10% ………. 22Вт
Vs=13.2В, THD=0.8% ………. 17Вт
Vs=14.4В, THD=10% ………. 26Вт
Частота усиливаемого сигнала ………. От 20Гц до 20кГц.
Также включена защита от короткого замыкания выхода на землю или плюсовую шину и защита от перегрева.
Схема усилителя на TDA7384

Схема содержит вполне минимальное количество компонентов обвязки для четырех каналов усиления.
Режимы ST-BY (ожидания) и MUTE (приглушения) постоянно отключены. При подаче питающего напряжения на усилитель происходит бесшумное включение активного режима усиления. Для возможности управления режимами, нужно поставить ключи с фиксацией от плюсовой шины на резисторы R1 и R2.

Элементы схемы
Конденсаторы C5,C11 керамические (можно пленку). Конденсаторы C1,C3,C6,C8 желательно пленочные, но можно установить и керамические с ёмкостью от 100нФ до 470нФ.
Резисторы R1,R2 мощностью 0.125-0.25Вт.

Для охлаждения микросхемы TDA7384, на её металлический фланец необходимо установить радиатор с площадью охлаждающей поверхности не менее 500 см2. Между радиатором и фланцем необходимо нанести тонкий слой теплопроводной пасты.

Для реализации стерео входа (правый, левый) и соответственно двух правых и двух левых выходов, необходимо установить перемычки (на клеммах или впаять на плате).


Ввиду очень маленьких зазоров между дорожками платы, после её травления и лужения, нужно выполнить проверку мультиметром на наличие короткого замыкания между этими дорожками. Также после выполнения монтажа всех компонентов рекомендую просмотреть плату через лупу также на наличие замкнутых дорог.
Для удобства монтажа соединительных проводов на плате установлены клеммы.
Печатная плата СКАЧАТЬ
DATASHEET на TDA7384 СКАЧАТЬ
↑ Принципиальная схема усилителя
Тестовая схема включения микросхем из даташита практически пригодна для «боевого» применения (рис. 1).
Рис. 1.
Схема включения микросхем при питании от двухполярного источника
В реальной схеме (рис.2) воспользуемся рекомендациями, изложенными в публикации .
Рис. 2.
Принципиальная схема усилителя
Коэффициент усиления
с замкнутой петлей ООС KU=1+R7/R5=1+R8/R6=33,26 (30,4 дБ).
Выходная мощность определяется типом примененной микросхемы и сопротивлением нагрузки (см. табл. 1).
Управление микросхемой осуществляется подачей соответствующих напряжений на вывод 5 (Mute/Stand-by) микросхемы DA1.
Рабочий режим Play реализуется при напряжении, меньшем чем +Uп-6. Например, для напряжения питания ±20 В режим Play обеспечивается при напряжении на выводе 5 микросхемы от 0 до 14 В.
Для режима отключения звука Mute достаточно подать напряжение в диапазоне от +Uп-6 до +Uп-2,5 (от 14 В до 17,5 В).
Микросхема входит в режим ожидания (Stand-by) при напряжении, большем чем +Uп-2,5 (в нашем примере от 17,5 В до 20 В).
Схема управления на транзисторе VT1 необходима для развития, при реализации микропроцессорного управления. Для постоянно включенной микросхемы (режим Play) вполне достаточно соединить вывод 5 микросхемы с общим проводом.
В зависимости от положения джамперов P1 и P2 схема управления обеспечивает напряжение на выводе 5, равное 11,5 В в режиме Play; 16,1 В в режиме Mute и около 20 В в режиме Stand-by.
Для снижения электролитических искажений емкость конденсаторов С1, С2 увеличена в два раза по сравнению с типовой схемой включения.
Для подавления радиочастотных помех добавлены входные пассивные ФНЧ R3, C3 и R4, C4.
В целях предотвращения самовозбуждения УМЗЧ на комплексной нагрузке и без нее, включены цепи Зобеля R9, C9 и R10, C10.
↑ Выводы
Часто начинающие любители жалуются на малую мощность, но дело может быть совсем не в этом, а в недостаточном уровне сигнала от источника. У рассмотренных микросхем усиление равно 26 дБ т. е. 20 раз, а у TDA7297 оно равно 33 дБ т. е. 44 раза. Разница существенная! При одинаковом входном сигнале не вызывающем ограничения, мощность излучемая динамиками, будет у TDA7297 в 4 раза выше! Однако максимальная неискаженная мощность (при достаточном входном сигнале) будет выше у TDA7379.При нагрузке 8 Ом предпочтительнее TDA7297, а при 4 Ом — TDA7379. Забавно, что стоимость этих и более мощных микросхем, одинакова — «всё за доллар».





