Содержание
Двухкаскадные УНЧ с непосредственной связью между каскадами
Примерами УНЧ с непосредственными связями и минимальным подбором режима работы являются схемы, приведенные на рис. 11 — 14. Они имеют высокий коэффициент усиления и хорошую стабильность.
Рис. 11. Простой двухкаскадный УНЧ для микрофона (низкий уровень шумов, высокий КУ).
Рис. 12. Двухкаскадный усилитель низкой частоты на транзисторах КТ315.
Рис. 13. Двухкаскадный усилитель низкой частоты на транзисторах КТ315 — вариант 2.
Микрофонный усилитель (рис. 11) характеризуется низким уровнем собственных шумов и высоким коэффициентом усиления [МК 5/83-XIV]. В качестве микрофона ВМ1 использован микрофон электродинамического типа.
В роли микрофона может выступать и телефонный капсюль. Стабилизация рабочей точки (начального смещения на базе входного транзистора) усилителей на рис. 11 — 13 осуществляется за счет падения напряжения на эмиттерном сопротивлении второго каскада усиления.
Рис. 14. Двухкаскадный УНЧ с полевым транзистором.
Усилитель (рис. 14), имеющий высокое входное сопротивление (порядка 1 МОм), выполнен на полевом транзисторе VT1 (истоковый повторитель) и биполярном — VT2 (с общим).
Каскадный усилитель низкой частоты на полевых транзисторах, также имеющий высокое входное сопротивление, показан на рис. 15.
Рис. 15. схема простого двухкаскадного УНЧ на двух полевых транзисторах.
Транзисторные УНЧ
Транзисторные усилители мощности низкой частоты (УМЗЧ) для звуковой и аудио-аппаратуры. В разделе собраны принципиальные схемы самодельных усилителей мощности НЧ на биполярных и полевых транзисторах.
Здесь вы найдете схемы транзисторных усилителей разной сложности и с разным классом мощности:
- низкой мощности — до 1,5 Ватт;
- средней мощности — от 1,5 Ватт до 20 Ватт;
- большой мощности — 25 Ватт, 50 Ватт, 100 Ватт, 200 Ватт, 300 Ватт и более.
Для самодельного аудио-комплекса или при ремонте музыкального центра можно изготовить многоканальный усилитель мощности в конфигурациях:
- система 2.1 (сабвуфер + 2 сателлита);
- система 5.1 (сабвуфер + 5 сателлитов);
- стерео — два канала усиления;
- квадро — четыре канала усиления.
На транзисторах можно без лишних сложностей собрать небольшой самодельный усилитель для наушников. Присутствуют очень простые и доступные по себестоимости конструкции усилителей, которые прекрасно подойдут для изготовления начинающими радиолюбителями.
Усилитель построен по простой схеме на трех транзисторах. На выходе, на нагрузке сопротивлением 4 От выдает мощность 2W при питании от источника напряжением 12V. Входное сопротивление усилителя мало, и составляет 470 Ом. Столь малое входное сопротивление позволяет ему хорошо согласовываться .
Схема самодельного гибридного усилителя звука на лампах и микросхемах с выходной мощностью 30 Ватт. Усилитель построен на лампе ECC88 (отечественный аналог — 6Н23П) и мощной микросхеме LM3875.
Принципиальная схема гитарного усилителя мощности низкой частоты с предусилителем и темброблоком. УМЗЧ собран на транзисторах TIP142 и TIP147, выходная мощность — 40Вт на 8 Ом, 60 Вт на 4 Ома.
Несколько принципиальных схем высококачественных УМЗЧ на полевых транзисторах, привлекающие своей простотой и техническими характеристиками. Применение полевых транзисторов в усилителе мощности позволяет значительно повысить качество звучания при общем упрощении схемы.
Схема электрическая принципиальная усилителя приведена на рисунке (в скобках приведены замененные элементы). Данная конструкция является модернизациейразработки . Принципиальная схема УМЗЧ на MOSFET транзисторах (200Вт). Все основные части усилителя — трансформатор, радиаторы .
При разработке усилителей ЗЧ с максимальной выходной мощностью более 100 Вт первостепенноезначение приобретает необходимость получения возможно большего КПД усилителя при достаточно малых нелинейных искажениях. Вопрос о допустимом проценте нелинейных искажений усилителя ЗЧ не раз обсуждался на .
Свое знакомство с мощными усилителями я начал в 1958 году, когда учился в энергетическомтехникуме, и мне поручили обслуживать радиоузел. Он состоял из трех частей: малогабаритной радиотрансляционной установки “ТУ-100″, магнитофона “Днепр 9” и ЛАТРа на .
Уже давно разработчики УМЗЧ задают себе вопрос: до какого уровня необходимо снижать нелинейность усилителя? . Если проанализировать рекламные журналы по аудиотехнике, то гармонические искажения даже “топовых” моделей УМЗЧ в основном лежат в диапазоне 0,003. 0,05% .
Всем доброго времени суток! Вот с чем я осмелюсь с Вами поделиться. Тема для многих известна, и понятна. В чём она состоит. Дальше чисто моё ИМХО. Давно любителям звука внушают – если лампы, то в любом проявлении, а если транзисторы, то чтобы их было o-очень много! Иначе лапового звука не добьёшься. Например советские стандарты сначала классифицировали аудио-аппаратуру по кассам 4-й, 3-й, 2-й, 1-й!, и наконец.
Принципиальная схема простого трехтранзисторного усилителя мощности для применения в разнообразной малогабаритной аппаратуре. Зачастую, от «компьютерных колонок» требуется только воспроизведение каких-то звуковых сигналов, речевых сигналов, не требующих HI-FI или Hl-end качества .
Детали и монтаж
Схема надежно работает уже в течении двух лет. Некоторые номиналы резисторов были пересчитаны мною под соответствующие транзисторы. Резисторы в оконечном каскаде рекомендую поставить мощностью не менее 5Ватт, можно и мощнее, еще лучше будет если вы будете использовать акустику мощностью 100Ватт, то 5 Ваттных резисторов только-только хватит.
Если к примеру поставить резисторы на 3Вата то они попросту при половине мощности лопнут или сгорят в уголь, что приведет к пробою транзистора ГТ404 в первую очередь и наверняка вылетит один из выходных транзисторов. Поэтому ставим не скупясь на мощность резистора — лучше всего проволочные.
Из недостатков: столкнулся с проблемой фона переменного тока. Для меня так и осталось загадкой почему в схеме на пяти транзисторах емкости в 4700мкФ достаточно, а в этой схеме явно мало. Пришлось разориться и купить два конденсатора на 15000х63 вольта. Мне эти, казалось бы простые детали обошлись в 1500 рублей. Конечно можно было собрать батарею из конденсаторов на 2000мкФх50в, коих полная коробка, но они старые советские и в разы больше импортных, размер бы вышел в пол корпуса самого усилителя.
Поэтому и были куплены импортные, но кому как нравится конечно, все зависит от того в какой корпус вы все это хотите затолкать. В итоге две емкости по 15000 хватило вполне что бы полностью убрать фон переменного тока.
Обе схемы работают в классе АВ. Для лучшего отвода тепла мною был установлен куллер среднего размера от компа, запитал его через гасящий резистор, так чтобы на куллер приходилось 8 Вольт. Шума от куллера не наблюдается. Этого более чем достаточно — на максимальной мощности в течении часа, выше 45 градусов радиаторы не нагреваются. Если память не подводит, площадь у радиаторов на фото 200см квадратных.
Настройка этой схемы так же сводится к установке половины питания на выходе подстроечным резистором в дифкаскаде и тока покоя подстроечником в базе МП41Б.
Теперь несколько слов о предварительном усилителе. Мною приложены схемы предложенные автором из брошюры, но мне они показались сомнительными. Поэтому был собран простейший каскад на одном транзисторе МП39б (малошумящий).

Рис. 3. Схема активного регулятора громкости с тонкомпенсацией.

Рис. 4. Схема простого тонкомпенсированного регулятора громкости.
Этот каскад немного видно на фото в левой части корпуса. Схему последнего не привожу, поскольку рекомендовать именно ее нет смысла — данный каскад целесообразно делать под имеющийся источник сигнала.
Обязательное условие для предварительного усилителя — схема должна быть с общим эмиттером. Конечно же можно применить и микросхемы, но как это все будет вместе работать — не проверял. Поскольку у микросхем общий минус, а в схеме унч общий плюс то велика вероятность того что от одного источника оконечный и предварительный каскад работать корректно не будут.
В качестве блока питания использован обычный трансформатор ТС-160 с перемотанной вторичной обмоткой. Один канал тянет на максимуме до 3,5 ампер. Исходя из этого вторичка должна обеспечивать ка минимум 6 ампер. В выпрямителе использованы диоды Д242 так как других не было. Но вполне хватит и КД202.
Вот вкратце рассказал об основных моментах сборки и настройки усилителя. Ну и в конце еще добавлю несколько слов о качестве и окраске звучания. В общем то результатом доволен! А результат оказался неожиданным — очень приятное для уха звучание и нужно отметить довольно глубокий и сильный НЧ спектр на этих транзисторах.

Рис. 5. Внешний вид собранного усилителя.

Рис. 6. Фото усилителя внутри, вид сверху.

Рис. 7. Фото усилителя внутри, вид на радиаторы.
Слушать можно хоть круглые сутки, для сравнения была собрана та же съема но только на транзисторах КТ-серии, и вроде бы звук тот же, а все равно что-то такое механическое и суховатое присутствует в звуке на кремнивых транзисторах. На КТшках низкие частоты вроде тоже не плохие, но что-то не уловимое ухом все же пропало.
В целом, людям имеющим острый слух и, так сказать чуткое ухо, разница будет очевидна. При всех своих недостатках германиевое звучания намного естественней и мягче нежели кремниевое звучание. Не относя себя к категории аудиофилов, среди которых не мало людей с маниакальными идеями и убеждениями, а в качестве обычного любителя меломана с музыкальным острым слухом, я выбрал вариант в германиевом исполнении.
В предыдущих своих статьях я выкладывал таблицу свойств германия и кремния из которой видно что при всех минусах, германий очевиден в своих преимуществах перед кремнием.
И в качестве заключения скажу: желающие повторить конструкцию, дерзайте!! оно того стоит!
Связь с автором: dimka.kyznecovrambler.ru
Лампово-транзисторный усилитель «Унисон»
Не зря авторы представленной в этой статье схемы назвали ее «Унисон». А. Ахматов и Д. Санников в журнале Радио 2021 №5 познакомили читателей со своей разработкой этого гибридного усилителя. По их словам этот УМЗЧ может стать «золотой серединой» в звучании, собрав в себе «теплый» ламповый звук и «напористость» транзисторного выходного каскада.
Основные технические характеристики УМЗЧ «Унисон»
Чувствительность по входу …..0.8В
Номинальная выходная мощность ….. 36Вт
Сопротивление нагрузки ….. >6Ом
Коэффициент гармоник (1кГц, 36Вт) ….. 0.5%
Диапазон рабочих частот ….. 10…50000Гц
Схема Лампово-транзисторного усилителя «Унисон»

Схема УМЗЧ несложная, даже простая. Состоит она из двух основных частей, из усилителя напряжения, выполненного на лампе 6н23П и усилителя тока, который выполнен на комплементарных составных транзисторах КТ827Г и КТ825Г.
Входной сигнал поступает со среднего вывода потенциометра на разделительный конденсатор C1, который совместно с резистором R3 представляет собой фильтр верхних частот. Далее сигнал поступает на левый (по схеме) триод лампы VL1, который усиливает его по напряжению.
Правый триод лампы VL1 усиливает сигнал по току, поступающий с левого триода, тем самым уменьшая выходное сопротивление входного каскада.
С входного каскада сигнал через разделительный конденсатор поступает на среднюю точку соединения резисторов R6 и R7, которыми задается смещение на базах транзисторов выходного каскада. Далее сигнал, проходя через эти резисторы, попадает на базы VT1 и VT2, открывая или закрывая их.
Ток покоя выходного каскада задается резисторами R5 и R8 и должен быть равен 400мА. Такой ток вводит усилитель практически в класс А.
Резистор RK1 служит для компенсации тока покоя при нагреве транзисторов выходного каскада. Его сопротивление при нагреве уменьшается, а соответственно уменьшается напряжение переходов база-эмиттер и ток покоя уменьшается. Резистор компенсации должен быть установлен на одном из теплоотводов транзистора. Его сопротивление 5.1кОм (при 250C) типа MF5A-3.
Конденсаторы C1 и C2 желательно применить пленочного типа.
Авторы схемы усилителя рекомендуют устанавливать транзисторы на два теплоотвода площадью 1000см2 каждый. При чем, на один теплоотвод устанавливать транзисторы одинаковой проводимости, чтобы не использовать изолирующие прокладки. Между транзисторами и поверхностью теплоотводов необходимо нанести слой термопасты.
Блок питания УМЗЧ «Унисон»

Для двух каналов усилителя нужен трансформатор с выходной мощностью 150Вт. Напряжение вторичной обмотки (II) 50В с переменным током 2.5А и более. Вторичная обмотка (III) должна иметь напряжение 6.3В с переменным током 1А.
Постоянное напряжение +190В получается с помощью умножителя, построенного на элементах VD5-VD8 и C2-C5.
Авторы усилителя допускают замену дросселя L1 на Д156, Др-48-204, либо предлагают изготовить самостоятельно. Для этого нужно намотать 300 витков эмалированным медным проводом, с диаметром не менее 0.5мм, на магнитопроводе Ш20?20 с зазором 0.16мм.
Как протекает ток по схеме
В начальный момент времени, при подключении питания, электролитический конденсатор С3 заряжается, и начинят питать коллектор и эмиттер транзистора VT1. А также ток проходит через делитель напряжения.
Делитель напряжения R1, R2 смещает базу VT1. Начинает течь ток смещения база-эмиттер (Б-Э), тем самым устанавливается рабочая точка УНЧ.
Когда входной сигнал поступает на клемму Х1, он проходит С1 и через делитель поступает на базу VT1 и частично уходит через эмиттер.
Входной сигнал притягивается коллектором VT1 и тем самым усиливается.
Та часть переменного сигнала, которая перешла на эмиттер транзистора, усиливается эмиттерными током. Он свободно проходит через С2, который в паре с R3 стабилизирует режим работы усилителя от перегрева и искажений.
В итоге входной сигнал усиленный коллекторно-эмиттерным (К-Э) током VT1 поступает на выход, то есть на динамическую головку BF1.
УНЧ на 50 Вт при нагрузке 8 Ом
Наступил 1969 год. И тут я в журнале “Электроника” (был в СССР такой переводной американский журнал) на какой-то рекламной странице в номере, то ли 5, то ли 9, сейчас не помню, увидел схему УНЧ без всякого описания.
Мощность — 50 Вт на 8-омной нагрузке, никаких стабилизаторов, двухполярное питание, нет громоздкого разделительного конденсатора и выходного трансформатора. Предел мечтаний! Схема этого усилителя приведена на рис. З. Не правда ли, она знакома многим?

Рис. 3. Схема транзисторного УМЗЧ с выходной мощностью 50Вт на 8Ом.
Но кто же автор? Как можно узнать из , — все тот же Х. Лин! И предложил он ее, якобы, еще в 1956 году! Сомнительно, но не будем придираться к автору работы , так как он посвятил анализу этой схемы полкниги, описал и проанализировал работу многих усилителей мощности, привел массу полезных данных и указал на разработанную им в 1984 году схему УМЗЧ с параллельным высокочастотым каналом.
Но вернемся к схеме на рис. З. Я построил усилитель на ее основе в 1972 году. Некоторые решения позаимствовал из усилителя Е5707 .
И этот макет стереоусилителя стоит у меня на полке до сих пор. Дорог как память! Схему усилителя я дополнил защитой от больших токов в выходном каскаде собственной разработки.
TDA8567q 4х25 Вт
Мостовой усилитель класса Hi – Fi на четыре канала. Открыть в полном размере
Есть защита от короткого замыкания выходного каскада и термозащита с уменьшением выходной мощности при перегреве. А еще микросхема обладает защитой от колебаний напряжения и режимом отключения. Еще данная микросхема обладает режимом вкл/выкл входного сигнала(режим Mute), и защитой при подаче напряжения на схему от «щелчка».
Характеристики микросхемы
| Параметр | Значение |
| Uпит | 6-18 В |
| Iвых | 7,5 А |
| Iпокоя | 230 мА |
| Pвых | 4х25 Вт |
| Rвх | 30 кОм |
| Коэффициент усиления | 26 дБ |
| Полоса частот | 20-20000 Гц |
| Коэффициент гармоник | 0,05 % |
| Rнагр | 4 Ом |
Назначение выводов
| Номер вывода | Назначение |
| 1 | Напряжение питания |
| 2 | Выход 1+ |
| 3 | Общий |
| 4 | Выход 1- |
| 5 | Выход 2- |
| 6 | Общий |
| 7 | Выход 2+ |
| 8 | Напряжение питания |
| 9 | Диагностика |
| 10 | Вход 1 |
| 11 | Вход 2 |
| 12 | Общий сигнальный |
| 13 | Вход 3 |
| 14 | Вход 4 |
| 15 | Выбор режима |
| 16 | Напряжение питания |
| 17 | Выход 3+ |
| 18 | Общий |
| 19 | Выход 3- |
| 20 | Выход 4- |
| 21 | Общий |
| 22 | Выход 4+ |
| 23 | Напряжение питания |
Улучшениые варианты однотранзисторного усилителя
Усложненные и улучшенные по сравнению со схемой на рис. 1 схемы усилителей приведены на рис. 2 и 3. В схеме на рис. 2 каскад усиления дополнительно содержит цепочку частотнозависимой отрицательной обратной связи (резистор R2 и конденсатор С2), улучшающей качество сигнала.
Рис. 2. Схема однотранзисторного УНЧ с цепочкой частотнозависимой отрицательной обратной связи.
Рис. 3. Однотранзисторный усилитель с делителем для подачи напряжения смещения на базу транзистора.
Рис. 4. Однотранзисторный усилитель с автоматической установкой смещения для базы транзистора.
В схеме на рис. 3 смещение на базу транзистора задано более «жестко» с помощью делителя, что улучшает качество работы усилителя при изменении условий его эксплуатации. «Автоматическая» установка смещения на базе усилительного транзистора применена в схеме на рис. 4.
Схема принципиальная УМЗЧ Power Follower 99c
Сразу хочу предостеречь — включать это чудо без мало-мальских приличных радиаторов — это 100% убийство полевых транзисторов! Греется схема как небольшой масляный обогреватель. Всё-ттаки чистый А-класс.

Все три транзистора IRFP150N в каждом канале закрепил на один радиатор (один радиатор — один канал). Для этой цели использовал недавно удачно приобретенного донора «Кумир-001». Радиаторы меньших размеров, думается мне, не будут достаточно охлаждать схему.

Включил: вроде ничего не взорвалось, выставил половину напряжения на предохранителе. Подключил нагрузку (колонки S30), сигнал на вход подал со звуковой карты компьютера… И расстроился: звук хороший, активный, насыщенный, но максимум 4 Ватта на слух.

Как это часто бывает сыграла невнимательность. Огромное спасибо другу Сергею, который изучив оригинальную статью на английском языке подсказал, что схема этого оконечного усилителя не что иное, как, цитирую «усилитель тока, и коэффициент усиления по напряжению у него равен 1. Именно поэтому к нему делают специальные ламповые предусилители или на транзисторах с высоким питающим напряжением», конец цитаты.
Источник питания для УМЗЧ
Схема усилителя обеспечивает мощность, которая достигает реальных 100 Вт (эффективное синусоидальная), при входном напряжении в районе 600 мВ и сопротивлением нагрузки 4 Ома.
Усилитель Холтон на плате с деталями
Рекомендуемый трансформатор — тороид 200 Вт с напряжением 2х24 В. После выпрямления и сглаживания должно получиться двух полярное питание усилители мощности в районе +/-33 Вольт. Представленная здесь конструкция является модулем монофонического усилителя с очень хорошими параметрами, построенного на транзисторах MOSFET, который можно использовать как отдельный блок или в составе самодельного домашнего аудиокомплекса.
Усовершенствование усилителя
Схема окончательного варианта УМЗЧ показана на рис.4. Транзистор VT9 (МП25) контролирует ток через выходные транзисторы VT7 и VT8.

Рис. 4. Окончательный, доработанный вариант схемы УМЗЧ на транзисторах.

Рис. 5. Продолжение схемы УМЗЧ с рисунка 4.
При превышении его заданной величины срабатывает триггер на туннельном диоде VD5, и реле К1, К2 отключают питание усилителя. Кнопка SB1 сбрасывает триггер в исходное состояние.
К сожалению, на выход “пролезают” заметные пульсации питающих напряжений, так что питать усилитель нужно от стабилизированного источника.
Звучание и этого усилилителя, и усилителя по рис.1 мне нравилось больше, чем лампового УНЧ радиолы “Симфония-2”-лучшего продукта советской промышленности в те годы.
Бестрансформаторные УНЧ
Усилитель НЧ на транзисторе, выполненный с использованием трансформатора, невзирая на то, что конструкция может иметь малые габариты, все равно несовершенен. Трансформаторы все равно тяжелые и громоздкие, поэтому лучше от них избавиться. Намного эффективнее оказывается схема, выполненная на комплементарных полупроводниковых элементах с различными типами проводимости. Большая часть современных УНЧ выполняется именно по таким схемам и работают в классе «В».
Два мощных транзистора, используемых в конструкции, работают по схеме эмиттерного повторителя (общий коллектор). При этом напряжение входа передается на выход без потерь и усиления. Если на входе нет сигнала, то транзисторы на грани включения, но все равно еще отключены. При подаче гармонического сигнала на вход происходит открывание положительной полуволной первого транзистора, а второй в это время находится в режиме отсечки.

Детали
В схеме усилителе можно использовать и другие маломощные высокочастотные кремниевые транзисторы, например КТ342А, КТ342Б и КТ313Б, КТ315 и КТ361 (с индексами от В до Е).
Транзисторы VT14 и VT15 (возможная замена — КТ816В, КТ816Г и КТ817В, КТ817Г или КТ626В и КТ904А) снабжены ребристыми теплоотводами размерами 23х25х12 мм.
В качестве выходных можно применить транзисторы КТ818ГМ и КТ819ГМ, которые позволяют при повышении напряжения питания получать мощности свыше 70 Вт. Стабилитрон VD1 может быть также Д816Г или 2С536А, VD2 и VD3 — КС147А (при соответствующей коррекции сопротивлений резисторов R11 и R14). Описание усилителя приведено в .
Литература: Николаев А.П., Малкина М.В. Н82 500 схем для радиолюбителей. 1998, 143 с.
Схема простого усилителя звука на одном транзисторе
Получить хорошие электрические характеристики в усилителе, собранном на одном полупроводнике практически невозможно, поэтому качественные устройства собираются на нескольких полупроводниковых приборах. Такие конструкции дают на низкоомной нагрузке десятки и сотни ватт и предназначены для работы в Hi-Fi комплексах. При выборе устройства может возникнуть вопрос, на каких транзисторах можно сделать усилитель звука. Это могут быть любые кремниевые или германиевые полупроводники. Широкое распространение получили УНЧ, собранные на полевых полупроводниках. Для устройств малой мощности с низковольтным питанием можно применить кремниевые изделия КТ 312, КТ 315, КТ 361, КТ 342 или германиевые старых серий МП 39-МП 42.
Усилитель мощности своими руками на транзисторах можно выполнить на комплементарной паре КТ 818Б-КТ 819Б. Для такой конструкции потребуется предварительный блок, входной каскад и предоконечный блок. Предварительный узел включает в себя регулировку уровня сигнала и регулировку тембра по высоким и низким частотам или многополосный эквалайзер. Напряжение на выходе предварительного блока должно быть не менее 0,5 вольта. Входной узел блока мощности можно собрать на быстродействующем операционном усилителе. Для того чтобы раскачать оконечную часть потребуется предоконечный каскад, который собирается на комплементарной паре приборов средней мощности КТ 816-КТ 817. Конструкции мощных усилителей низкой частоты отличаются сложной схемотехникой и большим количеством комплектующих элементов. Для правильной регулировки и настройки такого блока потребуется не только тестер, но осциллограф, и генератор звуковой частоты.
Современная элементная база включает в себя мощные MOSFET приборы, позволяющие конструировать УНЧ высокого класса. Они обеспечивают воспроизведение сигналов в полосе частот от 20 Гц до 40 кГц с высокой линейностью, коэффициент нелинейных искажений менее 0,1% и выходную мощность от 50 W и выше. Данная конструкция проста в повторении и регулировке, но требует использования высококачественного двухполярного источника питания.
Схема простого усилителя звука на транзисторах от 100 до 200 Вт
Схема простого усилителя звука на транзисторах, которая реализована на двух мощных составных транзисторах TIP142-TIP147 установленных в выходном каскаде, двух маломощных BC556B в дифференциальном тракте и один BD241C в цепи предварительного усиления сигнала — всего пять транзисторов на всю схему! Такая конструкция УМЗЧ свободно может быть использована например в составе домашнего музыкального центра или для раскачки сабвуфера установленного в автомобиле, на дискотеке.
Главная привлекательность данного усилителя мощности звука заключается в легкости его сборки даже начинающими радиолюбителями, нет необходимости в какой либо специальной его настройке, не возникает проблем в приобретении комплектующих по доступной цене. Представленная здесь схема УМ обладает электрическими характеристиками с высокой линейностью работы в частотном диапазоне от 20Гц до 20000Гц. p>
Принципиальная схема простого усилителя звука
Показанная ниже схема простого усилителя звука на транзисторах способна обеспечить акустику мощностью примерно 200 Вт, при желании можно увеличить выходную мощность — поднять напряжение питания до ± 48v. Есть и другой вариант получения еще большей мощности на выходе, это например: — включить два таких УМЗЧ по мостовой схеме, то тогда естественно на выходе мы получим более 400 Вт.
Для обеспечения схемы устройства нужным питанием, потребуется собрать не сложный двух-полярный блок питания с выпрямителем переменного напряжения.
Схема простого двух-полярного выпрямителя
Конструкция и компоненты усилителя звука
Для надежности работы устройства, полярные конденсаторы в схемах как усилителя так и блока питания лучше будет установить с номинальным напряжением на 50v-63v.
В случае отсутствия в наличии выходных ключей TIP142-TIP147 можно применить другие комплементарные пары транзисторов с аналогичным коэффициентом передачи тока. Например из советских можно использовать пару КТ825-КТ827, только при этом выходную мощность нельзя повышать более 120 Вт.
Составные транзисторы TIP142, TIP147
Печатная плата с расположением на ней элементов
Чтобы обеспечить комфортные условия для работы мощных транзисторов их обязательно нужно устанавливать на теплоотводы с достаточной площадью рассеивания тепла, а также желательно установить в корпусе аппарата систему принудительного охлаждения с использованием вентилятора.
Компоновка печатных плат на радиаторах
Практическое тестирование данной конструкции выявило некоторый нагрев выпрямительных диодов 1N4001, поэтому их тоже бы желательно разместить на небольшом радиаторе.

При выборе или самостоятельном изготовлении трансформатора для блока питания нужно учитывать такой фактор: — трансформатор должен иметь достаточный запас по мощности, например: 300 Вт из расчета на один канал, в случае двухканального варианта, то естественно и мощность удваивается. Можно применить для каждого свой отдельный трансформатор, а если использовать стерео вариант усилителя, то тогда вообще получится аппарат типа «двойное моно», что естественно повысит эффективность усиления звука.

Действующее напряжение во вторичных обмотках трансформатора должно составлять ~34v переменки, тогда постоянное напряжение после выпрямителя получится в районе 48v — 50v. В каждом плече по питанию необходимо установить плавкий предохранитель рассчитанный на рабочий ток 6А, соответственно для стерео при работе на одном блоке питания — 12А.
Особенности создания стерео систем
Конструкции такого типа сложны для создания своими руками. Их регулировка и отладка требуется дополнительного измерительного оборудования, которое имеется далеко не у всех радиолюбителей.
- Однако схожий по свойствам усилитель можно собрать по схеме класса «А», где входной и выходной сигналы повторяют друг друга, а мощность звука достигает 15 Ватт.
- Основой для такого устройства станут транзисторы КТ803, КТ 805 и КТ 819.

Стоит учитывать, что схема отличается большим энергопотреблением, и при отсутствии сигнала транзисторы нагреваются. Поэтому их устанавливают на транзисторы.
- В качестве альтернативы можно добавить в цепь кулер, используемый для охлаждения компьютеров.
- Чтобы получить стерео систему, нужно создать две схемы, соответствующие правому и левому каналу.
- Создание полного усилителя доступно только радиолюбителю с большим опытом работы и необходимым техническим оборудованием.
- Такой проект реализуется на транзисторах или интегральных микросхемах путем предварительного и оконечного каскадов.
- Помимо монтажа такая конструкция нуждается в настройке. Однако на выходе получится устройство, позволяющее более тонко регулировать тембр и громкость звука.

Подведем итоги: Собранные собственными руками усилители по мощности и другим параметрам не уступают моделям, приобретаемым в магазинах.















Для выполнения такой работы нужны определенные познания в электрике, а также готовность разбираться в схемах.
- При сборке нужно соотнести расположение лапок с нумерацией на бумаге.
- После этого можно поочередно присоединять к микросхеме нужные элементы.


Схема вторая, продвинутая
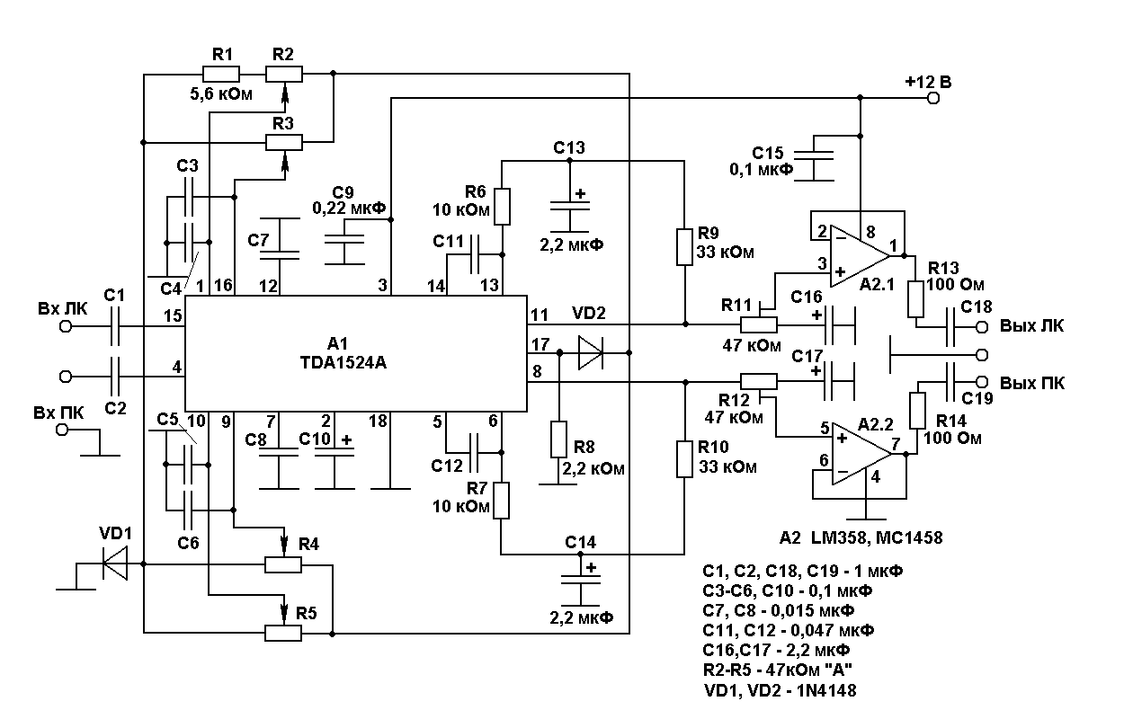
На глаза попалась схема усилителя для наушников, которая называлась «Блок регулирования громкости и тембра для стереонаушников». (Автор — Анджей Космински, Hobby Elektronik, №2/2000, c. 48–49). Сами регуляторы громкости и тембра выполнены на микросхеме А1 — TDA1524A в типовой схеме включения. (Так было написано в журнале, в оригинальном описании на микросхему схема немного другая. Но здесь схема приводится именно в «опубликованнном» виде).

На сдвоенном операционном усилителе А2 собран «мощный» усилитель, способный работать на низкоомные наушники.
Глубина регулировки громкости (R2) от –80 до +21 дБ, тембра НЧ (R4) +/- 12дБ на частоте 100 Гц, тембра ВЧ (R5) +/- 10 дБ на частоте 10 кГц.
Максимальное входное напряжение не более 2,5 Вольт, напряжение питания 12 Вольт, потребляемый ток 40 мА. Регулировочные резисторы должны быть на 47 кОм с линейной зависимостью изменения сопротивления от угла поворота движка (так называемая группа «А»).
Сложностей в изготовлении возникнуть не должно. Если захотите питать усилитель от источника +12 Вольт из блока питания компьютера — придется принимать меры для защиты от помех по цепям питания (таким же образом, как поступают изготовители автомобильных магнитол — ставят специальные фильтры).
Любители стрелялок могут ограничиться данными конструкциями, а меломанам предлагается читать текст дальше.
Подведем итоги

Добавление транзисторов-бустеров позволяет микросхемному усилителю звука обеспечивать большую мощность при нагрузках с более низким сопротивлением, чем это возможно в других случаях, но с оговорками. Главной из них является искажение. Оно не будет слышно если усилитель используется для низкочастотного динамика (в 3-полосной системе) или сабвуфера, но, вероятно, будет заметно, если вы попытаетесь использовать эту технологию с усилителем полного диапазона частот 20 Гц — 20 кГц. Также микросхема не может работать при более высоком напряжении, чем она рассчитана, поэтому мощность большинства типовых нагрузок АС (6-8 Ом) не будет значительно улучшена. Разве что при их параллельном включении.





