Содержание
Принципиальная схема
Схема пускового зарядного устройства содержит симисторный регулятор напряжения (VS1), силовой трансформатор (T1), выпрямитель на мощных диодах (VD3, VD4) и стартерный аккумулятор (GB1). Ток подзарядки выбирается регулятором тока на симисторе VS1, его ток регулируется переменным резистором R2 и зависит от емкости аккумулятора.
Входная и выходная цепи зарядки имеют конденсаторы фильтра, который уменьшает степень радиопомех при работе симисторного регулятора. Симистор VS1 обеспечивает регулировку тока зарядки при разбросе напряжения сети в пределах от 180 до 220 В.

Цифровой мультиметр AN8009
Большой ЖК-дисплей с подсветкой, 9999 отсчетов, измерение TrueRMS…
Подробнее
Обвязка симистора состоит из R1-R2-C3 (RC цепь), динистора VD2 и диодного моста VD1. Константа времени RC — цепи влияет на момент открытия динистора (отсчитывая от начало сетевого полупериода), который включен в диагональ выпрямительного моста через ограничительный резистор R4. Выпрямительный мост осуществляет синхронизацию включение симистора в обоих полупериодах сетевого напряжения. В режиме «Регенерация» применяется только один полупериод сетевого напряжения, что способствует отчистке пластин аккумулятора от имеющейся кристаллизации. Конденсаторы С1 и С2 уменьшают степень помех от симистора в сети до приемлемых уровней.
Пример расчёта
Для грамотного изготовления ПЗУ нужно произвести его расчёт. За основу берётся трансформаторный тип устройства. Ток АКБ в режиме запуска составляет Iст = 3 * Сб (Сб — ёмкость АКБ в А*ч). Рабочее U на «банке» составляет 1,74 — 1,77 В, следовательно, для 6 банок: Uб = 6 * 1,76 = 10,56 В. Для расчёта мощности, потребляемой стартером, например, для 6СТ-60 с ёмкостью в 60 А: Рс = Uб * I = Uб * 3 * С = 10,56 * 3 * 60 = 1 900,8 Вт. Если собрать устройство по этим параметрам, то получится следующее:
- Работа осуществляется вместе со штатной АКБ.
- Для запуска нужно подзаряжать АКБ в течение 12 — 25 секунд.
- Стартер крутится с этим устройством 4 — 6 секунд. Если запустить не получилось, то придётся повторять процедуру заново. Этот процесс оказывает отрицательное воздействие на стартер (значительно нагреваются обмотки) и срок службы АКБ.
Это интересно: Обзор автомобиля Toyota Corolla: технические характеристики, комплектации и цены на 2021 год
Устройство должно быть намного мощнее (рисунок 1), так как ток трансформатора находится в диапазоне 17 — 22 А. При таком потреблении происходит падение U на 13 — 25 В, следовательно, сетевое U = 200 В, а не 220 В.

Рисунок 2 — Схематическое изображение ПЗУ.
Принципиальная электрическая схема состоит из мощного трансформатора и выпрямителя.
Исходя из новых расчётов для ПЗУ необходим трансформатор, мощность которого составляет около 4 кВт. При такой мощности обеспечивается частота вращения коленвала:
- карбюраторные: 35 — 55 оборотов в минуту;
- дизельные: 75 — 135 об/мин.
Для изготовления понижающего трансформатора желательно использовать тороидальный сердечник от старого мощного электродвигателя большой мощности. Плотность тока в трансформаторных обмотках составляет примерно 4 — 6 А/кв. мм. Площадь сердечника (железняка) рассчитывается по формуле: Sтр = a * b = 20 * 135 = 2 700 кв. мм. Если за основу взят другой магнитопровод, то нужно найти в интернете примеры расчёта трансформатора с этой формой железняка. Для расчёта количества витков:
- T = 30/Sтр.
- Для I обмотки: n1 = 220 * T = 220 * 30/27 = 244. Мотается проводом диаметра 2,21 мм.
- Для II: W2 = W3 = 16 * T = 16 * 30/27 = 18 витков из алюминиевой шины с S = 36 кв. мм.
После намотки трансформатора необходимо включить его и измерить ток холостой работы. Его значение должно быть менее 3,2 А. При намотке нужно равномерно распределять витки по площади каркаса катушки. Если ток холостого хода выше нужного значения, то убирают или доматывают витки на I обмотке
Внимание: II обмотку трогать нельзя, так как это приведёт к снижению коэффициента полезного действия (КПД) трансформатора

Выключатель следует выбирать со встроенной теплозащитой, использовать только диоды, рассчитанные на ток 25 — 50 А. Все соединения и провода укладываются аккуратно. Провода следует использовать минимальной длины и многожильные медные с сечением свыше 100 кв. мм. Длина провода имеет значение, так как на нём могут быть потери U около 2 — 3 В при запуске стартера. Соединитель со стартером сделать быстросъёмным. Кроме того, чтобы не перепутать полярность, нужно наметить провода («+» — красная изоляционная лента, а «-» — синяя).
ПЗУ должно запускаться на 5 — 10 секунд. Если используются мощные стартеры (свыше 2 кВт), то питание однофазной сети не подойдёт. В этом случае нужно переделать ПЗУ под трёхфазный вариант. Кроме того, возможно применение уже готовых трансформаторов, но они должны быть довольно мощными. Подробный расчёт трёхфазного трансформатора можно найти в справочной литературе или интернете.
Использование трансформаторов РР22
Трансформаторы данной серии в зарядных устройствах используются только на пару с фильтрами. При этом стабилитрон устанавливается непосредственно возле электронной катушки. Для того чтобы изолировать все провода, необходимо использовать изоленту. Корпус в данном случае можно заранее изготовить из досок. Некоторые при этом оборудуют ящик ручкой. В таком случае устройство можно будет легко транспортировать
Отдельное внимание при этом необходимо уделять выходному отверстию для силового кабеля
Подключаться он обязан в устройстве к боку питания. Для этого следует заранее предусмотреть место. Крепиться он должен довольно жестко. Выход под соединительные кабели можно делать с другой стороны. При этом зажимы для устройства нужно приобрести в магазине. Некоторые специалисты оборудуют зарядные модели переключателем. Учитывая мощность трансформатора, максимум можно будет выставлять около 12 В. Все это в конечном счете позволит обслуживать автомобильные аккумуляторы емкостью до 50 А в час.
Классификация пуско-зарядных устройств
Несмотря на похожие функции по запуску ДВС, ПЗУ бывают нескольких видов по исполнению и механизму.
Виды ПЗУ:
- трансформаторные;
- аккумуляторные;
- конденсаторные;
- импульсные.
Существуют также и заводские модели, среди которых нужно выбрать ПЗУ, запускающиеся без аккумулятора и работающего стабильно даже при сильном морозе.
На выходе каждого из них получается ток определённого значения и напряжение (U) 12 или 24 В (зависит от модели устройства).
Наиболее популярны трансформаторные ПЗУ, благодаря своей надёжности и ремонтоспособности. Однако и среди других видов есть достойные модели.
Трансформаторный тип
Принцип работы трансформаторных ПЗУ очень прост. Трансформатор преобразует сетевое U в пониженное переменное, которое выпрямляется диодным мостом. После диодного моста постоянный ток с пульсирующими амплитудными составляющими сглаживается конденсаторным фильтром. После фильтра происходит увеличение номинала тока при помощи различного рода усилителей, выполненных на транзисторах, тиристорах и других элементах. Основными преимуществами ПЗУ трансформаторного типа являются следующие:
- надёжность;
- высокая мощность;
- запуск авто в случае, если аккумулятор является «мёртвым»;
- простое устройство;
- регулирование значений U и силы тока (I).
Недостатками являются его габариты и вес. Если нет возможности купить, то нужно собрать пуско-зарядное устройство для автомобиля своими руками. Трансформаторный тип имеет достаточно простое устройство (схема 1).
Схема 1 — Самодельное пусковое устройство для автомобиля.
Для изготовления пуско-зарядного устройства своими руками, схема которого включает в себя трансформатор и выпрямитель, нужно найти радиодетали или приобрести в специализированном магазине. Основные требования к трансформатору:
- мощность (P): 1,3−1,6 кВт;
- U = 12−24 В (зависит от транспортного средства);
- ток II обмотки: 100−200 А (стартер при вращении коленвала потребляет около 100 А);
- площадь (S) магнитопровода: 37 кв. см;
- диаметры провода I и II обмоток: 2 и 10 кв. мм;
- количество витков II обмотки подбирается при расчете.
Диоды подбираются согласно справочной литературе. Они должны быть рассчитаны на большой I и обратное U > 50 В (Д161-Д250).
Если нет возможности найти мощный трансформатор, то схему простого пуско-зарядного автомобильного устройства придется усложнить добавлением каскада усилителя на тиристоре и транзисторах (схема 2).
Схема 2 — Пуско-зарядное своими руками с усилителем мощности.
Принцип работы ПЗУ с усилителем достаточно прост. Его нужно подсоединить к клеммам аккумулятора. Если заряд АКБ нормальный, то U не поступает с ПЗУ. Однако если АКБ разряжен, то открывается переход тиристора и электрооборудование питается от ПЗУ. Если U увеличивается до 12/24 В, то тиристоры закрываются (устройство отключается). Существует два вида тиристорных трансформаторных ПЗУ:
- двуполупериодная;
- мостовая.
При двуполупериодной схеме изготовления нужно выбирать тиристор около 80 А, а при мостовой от 160 и выше. Диоды нужно выбирать с учётом тока от 100 до 200 А. Транзистор КТ3107 возможно заменить на КТ361 или другой аналог с такими же характеристиками (можно и мощнее). Резисторы, находящиеся в управляющей цепи тиристора, должны быть мощностью не менее 1 Вт.
Бустеры и конденсаторные
ПЗУ аккумуляторного типа называются бустерами и представляют переносные АКБ, работающие по принципу блока переносного зарядного устройства. Они бывают бытовыми и профессиональными. Основное отличие в количестве встроенных элементов питания. Бытовые имеют ёмкость, достаточную для запуска авто с севшим аккумулятором. Им можно запитать только одну единицу техники. Профессиональные обладают большой ёмкостью и служат для запуска не одного авто, а нескольких.
Конденсаторные имеют очень сложную схему исполнения, и, следовательно, их невыгодно делать самостоятельно. Основная часть схемы является конденсаторным блоком. Стоят такие модели дорого, но являются портативным ПЗУ, способными запустить стартер даже со «сдохшим» аккумулятором. Частое использование приводит к очень быстрому износу аккумулятора, если он новый. Наибольшую популярность среди всех моделей получили Berkut (рисунок 1) с пусковыми токами 300, 360, 820 А. Принцип работы устройства заключается в быстрой разрядке конденсаторного блока и этого времени хватает для запуска ДВС.
Если сравнивать аккумуляторное и конденсаторное ПЗУ, то нужно учитывать особенности использования в конкретной ситуации. Например, при поездках по городу подойдёт аккумуляторный тип. В том случае, если происходят дальние поездки, то следует выбирать автономный тип ПЗУ, а именно конденсаторный.
Наиболее популярные модели
Пусковое аккумуляторное устройство — уже далеко не редкость в нынешнее время. Производством этого оборудования занимается много известных фирм, а число моделей пусковиков для аккумулятора исчисляется сотнями. Вот некоторые из них:
- Carku E-Power Elite. Пусковик подойдёт для запуска бензинового двигателя объёмом не более 3 литров или дизельного с объёмом не более 1,8 литра. Обеспечивает стартовый ток 200 А, пиковый — до 400 А. Имеет USB-порт для зарядки гаджетов и весит всего 420 граммов.
- Carku E-Power 37. Увеличенная по сравнению с Elite модель, справится с запуском бензинового двигателя объёмом 4 литра или двухлитровым дизелем. Стартовый ток 250А, пиковый — 500 А. Весит устройство всего 520 граммов.
- Aurora Atom 18 Evolution. Отличное пусковое устройство, для старта как бензинового мотора объёмом до 5 литров, так и дизельного с объёмом до 3 литров. Стартовый ток 300А, пиковый 600А. Имеется функция подзарядки гаджетов, а также разъем для подключения компрессора, навигатора и прочей автомобильной электроники. Весит устройство 610 граммов и может производить от 5 до 10 пусков двигателей без подзарядки.
- Carku E-Power 21. Мощный портативный аппарат, предназначенный для запуска бензинового двигателя объёмом до 7 литров или дизеля 5 литров. Устройство имеет разъем под «прикуриватель» и 2 USB-порта. Стартовый ток — 300А, максимальный — до 600А. Масса устройства 670 граммов.
- Aurora Atom 28. Стартовый ток этого устройства — 850А, пиковый — до 1700А. Имеет все порты для подключения самых разных устройство и весит всего 1,03 кг. Устройство способно обеспечить многократный пуск без подзарядки.
- Aurora Atom 30. Мощнейшее профессиональное устройство, подходящее как для запуска автомобилей с напряжением бортовой сети 12 В, так и 24 В. Имеет пусковой и пиковый токи в этих режимах 600−1200 и 300−600 ампер соответственно. Способно завести 12-литровый бензиновый мотор или 7-литровый дизель.
Рекомендуем: Как правильно поменять электролит в аккумуляторе
Разумеется, это далеко не полный перечень всех пусковых аккумуляторных устройств. Да, всё это оборудование недешево. Но для тех, кто ценит своё время, эти приспособления — незаменимый помощник.
Звезда и треугольник
Конструктивно мотор состоит из статора, на котором размещены три обмотки, и ротора. При подаче питающего напряжения, мы создаем вокруг этих обмоток вращающее поле, которое пытается «вытолкнуть» ротор из статора, представляющего собой набор короткозамкнутых витков, заставляя его вращаться.
Взглянем повнимательнее на статор. Он, как было сказано выше, состоит из трех обмоток, соединенных одним из двух способов:
- «звездой»;
- «треугольником».

Схема подключения обмоток трехфазного асинхронного двигателя «треугольником» (слева) и «звездой»
Какая из схем лучше? Соединение «треугольником» обеспечивает более мягкий пуск, и, соответственно, меньшие пусковые токи. Но при таком подключении электродвигатель не развиваем паспортной мощности на валу. При включении «звездой» паспортная мощность развивается полностью, но пусковые токи много больше, что может потребовать специальных мер.
Зарядное оборудование с трансформатором РР30
Трансформатор указанного типа работать способен только вместе в низкочастотной катушкой индуктивности. Устанавливать ее можно в верхней части. В первую очередь следует заняться каркасом для устройства. После этого подкладывается прокладка для трансформатора. Таким образом случаи пробоев тока можно минимизировать. Затем необходимо заняться подсоединением стабилитрона. В данном случае многие специалисты советуют его выбирать среди одноканальных моделей. Однако если планируется получить однофазную модификацию, можно отдать предпочтение аналоговым устройствам.
Систему фильтрации в зарядную модель устанавливать не обязательно. Однако если в сети наблюдаются резкие скачки напряжения, ее лучше все же вмонтировать. В последнюю очередь устанавливается блок вместе с силовым кабелем. На этом этапе необходимо оценить длину до источника питания. При этом зажимы для подсоединения к автомобильному аккумулятору следует приобрести отдельно.
Параметры выбора
Выбор пускового устройства осуществляется на основе напряжения используемой в авто АКБ. В легковых машинах обычно используются 12-вольтные аккумуляторы, в тягачах — АКБ на 24 вольта
Если вы сомневаетесь в том, какая у вас стоит АКБ, то необходимо обратить внимание на маркировку девайса — на ней должны быть указаны цифры 12 или 24. Чтобы обеспечить нормальный запуск силового агрегата, можно приобрести обычное бытовое ПУ, но если вы ездите на тягаче, то для такого ДВС нужно покупать устройство с большим током
Тем не менее, основной параметр, на который нужно обратить внимание — это пусковой ток. Ток может быть разным, здесь все зависит от конкретной АКБ, поэтому вам в любом случае надо будет изучить маркировку
Нужно также учитывать, что показатель пускового тока может быть разным, особенно, если батарея разряжена, а на улице мороз.
Если с пусковым током вы определились, то обратите внимание на объем ПУ. Выбор объема зависит от того, в каких условиях ПУ будет использоваться
К примеру, для легкового транспортного средства наиболее оптимальным вариантом будет выбор более компактного девайса, запас батареи которого будет невысоким. Что касается тех же тягачей или внедорожников, то в данном случае лучше отдать предпочтение ПУ с большим запасом. Причем чем выше будет этот показатель — тем лучше (автор видео — канал Сделано в гараже).
Импульсное зарядно пусковое устройство
Импульсный прибор — отличный вариант, когда нужно постоянно следить за аккумулятором и поддерживать его в рабочем состоянии. Такие конструкции работают по принципу импульсного преобразования тока, и они собраны на микропроцессорах и контроллерах. Он не может показать большую мощность, поэтому для пуска, особенно при сильных минусовых температурах, может не подойти, но для зарядки АКБ подходят отлично.

Они компактны, на них невысокие цены, весят очень мало и симпатично выглядят. Но малая мощность, точнее небольшой пусковой ток, который они выдают, не позволят запустить машину при сильно разряженных банках в холод. К тому же точная электроника не терпит перепадов напряжения и скачков частоты тока, что в наших сетях не редкость, а отремонтировать в случае чего такой прибор сможет даже не каждая мастерская.
Предпусковые системы
https://youtube.com/watch?v=YXgtJ8EPsiE
Ещё один вариант устройств, помогающих завести мотор при сильно подсевшем аккумуляторе. Обеспечить полноценный старт без АКБ они не смогут. Их особенность заключается в возможности подачи более высокого тока зарядки по сравнению с обычными ЗУ. Например, в штатном режиме для восстановления работоспособности батареи ёмкостью 60 А/ч понадобится не менее 6 часов и изначальный зарядный ток в 6 А. Применение зарядно-предпускового устройства позволяет сократить сроки зарядки (менее одного часа) путём увеличения тока на выходе примерно до 20 А. В итоге вы относительно быстро разгоните аккумулятор и заведёте мотор. Но стоит отметить: постоянное использование подобных устройств ведёт к более быстрому сокращению эксплуатационного ресурса самого аккумулятора.
Детали
В зарядно-пусковом устройстве применен силовой трансформатор от телевизора «Рубин». Возможно также использование трансформатора типа ТСА-270. Перед тем как перемотать вторичные обмотки (первичные остаются без изменений), каркасы отделяются от железа, все бывшие вторичные обмотки (до фольги экранов) удаляют, а на освободившееся место наматывают медным проводом сечением 1,8…2,0 мм2 в один слой (до заполнения) вторичные обмотки. В результате перемотки напряжение одной обмотки должно получиться примерно 15… 17 В.
Для визуального контроля зарядного и пускового тока в схему зарядно-пускового устройства введен амперметр с шунтирующим резистором. Сетевой выключатель SA1 должен быть рассчитан на максимальный ток 10 А. Сетевой переключатель SA2 (типа ТЗ или П1Т) позволяет выбрать максимальное напряжение на трансформаторе в соответствии с напряжением сети. Внутреннего аккумулятора марки 6СТ45 или 6СТ50 должно хватить на 3-5 одновременных пусков. Резисторы в ЗПУ можно применить типа МЛТ или СП, конденсаторы С1,С2 — КБГ-МП, C3 – МБГО, С4 — К50-12, К50-6. Диоды Д160 (без радиаторов) можно поменять на другие с допустимым током более 50 А, симистор — типа ТС. Подсоединение ЗПУ к аккумулятору автомобиля необходимо производить мощными зажимами «Крокодил» (на рабочий ток до 200 А)
В устройстве важно применить заземление
Мобильные ПУ

Ещё один вид ПУ, точнее сразу два, похожих по принципу действия — аккумуляторное и конденсаторное. Конденсаторный прибор работает за счёт разрядки заряженных конденсаторов по команде. Особенно сложным их состав назвать нельзя, но сами конденсаторы таких номиналов довольно дороги и не восстанавливаются после повреждений или пересыхания. Используют их очень редко, хотя они довольно мобильны, но из-за высоких нерегулируемых токов есть риск нанести вред АКБ.

Бустеры, или аккумуляторные пускачи, работают ещё проще. По большому счёту, это просто дополнительная батарея в автономном корпусе. Именно автономность принесла им популярность. Их можно использовать хоть в степи, где нет электричества. Предварительно заряженный аккумулятор подключается к бортовой электросети и спокойно запускает двигатель
При этом важно выбрать ёмкость бустера и его пусковой ток. Он не может быть меньше, чем у стандартной батареи
Бытовые автономные установки имеют ёмкость от 18 А/ч, а более дорогие и громоздкие, профессиональные приборы, могут иметь ёмкость порядка 200 А/ч.

Любое из этих помощников водителя поможет запустить двигатель, но надёжнее и дешевле трансформаторного ПУ, собранного своими руками, пока нет. Удачной всем работы и быстрого пуска!
Инструкция по изготовлению своими руками
Если вы хотите сэкономить, то можно попытаться соорудить девайс для своего авто самостоятельно. Но сразу же предупреждаем — для этого у вас должны быть хоть какие-то навыки в области электротехники.
Материалы и оборудование
Для изготовления пускового зарядного устройства для автомобиля вам понадобится:
- паяльник с канифолью и оловом;
- текстолит, необходима одна плита, можно найти на рынке;
- трансформатор, в частности, приготовьте понижающий прибор;
- вентилирующее устройство, к примеру, можно вытащить из старого компьютера, главное, чтобы оно работало;
- высоковольтные провода, сечение в них должно составлять около 2.5 мм;
- провода с крокодилами, которые будут использоваться для подключения.
Процесс сборки устройства
Теперь рассмотрим процедуру сборки девайса в домашних условиях:
- Следуя рекомендациями опытных автоэлектриков, сборка ПЗУ должны производиться на плитке текстолита. Ее необходимо вырезать в соответствии с размером, которыми будет обладать конструкция. Поскольку основным компонентом, который также имеет самые большие из всех размеры, является трансформаторный узел, процесс сборки начинается с него. Используя обычную дрель, просверлите в текстолите отверстия для фиксации трансформатора, а также для выведения проводов.
- Следующим этапом будет обустройство системы охлаждения — она необходима для того, чтобы охлаждать диодные элементы, которые в процессе функционирования будут греться. Как вариант, для этой цели можно использовать специальные «рубашки», но в некоторых случаях их может быть недостаточно. Поэтому вы и подготовили вентилятор. Также на этом этапе следует произвести установку специальных жалюзи, которые будут использоваться для отвода тепла.
- Затем производится установка самого корпуса, в который будет заключена вся конструкция. Для этого вам потребуется любой ящик, главное, чтобы он соответствовал размерам девайса. Как вариант, можно использовать корпус от старого ПК, но вам нужно будет его немного доработать. На передней части можно вмонтировать все необходимые выключатели, а также диодные индикаторы (автор видео — канал valeriyvalki).
Описание пускового устройства
Что представляет собой такая система запуска двигателя, как работает модуль и в чем заключается его предназначение? Рассмотрим вкратце эти вопросы.
Предназначение и функции
Предназначение автомобильного зарядного блока заключается в обеспечении более качественного запуска мотора. Такая необходимость может возникнуть в разных случаях, но как показывает практика, обычно с такой проблемой наши соотечественники сталкиваются именно в морозы. Кроме того, большая часть современных зарядных модулей позволяют также заряжать мобильные гаджеты — планшеты, смартфоны и прочие устройства. Для этого в них есть даже дополнительные порты.
Пусковой девайс Питатель 900
Устройство и принцип работы
Зарядные модули бывают нескольких типов:
- Импульсные блоки, в основе принципа функционирования которых лежит импульсное преобразование напряжения. В таком модуле напряжение сначала увеличивается под воздействие частоты тока, после чего снижается и преобразуется. Такие девайсы обычно характеризуются невысокой мощностью и, как правило, используются для подзарядки разряженной АКБ. Но если заряд аккумулятора очень низкий, при этом на улице мороз, то в данном случае подзарядка батареи может занять довольно длительное время. Из основных достоинств таких блоков можно выделить низкую цену, небольшой вес, а также компактные размеры. Что касается минусов, то это низкая мощность модуля, а также сложность его ремонта, тем более, как показывает практика, они часто могут выходить из строя из-за нестабильного напряжения.
- Трансформаторные блоки — в данном случае основным элементом девайса является трансформатор, использующийся для преобразования силы тока в напряжение. Такие зарядные модули позволяют увеличить заряд любого АКБ, невзирая на его разряд, даже если он будет практически полным. Кроме того, устройства такого типа невосприимчивы к перепадам напряжения, они могут функционировать в любом состоянии. Из основных плюсов следует выделить мощность модулей и их надежность, а также неприхотливость в плане эксплуатации. Что касается минусов, то это высокая стоимость, большие размеры и вес.
- Бустеры — еще один тип блоков. Бустер — это переносная батарея, функционирующая по принципу переносного блока — сначала бустер заряжает аккумулятор, а уже от АКБ запускается силовой агрегат. Бустеры могут быть бытовыми либо профессиональными, отличаются между собой они по объему и размерам. В бытовых бустерах емкость довольно низкая, но ее обычно хватает для запуска одного двигателя. Профессиональные девайсы — это полноценные ЗУ, которые могут запустить несколько авто, причем бортовая сеть в таких машинах может быть как 12-вольтовой, так и на 24 В. Достоинство бустеров заключается в компактности и автономности, однако из-за размеров их можно установить только на ровную поверхность.
- Конденсаторные модули. В данном случае процедура запуска мотора осуществляется по довольно сложному принципу, в основе схемы таких девайсов лежат мощные конденсаторные устройства. В первую очередь производится их зарядка, после чего конденсаторы передают заряд для запуска мотора. Конденсаторы заряжаются довольно быстро и также быстро они отдают свой заряд для пуска ДВС. В результате того, что стоимость таких модулей достаточно высокая, они не так популярны. Тем более, что на практике их частая эксплуатация может привести к ускоренному износу АКБ (автор видео — канал carpow carpow).
Пусковое устройство от сети своими руками
Сейчас муж пытается сделать такое же из старого сварочника.
Старый сварочный аппарат
Старый сварочный аппарат
Понижение выходного напряжения до 12В
Первым делом, он скинул больше половины витков со вторичной обмотки трансформатора и получил 20В напряжения на холостом ходу.
- Какое-то падение напряжения будет на самой обмотке, пока взял запас 4 вольта.
- 3 вольта – падение на диодном мосту.
- Итого 13В на выходе при токе 50 ампер.
Если напряжение по факту будет больше 14В нужно будет откинуть еще несколько витков. 1 виток равен 1 вольту для данного трансформатора.
Диодный мост
Так как выходное напряжение переменное, нужно ставить диодный мост.
Основная проблема – размещение диодного моста
Для диодных мостов из старых сварочных аппаратов на лавинных диодах с охладителями – нет места.
внутреннее пространство сварочника
Размер каждого охладителя (100х80). И хотя кажется что внутри пусто и куча места, разместить их особо некуда, разве что по углам… и то свободны только два задних.
Размер пространства в углу сварочника. ЛИСТАЙТЕ->
К тому же сами охладители не изолированы и требуется их изоляция при монтаже от корпуса. В общем возни много, стоит дорого (комплект от 2000 рублей). Связываться муж не стал.
Решил попробовать втиснуть готовый диодный мот на 150-200А или два диодных модуля на 100А.
Два диодных модуля MDC100B-16 на 100А (последнее число может быть от -08 до -20, отличается напряжением от 800 до 2000В).Хорошо размещаются сбоку от трансформатора.
MDC100B-16
MDC100B-16
Готовый диодный мост MDQ150A.Размеры 80х40мм. Можно втиснуть сбоку от трансформатора.
MDQ150A
MDQ150A
Готовый диодный мост MDQ200A.Размеры или 94х73мм, уже сбоку не помещается (есть только 56мм)
Но, можно сказать, идеально размещается прямо на магнитопроводе трансформатора (через термопасту), который будет ему и радиатором. Засверливаться наверное не стоит – при вкручивании саморезов раздвинутся пластинки магнитопровода))
Размеры магнитопровода. ЛИСТАЙТЕ->
Сейчас изучает возможны ли какие-то побочные эффекты от такого размещения))
Пример импульсного ЗУ для аккумулятора автомобиля
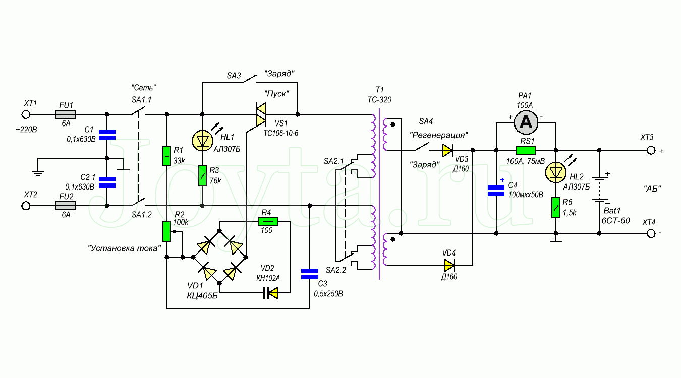
Далее рассмотрена схема и принцип работы импульсного ЗУ из книги «Зарядные устройства», авторы Ходасевич А. Г. и Ходасевич Т. И. Это зарядное устройство перед тем, как проводить зарядку, разряжает АКБ до напряжения 10,5 вольта. При этом используется ток величиной С/20. С – ёмкость аккумулятора. После этого напряжение на аккумуляторе повышается до 14,2─14,5 вольта с помощью зарядно-разрядного цикла. При этом соотношение величины токов заряда и разряда составляет 10 к 1. Соотношение времени заряда и разряда равно 3 к 1. Ниже можно посмотреть основные характеристики зарядного устройства:
| Характеристика | Значение |
| Характеристика | Значение |
| Регулируемый зарядный ток, ампер | 2,5-7 |
| Время зарядного импульса, сек | 17 |
| Время разрядного импульса, сек | 5 |
| Потребляемая мощность, ватт | 30-90 |
Принципиальная схема импульсного ЗУ
Режимы работы ЗУ:
- Переключатель SA3 установлен в положение «Заряд». Когда включена сетевая кнопка SA1, устройство работает, как обычная зарядка с регулируемой силой тока. Разряд при этом не выполняется;
- Переключатель SA2 установлен в положение «Десульфатация». В этом режиме происходит заряд-разряд аккумулятора. Если нажата кнопка SB1, то перед зарядом выполняется разрядка АКБ током 2,5 ампера до напряжения 10,5 вольта. После этого аккумулятор заряжается до напряжения 14,2─14,5 вольта. По окончании процесса ЗУ автоматически отключается. Если переключатель SA3 находится в положении «Многократно», этот процесс повторяется, пока не будет прерван пользователем. Используется для восстановления аккумуляторной батареи.
Как работает устройство? На сетевой фильтр С1, С2, С3, L1 подаётся напряжение 220 вольт из бытовой электросети. Роль фильтра – это задержка помех из электросети. Далее производится выравнивание напряжения на диодах VD1, VD2, VD3, VD4 и сглаживание при помощи конденсатора C5. Роль резистора R3 заключается в ограничении зарядки конденсатора C5. U1 – это оптрон, который отвечает за контроль напряжения в сети. Когда напряжения нет, производится блокировка элемента DD2.3 и отключается режим зарядки аккумуляторной батареи.
Когда идёт заряд на выходе «10» DD1.3 устанавливается значение 1, что приводит к открытию транзистора VT1 и блокировке верхнего порога компаратора DA1 на отметке 14,2 вольта. Это объясняется тем, что сравнение напряжение на АКБ с верхний порогом выполняется в режиме разряда. Так предотвращается срабатывание компаратора в тот момент, когда батарея ещё не заряжена. Преобразователь напряжения запускается через транзистор VT2 и оптрон U2 через высокий уровень DD1.3.
Когда нажимается кнопка SB1 «Пуск», то компаратор DA1 переходит в положение «0». В результате закрывается транзистор VT5 и происходит блокировка генератора на DD1 и преобразователя напряжения. На «3» выходе DD2.1, D2.2 появляется 1. Если сетевое напряжение подано, то на входах DD2.3 устанавливается 1. На выходе DD2.4 срабатывают транзисторы VT7, VT8 и загорается светодиод HL4, который показывает «Разряд». В таком режиме устанавливается разрядный ток через лампочку HL3. Напряжение лампы 12 вольт, мощность 30 ватт.
Разряд идёт до напряжения на аккумуляторе до 10,5 вольта пока не срабатывает компаратор R20, R21, DA1. После этого на выходе DA1 снова устанавливается 1 и начинается цикл заряда. Когда напряжение батареи доходит до 14,2 вольта срабатывает компаратор R11, R14, DA1. В случае, когда переключатель SA3 был установлен в положение «Однократно», светодиод HL2 потухнет и устройство прервёт заряд. Если SA3 был установлен в «Многократно», то будет запущен новый цикл и начнётся разряд.
Разработчики устройства говорят, что может потребоваться начальная регулировка пороговых компараторов. Чтобы это выполнить, делается отключение лампочек HL1, HL3 для снижения нагрузки. Затем к регулируемому блок питания подключаются клеммы X1 и X2. Напряжение блока питания выставляется 10,5 вольта и регулировкой резистора R21 добиваются того, чтобы произошло включение HL2. После этого, устанавливается напряжение 14,2 вольта и резистором R11 добиваются включения HL2. После этой регулировки подключаются лампочки и зарядное устройство для автомобильного аккумулятора готово к работе.
Какими параметрами должно обладать пуско-зарядное устройство?
Чтобы силовой агрегат гарантированно завёлся, требуется рассчитывать параметры используемых компонентов конструкции. На выходе ПЗУ должно обеспечивать ток не менее 100 А, то есть мощность P = 1200 Вт. Но обязательно должен быть запас. Поэтому выдаваемое U = 14–16 В. Стоит отметить, что это минимальные параметры, с которыми возможен пуск мотора при условии, что АКБ хоть чуть-чуть, но ещё жива. Дело в том, что стартеру единовременно требуется энергия до 200 А, и некоторую её часть выдаёт батарея. Когда коленвал начинает проворачиваться, количество потребляемого тока падает примерно вдвое.
Подбор сечения выводных проводов и клемм
При самостоятельном изготовлении ПЗУ любого типа рекомендуется для подключения устройства к контактам аккумулятора использовать сварочные провода с соответствующими зажимами типа «крокодил». Они как раз рассчитаны на большой ток и поэтому как нельзя лучше подходят для пускозарядной системы
Особое внимание обратите на плотность крепления проводов к клеммам ПЗУ: используйте болты (шпильки) диаметром не менее 6 мм с соответствующими гайками. Не рекомендуется закреплять кабель, идущий к аккумулятору, намертво
Лучше сделать провода быстросъёмными. Также не забудьте пометить «плюс» и «минус». Сделать это можно посредством разноцветной изоленты.
Из всего вышесказанного стоит сделать вывод. Запуск двигателя автомобиля можно осуществить с помощью любого из перечисленных устройств. Однако на практике наиболее надёжным и недорогим оказалось трансформаторное пускозарядное устройство, в том числе и то, что собрано самостоятельно. Его главный плюс – возможность многократных попыток старта двигателя, но что не способны более компактные, но дорогие бустеры и конденсаторные пусковые устройства.





