Содержание
Одноламповый регенератор, двухламповый супергетеродин…
ВИДЕО ПО ТЕМЕ: Регенеративный КВ приёмник. Часть 4.
Ламповые радиоприемники изготовляют для приема сигналов вещательных и любительских станций на диапазоны длинных волн ДВ , средних волн СВ , коротких волн КВ и ультракоротких волн УКВ. Представлены регенеративные и сверхрегенеративные приемники для самостоятельного изготовления на одной-двух лампах, а также более профессиональные схемы приемников на множестве ламп и на несколько разных диапазонов частот — гетеродинные и супергетеродинные. Большого внимания заслуживают схемы батарейных радиоприемников на обычных и пальчиковых лампах, которые отличаются своей экономичностью и низким напряжением питания, что позволяет использовать их в переносной приемопередающей и связной радиоаппаратуре. Радиолюбитель и программист 3.
Регенеративный приемник коротковолновика-наблюдателя
Этот несложный КВ приемник перекрывает частоты от 3.5 до 10 МГц, то есть захватывает 4 любительских диапазона – 3.5, 5, 7 и 10 МГц. С его помощью можно вести как радионаблюдение (телефон и телеграф), так и принимать вещательные радиостанции, работающие между любительскими диапазонами. Единственный, пожалуй, его недостаток – достаточно сложная настройка на станцию, но этим грешат практически все регенеративные радиоприемники.
Схема регенеративного КВ приемника
Сердцем приемника является генератор ВЧ, собранный на транзисторе Т1 по схеме индуктивной трехточки. Частота его колебаний регулируется при помощи переменного конденсатора С3. Этот же конденсатор служит для настройки на станцию. Добротность контура можно регулировать переменным резистором R3, являющимся элементом положительной обратной связи.
Детектирование принятого НЧ сигнала осуществляется этим же транзистором. Продетектированный сигнал проходит через фильтр R2,C5 и через разделительный конденсатор С4 поступает на однокаскадный усилитель НЧ, собранный на транзисторе Т2. Далее через конденсатор С7 усиленный НЧ сигнал подается на внешний УНЧ.
Конденсаторы С8 и С9 – фильтр по питанию. Антенна подключается к катушке L1 через конденсатор С1, емкость которого зависит от длины антенны. Чем антенна короче, тем емкость должна быть больше. При указанных номиналах длина антенны должна составлять 7 метров.
Катушка L1 L2 наматывается на каркасе из изоляционного материала. Диаметр каркаса 15 мм. L1 и L2 наматываются проводом ПЭЛ диаметром 0.8 мм. Количество витков L1 – 20, а L2 – 3 витка. Антенной служит кусок провода длиной, как уже указывалось, 7 метров. Если длина антенны иная, придется подобрать емкость конденсатора С1 для лучшего согласования антенны с приемником. Делают это на слух по максимальной громкости принимаемого сигнала.
Конструкция катушки L1 L2
Работают с приемником так. Поворотом движка резистора R3 добиваются громкого свиста или шума. Затем постепенно уменьшая его сопротивление, добиваются пропадания свиста и появления тихого шума.
Важно! Чрезмерно выводить движок резистора, добиваясь тишины, не следует. Он должен поддерживать генератор на границе возбуждения
В противном случае чувствительность приемника сильно упадет, а высокая чувствительность – одно из главных достоинств регенеративных приемников.
При помощи конденсатора С3 настраивают приемник на станцию, которая проявит себя появлением искаженного сигнала или просто резким усилением шума. Снова подстраивают R3 до максимально качественного звука. При необходимости точнее отстраиваются на станцию конденсатором С3 и снова улучшают качество приема при помощи R3.
Налаживание
Настройку радиоприёмника начинают с проверки значений напряжения на выходе стабилизатора DA1 и электродах транзистора VT1 на соответствие указанным на схеме (измерены прибором Ц4353).
На участки, отведённые для работы радиовещательных станций, регенератор настраивают в режиме генерации по контрольному радиоприёмнику подбором длины коаксиального кабеля (его постепенным, по 200…300 мм, укорочением).
Настроившись на выбранный КВ-поддиапазон, подбором резисторов R5 и R7 «растягивают» участок подхода к генерации. Перед настройкой желательно проверить контрольным приёмником наличие радиостанций на выбранном поддиапазоне, так как растяжка последнего широкой не будет и возможен «промах».
Если в процессе настройки выяснится, что поступающее на варикапы напряжение необходимо увеличить, лучше подключить дополнительную девятивольтную батарею с помощью электромагнитного реле или электронного ключа на полевом транзисторе, чем пытаться применить преобразователь напряжения, который может «шуметь» и мешать радиоприёму. Или …заменить варикапы конденсатором переменной ёмкости.
Удачного радиоприёма!
С. Долганов, г. Барабинск Новосибирской обл. Р-11-17.
Схемы регенеративных КВ радиоприемников (5-15МГц, 3-22МГц)
В лаборатории Центрального радиоклуба был разработан вариант простого супергетеродинного приемника начинающего коротковолновика, который не требует каких-либо дефицитных деталей, сравнительно прост по схеме, имеет удовлетворительную чувствительность н избирательность н практически не вызывает затруднений при налаживании. Приемник перекрывает все любительские КВ диапазоны н предназначен для приема радиостанций, работающих телефоном н телеграфом, Чувствительность приемника на краях диапазонов прн приеме радиостанций, работающих в телефонном режиме на частотах 3,5—3,65; 7—7,1; 14—14,35; 21—21,45 и 28—29,1 Мгц, соответственно равна 5—4; 4—10; 10—6; 3—4 н 4—4 мкв. В телеграфном режиме чувствительность приемника на всех диапазонах равна 1,5 мкв. Выходное напряжение на высокоомных телефонах 1,2 в.
Прибор для отбора транзисторов по минимальным шумам
Обычно то, насколько «шумным» является транзистор, оценивают по обратному току. Чем он меньше, тем меньше транзистор шумит. Обычно такой метод срабатывает, но не всегда. Намного проще и точнее определять уровень шума на слух. Предлагаемая схема позволяет «прослушать» транзистор и оценить уровень его шумов.

Схема прибора для отбора малошумящих транзисторов
Схема представляет собой двухкаскадный усилитель, собранный на малошумящих транзисторах МП27, нагруженный на высокоомные телефоны ТОН-2. Испытываемый транзистор Тх подключают к входу усилителя через клеммы Х1 и Х2, как показано на схеме. На прибор подают питание и прослушивают шум через головные телефоны. Чем он ниже, тем более малошумный транзистор.
Важно! В качестве источника питания необходимо использовать гальванические элементы или, в крайнем случае, хорошо стабилизированный источник питания. На этом краткий обзор простых конструкций на германиевых транзисторах, пожалуй, закончим
У кого-то приведенные схемы вызовут приступ ностальгии, у кого-то смех, а кому-то, возможно, они будут полезны
На этом краткий обзор простых конструкций на германиевых транзисторах, пожалуй, закончим. У кого-то приведенные схемы вызовут приступ ностальгии, у кого-то смех, а кому-то, возможно, они будут полезны.
Иван Миров
Главный редактор , masterkin.ru

- Об авторе
Об авторе
Уже лет 20 работаю своими руками. Пробовал и сантехнику, монтаж конструкций, есть свое маленькое производство. Друзья постоянно спрашиваю как сделать разные вещи. Вот и делюсь я с вами своими идеями в интернете.
Статьи, Схемы, Справочники
Приемник предназначен для приема сигналов любительских радиостанций, работающих телеграфом, телефоном и на одной боковой полосе в диапазонах 10, 14, 20, 40 и 80 м. Коротковолновый приемник на лампах имеет 8 поддиапазонов. Каждый поддиапазон охватывает полосу частот в кгц. Любительские диапазоны 14, 20, 40 и 80 м занимают каждый по одному поддиапазону, и начало шкалы приемника совпадает с началом диапазона. Диапазон 10 м разбит на четыре поддиапазона. Избирательность по соседнему каналу обеспечивается кварцевым фильтром с переменной полосой пропускания.
Поиск данных по Вашему запросу:
радио История

Историю развития сверхрегенеративного приемника проследить можно от самых первых дней его 1901. В изобретения году Реджинальд Фессенден в своем для приемнике выпрямляющего кристаллического детектора применил синусоидальный немодулированный радиосигнал на частоте, смещенной от несущего носителя радиоволнового и от антенны.
Позже, в годы Первой войны мировой, радиолюбители стали пользоваться преимуществами которые, радиотехнологий обеспечивали достаточное качество и чувствительность Инженер. передачи Люсьен Леви во Франции, Уолтер Германии в Шоттки и, наконец, человек, которому приписывается супергетеродина техника, Эдвин Армстронг, решили проблему построили и избирательности первое рабочее сверхрегенеративное радио.
было Оно изобретено в эпоху, когда радиотехника очень была простой, а сверхрегенеративному приемнику не хватало возможностей тех, которые сегодня считаться само разумеющимися собой. Супергетеродинный радиоприемник (супергетеродин) в полном сверхзвуковой — наименовании гетеродинный беспроводной приемник, стал шагом важным по пути вперед в развитии науки и хотя, техники изначально он не был широкого использования, что потому вмещал в себя много клапанов, прочих и труб громоздких деталей. И к тому же в то время было радио очень дорогим удовольствием.
Принципиальная схема
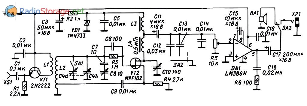
На рис. 1 показана схема регенеративного KB-приёмника. Его описание было опубликовано в американском журнале QEX в статье «Конструирование высококачественного регенеративного приёмника» (High Performance Regenerative Receiver Design. Charles Kitchin, N1TEV. — QEX, November-December, 1988, p. 24- 36).

Рис. 1. Принципиальная схема регенеративного КВ радиоприемника на диапазон 3-13 МГц.
В этой статье проанализированы различные способы регулировки обратной связи в таких приёмниках и отмечено, что получившие наибольшее распространение удобные способы, которые связаны с изменением режима регенеративного каскада по постоянному току, — не самые лучшие.
Более устойчиво вблизи порога регенерации работают каскады, где регулировка обратной связи осуществляется конденсатором переменной ёмкости (КПЕ). Именно он и применён в описываемом приёмнике. Чтобы избежать излучения регенеративного каскада в антенну и исключить влияние её параметров на работу этого каскада, приёмник имеет на входе широкополосный усилитель высокой частоты на транзисторе VT1.
Режим работы транзистора по постоянному току задаёт резистор R1 в цепи его эмиттера. Регенеративный каскад выполнен на полевом транзисторе VT2. В авторском варианте приёмник рассчитан на работу в двух КВ-поддиапазонах, перекрывающих полосу частот от 3 до 13 МГц.
Сдвоенным КПЕ С4 от переносного транзисторного радиоприёмника осуществляется грубая настройка на рабочую частоту. На высокочастотном поддиапазоне используется секция С4Ь с максимальной ёмкостью 140 пф, а на низкочастотном поддиапазоне переключателем SA1 параллельно ему подключается вторая секция С4а с максимальной ёмкостью 365 пФ.
Точная настройка на станции осуществляется конденсатором С8. Необходимый уровень обратной связи устанавливают КПЕ с максимальной ёмкостью 140 пф.
Для устойчивой работы этого каскада напряжение его питания +5 В стабилизировано (стабилитрон VD1). Нагрузкой регенеративного каскада для звуковых частот служит дроссель L3. Автор использовал здесь первичную обмотку миниатюрного накального трансформатора.
Её индуктивность неизвестна, но суммарную АЧХ на звуковых частотах для приёма CW, SSB и АМ-станций устанавливают конденсаторами С12-С14.
Их ёмкости подбирают такими, чтобы наилучший приём CW-станций был в крайнем левом положении переключателя SA2, SSB-станций — в среднем его положении, АМ-станций — в крайнем правом. Выходной каскад усилителя звуковых частот выполнен на микросхеме DA1 по стандартной схеме её включения.
Переключателем SA3 к нему можно подключить либо встроенную динамическую головку, либо головные телефоны.
Приемники КВ диапазона
Начиная свою работу на коротких волнах, радиолюбитель задает себе вопрос о том, какой приемник построить и можно ли услышать любительские коротковолновые радиостанции на обычный радиовещательный приемник. Радиовещательные приемники мало пригодны для приема любительских радиостанций. Но если к такому приемнику подключить специальное устройство-, называемое коротковолновым конвертером, то можно получить неплохие результаты по приему дальних любительских коротковолновых радиостанций. Конструкция конвертера очень несложна. Построить и наладить его значительно проще, чем даже приемник прямого усиления.
Регенеративный приемник.
Хотя, по правде говоря, существует способ повышения селективности одиночного колебательного
контура. Если связать его, с выходом одного из каскадов УВЧ приемника,
то при определенном уровне положительной обратной связи,
электромагнитные колебания контура на резонансной частоте, перестают быть
затухающими, восстанавливаются — регенерируют.
Это ведет к резкому увеличению добротности контура, и, соответствено — улучшению
его селективности.
Это дает возможность расширить область приема, вплоть до диапазона коротких волн.
Минусом здесь является крайняя неустойчивость работы — малейшее снижение уровня обратной
связи ведет к срыву регенерации, повышение чревато самовозбуждением каскада УВЧ.
Поэтому, регенеративные приемники постепенно были вытеснены супергетеродинами.
использованная литература
- Льюис, Том (1991), Империя Воздуха: люди, которые сделали радио , Нью-Йорк: Edward Burlingame Books, ISBN
- . История радио в 1925 году. Имеется 5 мая 1924 года, апелляционное решение Джозией Александра Ван Орсдела по делу Де Форест против Армстронга , стр. 46–55. Апелляционный суд присвоил Де Форесту регенеративную схему: «Решения Уполномоченного отменяются, и приоритет предоставляется Де Форесту». С. 55.
- Робинсон, HA (февраль 1933 г.), «Регенеративные детекторы, что мы получаем от них — как получить больше», QST , 17 (2): 26–30 и 90
- Ульрих Л. Роде, Аджай Поддар www.researchgate.net/publication/4317999_A_Unifying_Theory_and_Characterization_of_Super-Regenerative_Receiver_(SRR)
Различные радиоволновые диапазоны.
Радиоволны делятся на различные радиодиапазоны, в зависимости от их длины.
Что такое — длина радиоволны? Радиоволны распостраняются со скоростью света(который сам по себе
является одним из диапазонов электромагнитных колебаний). За секунду, они распостраняются
на расстояние около 300000 километров. Разделив это расстояние на частоту электромагнитных
колебаний можно узнать их длину волны.
Например, колебания частотой от 3 до 30 Кгц. порождают радиоволны сверхдлинного диапазона.
Соответственно, длина сверхдлинных радиоволн лежит в пределах от 10 до 100 километров.
Передача информации на большие расстояния, в этом диапазоне возможна, с применением очень больших передающих
антенных устройств(более километра) и очень мощных передатчиков.
Сверхдлинные волны применяют для дальней подводной связи.
Колебания частотой от 30 до 300 Кгц вызывают радиоволны длинноволнового диапазона.
Их длина от 1 до 10 километров. Они способны огибать земную поверхность, за счет явления —
дифракции.
Дифракцией радиоволн называют их способность
огибать в той или иной степени препятствия,
лежащие на пути распостранения — выпуклость
земного шара, горы, строения и. т. д.
Дифракция возникает в результате возбуждения радиоволной
высокочастотных колебаний на поверхности препятствий.
Эти колебания вызывают в свою очередь вторичное
излучение радиоволн, проникающих в области пространства
затененные от передающей антенны радиопередатчика.
Часть энергии радиоволн при этом неизбежно
теряется — на нагрев поверхности.
Передающие антенны длинноволнового диапазона довольно велики, как и мощность передатчика.
Главным достоинством длинных волн, является возможность очень устойчивой связи, на большое расстояние — без ретранслятора.
Частоты от 0,3 до 3Мгц — принадлежат средневолновому диапазону, от 3 до 30Мгц — коротковолновому.
Волны этих диапазонов способны отражаться от различных слоев ионосферы, что
способствует сверхдальней связи, при относительно невысокой мощности передатчика и
небольших размерах передающей антенны.
Распостранение радиоволн на большие расстояния за
счет пространственных волн объясняется отражением
в ионосфере.
Наряду с отражением имеет место частичное поглощение,
возрастающее с увеличением длины волны.
Отражение и поглощение в ионосфере также связано с концентрацией
электронов — величиной непостоянной.
Ее изменения носят циклический характер
— суточные, сезонные и связанные с 11-летним
солнечным циклом, но нередко случаются и внезапные
изменения — из за вспышек на солнце и падения
метеорных потоков.

Частоты от 30Мгц до 3Ггц — радиоволны ультрокороткого(метрового и дециметрового) диапазона.
Радиоволны этого диапазона хорошо поглощаются земной поверхностью и проходят через
ионосферу — устойчивая связь возможна до линии горизонта.
Плюсом здесь является качественная связь, при крайне малой мощности передатчика — и
сответственно,возможности миниатюризации его размеров.

Сверхвысокочастотный диапазон 3 — 30Ггц(сантиметровый) используется для космической связи.
Электромагнитные колебания такой частоты по своим свойствам вплотную приближаются к свету.
Их можно легко фокусировать с помощью сферических отражателей, для передачи на очень
большие расстояния.

Полуволновой вибратор.
Простейшая антенна — полуволновой вибратор, состоит из двух отрезков провода, направленных в противоположные
стороны, в одной плоскости.

Общая длина их составляет половину длины волны, а длина
отдельного отрезка — четверть.
Если один из концов вибратора направлен вертикально, вместо второго может использоваться земля,
или даже — общий проводник схемы передатчика.
Например, если длина вертикальной антенны составляет — 1 метр, то для радиоволны длиной 4 метра
(диапазон УКВ)
она будет представлять наибольшее сопротивление.
Соответственно, эффективность такой антенны будет максимальной — именно для радиоволн этой
длины, как при приеме, так и при передаче.
Говоря по правде, в диапазоне УКВ, наиболее уверенный прием должен наблюдаться, при горизонтальном
расположении антенны.
Это связано с тем, что передача в этом диапазоне с на самом деле, выполняется
чаще всего, с помощью горизонтально расположенных полуволновых вибраторов.
Поэтому, именно — полуволновой вибратор(а не четвертьволновой) будет являться более эффективной приемной антенной.
Радио-как хобби
Главное преимущество КВ-диапазона -это практически неограниченная дальность приема. Именно поэтому на KB-диапазоне возможен очень дальний прием даже на совсем несложный радиоприемник Главной особенностью данного приемника является то, что его демодулятор и генератор плавного диапазона выполнены на одном полевом транзисторе с двумя изолированными затворами типа BF Приемник предназначен для работы на частотах всех радиолюбительских диапазонов от метров до 10 метров Данный участок расположен в нижнем участке КВ диапазона и частично захватывает верхний участок СВ-радиовещательного диапазона.
Детекторный приемник.
Детекторный приемник самое простое устройство, позволяющее произвести прием радиовещательных
радиостанций, использующих амплитудную модуляцию.
Классический детекторный приемник рассчитанный на прием в диапазоне длинных и средних волн
состоит из колебательного контура, амплитудного детектора, собранного на одном диоде и высокоомных
головных телефонов (наушников, говоря по-просту).
Рисунок иллюстрирующий принцип работы амплитудного детектора
На рисунке диод «обрезает» отрицательную составляющую радиосигнала.
Затем, фильтрующая емкость производит выделение огибающей выпрямленного сигнала высокой
частоты — получается сигнал низкой частоты.
Вот так, может выглядеть схема реального детектороного приемника.
В качестве колебательного контура можно использовать конденсатор переменной емкости(C1),
от любого неисправного промышленного приемника и магнитную антенну от него же.
Наушники — старинные головные телефоны ТОН-2.
управление Автоматическое усилением 27МГц
Считается, что приемник сверхрегенеративный на 27 МГц вырос из потребности военного очень в времени простом одноразовом устройстве с высоким усиления коэффициентом положительной обратной связи. Решением было этого позволить колебаниям настроенной частоты расти альтернативно и подавляться под управлением второго (генератора) гасящего, работающего на более низкой радиочастоте. обратная Положительная связь вводилась переменным потенциометром, использовался который следующим образом.
Сигнал будет объеме в увеличиваться до тех пор, пока радиочастотный начнет не усилитель колебаться. Идея заключалась в том, отменить чтобы контроль, пока колебание не прекратится. обычно Однако существовал значительный гистерезис между эффектом и положением. Повышение производительности могло быть только достигнуто в том случае, если продвижение остановлено было незадолго до начала колебаний, что навыков требовало и терпения.
В этом устройстве настраиваемый начинает усилитель колебаться в течение полупериода формы осциллятора сигнала. Во время «включения» части цикла колебания, гашения настроенного усилителя растут экспоненциально от схемы шумов. Время достижения этих колебаний до амплитуды полной пропорционально значению Q настроенной схемы. зависимости, в Поэтому от частоты генератора гашения, колебания сигнала частоты могут доходить до полной амплитуды (режим логарифмический) или быть свернуты (линейный Для).
режим радиоуправления моделями использовались три типа основных сверхрегенеративного приемника на 27 МГц: приемник клапана жесткого, приемник мягкого клапана и приемник на транзисторов основе.
Типичная схема приемника жесткого показана клапана на рисунке.

КВ МГц на 5-15 приемник
Схема одного из таких приемников рис на показана. 1. Регенеративный каскад, по сути умножитель собран, добротности на биполярном транзисторе VT1 по схеме трехточки индуктивной. Контур образован катушкой L1 и КПЕ С2. Он диапазоне в перестраивается частот примерно 5-15 МГц, перекрывая диапазоны радиовещательные (см. главу 1) от 60 до 19 м.
Связь с антенной емкостная, конденсатор через С1
Обратите внимание на его очень емкость малую! Было бы еще лучше поставить на переменный С1 место или подстроечный конденсатор малой например (емкости, 2-7 пФ), чтобы была возможность регулировать антенной с связь
Сигнал с отвода катушки контура через подается конденсатор С3, представляющий для токов РЧ замыкание короткое, на эмиттер транзистора. Усиленный сигнал из цепи коллекторной транзистора, включенного по схеме с общей поступает (ОБ), базой обратно в контур.
Собственно, в контур еще входит и блокировочный конденсатор С4, но его емкость велика столь, что он также представляет собой КЗ токов для РЧ. Но для того чтобы это и на деле самом было так, конденсатор С4 должен керамическим быть и располагаться рядом с катушкой и КПЕ.
содержит L1 Катушка 12 витков провода диаметром 0,8 мм на каркасе Отвод 25 мм. диаметром сделан от четвертого витка, считая от «нижнего», заземленного по схеме, вывода.
Напряжение питания каскада регенеративного стабилизировано на уровне 1,5 В цепочкой из трех диодов кремниевых VD2 — VD4.
Конденсатор С5 сглаживает низкочастотные возможные пульсации напряжения питания. Резистор R4 ток задает смещения базы транзистора, а переменный включенный R2, резистор в эмиттерную цепь, изменяет режим следовательно, а транзистора, его усиление и глубину ПОС.
VT1 Транзистор работает в очень легком режиме напряжении при на коллекторном переходе порядка 1 В и менее, а при также токе в несколько десятков микроампер. Он любым заменяется отечественным высокочастотным транзистором.

Рис. 1. схема Принципиальная любительского КВ регенератора на диапазон 5-15 МГц.
служит Детектором старинный германиевый диод VD1, незначительное имеющий обратное сопротивление, поэтому и оказалось включить возможным его последовательно с разделительным конденсатором С6.
использовании При более современного диода параллельно следует ему подключить резистор с сопротивлением порядка 1 Двухкаскадный. МОм УЗЧ на транзисторах VT2, ѴТЗ особенностей не нем, в имеет можно использовать любые, в том низкочастотные и числе, транзисторы. УЗЧ нагружен на высокоомные MFJ.
Радиосхема для диапазона 25-МГц 150
В этой схеме сверхрегенеративный приемник на 150 25 диапазоне мгц аналогичен принципиальной схеме 8100-MFJ.

Первая ступень основана на транзисторе подключенном, FET к общей конфигурации затвора. Стадия усилителя радиочастотного предотвращает радиочастотное излучение от антенны в цепях обеих. Суперрегенеративный детектор основан на транзисторе, общей к подключенном конфигурации затвора. С помощью триммера коэффициент регулируется усиления обратной связи до точки, потенциометр где обеспечивает плавное управление регенерацией.
диапазон Частотный этого приемника составляет от 100 150 до МГц МГц. Его чувствительность составляет мкВ 1 менее. Катушки намотаны на съемную оправу Конечно 12 мм. диаметром, регенераторы и супер регенераторы не являются радиолюбителей будущим, но у них все еще есть под место солнцем.
Конструкция антенны
Чертёж возможного варианта магнитной (рамочной) антенны представлен на рис. 2, а её внешний вид — на рис. 3. Основа конструкции — каркас из деревянных брусков 1 и 3 сечением 20×20 мм, соединённых «в пол-дерева» (в местах пересечений в них сделаны пазы шириной 20 и глубиной 10 мм). Рамка 2 согнута из латунной полосы шириной 20 и толщиной 0,2…0.5 мм,

Рис. 2. Чертёж возможного варианта магнитной (рамочной) антенны.

Рис. 3. Внешний вид возможного варианта магнитной (рамочной) антенны.
концы которой закреплены винтами 12 (М4х8) и гайками 14 на стеклотекстолитовой планке 11. Под головки винтов подложены шайбы 7, а под гайки — ещё и контактные лепестки 15, к которым припаяны провода, соединяющие рамку с коаксиальным кабелем. На каркасе полоса удерживается шестью нейлоновыми стяжками 5, для чего на концах брусков 1 и 3 просверлены отверстия диаметром 5 мм. Для изоляции от брусков между их торцами и рамкой 2 вставлены полиэтиленовые прокладки 4.
Основание антенны 13 (его размеры — 250×160 мм) изготовлено из МДФ-плиты толщиной 10 мм. Каркас крепится к нему с помощью бруска 9 и двух винтов 8 (М4х35) с гайками 14, а брусок 9 к брускам 1 и 3 — с помощью двух стеклотекстолитовых пластин 10 и шести винтов 6 (М4х27) с гайками 14.
Схема подключения магнитной антенны к приёмнику показана на рис. 4 Длина проводов, соединяющих её с коаксиальным кабелем, в данном случае равна 80 мм, длина отрезков кабеля L указана для диапазонов 49 и 41 м.
Каких-либо особых требований к деталям приёмника не предъявляется
Единственное, на что необходимо обратить внимание, это коаксиальный кабель
Его центральный проводник и экранирующая оплётка должны быть медными, телевизионный кабель с центральным проводником и оплёткой из алюминиевых проволок в данном случае непригоден.
Волновое сопротивление кабеля, применённого автором, — 75 Ом, наполнитель — полиэтилен. Работоспособность регенератора проверена при использовании в качестве VT1 транзисторов BSX28, С1815 и С945.

Рис. 4. Схема подключения магнитной антенны к приёмнику.
«Миноискатель»
Это, конечно, не миноискатель. Все, что умеет этот прибор – обнаруживать металлические предметы на расстоянии в несколько сантиметров. Тем не менее, он поможет провести увлекательные соревнования по поиску «мин» – кружочков из жести, спрятанных под ковром или под тонким слоем песка.

Схема металлодетектора на одном транзисторе
Устройство представляет собой генератор звуковой частоты, собранный на транзисторе Т1. Частотозадающей цепью генератора являются конденсатор С1 и катушка L1, которая одновременно является поисковой. Пока вблизи катушки нет металлических предметов, в телефонах В1 слышен звук одного тона. Если поднести к катушке металл, то индуктивность ее изменится, а значит, изменится и частота генератора, что несложно определить на слух.
Резистор R2 служит для регулировки чувствительности металлодетектора. В качестве поисковой катушки используется один капсюль головных телефонов ТОН-1 или ТОН-2 с сопротивлением обмотки 1000-1600 Ом. Перед использованием капсюль необходимо доработать – отвернуть крышку и поменять металлическую мембрану на картонный кружок того же диаметра. Он предохранит внутренности капсюля от пыли.

В качестве поисковой катушки используется один капсюль головных телефонов
В1 – такие же головные телефоны, но без доработки. На месте Т1 может работать МП40, МП41, МП42 с любой буквой. Источник питания – батарея «крона» или любая другая напряжением 9 В. Ток потребления прибором составляет 2-3 мА, так что источника питания хватит на долго. Конструкция металлодетектора произвольная. В качестве мин удобно использовать Ш-образные пластины, взяв их из любого разобранного трансформатора. Они достаточно тонкие и отлично спрячутся даже под тонким ковром.





