Содержание
Устройство и описание ДПТ
Конструктивно электродвигатель постоянного тока устроен по принципу взаимодействия магнитных полей.
Самый простой ДПТ состоит из следующих основных узлов:

Современное оборудование часто работает в автоматическом и полуавтоматическом режиме. Это позволяет исключить пресловутый человеческий фактор, увеличить объемы и темпы производимых операций, сделать производство более рентабельным. Одним из главных факторов надежной работы современного оборудования является безупречное выполнение включения электродвигателей, которое выполняется в заданной последовательности и с соблюдением штатного режима работы. Схемы управления электродвигателями могут быть различны, так как принципы автоматического и полуавтоматического режима работы могут существенно отличаться друг от друга.
Полуавтоматическое управление предусматривает участие оператора, который инициирует пуск оборудования нажатием соответственной кнопки или поворачивая рычаг. После этого функция персонала заключается лишь в контроле рабочего процесса. При автоматическом управлении первоначальный пуск оборудования осуществляют реле или датчики, после чего работы выполняется в соответствие с заданными программами. Такое программное устройство часто выполняется с помощью логических схем, вариантов которых может быть довольно много. В промышленности наиболее часто встречаются следующие схемы управления асинхронными электродвигателями
• нереверсивного управления; • реверсивного управления с двумя магнитными пускателями.
Управление коллекторным двигателем — без реостата
Для управления коллекторным двигателем — без реостата, вполне подойдет пакетный переключатель, с помощью которого осуществляется переключение контактной группы — в переключателе рис.4.
рис.4
В этом примере, в зависимости от переключения позиции, будет изменяться направление вращения ротора электродвигателя, работа осуществляется с постоянной скоростью и оборотами двигателя, изменяется только полярность обмоток статора.
переключатель кулачковый пакетный
Для управления скоростью вращения ротора электродвигателя, можно воспользоваться симисторным регулятором скорости вращения. Данное электроустановочное изделие как и все остальные, подбирается с учетом номинальных значений по силе тока и напряжению, — учитывается подключаемая нагрузка мощность потребителя электрической энергии.
рис.5
Мощность потребителя, как наглядно видно из формулы рис.5, это произведение силы тока и напряжения. Для чего вообще необходимо проводить преварительные вычисления? Нагрузка, как известно нам, подключается через автомат защитного отключения. Чтобы установить и подключить автомат защитного отключения, принимается во внимание расчет по силе тока нагрузки рис.6. рис.6. рис.6
рис.6
симисторный регулятор скорости вращения электродвигателя
В кратце, чтобы представить — что из себя представляет симисторный регулятор, опять-же нужно вспомнить основы электроники. Симистор, состоящий в схеме управления, выполняет функцию регулирующего элемента — для питания электродвигателя рис.7.
рис.7
На рисунке показаны выводы симистра:
-
A1;
-
A2;
-
G.
При поступлении импульса на вход G — симистор открывается рис.8, то-есть, выполняет роль электронного ключа — для питания электродвигателя.
На фотоснимке показано изображение электронного модуля управления. Электронный модуль управления встречается в стиральных машинах-автомат, работающих в заданом, автоматическом режиме.
электронный модуль управления стиральной машины индезит
Подключение коллекторного двигателя — через реостат
рис.9
В этом схематическом изображении рис.9 показано подключение нагрузки к выводным клеммам генератора через реостат. Нагрузкой здесь является электрическая лампа накаливания. Реостат в электрической схеме состоит в последовательном соединении, нагрузка лампочка соединена в схеме параллельно. Таким-же образом, вместо данной нагрузки можно подключить коллекторный двигатель, работающий от источников электрической энергии, таких как:
-
генератор переменного тока;
-
генератор постоянного тока
либо от внешнего источника энергии, то-есть, от электрической сети. При подключении коллекторного двигателя нужно принимать во внимание электрическую схему обмоток статора, тип двигателя, как допустим для следующей схемы рис.10. рис.10. рис.10
рис.10
Электрическая схема представляет из себя схему универсального коллекторного двигателя, где двигатель может работать как от переменного так и от постоянного тока.
В свое время мною было изготовлено определенное количество электрических наждаков, электрические двигатели монтировались на платформу с последующим подключением, на вал ротора закреплялась насадка для установки наждачного круга, поэтому, в своей практике приходилось подключать различные типы электродвигателей.
наждачный круг
Приведенный пример по электрическим наждакам, — тема довольно-таки тоже занимательная и полезная для наших бытовых нужд.
Остается пожелать Вам успешного проведения ремонта для различных видов бытовой техники.
Это интересно: Почему электросчетчик издает звук (щелкает) при нагрузке? (видео)
К трехфазной сети

Руководствуясь представленной схемой легко составить последовательность, в которой должно производиться подключение электродвигателя. Первым делом устанавливается основной силовой автомат. Его номинальное напряжение и сила тока должны быть рассчитаны на те, которые будет потреблять двигатель. Только в этом случае можно быть уверенным в бесперебойной работе. Перед монтажом автомата для двигателя потребуется обесточить сеть. Следующим устанавливается предохранительный выключатель. После него фазный кабель уходит на разрыв, на кнопку стоп, а уже от нее делается подключение к контакторам. На каждом элементе контактора и кнопочного поста обычно делаются соответствующие обозначения, которые упрощают процесс подключения. Видео о сборке тестовой схемы можно посмотреть ниже.
Основные неисправности
Искрение, возникающее между щетками и коллектором – самый главный вопрос, требующий внимания. Чтобы избежать неисправностей более серьезных, таких как их отслаивание и деформация или перегрев ламелей, сработавшуюся щетку необходимо заменить.
Помимо этого, возможно замыкание между обмотками якоря и статора, вызывающее сильное искрение на переходе коллектор-щетка или значительное падение магнитного поля.
Видео: Коллекторный электрический двигатель
Мы вновь возвращаемся в мир занимательного — как электротехника, так как считаю, что эти знания нам просто всем необходимы в нашей повседневной жизни.
Читать также: Почему паяльник не нагревается
Реверс однофазных синхронных машин
Для запуска этим моторам необходима вторая обмотка на статоре, в цепь которой включен фазосдвигающий элемент, обычно бумажный конденсатор. Реверсировать можно только те, у которых обе статорных обмотки равнозначны – по диаметру провода, числу витков, а также при условии, что одна из них не отключается после набора оборотов.
Суть схемы реверсирования в том, что фазосдвигающий конденсатор будет подключаться то к одной из обмоток, то к другой. Для примера рассмотрим асинхронный однофазный двигатель АИРЕ 80С2 мощностью 2,2 кВт.

В его клеммной коробке шесть резьбовых выводов, обозначенных литерами с цифрами W2 и W1, U1 и U2, V1 и V2. Чтобы двигатель вращался по часовой стрелке, коммутация производится следующим образом:
- Сетевое напряжение подается на клеммы W2 и V1.
- Концы одной обмотки соединяются с клеммами U1 и U2. Чтобы ее запитать, они соединяются перемычками по схеме U1–W2 и U2–V1.
- Концы второй обмотки подключают к клеммам W2 и V2.
- Фазосдвигающий конденсатор подключают к клеммам V1 и V2.
- Клемма W1 остается свободной.
Чтобы вращение происходило против часовой стрелки, изменяют положение перемычек, они ставятся по схеме W2–U2 и U1– W1. Схема автоматического реверса строится так же на двух магнитных пускателях и трех кнопках – двух нормально разомкнутых «Пуск» и одной нормально замкнутой «Стоп».
Реверсивная схема подключения электродвигателя через пускатели
В некоторых случаях необходимо обеспечить вращение двигателя в обе стороны. Например, для работы лебедки, в некоторых других случаях. Изменение направления вращения происходят за счет переброса фаз — при подключении одного из пускателей две фазы надо поменять местами (например, фазы B и C). Схема состоит из двух одинаковых пускателей и кнопочного блока, который включает общую кнопку «Стоп» и две кнопки «Назад» и «Вперед».
Для повышения безопасности добавлено тепловое реле, через которое проходят две фазы, третья подается напрямую, так как защиты по двум более чем достаточно.
Пускатели могут быть с катушкой на 380 В или на 220 В (указано в характеристиках на крышке). В случае если это 220 В, на контакты катушки подается одна из фаз (любая), а на второй подается «ноль» со щитка. Если катушка на 380 В, на нее подаются две любые фазы.
Также обратите внимание, что провод от кнопки включения (вправо или влево) подается не сразу на катушку, а через постоянно замкнутые контакты другого пускателя. Рядом с катушкой пускателей изображены контакты KM1 и KM2. Таким образом реализуется электрическая блокировка, которая не дает одновременно подать питание на два контактора
Таким образом реализуется электрическая блокировка, которая не дает одновременно подать питание на два контактора.
Так как нормально замкнутые контакты есть не во всех пускателях, можно их взять, установив дополнительный блок с контактами, который называют еще контактной приставкой. Эта приставка защелкивается в специальные держатели, ее контактные группы работают вместе с группами основного корпуса.
На следующем видео реализована схема подключения магнитного пускателя с реверсом на старом стенде с использованием старого оборудования, но общий порядок действий понятен.
Добавить сайт в закладки
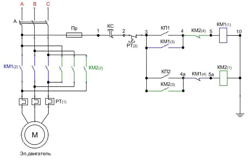
Схема подключения трехфазного асинхронного двигателя, в пусковом положении которого обмотки статора соединяются звездой, а в рабочем положении — треугольником.
К двигателю подходит шесть концов. Магнитный пускатель КМ служит для включения и отключения двигателя. Контакты магнитного пускателя КМ1 работают как перемычки для включения асинхронного двигателя в треугольник
Обратите внимание, что провода от клеммника двигателя должны быть включены в таком же порядке, как и в самом двигателе. Главное — не перепутать. Магнитный пускатель КМ2 подключает перемычки для включения в звезду к одной половине клеммника, а к другой половине подается напряжение
Магнитный пускатель КМ2 подключает перемычки для включения в звезду к одной половине клеммника, а к другой половине подается напряжение.
При нажатии на кнопку «ПУСК» питание подается на магнитный пускатель КМ. Он срабатывает, и на него подается напряжение через блок-контакт. Теперь кнопку можно отпустить. Далее напряжение подается на РВ, оно отсчитывает установленное время. Также напряжение через замкнутый контакт реле времени подается на магнитный пускатель КМ2, и двигатель запускается в «звезду».
Через установленное время срабатывает реле времени РТ. Магнитный пускатель Р3 отключается. Напряжение через контакт реле времени подается на нормально-замкнутый (замкнутый в отключенном положении) блок-контакт магнитного пускателя КМ2, а оттуда на катушку магнитного пускателя КМ1. Иэлектродвигатель включается в треугольник.
Пускатель КМ2 следует также подключать через нормально-замкнутый блок контакт пускателяКМ1 для защиты от одновременного включения пускателей.
Магнитные пускатели КМ1 и КМ2 лучше взять сдвоенные с механической блокировкой одновременного включения.
Кнопкой «СТОП» схема отключается.
Схема состоит:
- Автоматический выключатель.
- Три магнитных пускателя КМ, КМ1, КМ2.
- Кнопка пуск — стоп;- Трансформаторы тока ТТ1, ТТ2;- Токовое реле РТ;- Реле времени РВ.
- БКМ, БКМ1, БКМ2– блок-контакты своего пускателя.
Навигация по записям
Он срабатывает, и на него подается напряжение через блок-контакт. Они нам необходимы для предотвращения включения обоих магнитных пускателей одновременно , что приведёт к короткому замыканию. Магнитные волны из обмоток статора воздействуют на обмотки ротора, создавая напряжение.

Схема включения двигателей с реверсированием и его управлением показана на рисунке 2. Катушка КМ1 теряет питание и контактор КМ1 отпадывает, отключая электродвигатель от сети. То есть при воздействии на контакт он либо замыкается, либо размыкается.

То есть схемы их включения должны предусматривать реверсирование. В этом случае схема выглядит как на рисунке ниже. При этом нормально разомкнутый блок контакт КМ1 подхват разомкнется, это приведет к тому, что при возврате кнопки SB3 двигатель не запуститься снова.

Схема включения такая же, как и у предыдущих асинхронных. Чтобы запустить двигатель с пусковой обмоткой необходимо подключить его по такой схеме: Один конец рабочей и пусковой соединяем вместе и подключаем к одной из крайних клейм кнопки.

Из названий следует их принцип работы. Определённые модификации магнитных пускателей опционально оборудованы тепловым микрореле аварийного отключения и защитой от обрывания фазы.
Блок — контакты на магнитных пускателях б. При пропадании напряжения электромагнитное поле тоже исчезает, пружины отжимают подвижную часть магнитопровода вверх, контакты возвращаются в исходное состояние. Что нам для это потребуется? То есть, этой величины достаточно, чтобы прибор включил основную электрическую цепь. К примеру, в сверловочных станках, отрезных конструкциях либо же лифтах, если это не касается домашнего применения.
Двигатель начнет вращаться в определенную сторону. Катушка КМ1 теряет питание и контактор КМ1 отпадывает, отключая электродвигатель от сети. Она необходима для исключения пуска мотора сразу в двух направлениях, что привело бы к поломке. Видео о сборке тестовой схемы можно посмотреть ниже. Вернемся к рисунку: когда поменяли местами красную и синюю фазы, при возможном включении обоих аппаратов на выходе красная и синяя фазы столкнутся лбами — короткое замыкание. Боярсков Сергей Геннадьевич Сборка схемы реверсивного пускателя DSCN8757
Схема регулятора

Схема очень простая и может быть легко собрана даже начинающими радиолюбителями. Из плюсов сборки этого устройства могу назвать его низкую себестоимость и возможность подогнать под нужные потребности. На рисунке приведена печатная плата регулятора:

Но область применения данного регулятора не ограничивается одними слайдерами, его легко можно применить в качестве регулятора оборотов, например бор машинки, самодельного дремеля, с питанием от 12 вольт, либо компьютерного кулера, например, размерами 80 х 80 или 120 х 120 мм. Также мною была разработана схема реверса двигателя, или говоря другими словами, быстрой смены вращения вала в другую сторону. Для этого использовал шестиконтактный тумблер на 2 положения. На следующем рисунке изображена схема его подключения:

Средние контакты тумблера, обозначенные (+) и (-) подключают к контактам на плате обозначенным М1.1 и М1.2, полярность не имеет значения. Всем известно, что компьютерные кулеры, при снижении напряжения питания и, соответственно, оборотов, издают в работе намного меньший шум. На следующем фото, транзистор КТ805АМ на радиаторе:

В схеме можно использовать почти любой транзистор средней и большой мощности n-p-n структуры. Диод также можно заменить на подходящие по току аналоги, например 1N4001, 1N4007 и другие. Выводы двигателя зашунтированы диодом в обратном включении, это было сделано для защиты транзистора в моменты включения — отключения схемы, так как двигатель у нас нагрузка индуктивная. Также, в схеме предусмотрена индикация включения слайдера на светодиоде, включенном последовательно с резистором.

При использовании двигателя большей мощности, чем изображен на фото, транзистор для улучшения охлаждения нужно прикрепить к радиатору. Фото получившейся платы приведено ниже:

Плата регулятора была изготовлена методом ЛУТ. Увидеть, что получилось в итоге, можно на видеоролике.
Возможности пускателей
Ситуация, с которой чаще всего сталкивается обычный человек на практике, это необходимость собрать схему подключения реверса электродвигателя асинхронного переменного тока либо коллекторного мотора постоянного тока.
При этом в нем возникают электромагнитные волны. Пускатель обладает более широким функционалом, нежели базовый контактор и кроме обеспечения частых пусков и остановок, может выступать в роли защитного барьера при перегрузках.
Их границы на схеме выделены штриховыми линиями; Стоп, Пуск — органы управления сам блок выделен штриховой линией. К примеру, может функционировать только лишь КМ1 либо же, напротив, КМ2. В этой статье подробно рассмотрена пошаговая работа схемы.
Между ротором и статором есть небольшой воздушный зазор, благодаря которому и возможно беспрепятственное смещение. Схемы включения реверсивного магнитного пускателя Принцип действия схем включения реверсивного магнитного пускателя Для изменения направления вращения асинхронного электродвигателя необходимо изменить порядок чередования фаз статорной обмотки.
Любой магнитный пускатель состоит из следующих основных частей: Электромагнитная часть. Они используются в различных станках, в качестве электропривода, в транспортерах, подъемных механизмах, насосах и вентиляторах. Контактор выполняет ту же роль, что и пускатель.

В некоторых случаях под потребности приходится собирать какой-то конкретный инструмент, который стоит довольно дорого или под него просто есть все необходимые компоненты. Чтобы свести риски к минимуму, потребуется пускатель. С учетом параметров пускателя, он может иметь до 5 пар контактов. Защита работы реверсного включения электродвигателя Всегда, перед тем как изменить порядок подключения 3-фазного двигателя, изменяя порядок фаз на обмотках электродвигателя, надо его остановить. Тепловое реле в этой схеме играет для электродвигателя защитную функцию от перегрузки и включено в разрыв питающей фазы.
Обратите внимание! К трехфазной сети Руководствуясь представленной схемой легко составить последовательность, в которой должно производиться подключение электродвигателя. Если прямой пуск двигателя невозможен и необходимо ограничить пусковой ток асинхронного короткозамкнутого двигателя, применяют пуск на пониженное напряжение
Шунт поддерживает целостность электрической цепи после возврата кнопки пружиной в исходное положение. Обратите пристальное внимание на треугольник между силовыми контактами КМ1 и КМ2.
Реверсивные магнитные пускатели в своем устройстве могут иметь контакты в верхней части конструкции и на стороне обмотки якоря КМ ; блок-контакты функционально предназначены для коммутации цепи управления; переход в начальное положение пускатель осуществляет при помощи возвратного механизма, это пружина, которую якорь катушки управления КМ возвращает в начальное положение, размыкая все контакты. В этом случае используются электромагнитные пускатели с катушками на напряжение , 48, 36 или 24 В.
Реверсивная схема пускателя
Схема реверса с описанием подключения
В схеме подключения реверсивного магнитного пускателя с тепловым реле Рис. В работе остаётся только рабочая обмотка.
Концы второй обмотки подключают к клеммам W2 и V2. Он необходим для электробезопасности и аварийного отключения электромотора.
Корпус реверсивного пускателя состоит из таких следующих частей: Контактор. Второй выключатель должен иметь три положения.
Все изменения сводятся к магнитному пускателю КМ2, нормально разомкнутому контакту кнопки SB2. Заменой двух фаз и занимается второй пускатель в схеме.
Сами магнитные пускатели должны быть с блоками-контактов. Все зависит от того, как первоначально подключить концы обмоток. Электрические транспортные средства построены на основе последовательного возбуждения обмоток. Все совершается благодаря размыканию первой фазы.
Чтобы получить схему реверса, нужно отсоединить конец пусковой обмотки от контакта и туда подключить другой конец той же обмотки. Происходит включение катушки 2 пускателя К1. Принципиальным различием трехфазной схемы от одинарной считается наличие дополнительной цепочки управления и несколько модифицированной энергосиловой части. В упрощенном варианте схемы подключения мотора В подают на рабочую обмотку, один конец пусковой обмотки на фазу или ноль сети без разницы.
Чтобы получить схему реверса, нужно отсоединить конец пусковой обмотки от контакта и туда подключить другой конец той же обмотки. Для этого необходима реверсивная схема подключения.
На противоположенные клеймы выключателя подключаем сетевой шнур. Чтобы свести риски к минимуму, потребуется пускатель. Направление вращательного движения зависит от того, с чем соединяется третья обмотка.
схема подключения двигателя по реверсивной схеме
Реверс электродвигателя

Приветствую Вас, уважаемые гости сайта «Заметки электрика».
Сегодня я Вам расскажу про реверс электродвигателя.
В данной статье Вы познакомитесь со схемой реверса электродвигателя, а также узнаете как она работает. А в конце я снял для Вас специальный видео-ролик, где покажу Вам принцип работы схемы реверса электродвигателя на специальном стенде.
В процессе эксплуатации трехфазного асинхронного электродвигателя возникают моменты, когда необходимо изменить вращение вала электродвигателя. Чтобы осуществить задуманное, мы подключаем электродвигатель по схеме реверса.
Что нам для это потребуется?
- Вводной питающий автомат — в данном примере я использовал автоматический выключатель марки АП-50 с номинальным током 4А
- Контакторы или магнитные пускатели в количестве 2 штуки
- Кнопочный пост с 3 кнопками (красная — «стоп», черные — «вперед», «назад»)
- Тепловое реле
- Асинхронный электродвигатель
В моем примере (видео) отсутствует тепловое реле и сам электродвигатель, т.к. данный стенд предназначался для тренировки для студентов колледжей по сборке схемы реверса электродвигателя без силовой части.
Перед тем, как перейти к реверсу электродвигателя рекомендую прочитать и досконально изучить следующие статьи:
А теперь перейдем к реверсу. Чтобы изменить вращение вала (направление) электродвигателя, необходимо изменить чередование (следование) фаз питающего напряжения.
Как это сделать?
Схема реверса электродвигателя
Схема реверса электродвигателя при напряжении сети 220(В) и при напряжении цепей управления 220(В)
Хочу сразу заметить, что следует обращать внимание на уровень напряжение питания электродвигателя (380В или 220В) и напряжение катушек контакторов (380В и 220В). Ниже смотрите еще 2 схемы реверса электродвигателя с разными номинальными напряжениями
Ниже смотрите еще 2 схемы реверса электродвигателя с разными номинальными напряжениями.
Схема реверса электродвигателя при напряжении сети 380(В) и при напряжении цепей управления 220(В)
В моем примере уровень напряжения силовой цепи составляет 220(В), поэтому контакторы я использую с катушками, соответственно, на 220 (В).
Контакторы КМ1 и КМ2 используем для организации реверса электродвигателя. При срабатывании контактора КМ1 фазировка питающего напряжения будет различаться от фазировки при срабатывании контактора КМ2.
Управление катушками контакторов КМ1 и КМ2 осуществляется кнопками «стоп», «вперед» и «назад».
Давайте рассмотрим принцип работы схемы реверса электродвигателя.
Принцип работы схемы реверса
При нажатии кнопки «вперед» получает питание катушка контактора КМ1 по цепи: фаза С — н.з. контакт кнопки «стоп» — н.з. контакт КМ2.2 контактора КМ2 — н.о. контакт нажатой кнопки «вперед» — катушка контактора КМ1 — фаза В.
Реверс электродвигателя — полное описание функций реверсирования

Реверс – это изменение направления вращения электродвигателя. Выполнить реверс можно изменив полярность приходящего на пускатель, питающего напряжения. Это могут быть регуляторы, используемые для двигателей постоянного тока.
Реверс можно выполнить, используя перемену чередования фаз в сети переменного тока. Это действие выполняется в автоматическом режиме при замене полярности сигнала задания, или после поступления определенной команды на нужный логический вход.
Реверс можно осуществить при помощи информации, которая передается по полевой шине, эта возможность входит в определенный набор стандартных функциональных способностей и свойственна большинству современных регуляторов, используемых в цепях переменного тока.
Рис№1. Тезус U(магнитный пускатель) с реверсивным блоком
Основные методы реверсирования
В настоящее время, уже достаточно редко, используется контакторный способ.
Существует статический способ, он заключается в изменении полярности на выходе преобразователя в обмотке якоря или при изменении направления прохождения тока возбуждения. Для этого способа свойственно наличие большой постоянной времени обмотки возбуждения, что не всегда удобно.
Рис. №2. Реверсирование двигателя с помощью магнитного пускателя.
При управляемом торможении механизмов, обладающих высоким моментом инерции нагрузки, необходимо вырабатываемую электрической машиной энергию, возвращать обратно в основную электрическую сеть.
Используя процесс торможения регулятор выступает в качестве инвертора, производимая энергия обладает отрицательным зарядом.. таким образом регулятор может осуществить две операции одна – реверс, другая – рекуперативное торможение. Регулятор оснащается двумя мостами, которые подключены встречно-параллельно.
Используемые мосты инвертируют напряжение и ток.
Рис.№3. Реверс асинхронного электродвигателя с прямым частотным преобразователем; а) скорость и составляющие вектора статорных токов АД, б) фазные напряжения электрической сети и ток нагрузки.
Реверс может осуществляться преобразователем частоты, используемым для асинхронных электрических двигателей.
Управление реверсированием выполняется с помощью векторного управления в замкнутой системе с использованием датчика обратной связи. С его помощью производится независимое управление составляющими тока Id и Iq, они служат для определения потока и вращающегося момента двигателя. Управление асинхронным двигателем аналогично проведению операций по управлению и регулированию двигателем постоянного тока.
Рис.№4. Функциональная схема регулятора скорости с векторным управлением и датчиком обратной связи.
Для осуществления функции реверса, на логическом входе регулятора предназначенного для выполнения этой команды появляется внешний сигнал. Он изменяет порядок коммутации силовых ключей инвертора и реверса двигателя. Реверс можно выполнять в нескольких вариантах.
Вариант №1: осуществление действия с помощью противовключения, при стремительном изменении очередности переключения транзисторных ключей.
При изменении чередования фаз на двигателе, находящемся в работе, происходит изменение вращения поля. В результате этого появляется большое скольжение, что создает резко-нарастающее тока ПЧ (преобразователя частоты) до самого большого значения (внутреннее ограничение тока ПЧ). При большом скольжении малый тормозной момент и внутренний регулятор ПЧ уменьшат задание скорости. При достижении электродвигателем нулевой скорости, происходит осуществление реверса, который соответствует кривой разгона. Лишняя энергия, не затраченная на трение и на нагрузку, рассеивается в роторе.
Вариант №2: изменение направления вращения электрического поля с управлением периода скорости замедления и без него.
Вращающий момент механизма прямо противоположен моменту двигателя и превышает его по модулю, то есть естественное замедление происходит быстрее во много раз, чем кривая замедления, которую установил регулятор. Значение скорости постепенно снижается и происходит смена направления вращения.
При вращающем моменте, когда естественное торможение меньше установленного регулятором, двигатель начинает работать в состоянии рекуперативного торможения и возвращает энергию преобразователю. Диодные мосты не дают энергии пройти в сеть, конденсаторы фильтра заряжаются, величина напряжения увеличивается и включается устройство безопасности, предохраняющее от выделения энергии.
Вариант 3: смена пусковой обмотки на рабочую, и наоборот
Организовать реверс однофазного мотора 220В теми способами, что описаны выше, можно только при условии, что из корпуса выходят отводки от обеих обмоток со всеми началами и концами: А, В, С и D. Но часто встречаются моторы, в которых производитель намеренно оставил снаружи только 3 контакта. Этим он обезопасил устройство от различных «самоделок». Но все же выход есть.
На рисунке выше изображена схема такого, «проблемного», мотора. У него выходят из корпуса только три провода. Они помечены коричневым, синим и фиолетовым цветами. Зеленая и красная линии, соответствующие концу В пусковой и началу С рабочей намотки, соединены между собой внутри. Доступ к ним без разборки двигателя мы получить не сможем. Поэтому изменить вращение ротора одним из первых двух вариантов не представляется возможным.
В этом случае поступают так:
- Снимают конденсатор с начального вывода А;
- Подсоединяют его к конечному выводу D;
- От проводов А и D, а также фазы, пускают отводки (можно сделать реверс с использованием ключа).
Посмотрите на рисунок выше. Теперь, если подключить фазу к отводку D, то ротор вращается в одну сторону. Если же фазный провод перекинуть на ветку A, то можно изменить направление вращения в противоположную сторону. Реверс можно осуществлять, вручную разъединяя и соединяя провода. Облегчить работу поможет использование ключа.
Важно! Последний вариант реверсивной схемы подключения асинхронного однофазного мотора неправильный. Его можно использовать, только если соблюдаются условия:
- Длина пусковой и рабочей намоток одинакова;
- Площадь их поперечного сечения соответствует друг другу;
- Эти провода изготовлены из одного и того же материала.
Все эти величины влияют на сопротивление. Оно у обмоток должно быть постоянным. Если вдруг длина или толщина проводов отличаются друг от друга, то после того, как вы организуете реверс, окажется, что сопротивление рабочей намотки станет таким же, как было раньше у пусковой, и наоборот. Это может стать и причиной того, что мотор не сможет запуститься.
Внимание! Даже если длина, толщина и материал обмоток совпадают, работа при измененном направлении вращения ротора не должна быть продолжительной. Это чревато перегревом и выходом из строя двигателя
КПД при этом тоже оставляет желать лучшего.
Осуществить реверс асинхронного мотора 220В просто, если концы обмоток отводятся из корпуса наружу. Сложнее его организовать, когда выводов всего три. Рассмотренный нами третий способ реверсирования подходит только для кратковременного включения двигателя в сеть. Если работа с обратным вращением обещает быть продолжительной, то мы рекомендуем вскрыть коробку для переключения методами, описанными в 1 и 2 варианте: так безопасно для агрегата, и сохраняется КПД.





