Содержание
Связь и телефония
Схемы радиоприёмников (300)Самодельные радиоприёмники на микросхемах и транзисторах, детекторные, СВ, ДВ, КВ, УКВ (FM).
Радиостанции и трансиверы (134)Конструкции и схемы радиостанций, трансиверов, трансвертеров и устройств двухсторонней радиосвязи.
Конструкции и схемы антенн (72)Конструкции антенн для приёма и передачи радиосигнала, антенные усилители и конвертеры.
Радиопередатчики (160)Схемотехника радиопередатчиков, трансмиттеров, усилителей мощности высокой частоты.
Аппаратура радиоуправления (100)Устройства для радиоуправления, радиопередатчики с приемниками, шифраторы и дешифраторы, рулевые машинки.
Телефония и фрикинг (77)Различные приставки к телефону, защита ТА и разговоров, переговорные устройства, телефонные аппараты.
Телевидение (18)Схемы телевизионных приставок, устройств управления, коммутаторов ТВ сигналов.
Особенности чтения схем
В принципиальных схемах проводники (или дорожки) обозначаются линиями.
Так обозначаются проводники, которые пересекаются, но они не имеют общего соединения и электрически друг с другом не связаны.

Общая точка
Часто у начинающих радиолюбителей возникает вопрос — что это за символ на схеме?
Это общая точка (GND, земля). Раньше ее называли общим проводом. Так обозначается единый провод питания. Обычно это минус питания. Раньше на схемах могли сделать общим проводом и плюс питания. В данном случае схема без общей точки выглядела бы вот так:
Общая точка с однополярным питанием визуально лучше и компактнее выглядит, чем если просто сделать единую линию между ними.
Почему она может называться землей (GND)? Раньше в качестве общего провода могло использоваться шасси корпуса прибора. Из-за этого возникла путаница между заземлением и землей. Оно интерпретируется в контексте схемы. Та схема, что была разобрана выше — общая точка (земля) это просто минус питания. Другое дело это двуполярные источники тока и заземление.
Заземление
Примером заземления может послужить фильтр в компьютерных блоках питания.
С конденсаторного фильтра помехи идут на корпус блока питания. Это и есть заземление. А с блока питания они должны уходить в розетку, если у вас есть заземление, иначе сам корпус блока питания может быть под напряжением. Токи там не большие, они не опасны для жизни. Это делается с целью уменьшения импульсных помех в блоке питания и безопасности.
Иногда в блоках питания вместо корпуса помехи с конденсатора идут на общую точку. Это все зависит от конструкции и схемотехники. В этом случае помех будет больше, чем с заземлением.
А вообще, на схемах есть разные заземления. Например, в цифровой технике разделяют аналоговую землю и цифровую. чтобы не нарушать режимы работы схемы. Импульсные помехи могут повлиять на аналоговую часть схемы.
Разнотематические схемы
Узлы радиоэлектронной аппаратуры (158)Схемотехника разнообразных узлов и блоков радиоэлектронной аппаратуры.
Бытовая электроника (422)Полезные радиоэлектронные устройства используемые в быту, дома и на даче, электроника своими руками.
Компьютерная электроника (29)Схемы устройств и приставок для компьютера, расширяем возможности компьютера.
Металлоискатели, детекторы металлов (45)Схемы металлоискателей, приборов для обнаружения черных и цветных металлов.
Сварочное оборудование (23)Собрание схем сварочных аппаратов, сварочно-пусковых устройств, самодельные полуавтоматы для сварки металлов.
Измерения, тестеры, генераторы (373)Схемотехника измерительных приборов: сигнализаторы, тестеры, индикаторы, генераторы сигналов, частотомеры.
Автомобильная электроника (161)Полезная радиоэлектроника автомобилисту, самодельные электронные устройства для автомобиля.
Охранные устройства и сигнализации (174)Схемы охранных устройств и сигнализации для защиты периметра и различных объектов.
Медицинская техника (24)Медицинские приборы для лечения, стимуляции, анализа и прочих целей здравоохранения.
Измерение сопротивления
черный провод подключить к разъему «COM»;
красный провод подключите к разъему красного цвета;
установите ручку переключателя — ожидаем получить значение примерно 22 кОм, поэтому установите на значение 200 кОм;
металлические концы проводов мультиметра касаются выводов резистора (неважно каким концом какой вывод);
считаем значение — для этого резистора сопротивление 22.1 кОм;
выключаем прибор (не забывайте).

Измерьте сопротивление резистора омметром
Как и в случае с батареями, здесь значение, измеренное мультиметром, отличается от номинала проверяемого элемента. Золотая полоса на резисторе означает допуск 5%.
22 кОм х 5% = 1.1 кОм
Следовательно, диапазон сопротивления для этого резистора может составлять от 20,9 кОм до 23,1 кОм. Теперь подключим пласту, батареи в холдере и резистор, как на фото ниже:

Электронная схема простейшая подключена к макетной плате
В электронике схемы используются для иллюстрации соединений между отдельными элементами. В нашем случае это будет выглядеть так:

Электрическая схема простейшая
Символ, обозначенный как B1, — это батарейки, обеспечивающие общее напряжение 4 x 1,5 В = 6 В. А 22 кОм резистор помечен символом R1. По закону Ома:
I = U / R
I = 6 В / 22 кОм
I = 6 В / 22000 Ом
I = 0,000273A
I = 273 мкА
Теоретически ток в схеме должен составлять 273 мкА. Но что сопротивление резистора может изменяться в пределах 5%. Напряжение обеспечивается батареями также не номинальные 6 В, и оно будет зависеть от уровня заряда батареи. Давайте рассмотрим фактическое напряжение, обеспечиваемое 4 батареями по 1,5 В.
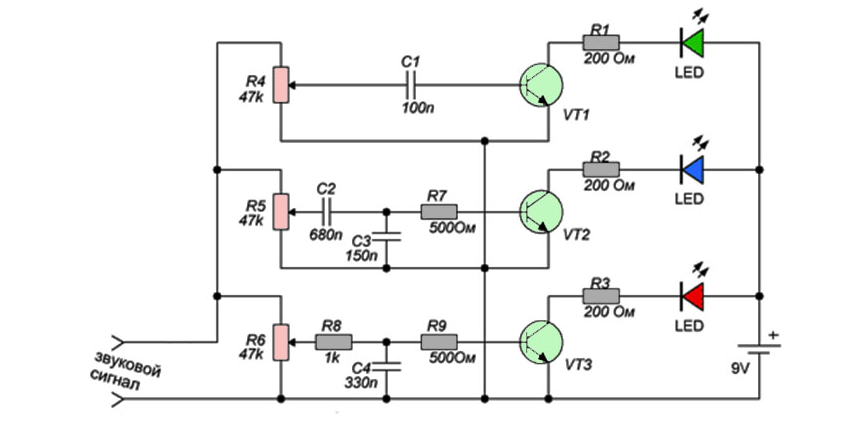
Схема цветомузыки
В данной схеме три транзистора разной мощности, три светодиода – зеленый, синий, красный, и резисторы с конденсаторами.

Красный диод горит при низких частотах в сигнале и имеет соответствующий фильтр, синий для среднего диапазона, и зеленый, когда звук «пищит». С резисторами подстройки R4 — R6 можно настроить чувствительность каждого из трех каналов.

Транзисторы VT1 – VT3 задают коммутацию диодов, и сюда подойдут маломощные n-p-n транзисторы, вроде BC547, BC337, КТ3102. Если одиночных лампочек маловато, то можно впаять в схему куски светодиодной гирлянды, и ставить транзисторы помощнее, например, BD139, 2N4923, КТ961.

А входной сигнал «заливается» с любого аудиоустройства, к примеру со смартфона или ноутбука. Если же схема еле мерцает и света явно не хватает, то стоит спаять однотранзисторный «усилок», например на основе КТ3102.

Но для той же цели подойдет любой маломощный транзистор. Подстроечным резистором R1 получится управлять уровнем сигнала, идущего на цветомузыку. Вольтаж у него 9 – 12 вольт, и он усилит любой слабый сигнал, даже с выхода смартфона.
Дальше идет еще одна сложная для неискушенного радиолюбителя часть – печать платы.

Но научно-технический прогресс и его доступность выручают и здесь. Плату можно изготовить методом лазерно-утюжной технологии, для чего понадобится лазерный принтер, фольгированный текстолит, глянцевая бумага (печатать нужно с глянцевой стороны в зеркальном отображении), мелкая шкурка-нулевка и утюг.

- печатаем плату на глянце, выставив в настройках плотность и контрастность тонера на максимум,
- зашкуриваем и обезжирить заготовку платы ацетоном, бензином или специальным обезжиривателем;
- прикладываем рисунком к плате, не касаясь рабочей поверхности пальцами;
- проглаживаем заготовку утюгом;
- смываем водой и щеткой слой бумаги с платы;
- вытравливаем плату в емкости с раствором хлорного железа или медного купороса на час-полтора (рекомендуется сверху приклеить кусочек пенопласта или другого материала который не разъест купорос, за который потом придется вынимать плату);
- смываем растворителем остатки тонера с платы;
- сверлим отверстия под детали и лудим дорожки, плата готова к пайке.
Скачать плату:

Чтобы подключить питание и звуковывод, лучше использовать клеммы для удобства. Закончив пайку, нужно аккуратно протереть плату, на всякий случай прозвонить.

Для этого подойдет вставляемый в вывод смартфона или плеера разветвитель. После этого регулированием резисторов можно добиться одинаковой яркости свечения резисторов – сначала с помощью R1, потом с R4 — R6.
Radio User — October 2021
Radio User No.10 (October) 2021Read in the issue:
Digital Radio. Kevin Ryan opens up his QSL card album, remembers a noteworthy German-British DRM Joint Venture and offers the latest instalment of his international digital radio news digest.Meteoradio. The editor takes a more in-depth look at the many ways in which your radios – and radio technology old and new – can help you to access the very latest in weather and climate information.Maritime Matters. Robert Connolly explains the NAVTEX Narrow-Band Direct Printing (NBDP) mode, shares life-saving seasonal safety advice and reports on a noteworthy lighthouse illumination…. and much more
Автоматический выключатель
Выключатель, гасящий свет сам – очень полезная вещь.
Схема востребована и в подвале с консервами, где не нужно возиться часами, и в личном санузле, который периодически нужно проветрить.
Принцип действия устройства по данной схеме следующий: при нажатии выключателя SB в цепь включается потребитель электроэнергии HL. По прошествии определенного времени цепь размыкается, источник, соответственно, гаснет.
Для пайки данной электросхемы взят конденсатор в 10 000 мкФ. При нажатии выключателя конденсатор получает заряд от источника питания, к примеру, с 12-вольтового батарейного блока либо аккумулятора.
После этого конденсатор разряжается через цепь R на базу транзистора, с него на эмиттер и на минус.
Поскольку до включения между коллектором и эмиттером транзистора сопротивление было очень большим, то после включения задействовалась цепь с катушкой реле на 12 вольт, которая создала магнитное поле, притянувшее контакты на 220 вольт. Выключатель штатно сработал, включив лампочку/вентилятор/что-то еще.
Единственная разница в том, что через какое-то время лампочка потухнет сама. А как долго схема будет включена, зависит уже от значения конденсатора и резистора. Пока конденсатор разряжается, на базе транзистора напряжение падает вместе с силой проходящего тока.
Схема удобна тем, что в ней можно заменять кондер и сопротивление, чтобы играть с временной задержкой. Однако резистор лучше использовать в значении от 100 Ом и до 5 КилоОм.
Иначе транзистору, в нашем случае КТ815Б, может не хватить напряжения. Такое взаимодействие конденсатора и резистора в радиоэлектронике называется RC-цепь.
Программы для разводки печатных плат
программы для радиолюбителей
На данный момент существует множество программ и онлайн сервисов для разводки печатных плат. Когда в интернете находишь интересную электронную схему то сразу хочется её собрать своими руками, но не всегда к ней прилагается рисунок печатной платы. Когда-то давно, дорожки рисовали лаком на фольгированном текстолите. Сейчас радиолюбители не рисуют дорожки от руки, а распечатывают с помощью лазерного принтера — эта технология называется ЛУТ. Можно отдать схему специалистам, которые за определённую сумму все сделают, но лучше освоить одну из программ и сделать все своими руками.
Я подобрал несколько программ для разводки (трассировки) печатной платы.
Sprint-Layout
Самая популярная программа среди радиолюбителей, почти все новички начинали именно с неё. Простой и понятный интерфейс, существует русифицированная версия. Спринт лайт имеет большую базу электронных компонентов (макросов), которые можно скачать в интернете. Огромное количество обучающих видеороликов на Ютубе, помогут освоить весь интерфейс и научат рисовать печатные платы. Программа является условно — бесплатной.
easyeda
Китайский онлайн сервис с большими возможностями. В Китае студенты создают проекты с помощью данного сервиса и его преподают в некоторых учебных заведениях. Основное удобство заключается в том что созданные проекты можно редактировать на любом компьютере с доступом в интернет, необходимо только пройти простую регистрацию для создания аккаунта. Easyeda имеет огромную базу электронных компонентов которые постоянно обновляются и добавляются самими пользователями. Данный сервис имеет функцию автоматической трассировки печатной платы и симуляцию электронных схем. Интерфейс интуитивно понятный с поддержкой русского языка. После того как печатная плата разведена на дорожки её можно заказать в этом сервисе, причем промышленного качества, а можно и не заказывать, а распечатать на принтере и сделать самому. Также можно открыть доступ к проекту и делится им с другими пользователями или совместно создавать один проект.
ZenitPCB
Простая и бесплатная программа для рисования принципиальных схем с возможностью трассировки. Минусом является ограничение контактных площадок в 800 штук. База элементов около 1000.
DesignSpark PCB
Мощная программа с возможностью автоматической трассировки печатных плат. Подходит как для новичков так и для профессионалов.
DesignSpark PCB это бесплатная программа со встроенными специализированными калькуляторами для разных расчётов облегчающими подбор компонентов. На официальном сайте можно скачать библиотеку готовых печатных плат. Единственный минус это отсутствие русского языка в интерфейсе.
Я пользуюсь двумя;
Программа Sprint-Layout
Онлайн сервис easyeda.com
Для моей деятельности, на данном этапе моего развития, этого вполне хватает. В освоении перечисленных программ, справится любой начинающий радиолюбитель.
Дальше »
Описание панели инструментов для рисования электрических схем.
Таблицы входных и выходных цепей могут быть выполнены разнесенным способом см. Общие точки соединений нескольких элементов на схеме имеют один и тот же номер. Порядок расположения контактов в таблице определяется удобством построения схемы. Программа XL Pro распространяется бесплатно и доступна для загрузки зарегистрированными пользователями Extranet.

Рисунок 2.

На электрической принципиальной схеме показываются все электрические связи между входящими в нее элементами электрооборудования производственного механизма. Программа бесплатна, но так же как и в случае с Legrand она отсутствует в свободном доступе.

Есть демоверсия с ограничениями.

Форматы листов схем выбирают в соответствии с требованиями, установленными ГОСТ 2. Схема электрическая принципиальная Однако перед нами встаёт небольшая проблема: а никаких, собственно, электронных элементов мы и не знаем… Что, например, за прямоугольники или параллельные черточки нарисованы на рисунке 7.

В настоящей учебной работе этот этап не рассматривается Далее следуют два тесносвязанных этапа — компоновка размещение компонентов на ПП и разводка трассировка электрических связей согласно принципиальной схеме.

Основные процедуры создания электрической схемы в Schematic p-cad. EasyEDA — Сервис по созданию электронных схем и печатных плат онлайн

Читайте дополнительно: Можно ли самому ремонтировать электрику
Статьи и справочная информация
Справочная информация (365)Справочные листы (даташиты), аналоги электронных компонентов (радиодеталей) и их эквивалентная замена.
Аудиотехника (29)Статьи на тематику аудио, конструкции аудиосистем, реставрация аудиоаппаратуры, модернизация, полезные советы.
Статьи начинающим радиолюбителям (173)Статьи с полезными знаниями для начинающих радиолюбителей, рекомендации с примерами.
Статьи по микроконтроллерам (14)Публикации по микроконтроллерам, использование AVR/PIC/STM, наладка, программирование.
Автоматика и управление (17)Статьи по системам автоматики, принципам автоматического управления, автоматизация процессов.
Радиолюбительские расчеты (6)Как рассчитать узлы радиоэлектронной аппаратуры и параметры отдельных элементов.
Ремонт и модернизация (98)Как отремонтировать или модернизировать электронное устройство, полезные рекомендации и примеры.
Связь (109)Статьи и заметки по связной технике, настройка радиоаппаратуры для связи, конструкции и советы.
Электроника в быту (29)О применении радиоэлектроники в быту и хозяйстве, домашняя автоматика своими руками.
Альтернативная энергетика (21)Источники альтернативной энергии, как самостоятельно изготовить генератор электричества, солнечная энергия.
Полезные советы и знания (144)Материалы для радиоэлектронщиков и конструкторов, которые не вошли в предыдущие разделы, разные статьи.
История радио, факты и личности (14)История радио, радиотехники и электроники, интересные факты и личности.
Веселые истории, картинки, радиоюмор (2)Радиолюбительский юмор — веселые картинки, смешные истории из жизни.
Усилители на TDA с небольшим описанием
Подборка усилителей на микросхемах серии TDA. Серия TDA знаменита своими микросхемами, которые позволяют собрать усилители любого класса и любой сложности.
Усилитель на TDA2005 или TDA2004
Усилитель звука выполнен по мостовой схеме.
Открыть в полном размере
В нем предусмотрена защита выходного каскада от короткого замыкания, термозащита (отключение при перегреве в результате больших нагрузок), защита от скачков напряжения до 40 В, а также защита от отключения общего провода.
В этом усилителе присутствует защита оконечного каскада от замыкания. А также предусмотрена термозащита, которая отключает усилитель при перегреве во время больших нагрузок. Еще есть защита от скачков до 40 вольт, и защита от случайного отсоединения общего провода.
Назначение выводов
| Номер вывода | Назначение |
| 1 | Неинвертирующий вход 1 |
| 2 | Инвертирующий вход 1 |
| 3 | Вывод фильтра |
| 4 | Инвертирующий вход 2 |
| 5 | Неинвертирующий вход 2 |
| 6 | Общий |
| 7 | Вход обратной связи 2 |
| 8 | Выход 2 |
| 9 | Напряжение питания |
| 10 | Выход 1 |
| 11 | Вход обратной связи |
Характеристики микросхемы
| Параметр | Значение |
| Uпит | 8 — 18 В |
| Iвых | 1 А |
| Iпокоя | 50 мА |
| Pвых | 20 Вт |
| Rвх | 100 кОм |
| Коэффициент усиления | 48 дБ |
| Полоса частот | 20 — 20 000 Гц |
| Коэффициент гармоник | 0,5 |
| Rнагр | 4 Ом |
Мощный УНЧ на TDA8924
Высокая эффективность усилителя (около 90 %) и широкий диапазон рабочего напряжения (+-30 В).
У этой микросхемы много преимуществ:
- Низкий ток потребления;
- Малые искажениях;
- Постоянный коэффициент усиления порядка 28 дБ;
- Выходная мощность стерео 2х50 Вт;
- Хорошее подавление пульсаций;
- Есть возможность внешней синхронизации;
- Отсутствие помех при включении/выключении;
- Защита от короткого замыкания;
- Можно ограничить выходную мощность;
- Защита от перегрева;
- И защита от электростатики на всех выводах.
Характеристики микросхемы
| Параметр | Обозначение | Минимальное | Среднее | Максимальное | Единица измерения |
| Напряжение питания | Uпит | +-12,5 | +-24 | +-30 | В |
| Ток потребления в холостом режиме | Iпотр | — | 100 | — | мА |
| КПД | — | — | 83 | — | % |
| Выходная мощность | — | — | 120 | — | Вт |
| Выходная мощность в режиме моста | — | — | 240 | — | Вт |
Двухканальный усилитель звука на TDA8920
У этой схемы высокая эффективность (порядка 90%) и широкий диапазон напряжения (около +-30 В).
Преимущества схемы
Схема простая и ее основой служит микросхема TDA8920.
Эта микросхема обладает следующими особенностями:
- Низкий ток потребления;
- Небольшие искажения сигнала;
- Постоянный коэффициент усиления схемы УНЧ с этой микросхемой будет равен 30 дБ;
- Выходная мощность 2х50 Вт;
- Можно сделать ограничитель на выходную мощность;
- Хорошее подавление пульсаций;
- Возможность включения микросхемы в режиме стерео или в мостовом режиме;
- Дифференциальные аудиовходы;
- Защита от замыкания;
- Защита от высоких температур во время работы;
- Обладает защитой от электростатических разрядов на всех выводах.
Характеристики микросхемы TDA8920
| Параметр | Обозначение | Минимум | Среднее | Максимальное | Единица измерения |
| Напряжение питания | Uпит | +-15 | +-25 | +-30 | В |
| Ток потребления в холостом режиме | Iпотр | — | 50 | 60 | мА |
| КПД | — | 85 | 90 | — | % |
| Выходная мощность | — | — | 35 | — | Вт |
| Коэффициент усиления (замкнутый контур) | Кусил | 29 | 30 | 31 | Дб |
| Входное сопротивление | Rвх | 80 | 120 | — | кОм |
| Напряжение шума | Uшума | — | 100 | — | мкВ |
| Разделение каналов | — | — | 50 | — | дБ |
Post Views:
2 201
Номиналы радиодеталей
Вообще, в этом плане есть разногласия. Согласно ГОСТУ на текущий момент, номиналы деталей на принципиальных схемах не указывается. Это сделано ради того, чтобы не нагромождать схему информацией.
К принципиальной схеме прилагается список деталей, монтажная и структурные схемы, а также печатная плата.
Есть еще один общепринятый стандарт. На схемах указываются номиналы некоторых деталей и их рабочие напряжения.

Рассмотрим на схеме два конденсатора.

В данном случае C5 это неполярный конденсатор с емкостью 0,01 мкФ. Микрофарады могут обозначаться как мкФ, так и uF. А конденсатор С6 полярный и электролитический. На это указывает знак плюс возле УГО. Емкость С6 равна 470 мкФ. Номинальное рабочее напряжение указывается в вольтах. Здесь для С6 это 16 В.
Если на схеме нет приставки микрофарад (мкФ, uF), или нанофарад (нФ, nF) то емкость этого конденсатора измеряется в пикофарадах (пФ, pF). Такое условие не общепринятое, поэтому тщательно изучите схему, которую вы собираетесь читать или собирать. В фарадах (F) емкостей мало, поэтому используются мкФ, нФ и пФ.
Измерение напряжения
- черный провод подключить к разъему «COM»;
- красный провод подключите к разъему «V»;
- устанавливаем ручку переключения — ожидаем получить значение около 6 В, поэтому устанавливаем ручку на значение 20 в диапазоне DCV или V-, при необходимости включаем прибор, который должен показывать 0;
- металлическими щупами проводов мультиметра касаемся проводов аккумуляторного держателя (в зависимости от того, каким концом к какому проводу прикасаемся, результат будет положительным или отрицательным);
- считаем значение — напряжение аккумуляторной сборки 6.50 В;
- выключаем питание.

Измерение напряжения аккумуляторной сборки
Подставим измеренные значения в формулу, полученную из закона Ома:
I = U / R
I = 6.5V / 22.1k Ом
I = 6,5 В / 22100 Ом
I = 0,000294A
I = 294 мкА
Попробуем проверить, получим ли этот результат, измерив ток мультиметром.
Графическое обозначение радиоэлементов в схеме
Постараюсь привести самые ходовые обозначения элементов, используемые в схемах:
Резисторы и их виды

а) общее обозначение
б) мощностью рассеяния 0,125 Вт
в) мощностью рассеяния 0,25 Вт
г) мощностью рассеяния 0,5 Вт
д) мощностью рассеяния 1 Вт
е) мощностью рассеяния 2 Вт
ж) мощностью рассеяния 5 Вт
з) мощностью рассеяния 10 Вт
и) мощностью рассеяния 50 Вт
Резисторы переменные

Терморезисторы

Тензорезисторы

Варисторы
Шунт
Конденсаторы

a) общее обозначение конденсатора
б) вариконд
в) полярный конденсатор
г) подстроечный конденсатор
д) переменный конденсатор
a) головной телефон
б) громкоговоритель (динамик)
в) общее обозначение микрофона
г) электретный микрофон
Диоды

а) диодный мост
б) общее обозначение диода
в) стабилитрон
г) двусторонний стабилитрон
д) двунаправленный диод
е) диод Шоттки
ж) туннельный диод
з) обращенный диод
и) варикап
к) светодиод
л) фотодиод
м) излучающий диод в оптроне
н) принимающий излучение диод в оптроне

а) амперметр
б) вольтметр
в) вольтамперметр
г) омметр
д) частотомер
е) ваттметр
ж) фарадометр
з) осциллограф
Катушки индуктивности

а) катушка индуктивности без сердечника
б) катушка индуктивности с сердечником
в) подстроечная катушка индуктивности
Трансформаторы

а) общее обозначение трансформатора
б) трансформатор с выводом из обмотки
в) трансформатор тока
г) трансформатор с двумя вторичными обмотками (может быть и больше)
д) трехфазный трансформатор
Устройства коммутации

а) замыкающий
б) размыкающий
в) размыкающий с возвратом (кнопка)
г) замыкающий с возвратом (кнопка)
д) переключающий
е) геркон
Предохранители

а) общее обозначение
б) выделена сторона, которая остается под напряжением при перегорании предохранителя
в) инерционный
г) быстродействующий
д) термическая катушка
е) выключатель-разъединитель с плавким предохранителем


Фоторезистор
Фотодиод
Фотоэлемент (солнечная панель)
Фототиристор
Фототранзистор
Оптоэлектронные приборы
Диодная оптопара
Резисторная оптопара
Транзисторная оптопара
Тиристорная оптопара

Симисторная оптопара
Кварцевый резонатор

а) лампа накаливания
б) неоновая лампа
в) люминесцентная лампа
Если Вам проще по видео понять, вот можете посмотреть:
Управление устройствами через радиоканал
Добавил: Винтик, 24 Сен 2021
Рубрика:
SmartTV – приставка с WI-FI позволяющая выводить на экран телевизора информацию с интернета через HDMI-порт. Позволяет сэкономить покупку телевизора с интернетом в 10 раз!
Небольшая чёрная коробочка 11см х 11см с некоторых пор начала жутко глючить. Приходилось вставать и перезапускать путём отключения питания что порядком осточертело. Да…, ворчал я вставая очередной раз с дивана, надо что то сварганить безпроводное.
Порылся в интернете нашёл от братьев китайцев передатчик(коричневая коробочка) и приёмник(зелёная плата), купил 2 комплекта по 89 грн/комп.(См Рис. 1, ниже)
При повороте ключа зажигания ничего не происходит.
Электрика автомобиля
Столкнулся с такой проблемой — автомобиль «zaz sens» перестал заводиться. Вставляю ключ зажигания, поворачиваю до первого щелчка вроде все как обычно, начинает качать бензонасос. Насос перестает качать, я поворачиваю ключ зажигания, чтобы завести автомобиль и в этот момент все гаснет и ничего не происходит, как будто автомобиль выключается. При этом приборная панель, габаритные огни и даже аварийка не моргает и ничего не работает. Если включить свет в салоне, то он светит очень тускло, едва заметно. При следующих попытках завести, уже и бензонасос не качает. Если подождать пару часов, то повторяется та же ситуация, качает насос при попытке запустить стартер — все отключается и тишина.
Как я решил данную проблему.
Первое на что я подумал, это плохой контакт на массе. Я взял провод и подсоединил минус от аккумулятора напрямую к кузову, при этом клеммы не отсоединял. Попробовал завести ничего не изменилось.
Второе что я сделал — это проверил все предохранители, они все оказались исправные.
На следующей день я решил зарядить аккумулятор, снял клеммы и поставил на зарядку. Полностью зарядил, не помогло.
Решил почистить клеммы, стал опять откручивать и случайно заметил что гайка на плюсовой клемме аккумулятора — очень слабо закручена, к которой присоединяется тонкий провод идущий от блока управления. Я открутил, все почистил и закрутил потуже. И все завелось, как обычно, даже ещё лучше.
Надеюсь данная информация кому-нибудь пригодится. Всем удачи!
Дальше »
Схема мощного тиристорного регулятора напряжения
Cхемы электронных устройств
С помощью этого устройства можно регулировать напряжения от несколько десятков вольт до 220 В, при активной нагрузке.
Тринисторы VS1 и VS2 подключены параллельно между собой, на встречу друг к другу и последовательно к нагрузке. При включении тринисторы закрыты, через R5 происходит зарядка конденсаторов C1, C2. Конденсаторы C1, C2 и переменный резистор R5 образуют фазосдвигающую цепочку.
Динисторы VS3 и VS4 образуют импульсы, с помощью которых происходит управление тринисторами.
В тот момент когда конденсаторы зарядятся напряжением равным напряжению открытия динистора, произойдет скачок напряжения который включит тринистор и через нагрузку потечет ток. В начале отрицательного полупериода напряжения сети, происходит отключение данного тринистора и происходит новый цикл зарядки конденсаторов, но уже в обратной полярности. Происходит открытие другого тринистера и динистора.
Используемые детали
- R1, R2, R3, R4 — 51 Ом
- R5 — 270 кОм
- VS1 — КУ202Н
- VS2 — КУ202Н
- VS3 — КН102А
- VS4 — КН102Н
- C1 — 0,25 мкФ
- C2 — 0,25 мкФ
Установив VS1 и VS2 на радиаторы, можно увеличить нагрузку до 1,5 кВт.
Конденсаторы необходимо использовать рассчитанные на напряжение не менее 300 В.
В схеме можно использовать динисторы КН102Б но при этом нужно уменьшить емкость конденсаторов до 0,2 мкФ или КН102В — ёмкость уменьшить до 0,15 мкФ. Переменный резистор типа СП2-2-1
Дальше »
Самый простой усилитель звука
В настоящий момент большая часть потребительской аудиотехники производится с использованием микросхем, в частности TDA, производимых Phillips.

Сейчас они повсеместно используются в автомобильной аудиотехнике, магнитолах, сабвуферах, системах домашних кинотеатров и других вариантах аудиоусилителей. Их популярность и дешевизна сделали их доступными в любом магазине радиоэлектронных компонентов, самых разных конфигураций и мощности.

Чтобы собрать из них своими руками «усилок», достаточно припаять несколько деталей к ножкам, прикрепить конструкцию к радиатору, поскольку схема очень сильно греется, и сделать выводы на плеер, динамики и сеть. Готово.
Поэтому – осторожность и терпение

Вариант одноканального усилителя на TDA7396

Характеристики усилителя: при нагрузке в 2 Ом до 45 Ватт. Хватит чтобы устроить дискотеку в комнате, да и с соседями поделиться настроением.






