Содержание
Виды универсальных зарядных устройств
Выбирать «лягушку» надо по нескольким параметрам:
- зарядный ток;
- наибольшая емкость заряжаемого аккумулятора.
Также важен выбор источника напряжения для зарядки АКБ. Существует несколько разновидностей ЗУ, различающихся по этому параметру.
| Источник напряжения | Тип входного разъема |
|---|---|
| Бытовая сеть 220 вольт | Встроенная сетевая вилка |
| Универсальная последовательная шина (USB) | В большинстве случаев – USB-А |
| Автомобильная бортсеть | CP-703 (разъем в прикуриватель автомобиля) |

Зарядник с розеткой для сети и разъемом USB.
Выпускаются более универсальные по этому параметру зарядники. Их оснащают двумя разъемами. Подобными устройствами можно пользоваться для зарядки как от сети, так и от входа USB.
Также можно выбрать ЗУ по уровню сервиса – полностью автоматические и с ручным управлением. Первые стоят несколько дороже.
Шаг 1: Необходимые компоненты для сборки солнечной USB зарядки.

Электронные компоненты:
- Солнечная батарея на 5 В или выше
- Литий-ионный аккумулятор на 3,7 В
- Контроллер зарядки литий-ионного аккумулятора
- Повышающая USB схема постоянного тока
- Разъём 2,5 мм с креплением на панель
- Разъём 2,5 мм с проводом
- Диод 1N4001
- Провод

Конструкционные материалы:
- Изолента
- Термоусадочные трубки
- Двухсторонняя лента из пеноматериала
- Припой
- Жестяная коробка (или другой корпус)

Инструменты:
- Паяльник
- Пистолет для склеивания горячим клеем
- Дрель
- Дремель (не обязателен, но желателен)
- Кусачки
- Инструмент для зачистки проводов
- Помощь друга
- Защитные очки

В этом руководстве рассказывается как сделать зарядное устройство для телефона на солнечной энергии. Вы можете отказаться от использования солнечных батарей и ограничиться только изготовлением обычной USB зарядки на литий-ионных аккумуляторах.

Большинство компонентов для этого проекта можно купить в интернет магазинах электроники, но повышающую USB схему постоянного тока и контроллер заряда литий-ионного аккумулятора найти будет не так просто. Далее в этом руководстве я расскажу, где можно достать большинство необходимых компонентов и для чего каждый из них нужен. Исходя из этого вы сами решите какой вариант вам лучше всего подходит.

Начинаем укладку элементов портативного зарядного устройства
Первым делом внутри корпуса укладывается печатная плата от автомобильного зарядного устройства. Она фиксируется при помощи термоклея. Остывает он довольно быстро, а значит, долго держать плату в нужном положении не придётся. На термоклей крепится и микровыключатель. Все соединения корпуса с деталями следует качественно промазать. В последнюю очередь укладываются излишки провода, которые фиксируются аналогичным образом. Единственная часть, которая остаётся подвижной – это контактная платформа батарейки. Это делается для того, чтобы «Крону» было удобно заменить по мере необходимости.
Все элементы, за исключением контактной платформы, крепятся внутри корпуса на термоклей
Общая характеристика
Для правильного обслуживания аккумулятора и продления срока его службы подзарядка требуется при падении напряжения на клеммах ниже 11,2 В. При таком напряжении двигатель, скорее всего, запустится, но при долгой стоянке зимой это приведёт к сульфатации пластин и, как следствие, к снижению ёмкости батареи. При длительной стоянке зимой необходимо регулярно следить за вольтажом на клеммах АКБ. Оно должно составлять 12 В. Лучше всего снять батарею и занести её в тёплое место, не забывая при этом следить за уровнем заряда.
Зарядка АКБ производится постоянным или импульсным током. При использовании блока питания постоянного напряжения ток для правильной зарядки должен составлять одну десятую часть от ёмкости батареи. Если ёмкость АКБ составляет 50 А-ч, то для зарядки необходим ток 5 ампер.
Для продления срока службы АКБ применяют методики десульфатации аккумуляторных пластин. Батарею разряжают до напряжения менее пяти вольт многократным потреблением большого тока краткой длительности. Пример такого потребления — запуск стартера. После этого производят медленную полную зарядку маленьким током в пределах одного ампера. Повторяют процесс 8—9 раз. Метод десульфатации является долгим по времени, но согласно всем исследованиям даёт хороший результат.
Нужно помнить, что при зарядке важно не допускать перезаряда АКБ. Заряд производится до напряжения 12,7—13,3 вольт и зависит от модели батареи. Максимальный заряд указывается в документации к аккумулятору, которую всегда можно найти в интернете
Максимальный заряд указывается в документации к аккумулятору, которую всегда можно найти в интернете.
Перезаряд вызывает закипание, увеличивает плотность электролита и, как следствие, разрушение пластин. Заводские устройства зарядки имеют системы контроля заряда и последующего отключения. Собрать самостоятельно такие системы, не обладая достаточными знаниями в электронике, достаточно сложно.
Что такое док-станция
Именно здесь на помощь приходят док-станции. С их помощью вы можете удобно и надежно закрепить ваше Android устройство на специальной подставке. Итак, разберемся, что же такое док-станция для Android и какими они бывают.
По сути, это устройство, в которое устанавливается ваш смартфон (планшет). Оно может быть нескольких видов:
- Обычная подставка – без microUSB-порта и зарядки.
- С зарядным устройством – при установке смартфон подключается к USB-порту и заряжается.
- Мультимедийная – не только выполняет функции обычной подставки и зарядного устройства, но и позволяет воспроизводить видео- и аудиофайлы на встроенных в док станцию динамиках.
Первый вариант – это не что иное, как самая обычная подставка. Единственная ее функция заключается в том, чтобы ставить в нее телефон (планшет) для удобного просмотра фильмов. При этом звук будет исходить из встроенного динамика смартфона.
Второй вариант, помимо повышения удобства, выполняет функцию зарядного устройства (ЗУ). Другими словами, сама станция подключается к сети электропитания и заряжает смартфон (планшет).
Стоит отметить, что варианты без ЗУ могут держать телефон в вертикальном и горизонтальном положении (в зависимости от модели и конструкции). При этом подставка с ЗУ может держать телефон только в одном положении, так как телефон подключается к microUSB-порту.
Наиболее функциональным является третий вариант – мультимедийная док-станция для устройств на платформе Android. Она выполняет функции двух предыдущих версий и при этом имеет встроенные динамики для воспроизведения звуков. Благодаря этому тихий смартфон (планшет) может играть достаточно громко. Более того, существуют подставки с достаточно мощной акустикой и усилителем звука. Они ничем не уступают обычным колонкам.
Также мультимедийные подставки могут управлять вашим Android-гаджетом через подключение по USB. Простыми словами: вы устанавливаете на смартфон специальное приложение, запускаете его и устанавливаете гаджет на док станцию. Далее при помощи пульта дистанционного управления вы можете включить музыку, регулировать громкость, открыть видеофайл и так далее.
Выбор док-станции
Выбор достаточно прост. В первую очередь, вам нужно определиться с тем, какие именно функции вас интересуют
То есть, если вы ищете простую и удобную подставку и не более того, то стоит обратить внимание на модели, которые способны держать телефон в вертикальном и горизонтальном положении
Если же вас интересует функция ЗУ, то здесь все еще проще. Вам нужно ориентироваться только на внешний дизайн и выходную мощность блока питания. Помните, что выходная мощность тока должна соответствовать требованиям вашего смартфона. Если напряжение будет слишком высоким, есть риск спалить USB-порт и контроллеры зарядки.
Для более старых и слабых моделей используются менее мощные блоки питания с силой тока на выходе 1 ампер.
Если же вы ищите мультимедийную док-станцию, то здесь все немного сложнее
В первую очередь стоит обратить внимание на то, как осуществляется подключение к microUSB. Здесь может быть два варианта:
Стационарный разъем – порт всегда в одном положении и вы не можете его поворачивать или перемещать.
Проводное подключение или подвижный USB-интерфейс. В таком случае вы можете располагать смартфон вертикально и горизонтально, а подключение к USB происходит при помощи кабеля.
Существуют также варианты, которые оснащены обоими типа подключения.
Второй момент – это мощность встроенных колонок. Часто в дешевых вариантах используются слабые и низкокачественные динамики. Из-за этого звук будет, если даже и громким, то очень плохого качества. На более дорогих подставках с мощными и качественными динамиками с обратной стороны должны быть специальные отверстия для усиления баса (фазоинвертор).
Стоит отметить, что не все мультимедийные станции предоставляют возможность управлять подключенным телефоном. Другими словами, некоторые из подставок просто воспроизводят звук. А вот включать этот звук вам придется вручную на смартфоне. Также не забудьте уточнить у продавца, каким набором функций обладает понравившаяся вам модель.
Также рекомендуется обходить стороной дешевые китайские модели, так как напряжение на выходе ЗУ может отличаться от заявленного в документации. Это, в свою очередь, негативно сказывается на работе телефона, вплоть до его поломки. Не стоит забывать и о наличии дополнительных USB-разъемов, которые позволяют подключать флешки, компьютерную мышь и клавиатуру, а также заряжать дополнительные устройства.
Схемы зарядок для мобильных телефонов
Так как за процессом пополнения аккумулятора энергией следит встроенный контроллер телефона, адаптеры питания для мобильников выполняются по достаточно простой схеме. Некоторые из них даже имеют нестабилизированный выход.

Схема сетевого нестабилизированного адаптера YL-0061.
Сетевое напряжение выпрямляется диодом VD1 и фильтруется конденсатором С1. На транзисторе VT1 собран автогенератор, который из постоянного напряжения «нарезает» импульсы, которые подаются на первичную обмотку импульсного трансформатора TV1. Трансформированные во вторичную обмотку импульсы выпрямляются диодом VD5, напряжение фильтруется емкостью С5 и поступает к потребителю. Светодиод VD6 служит для индикации наличия напряжения на выходе. Так как выходной уровень этого адаптера не стабилизирован, то напряжение будет меняться в зависимости от тока нагрузки.
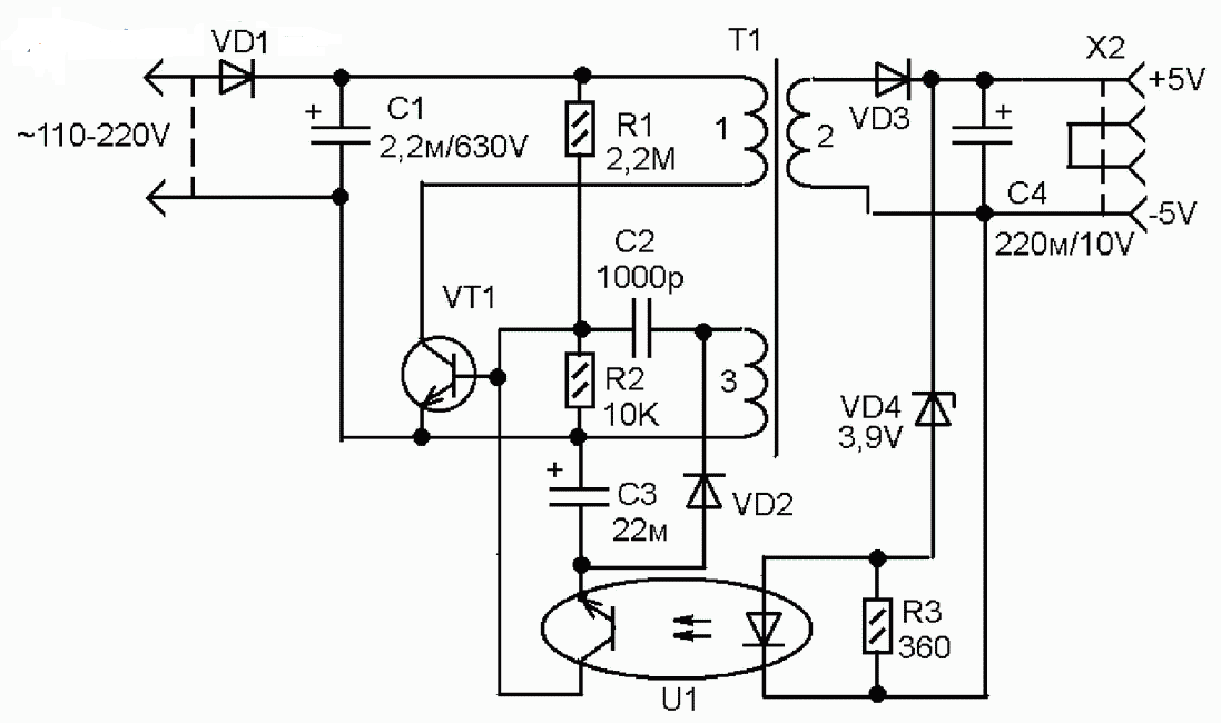
Схема сетевого китайского зарядника со стабилизацией выходного напряжения.
Другая схема зарядки для телефона имеет цепи стабилизации выходного напряжения. Входные элементы, генератор, импульсный трансформатор и вторичный выпрямитель построены аналогично предыдущему варианту. Стабилизация осуществляется посредством обратной связи, выполненной на оптроне U1. Чем выше напряжение на выходе, тем выше ток через светодиод оптопары, тем больше открывается приемный транзистор оптрона.
Таким способом изменяется напряжение смещения на базе транзистора VT1 и уменьшается длительность генерируемых импульсов. При понижении выходного уровня происходит обратный процесс, ведущий к увеличению длительности импульсов.

Схема автомобильного зарядного устройства.
Блоки питания, предназначенные для заряжания телефонов от автомобильной бортсети, устроены еще проще – они не имеют преобразовательной части. Они состоят из стабилизатора, который часто строят по линейной схеме, и фильтра.
В каких случаях лучше купить новый адаптер
Основная ситуация, когда лучше не пытаться отремонтировать сетевой адаптер, а приобрести новый – если становится понятно, что даже при восстановлении работоспособности не удастся полностью обеспечить безопасную эксплуатацию. Если поврежден корпус или защитная изоляция и возможно случайное прикосновение к токоведущим частям.
Разумеется, лучше приобрести новое устройство, если нет уверенности в конечном результате – не хватает квалификации для починки или нет запасных частей. Вообще, ремонт адаптера для телефонов экономически нецелесообразен, поэтому новый рациональнее покупать в любом случае, если только неисправность не выражена явно (на ее поиск уходит большая часть времени). И, конечно, если новый адаптер невозможно купить. Это касается, большей частью, старых телефонов – новые гаджеты оснащаются стандартными разъемами USB type C, приобрести такой зарядник (или отдельно шнур) не составляет труда.
Основы по самостоятельному изготовлению
Независимо от предпочитаемого зарядного устройства, электронные компоненты надо расположить на плате и соединить согласно схеме. Самый простой способ – применить кусочек макетной платы (беспаечную применять категорически не рекомендуется – она не сможет обеспечить надежный контакт в течение длительного времени).
Единственный минус макетной платы – низкая эстетическая составляющая. Если это не устраивает будущего владельца, можно изготовить печатную плату в домашних условиях. Неплохие результаты дает метод ЛУТ (лазерно-утюжная технология). Ее суть в том, что рисунок платы распечатывается на лазерном принтере на специальной (или просто глянцевой журнальной) бумаге.

Рисунок платы, распечатанный на журнальной бумаге.
Потом рисунок переводится с помощью утюга на медное покрытие заготовки из фольгированного материала и травится.

Заготовка из фольгированного текстолита с переведенным рисунком.
Более сложный способ – с фоторезистом (жидким или пленочным). Для его реализации потребуется ультрафиолетовая лампа. Зато возможности этого метода намного выше.

Готовая к травлению плата с рисунком из фоторезиста.
Вытравить плату можно в классическом растворе хлорного железа. Более доступна и удобна другая смесь:
- 100 мл аптечной перекиси водорода;
- 30 грамм порошка лимонной кислоты;
- 2-3 чайные ложки поваренной соли.
После травления любым способом плата промывается в большом количестве проточной воды, покрытие рисунка смывается растворителем. Плата сушится, в ней сверлятся отверстия, и после облуживания она готова к монтажу.

Готовая плата, полученная методом ЛУТ.
Рисунок платы можно разработать в бесплатной программе. Например, легко осваивается Sprint LayOut. При достижении определенной квалификации можно освоить более сложные программы для разработки печатных плат, но их придется приобрести или воспользоваться бесплатными версиями с урезанными возможностями (их достаточно, чтобы закрыть 90% потребностей домашнего мастера). При разработке платы надо предусматривать возможность установки мощных транзисторов и диодов на радиаторы. Для этого должно быть предусмотрено место на плате, либо элементы располагают на краю – чтобы привинтить их на внешние теплоотводы.
Рекомендуем к просмотру: Зарядное для шуруповерта из того, что было в доме.
Если схема позволяет крепить силовые элементы непосредственно на радиатор, то транзисторы или диоды надо сажать на теплопроводящую пасту. Если не позволяет – через изолирующие слюдяные или упругие прокладки. По окончании сборки надо изготовить корпус для устройства или сделать его самостоятельно. На передней панели располагают органы управления и индикации. Для подключения аккумуляторов можно смонтировать посадочное место с контактами от вышедшего из строя ЗУ.
Устройство для зарядки аккумуляторов шуруповерта несложно собрать самостоятельно. Схему (и, соответственно, уровень автоматизации) надо выбирать под собственную квалификацию.
Телефон не заряжается от зарядного устройства – что делать?
Часто зарядки возят с собой в сумке или кармане, и чтобы они занимали минимум места, их шнуры скручивают с перегибом и натяжкой.
Это в свою очередь приводит к практически незаметному глазу обрыву провода и неработоспособности зарядки. Как раз обрыв в шнуре – это самая распространенная поломка в таких видах устройств, и выбрасывать его из-за этого, честно говоря, жалко.
Да, можно конечно купить новую и не мучиться, но если устройство нестандартное, например, телефон старой модели, то найти такую зарядку не всегда возможно. А на «барахолке» вам могут подсунуть блок с такой же проблемой, да и лишние траты никому не нужны.
Поэтому ремонт зарядного устройства – дело полезное и стоящее.
Инструкция по изготовлению
Инструкция, показывающая, как сделать своими руками беспроводную зарядку для телефона, несложная. Но следует учесть, что устройство предназначено только для одного аппарата, оно не настраивается и может оказать влияние на работоспособность мобильника. Если инструкция покажется трудновыполнимой или характеристики прибора не смогут удовлетворить потребности, тогда лучше купить его в магазине или продолжить пользоваться проводной зарядкой.

Чтобы сделать своими руками беспроводную зарядку для мобильного телефона, потребуются:
- прочные ножницы либо кусачки;
- паяльник;
- быстросохнущий клей;
- оправа для проволоки диаметром 50–70 мм;
- резисторы на 1 кОм и 10 Ом;
- два конденсатора — 10 n;
- конденсатор на 100n и 10 µ — по 1 шт.;
- стабилизатор 7805 (на 5 В);
- диод VD1–M4;
- медный обмоточный провод ПЭВ сечением 1 мм, 0,5–0,4 мм;
- блок питания от обыкновенной проводной зарядки.
Перед тем как начать работу, необходимо ознакомиться со схемами элементов беспроводной зарядки, изучить инструкцию по сборке каждого блока.
Делаем передатчик
Сборка передатчика выполняется в такой последовательности:
Один конец 1-миллиметровой медной проволочки длиной 1–1,5 см оставляется свободным. Другой — плотно наматывается на оправу кольцом к кольцу до образования плоской катушки в 25 витков. Периодически витки проклеиваются быстросохнущим клеем или иным закрепляющим изолирующим материалом
Марка клея и его качество на силу электромагнитного поля не влияют, важно, чтобы он как можно быстрее высыхал

- Пока высыхает катушка, можно собрать зарядную станцию по схеме, приведённой ниже.

- Далее катушка припаивается. В качестве «+» используется находящийся внутри свободный отрезок, в качестве «-» — оставшийся снаружи.
Свернутая в кольцо проволока помещается в любой имеющийся держатель или в специально для неё придуманную ёмкость — на качество работы устройства это не повлияет
Важно, чтобы катушка располагалась на как можно меньшем удалении от передатчика — это требование стоит учитывать при разработке такого футляра
Делаем приёмник
Приёмник wpc собирается в таком порядке:
- Тем же способом, который используется при сборке передатчика, медная проволока толщиной 0,35–0,4 мм наматывается на оправник. Количество витков — 30, они должны как можно плотнее прилегать друг к другу. Если проволока катушки не изолирована, то на неё необходимо нанести защитный лак и дождаться полного высыхания.
- Само устройство собирается из заранее подготовленных деталей, ориентируясь на приведённую ниже схему. Применение SMD позволяет минимизировать пространство, отводимое под катушку, следовательно, конструкция корпуса телефона остаётся без изменений.

- Катушка подключается, все детали приёмника компонуются таким образом, чтобы ни один из них не выступал наружу. Их также рекомендуется покрыть лаком или иным защитным материалом.
- На заключительном этапе сделанная самостоятельно беспроводная зарядка подключается к сети, работа её проверяется на самом мобильном телефоне. Для подключения устройства можно воспользоваться стандартным 5-вольтным адаптером, подключаемым к контуру.
Сборка и проверка
Перед включением самодельной беспроводной зарядки необходимо выбрать, куда будут подключены выходы приёмника. Существует два варианта:
- к разъёму micro-USB — тогда телефон можно зарядить как от сети, так и от собранной катушки;
- непосредственно к аккумуляторной батарее — вариант удобен возможностью зарядки даже при выходе из строя стандартного разъёма micro-USB, а также если пользователь решит закрыть его от внешней среды.
В первом случае необходимо правильно подключить разъёмы — левый от основания трапеции, как правило «+», правый — «-». Во втором следует заранее продумать расположение аккумулятора вместе с «довесками» в корпусе и соединить контакты. Сборка закончена.

Приёмник устанавливается внутри корпуса, закрывается крышкой. Передатчик подключается к сети через адаптер 5 В согласно схеме, к нему подносится телефон на расстояние не более 50 мм. Если индикатор зарядки заработал, значит, устройство собрано правильно. Если нет — при сборке допущена ошибка. Необходимо найти слабые места, убедиться в наличии тока и, если перепаять контакты.
Устройство изделия
Устройство УЗ-А представляет собой выпрямитель с плавной установкой тока. С выводов 3, 6 сетевого трансформатора Т1 напряжение поступает на 2[-полупериодный управляемый выпрямитель, выполненный на тиристорах VS1 и VS2.
Выпрямленное напряжение подается на аккумуляторную батарею через контакты X1 («плюс») и Х2 («минус»). Для контроля величины тока заряда служит индикатор тока РА1.
Для отключения цепи заряда от аккумулятора через 10,5 ± 1 час, управления работой тиристоров и установки необходимого тока заряда служит схема, собранная на транзисторах VT1 + VT11 и микросхеме DD1.
На транзисторе VT1 выполнен формирователь импульсов с частотой 50 Гц, на интегральной схеме DD1 — счетчик импульсов, на транзисторах VT8 и VT10 — делитель частоты на 2, на транзисторе VT6 — управляемый генератор (стабилизатор) тока.
При этом необходимый ток заряда устанавливается потенциометром RP1.
Генератор управляющих импульсов выполнен на транзисторах VTЗ и VT7.
Транзистор VT2 является усилителем этих импульсов по мощности.
Рис. 2. Принципиальная схема устройства зарядного автоматического «Электроника» — вариант 1 (нумерация деталей выполнена согласно маркировке на заводской схеме).
Рис. 3. Принципиальная схема устройства зарядного автоматического «Электроника» — вариант 2 (нумерация деталей выполнена согласно маркировке на заводской плате).
Рис. 4. Монтажная плата устройства зарядного автоматического «Электроника».
Рис. 5. Монтажная плата устройства зарядного автоматического «Электроника».
На транзисторе VT11 выполнена схема защиты от короткого замыкания и переполюсовки выводов.
Схема на транзисторах VT4 и VT5 служит для переключения устройства в режим уменьшенного тока (через 6 — 8 часов ток уменьшится в 1,3 — 2,5 раза).
На диодах VD7 и VD8 собран выпрямитель питания схемы формирователя импульсов и счетчика. Диоды VD5 и VD6 запрещают подачу импульсов на управляющий электрод тиристора в момент, когда к тиристору приложено обратное напряжение.
Для индикации включения сети и конца заряда служат светодиоды VD2 и VD13.
Предприятие — изготовитель оставляет за собой право замены отдельных элементов схемы, не влияющих на технические характеристики изделия.
Детали и печатная плата
Диод VD1 — любой выпрямительный кремниевый диод с допустимым прямым током не ниже 0,7А. VD2 — стабилитрон средней мощности, с напряжением стабилизации 20-30V.
VD3 — диод с барьером Шоттки с допустимым прямым током не ниже 2А. VD4 -стабилитрон средней мощности с напряжением стабилизации 5,0-5,6V. HL1 — любой индикаторный светодиод.
Обратите внимание, — у всех диодов и стабилитронов, типы которых указаны на схеме, пояском на корпусе отмечен КАТОД. Конденсаторы С1 и С4 любые электролитические малогабаритные, например, К50-35 или JAMICON, с допустимым напряжением С1 — не ниже 20V, С4 — не ниже 6,ЗV
Конденсаторы С1 и С4 любые электролитические малогабаритные, например, К50-35 или JAMICON, с допустимым напряжением С1 — не ниже 20V, С4 — не ниже 6,ЗV.
Резисторы — обычные. Резисторы R1, R2, R3 можно заменить одним резистором мощностью 1W и сопротивлением 0,3 От. Резистор должен быть непроволочным.
Катушка L1 намотана на ферритовом кольце диаметром 16 мм, для намотки используется провод ПЭВ — 0,47. Число витков — 80. Намотка равномерно распределена по всей окружности кольца.
Все детали помещены на печатную плату, монтаж и разводка которой показаны на рисунке 3. Плата помещена в пластмассовый корпус размерами примерно 120x30x20 мм.

Рис. 3. Печатная плата для схемы преобразователя напряжения.
Со сторон торцов выходят два кабеля, один из которых оконечен стандартным разъемом для подключения переносной лампы к автомобильному прикуривателю, а второй -таким штекером, как у зарядного устройства вашего мобильного телефона.
Если все детали исправны и нет ошибок в монтаже, налаживание — это только регулировка выходного напряжения резистором R5.
Такую же схему можно использовать и для зарядки батареи МР-3 плейера, например, сделав выходной кабель с USB-разъемом можно заряжать аккумулятор МР3 плейера iPOD или другого аналогичного.
В принципе, на корпусе зарядного устройства можно установить какой-то разъем в качестве Х2, например, USB (+5V на контакт 1, -5V на контакт 4), и сделать несколько сменных кабелей (для телефона, радиостанции, МР-3 плейера и др ). Если нужно другое напряжение, соответственно, перенастройте делитель R4-R5-R6 и замените стабилитрон VD4.
Кулешов М. РК-02-08.
Виды
Существует множество зарядок, подходящих для определенных марок и моделей инструментов. Все их можно разбить на основные виды.
Аналоговые со встроенным блоком питания
Аналоговые со встроенным блоком питания — довольно востребованы. Это объясняется невысокой стоимостью. Обычно не относятся к профессиональному оборудованию, быстро выходят из строя и «не хватают звезд с неба». Минимальная задача, которую, как правило, ставят их производители — получить постоянное напряжение и токовую нагрузку, необходимую для работы.
Устройства работают по принципу стабилизатора. Можно сделать самостоятельно, используя приведенную схему. Для работы нужно запомнить:
- Напряжение на выходе блока-зарядки — больше номинала батареи.
- Подходит любой тип аккумулятора.
- Можно использовать обычную монтажную плату.
- Такие стабилизаторы применяют компенсационный принцип: ненужная энергия, тепло отводится. Для его рассеивания можно взять, например, медный радиатор. Площадь — 20 см².
- Трансформатор на входе (Тр1) изменяет напряжение с 220 до 20 В. Его мощность определяется по току и напряжению на выходе.
- Ток выпрямляется диодным мостом (VD1).
- Можно позаимствовать решение производителей: сборку диодов Шоттки.
- После выпрямления ток — пульсирующий, что вредно. Для сглаживания нужен электролитический конденсатор (С1).
- В качестве стабилизатора идет КР142ЕН. Для 12 В ее индекс — 8Б.
- Управление — на основе транзистора (VT2) и резисторов (подстроечных).
- Автоматическое отключение после зарядки обычно не предусматривается. Придется самостоятельно определять необходимое время. Как вариант, можно использовать цепь, включающую диод (VD2), транзистор (VT1). После зарядки светодиод (HL1) тухнет. Есть и более серьезные варианты с коммутатором и электронным ключом, отключающиеся автоматически.
Аналоговые зарядки с внешним блоком питания
Аналоговые с внешним блоком, как видно из названия, состоят:
- из сетевого блока;
- зарядника.
Блок — обычный, включает:
- трансформатор;
- диодный мост;
- выпрямитель;
- конденсаторный фильтр.
В фабричных сборках обычно нет теплоотвода. Его роль может выполнять резистор повышенной мощности. Одна из типичных причин поломок — в тепловом режиме.
Чтобы исправить ситуацию, для начала нужно выяснить, работает ли источник питания. Если функционирует, его дополняют схемой управления, если нет — ищется другой. Вполне подойдет, например, от ноутбука. Он имеет 18 В на выходе, что вполне достаточно. Остальные детали обычно найти не составляет труда. Они очень мало стоят, можно позаимствовать из другой техники.
Схема блока управления представлена ниже. Используется транзистор KT817, для усиления — КТ818. Нужен радиатор. Примерная площадь — 30−40 см². Здесь будет рассеиваться до 10 Вт
Многие китайские производители пытаются экономить буквально на каждой мелочи. Этого нужно избегать, если нужно более или менее достойное качество. В самодельной схеме есть подстроечник на 1 кОм. Он нужен для точной установки тока. На выходе — резистор на 4,7 Ом. Он рассеивает тепло. Светодиод оповестит об окончании зарядки
Импульсные
Аналоговые устройства долго заряжаются: в среднем — 3−5 часов. Хотя для бытовых целей это не страшно. Другое дело — профессиональная сфера, где «время — деньги». Стоит такая продукция — соответствующе, в наборе обычно два аккумулятора.
Профессионалы чаще используют импульсные зарядные устройства. Они обладают интеллектуальной схемой управления процессом. Время полной зарядки впечатляет: около одного часа. Конечно, можно сделать такой же быстрый аналоговый зарядник, но тогда впечатлять будут его вес и размеры.
Импульсные устройства компактны и безопасны. Высокие качества требуют продуманной, сложной схемы. Однако можно повторить и ее. Схема ниже подходит для работы с никель-кадмиевыми аккумуляторами с третьим сигнальным контактом.
Применяется известный контроллер MAX713. Входное напряжение —25 В. Источник питания — простой, поэтому его схемы здесь нет.
Полученное в итоге зарядное для шуруповерта «отличается умом и сообразительностью». Оно проверяет напряжение и включает режим ускоренного заряда. Аккумулятор готов примерно через 1−1,5 часа. Схема позволяет выбирать:
- напряжение заряда;
- тип батареи.
На ней указано значение резистора (R 19) для переключения режимов и положение перемычек. Используя предложенный рисунок, можно отремонтировать поломку. Дополнительным стимулом станет финансовый вопрос. Экономия как минимум в два раза.
Хэппи Энд
Собственно на этом рукотворчество было завершено. В течение всего процесса навязчиво крутилась мысль, что сейчас воткну зарядку в сеть и узнаю как выглядит китайский огненный дракон. Но ничего даже не задымилось, а зарядка заработала как положено…
Более того, до переделки в процессе зарядки светодиод просто светился красным, теперь же он мигает с красного на зеленый. Вот вам и пасхалка от китайского брата.
Но все же я рекомендую отрубить всю электронику и использовать эту зарядку просто в качестве корпуса. А сотворить зарядное устройство 18650 лучше на модулях контроля заряд, видео про которые есть вначале статьи. Рекомендую глянуть это видео, я очень старался сделать его увлекательным и познавательным)
Способ 1. Старый аккум — новые возможности
Как сделать Повер банк (Power bank) из устаревших телефонных батареек? — просто. Пошаговое описание метода поможет вам не допустить ошибок.
- Батарейка из старого телефона
- Провода
- Контроллер
- USB-вход
- Изолента, скотч, термоклей.
- Берём старый мобильник, достаём из него аккумулятор. Таких батарей нам понадобится 3, 6 или 9. Чем больше, тем на дольше хватит устройства.
- Складываем 3 накопителя друг к другу, вдоль фиксируем скотчем, а поперёк обматываем изолентой. При этом клеммы остаются открытыми.
- Находим подходящий корпус. Эту роль может выполнить даже простая мыльница, всё зависит от размеров.
- С помощью 2 проводков объединяем 3 штуки вместе: один провод — «+», второй провод — «-». Центральные клеммы АКБ не соединяем. Они служат температурным датчиком и вся их суть в демонстрации остатка заряда для конкретного устройства.
- Размечаем местоположение контроллера и делаем отверстие, чтобы вставить вход.
- Крепим все детали на термоклей и готово!
Читать также: Рэсем буенча хикэя тозеп языгыз 3 класс

Повер банк из устаревших телефонных батареек
Вот так, всего в 6 шагов мы получили портативный аккумулятор.
В принципе манипуляции несложные. Единственное, что может вас остановить — не у всех есть такое количество устаревших аккумов.





