Содержание
Характеристики
Как указано в datasheet TDA7377 работает от однополярного питания до 18 В. Характеризуется высокой мощностью усиления. С нагрузкой 4 Ом на один канал, в двухканальной стереоконфигурации, от неё можно кратковременно добиться до 35 Вт. Но если задействованы четыре выхода одновременно, то уже не более 6 Вт. Поэтому её редко используют в схемах «квадро».
Приведем основные максимально допустимые значения параметров для TDA7377:
- питающее напряжение (VS) до 18 В;
- ток на выходе (IO) до 4.5 А;
- рассеиваемая мощность (Ptot) до 36 Вт (при Tcase=+85 оС);
- температура хранения/рабочая от -40 до +150 оС;
- термическое сопротивление кристалл-корпус (Rthj-case) до 1.8 оС /Вт.
Стоит заметить, что это предельно возможные значения для микросхемы, помещенной в идеальные условия для эксплуатации. Они достижимы только при хорошем охлаждении и на коротких промежутках времени. Производитель не рекомендует работу устройства в таких режимах и предупреждает о вероятном выходе его из строя при этом.
При нормальной работе микросхема, подключенная к питанию в 14.4 В с нагрузкой 4 Ом, может выдать на выходе до 18-20 Вт. При этом, коэффициент нелинейных искажений, если не превышать мощностью в 10 Вт, составит не более 0,3 %.
Популярные статьи Мастер-класс поделка изделие пасха декупаж кракелюр лепка папье-маше пасхальные сувенирные яйца имитация старинной керамики акварель бисер бумага бумага журнальная бусины гуашь салфетки скорлупа яичная тесто соленое
В режиме квадро, в аналогичных условиях функционирования, можно получить до 6 Вт. При этом, коэффициент нелинейных искажений будет значительно ниже — не более 0,02 %.
Во всех случаях необходимо предусмотреть установку устройства на алюминиевый радиатор.
Аналоги
Аналог для TDA7377 трудно подобрать такой же мощный и качественный, так как полностью похожих по параметрам микросхем не существует. Вместе с тем, её возможно заменить на более дорогие устройства: TDA7375А, TDA7379. Это тоже достаточно распространенные усилители. Распиновка и функциональные схемы у них, согласно технического описания, идентичны.
Схемы
Для функционирования TDA7377 используется схема включения: в четырехканальном режиме (квадро), в двухканальном-мостовом или комплексном 2.1 (стерео/мост). Все они приводятся в datasheet с указанием необходимой электронной обвязки. Для работы микросхемы используется однополярное питание.

Двухканальный усилитель на TDA7265 (20Вт+20Вт)
Усилитель, схема которого представлена в данной статье, построена на одной из популярных микросхем – TDA7265. Она представляет собой двухканальный усилитель НЧ, работающий в классе AB, который может применяться в музыкальной аппаратуре высокого качества, типа музыкальных центров и телевизоров. Также ее можно применить как в виде отдельного оконечного усилителя НЧ.
Микросхема выполнена в корпусе Multiwatt и имеет одиннадцать выводов.

Усилитель может работать как на 8Ом нагрузку, так и на 4Ома и если верить даташиту, то микросхема защищена от короткого замыкания (КЗ) на выходе. Если TDA7265 не оригинальная, то защита от КЗ может отсутствовать, и при нулевом сопротивлении на выходе обязательно выйдет из строя. Кроме защиты от «козы» имеется тепловая защита, которая срабатывает при внутренней температуре равной 145°С.
Основные характеристики микросхемы TDA7265
Напряжение питания (рекомендованное) ………. ±20В
Напряжение питания (max) ………. ±25В
Выходная мощность (8Ом, ±20В, THD = 10%) ………. 25Вт (на один канал)
Выходная мощность (4Ома, ±16В, THD = 10%) ………. 25Вт (на один канал)
Выходная мощность (8Ом, ±20В, THD = 1%) ………. 20Вт (на один канал)
Выходная мощность (4Ома, ±16В, THD = 1%) ………. 20Вт (на один канал)
Пиковый выходной ток ………. 4,5А
Температура срабатывания защиты ……… 145°С
Остальные интересующие вас характеристики можете найти в даташите.
Схема двухканального усилителя на TDA7265

Компоненты схемы
Все резисторы мощностью 0,25Вт, кроме R7 и R10 (0,5Вт).
Конденсаторы C1-C4 и C6 электролитические и должны быть рассчитаны на напряжение 35В, хотя можно и на напряжение 25В, но только если питание усилителя не будет превышать ±18В. Остальные конденсаторы керамические или пленочные, разницы в данном случае вы не услышите, так что ставьте то, что есть под рукой.
Транзистор VT1 можно заменить на BC547.
Радиатор необходимо установить через силиконовую или слюдяную прокладку и фторопластовую втулку, если корпус усилителя металлический.

Режимы MUTE и ST-BY
Для удобства чтения я на схему наложил подсказку по данным режимам. За эти режимы отвечает вывод 5.
Для дальнейшего понимания примем напряжение питания (Vs) = ±20В.
Если на выводе 5 присутствует напряжение в диапазоне +Vs …+Vs-2.5В (от +17,5В до +20В) то усилитель находится в спящем режиме (ST-BY) с минимальным потреблением тока (3мА).
Если на выводе 5 присутствует напряжение в диапазоне +Vs-6В …+Vs-2,5В (от +14В до +17,5В), то усилитель выйдет из спящего режима, но включится режим приглушения MUTE.
Если на выводе 5 присутствует напряжение менее +Vs-6В (менее +14В), то усилитель войдет в режим воспроизведения звукового сигнала.

Теперь простыми словами о режимах MUTE и ST-BY
Для того чтобы усилитель начал работать необходимо с помощью переключателя SW1 замкнуть вывод резистора R1 на плюсовую шину. Далее, чтобы появился сигнал на выходе усилителя (т.е. отключить режим MUTE), необходимо замкнуть контакты выключателя SW2. Для тех, кто в танке, положения SW1 и SW2, установленные как на схеме обеспечат звучание в колонках.
Печатная плата двухканального усилителя на TDA7265
Даташит на TDA7265
TDA8567q 4х25 Вт
Мостовой усилитель класса Hi – Fi на четыре канала. Открыть в полном размере
Есть защита от короткого замыкания выходного каскада и термозащита с уменьшением выходной мощности при перегреве. А еще микросхема обладает защитой от колебаний напряжения и режимом отключения. Еще данная микросхема обладает режимом вкл/выкл входного сигнала(режим Mute), и защитой при подаче напряжения на схему от «щелчка».
Характеристики микросхемы
| Параметр | Значение |
| Uпит | 6-18 В |
| Iвых | 7,5 А |
| Iпокоя | 230 мА |
| Pвых | 4х25 Вт |
| Rвх | 30 кОм |
| Коэффициент усиления | 26 дБ |
| Полоса частот | 20-20000 Гц |
| Коэффициент гармоник | 0,05 % |
| Rнагр | 4 Ом |
Назначение выводов
| Номер вывода | Назначение |
| 1 | Напряжение питания |
| 2 | Выход 1+ |
| 3 | Общий |
| 4 | Выход 1- |
| 5 | Выход 2- |
| 6 | Общий |
| 7 | Выход 2+ |
| 8 | Напряжение питания |
| 9 | Диагностика |
| 10 | Вход 1 |
| 11 | Вход 2 |
| 12 | Общий сигнальный |
| 13 | Вход 3 |
| 14 | Вход 4 |
| 15 | Выбор режима |
| 16 | Напряжение питания |
| 17 | Выход 3+ |
| 18 | Общий |
| 19 | Выход 3- |
| 20 | Выход 4- |
| 21 | Общий |
| 22 | Выход 4+ |
| 23 | Напряжение питания |
Принципиальная схема
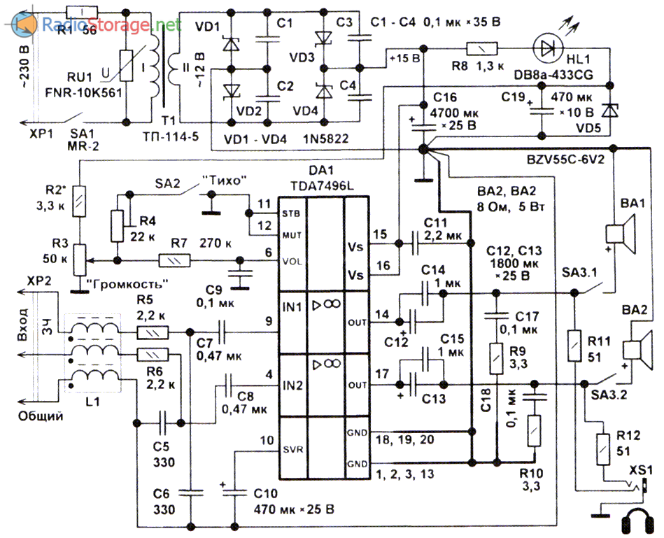
На рис. 1 представлена принципиальная схема двухканального УМЗЧ. основное назначение которого — модернизация компактных активных акустических систем, УМЗЧ которых собран на более слабых микросхемах, например, на распространённых двухканальных TDA2822M, TDA2822D, U2822B, U2823B. КА2209, L272M, NJM2073 или на одноканальных LM386. KA2201N. LM820M, ТВА820М, U820 и других аналогичных Также, этот УМЗЧ можно применить для встраивания в системные компьютерные блоки, компьютерные мониторы.

Рис. 1. Схема стерео усилителя низкой частоты на микросхеме TDA7496L.
Напряжение звуковой частоты поступает на входы микросхемы DA1 через трёхобмоточный дроссель L1, RC фильтры R5C6. R6C5 и разделительные конденсаторы С7, С8.
Регулировка громкости — электронная одинарным переменным резистором R3. Чем больше напряжение на выводе 6 DA1, тем больше усиление микросхемы.
Глубина регулировки громкости около 80 дБ Для кратковременного приглушения громкости, например, на время ответа на телефонный звонок, можно воспользоваться кнопкой SA2. при замыкании контактов которой в цепь включается подстроечный резистор R4. чем меньше его установленное сопротивление, тем сильнее будет приглушаться звук.
Узел регулировки громкостью питается напряжением около 6,2 В от параметрического стабилизатора, собранного на R8, С19, VD5 В цепь балластного резистора R8 включен светодиод HL1, который информирует о наличии напряжения питания, при таком включении светодиода можно получить небольшую экономию потребляемого тока.
С выходов DA1, выводы 14. 17, усиленное напряжение звуковой частоты через разделительные конденсаторы С12 — С15 и замкнутые контакты выключателя SA3 поступает на динамические головки ВА1, ВА2. Амплитуда сигнала на клеммах динамиков около 10 В при напряжении питания DA1 12 В. К гнезду XS1 можно подключить головные стереотелефоны, резисторы R11.
R12 ограничивают поступающую на них мощность. Демпфирующие цепи C17R9 и C18R10 препятствуют возможному самовозбуждению DA1 на ультразвуковых частотах. В микросхеме TDA7496L имеются узлы электронного выключения и приглушения звука — выводы 11. 12 и регулируемый линейный стереовыход — выводы 5, 7. которые в этой конструкции не используются.
Для питания DA1 используется нестабилизированное напряжение постоянного тока 11.17 В. Напряжение сети переменного тока поступает на первичную обмотку понижающего трансформатора Т1 через замкнутые контакты выключателя SA1 и токоограничительный резистор R1.
С вторичной обмотки трансформатора напряжение около 12 В переменного тока поступает на мостовой выпрямитель, собранный на диода Шотки VD1 — VD4.
Конденсатор С16 сглаживает пульсации выпрямленного напряжения. Варистор RU1 защищает понижающий трансформатор и диоды Шотки от всплесков напряжения сети.
Если этот УМЗЧ будет встраиваться, например. в системный блок ПК. компьютерный монитор, то дополнительный источник питания не потребуется — элементы SA1, R1, RU1, Т1, С1 — С4, VD1 — VD4 не устанавливают Для питания DA1 в этом случае используют имеющееся в модернизируемом аппарате напряжение +12 ..18 В.
Большинство деталей конструкции смонтированы на печатной плате размером 100×40 мм, рис. 2 Если в модернизируемых активных АС дефицит свободного места, то модуль питания — SA1. R1, RU1, Т1, С1 — С4.
VD1 — VD4 монтируют в одной АС. а модуль УМЗЧ в другой, между собой колонки соединяют четёрёхпроводным кабелем длиной 2…3 м, с сечением каждой жилы по меди не менее 0,5 мм.кв. Не используйте трёхпроводный кабель, общий провод для питания DA1 и подключения динамической головки должны быть раздельными Лучшим решением будет использовать для конструкции отдельный корпус, например, склеив вместе два прямоугольных корпуса от неисправных DVB-T2 телевизионных приставок.
↑ Детали, печатная плата и характеристики УМЗЧ
Детали усилителя
DA1 — TDA7265 STM, корпус Multiwatt 11 (замена: TDA7269, TDA7269A, TDA7265B, TDA7292) — 1 шт.,VT1 — 2N2222 — 1 шт.,VD1 — Стабилитрон BZX55C5V1 5,1V 0,4W, корпус DO-35 — 1 шт.,R1, R2 — Рез.-0,25-1,0 МОм (коричневый, черный, зеленый, золотистый) — 2 шт.,R3 — R6 — Рез.-0,25-620 Ом (синий, красный, коричневый, золотистый) или рез.-0,25-619 Ом 0,5% (синий, коричневый, белый, черный, зеленый) — 4 шт.,R7, R8 — Рез.-0,25-20 кОм (красный, черный, оранжевый, золотистый) или рез.-0,25-20 кОм 0,5% (красный, черный, черный, красный, зеленый) — 2 шт.,R9, R10 — Рез.-2-4,7 Ом (желтый, фиолетовый, золотистый, золотистый) — 2 шт.,R11 — Рез.-0,25-2 кОм (красный, черный, красный, золотистый) — 1 шт.,R12, R13 — Рез.-0,25-15 кОм (коричневый, зеленый, оранжевый, золотистый) — 2 шт.,R14 — Рез.-0,25-18 кОм (коричневый, серый, оранжевый, золотистый) — 1 шт.,C1, C2 — Конд. 2,2/50V 0511 NPL или конд. К73-17 имп. 2,2 мкФ х 100 В 5% POLYESTER BOXED, B32522C1225C1225J000 — 2 шт.,C3, C4 — Конд. NPO 750 пФ 5% керам. имп. или FKP2 750 пФ х 100 В, WIMA — 2 шт.,C5, C6, C9, C10 — Конд. К73-17 имп., 0,1 мкФ, 63В, 10%, POLYESTER BOXED, B32529C0104K000 — 4 шт.,C7, C8 — Конд. 1000/50V 1331+105°С — 2 шт.,C11 — Конд. 1/50V 0405+85°С — 1 шт.,X1, X2 X3; X4, Х5, Х6 — TB-3 (300) клеммник 3 к. шаг 5 мм на плату — 2 шт.,X7, X8; X9, X10 — TB-01A клеммник 2 к. шаг 5 мм на плату — 2 шт.,J1, J2 — PLS-3 2,54 вилка 3 к. на плату — 2 шт.,P1, P2 — MJ-0-4 съемная перемычка (джампер) с шагом 2,54 мм высотой 4,5 мм для штыревых контактов PLS — 2 шт.,печатная плата 82×82 мм — 1 шт.
Рис. 3.
Размещение деталей стереофонического усилителя на печатной плате. Дорожки показаны на просвет Максимальная выходная мощность: Rн=8 Ом — 25 Вт, Rн=4 Ом — 20 Вт;Полоса пропускания по уровню — 3 дБ: 4 Гц…100 кГц;Входное напряжение: 0,4 В;Входное сопротивление: 20 кОм;Коэффициент гармоник: 0,02%;Разделение между каналами: не хуже 70 дБ.
Камрад, рассмотри датагорские рекомендации
Внимание! 800 рублей для новичков на Aliexpress Регистрируйтесь по нашей ссылке. Если вы впервые на Aliexpress — получите 800.00₽ купонами на свой первый заказ.
Цифровой осциллограф DSO138
Кит для сборки
Цифровой осциллограф DSO138. Кит для сборки
Функциональный генератор. Кит для сборки
Настраиваемый держатель для удобной пайки печатных плат
Владимир (vladimirm2) Хайфа Список всех статей
Профиль vladimirm2
Живу в Израиле, родом из Одессы, бывший военный психолог, сегодня инженер сетевых компьютерных технологий или просто сисадмин.Лет десять, как увлекся ламповым звуком, в то время построил свой первый усилитель. Полгода выслушивал и настраивал, доволен. С тех пор были построены разные устройства, некоторые из них благодаря материалам и помощи людей этого портала. Нашел на вашем ресурсе много полезной для себя информации.С уважением ко всем! )
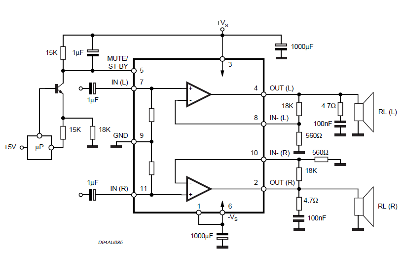
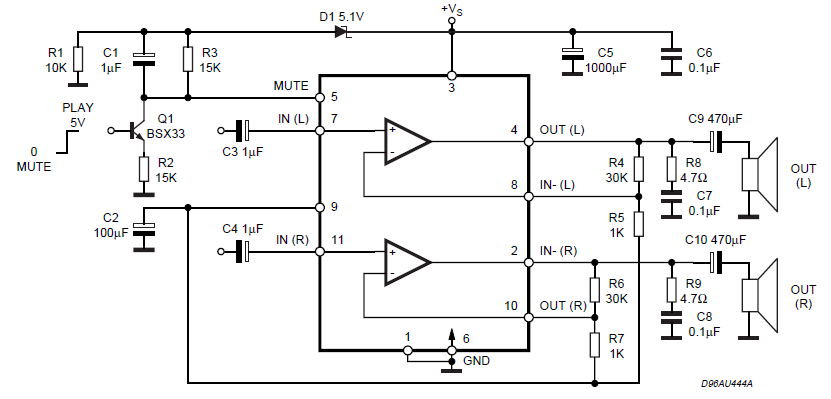
↑ Принципиальная схема усилителя
Тестовая схема включения микросхем из даташита практически пригодна для «боевого» применения (рис. 1).
Рис. 1. Схема включения микросхем при питании от двухполярного источника
В реальной схеме (рис.2) воспользуемся рекомендациями, изложенными в публикации .
Рис. 2.
Принципиальная схема усилителя
Коэффициент усиления
с замкнутой петлей ООС KU=1+R7/R5=1+R8/R6=33,26 (30,4 дБ).
Выходная мощность определяется типом примененной микросхемы и сопротивлением нагрузки (см. табл. 1).
Управление микросхемой осуществляется подачей соответствующих напряжений на вывод 5 (Mute/Stand-by) микросхемы DA1.
Рабочий режим Play реализуется при напряжении, меньшем чем +Uп-6. Например, для напряжения питания ±20 В режим Play обеспечивается при напряжении на выводе 5 микросхемы от 0 до 14 В.
Для режима отключения звука Mute достаточно подать напряжение в диапазоне от +Uп-6 до +Uп-2,5 (от 14 В до 17,5 В).
Микросхема входит в режим ожидания (Stand-by) при напряжении, большем чем +Uп-2,5 (в нашем примере от 17,5 В до 20 В).
Схема управления на транзисторе VT1 необходима для развития, при реализации микропроцессорного управления. Для постоянно включенной микросхемы (режим Play) вполне достаточно соединить вывод 5 микросхемы с общим проводом.
В зависимости от положения джамперов P1 и P2 схема управления обеспечивает напряжение на выводе 5, равное 11,5 В в режиме Play; 16,1 В в режиме Mute и около 20 В в режиме Stand-by.
Для снижения электролитических искажений емкость конденсаторов С1, С2 увеличена в два раза по сравнению с типовой схемой включения.
Для подавления радиочастотных помех добавлены входные пассивные ФНЧ R3, C3 и R4, C4.
В целях предотвращения самовозбуждения УМЗЧ на комплексной нагрузке и без нее, включены цепи Зобеля R9, C9 и R10, C10.
↑ Анализ даташитов и реальных измерений TDA7379
TDA7379Али
Зависимость выходной мощности TDA7379 от питания на нагрузке 4 Ом
В скобках мощность TDA7297 для сравнения. Видно что при нагрузке 8 Ом разница минимальна, а при нагрузке 4 Ом — значительна.TDA7379
Заявленные 2×38W/4Ω @18V, 1KHz возможны, если питание будет стабилизированным. Кроме того, мощность указана при искажениях 10%, а это невыносимые искажения при значительном ограничении. Реально, на пороге ограничения неискаженная мощность будет на 20…30% ниже, это 25…30 Вт на канал, очень неплохо для такой микросхемы. Кстати, ограничение наступает весьма мягко, по осциллографу куда лучше, чем в классе D.
DataSheet
Стерео усилитель звуковой частоты с двумя выходами по 25 Вт, с функцией отключения звука и режимом ожидания.
- Диапазон питания (до ±25 В)
- Двуполярное питание
- Большая выходная мощность 25 + 25 Вт при суммарном коэффициенте гармонических колебаний 10%, сопротивлении нагрузки 8 Ом и напряжении питания ±20 В.
- Нет шумов при включении и выключении
- Режим отключения звука
- Низкий ток потребления в режиме ожидания
- Защита от короткого замыкания
- Защита от перегрева
Купить TDA7265
Описание
TDA7265 — стерео усилитель класса АВ в корпусе Multiwatt, применяемый в высококачественных Hi-Fi музыкальных центрах и телевизорах.

Рис. 1 Схема включения с двуполярным питанием
Абсолютные максимальные значения
| Обозначение | Параметр | Значение | Ед. изм. |
| VS | Напряжение питания | ±25 | В |
| IO | Максимальный выходной ток (внутренне ограничен) | 4.5 | А |
| Ptot | Рассеиваемая мощность Tcase = 70°C | 30 | Вт |
| Top | Рабочая температура | от -20 до 85 | °C |
| Tstg, Tj | Температура хранения и температура p-n перехода | от -40 до +150 | °C |

Рис. 2 Расположение выводов (вид сверху)
Тепловые характеристики
| Обозначение | Описание | Значение | Ед. изм. | |
| Rth j-case | Тепловое сопротивление кристалл-корпус | Макс. | 2 | °C/Вт |

Рис.3 Схема включения с однополярным питанием
Электрические характеристики (См. схему включения для проверки VS = + 20 В; RL = 8 Ом; RS = 50 Ом; GV = 30 dB; f = 1 кГц; Tamb = 25°C, если иное не указано в спецификации)
Детали и конструкция
Переменный резистор любой малогабаритный сопротивлением 33 .68 кОм. подойдёт переменный резистор из модернизируемой АС. Резистор R1 невозгораемый Р1-7-1 или импортный разрывной. Остальные резисторы общего применения соответствующей мощности, например, С1-14, С2-22, С2-33. МЛТ.
РПМ. Варистор FNR-10К561 в этой конструкции можно заменить на любой из FNR-10K471, FNR-10К561, TVR10471, MYG10-471, INR14D471. INR10D561. при отсутствии можно не устанавливать, надёжность устройства при этом снизится.
Оксидные конденсаторы — импортные аналоги К50-68. Конденсаторы С7, С8 плёночные, остальные неполярные конденсаторы любые малогабаритные керамические или плёночные, например. К10-50. К73-24.
Диоды Шотки 1N5822 в этой конструкции можно заменить любыми одинаковыми из SR340, SR350, SR306, MBR360, SR505, SR506, DQ06, SK34.
При отсутствии диодов Шотки можно установить обычные кремниевые, например, из серий КД226. КД257. КД258, FR151 — FR157. в этом случае максимальная выходная мощность DA1 немного снизится Стабилитрон BZV55C-6V2 заменим на 1N4735A, TZMC-6V2, КС162А, КС162В. 2С162А.
Вместо светодиода DB8a-433CG зелёного цвета свечения, диаметр линзы 8 мм можно установить любой непрерывного свечения без встроенных резисторов, например, из серий АЛ307, КИПД40.
Если индикация включенного состояния УМЗЧ не нужна, светодиод заменяют перемычкой, резистор R8 устанавливают сопротивлением 1.8 кОм.
Для этой конструкции подойдёт только микросхема TDA7496L. Другие микросхемы серии TDA7496 имеют иные параметры и отличающиеся схемы включения. Для микросхемы используется латунный или медный Н-Ш- образный теплоотвод с площадью охлаждающей поверхности 12 см.кв.
Один из лепестков этого теплоотвода, толщиной 1 мм, приклеен теплопроводным клеем к нижней части корпуса микросхемы, проходит по всей её длине.
Два других лепестка большим количеством припоя припаяны к выводам 1 — 3. 18-20. желательно использовать легкоплавкий припой Также, эти выводы большим количеством припоя припаяны к печатной дорожке — общему проводу. Дроссель L1 — кольцо из низкочастотного феррита диаметром 10. 20 мм, на котором намотано 4 витка экранированного сигнального провода.
Клавишный выключатель MR-2 заменим на MR21, SWA206A, OR-L, KCD-2011, NT-002A, ESB92S или другой, рассчитанный на коммутацию напряжения сети переменного тока.
SA2 — по желанию, с фиксацией или без фиксации положения со свободно разомкнутыми контактами, например. ПКн-61. SA3 с фиксацией положения с двумя группами контактов, например.
IRS-202-1C. можно использовать имеющийся кнопочный выключатель от модернизируемой АС.
Динамические головки широкополосные с сопротивлением катушки 8 .10 Ом. мощностью от 3 Вт, например. VА3002С (7 Вт), YDT0613-100AP (15 Вт).
Унифицированный понижающий трансформатор ТП-114-5 можно заменить на ТП8-5-220-50 (вторичные обмотки соединяют параллельно). Подойдёт любой другой понижающий трансформатор с габаритной мощностью от 10 Вт и напряжением на вторичной обмотке 11…14 В.
Для самостоятельного изготовления трансформатора подойдёт Ш-образный магнитопровод с площадью центрального керна 5 см кв. Первичная обмотка содержит 2300 витков обмоточного провода диаметром 0,15 мм. Вторичную обмотку наматывают обмоточным проводом диаметром 0,56… 0,62 мм. содержит 135 витков.

Рис. 2. Печатная плата для схемы усилителя на микросхеме TDA7496L.
Безошибочно изготовленное из исправных деталей устройство начинает работать сразу. Подстроечным резистором R4 устанавливают желаемый уровень приглушения звука.
Резистор R2 подбирают таким образом, чтобы максимальная громкость достигалась в крайнем верхнем, по схеме, положении движка переменного резистора R2.
Подключив к входу УМЗЧ функциональный генератор, а к его выходу осциллограф или милливольтметр переменного тока + частотомер убеждаются в отсутствии самовозбуждения УМЗЧ как в режиме нулевой громкости, так и в режиме максимальной амплитуды выходного синусоидального сигнала — если нет дефектов у используемого осциллографа. линия синусоиды не должна «размазываться» В противном случае, ищем ошибки компоновки, по книге изучаем основы конструирования УМЗЧ.
Бутов А. Л. РК-04-2019.
Литература:
- Бутов А.Л. Четыре маломощных стереоусилителя — РК-10-2010.
- Бутов А.Л Стереоусилитель на AN7147 с индикатором перегрузки -РК-02-2012.
- Атаев Д.И., Болотников В.А Функциональные узлы усилителей высококачественного звуковоспроизведения. 1989.
Связанные материалы
3500 микросхем усилителей мощности низкой частоты и их аналоги. Е. Ф. Турута… 3500 микросхем усилителей мощности низкой частоты и их аналоги. Е. Ф. Турута Издательство: ДМК…
Объект «Труба». Загадка!… Кто догадается, что это за космическая штуковина, тому ничего не будет. Свои догадки пишите в…
5000 современных микросхем УНЧ и их аналоги. Е.Ф.Турута… 5000 современных микросхем УНЧ и их аналоги. Е.Ф.Турута Издательство: Наука и техника Год издания:…

TDA7265… 25+25 Ватт стерео усилитель с Мутем и Стендбаем. Можно включать в мосте. Защита от КЗ и перегрева….
Современные усилители на микросхемах. Баширов С.Р…. Современные усилители на микросхемах. Баширов С.Р. В данном издании рассмотрены конструкции узлов…
Микросхемы для импульсных источников питания и их применение… Хочу предложить Вашему вниманию справочник «Микросхемы для импульсных источников питания и их…
Аудио усилитель TDA7265 2x25W. Объект «Труба» — отгадка… С загадкой получился некоторый фальстарт: я прислал Игорю фото с вопросом «стоит ли писать от этом…

TDA1514A: 50-ваттный усилитель за 15 минут… Одна из разработок — микросхема TDA1514A – может помочь в создании Hi-Fi усилителя…

Защита USB-устройств от статики. Чипы TPD2E001, USB6B1, STF202-22T1G… Наверное каждый из нас когда-нибудь испытывал на себе разряд статического электричества, а многие…
Популярные статьи Два изображения на одной картине
Усилитель на микросхеме TA8205, TA8210, TA8215, TA8221… Очень кратенькая практическая статейка с фотками, навеянная проектом нашего болгарского товарища по…
↑ Выводы
Часто начинающие любители жалуются на малую мощность, но дело может быть совсем не в этом, а в недостаточном уровне сигнала от источника. У рассмотренных микросхем усиление равно 26 дБ т. е. 20 раз, а у TDA7297 оно равно 33 дБ т. е. 44 раза. Разница существенная! При одинаковом входном сигнале не вызывающем ограничения, мощность излучемая динамиками, будет у TDA7297 в 4 раза выше! Однако максимальная неискаженная мощность (при достаточном входном сигнале) будет выше у TDA7379.При нагрузке 8 Ом предпочтительнее TDA7297, а при 4 Ом — TDA7379. Забавно, что стоимость этих и более мощных микросхем, одинакова — «всё за доллар».





