Содержание
Datasheet Download — STMicroelectronics
| Номер произв | VIPER22A | ||
| Описание | LOW POWER OFF LINE SMPS PRIMARY SWITCHER | ||
| Производители | STMicroelectronics | ||
| логотип | |||
|
1Page
VIPer22ADIP VIPer22AS LOW POWER OFF LINE SMPS PRIMARY SWITCHER n FIXED 60 KHZ SWITCHING FREQUENCY n 9V TO 38V WIDE RANGE VDD VOLTAGE n CURRENT MODE CONTROL n AUXILIARY UNDERVOLTAGE LOCKOUT WITH HYSTERESIS n HIGH VOLTAGE START UP CURRENT SOURCE n OVERTEMPERATURE, OVERCURRENT AND OVERVOLTAGE PROTECTION WITH VIPer22AS VIPer22AS13TR VIPer22ADIP — MOSFET on the same silicon chip. Typical – Large input voltage range on the VDD pin accommodates changes in auxiliary supply 8/14.5V + + 42V _ ON/OFF R1 FF Q R2 R3 R4 R LATCH S FF Q _ 0.23 V 1 kΩ 230 Ω SOURCE
VIPer22ADIP / VIPer22AS VDD voltage and provides two thresholds: VDD — VDDon: Voltage value (typically 14.5V) at which the device starts switching and turns off the start up current source. — VDDoff: Voltage value (typically 8V) at which the device stops switching and turns on the start up current source. DRAIN charging the external VDD capacitor. Feedback input. The useful voltage range extends from 0V to 1V, and defines the peak drain MOSFET IDD ID VDD IFB FB VFB VIPer22A DRAIN VD CONNECTION DIAGRAM SOURCE 1 SOURCE 2 FB 3 VDD 4 8 DRAIN 7 DRAIN 6 DRAIN 5 DRAIN SO-8 SOURCE 1 SOURCE 2 FB 3 VDD 4 8 DRAIN 7 DRAIN 6 DRAIN 5 DRAIN DIP8
VIPer22ADIP / VIPer22AS VDS(sw) Switching Drain Source Voltage (Tj=25 … 125°C) (See note 1) VDS(st) Start Up Drain Source Voltage (Tj=25 … 125°C) (See note 2) ID Continuous Drain Current Internally limited VDD Supply Voltage 0 … 50 IFB Feedback Current 3 mA VESD Electrostatic Discharge: Machine Model (R=0Ω; C=200pF) Charged Device Model Tj Junction Operating Temperature Internally limited °C Tc Case Operating Temperature -40 to 150 °C Tstg Storage Temperature -55 to 150 °C Note: 1. This parameter applies when the start up current source is off. This is the case when the VDD voltage has reached VDDon and remains above VDDoff. 2. This parameter applies when the start up current source is on. This is the case when the VDD voltage has not yet reached VDDon or has fallen below VDDoff. THERMAL DATA Note: 1. When mounted on a standard single-sided FR4 board with 200 mm² of Cu (at least 35 µm thick) connected to all DRAIN pins. ELECTRICAL CHARACTERISTICS (Tj=25°C, VDD=18V, unless otherwise specified) POWER SECTION BVDSS Drain-Source Voltage ID=1mA; VFB=2V 730 IDSS Off State Drain Current VDS=500V; VFB=2V; Tj=125°C RDSon Static Drain-Source ID=0.4A ID=0.4A; Tj=100°C 15 tf Fall Time ID=0.2A; VIN=300V (See fig.1) tr Rise Time ID=0.4A; VIN=300V (See fig.1) Coss Drain Capacitance VDS=25V 40 |
|||
| Всего страниц | 15 Pages | ||
| Скачать PDF |
STMicroelectronics Viper22A STTH102 STTH106
Fabio Cacciotto, STMicroelectronics
Реализация многих функций современных бытовых приборов в значительной степени основана на использовании микроконтроллеров и дополнительных схем. Хотя обеспечить изоляцию от сети переменного тока могут обычные трансформаторы с железным сердечником, низковольтное питание микропроцессоров, выходные сигналы которых управляют связанными с сетью силовыми ключами, требуют еще одного уровня электрической изоляции, такой как оптроны или импульсные трансформаторы.
Разработчики могут избежать сложностей и затрат, связанных с добавлением дополнительных компонентов изоляции от неизолированной линии сети переменного тока. Но если получение с помощью автономного импульсного источника питания одного низкого напряжения не вызывает никаких трудностей, получение нескольких напряжений представляет определенную проблему и требует относительно сложной конструкции.
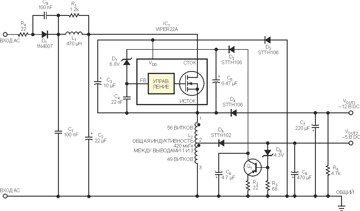
В качестве альтернативы вы можете использовать однокристальный контроллер импульсного преобразователя, такой, например, как Viper22A, выпускаемый STMicroelectronics (IC1 на Рисунке 1), с помощью которого из напряжения сети переменного тока от 88 В до 265 В можно получить два стабилизированных напряжения суммарной мощностью до 3.3 Вт. При указанных на рисунке номиналах компонентов схема обеспечивает нагрузку напряжениями –5 В ±5% при токе до 300 мА и –12 В ±10% при токе до 150 мА.
![]() |
|
| Рисунок 1. | Этот автономный импульсный источник питания стабилизирует два выходных напряжения. |
В состав Viper22A входят тактовый генератор 60 кГц, источник опорного напряжения, цепь защиты от перегрева и высоковольтный силовой MOSFET, способный рассеивать мощность в несколько ватт. Хотя микросхема Viper22A выпускается в 8-выводном корпусе, для ее работы требуются всего четыре контакта: вход напряжения питания VDD, вход обратной связи FB, а также выводы истока и стока MOSFET. Остальные выводы – вход резервного питания и дополнительные контакты стока – служат для улучшения отвода тепла в печатную плату.
Резистор R4 ограничивает броски входного тока и одновременно выполняет функцию защитного предохранителя. Диодом D1 переменное напряжение сети выпрямляется до эффективного значения порядка 160 В и сглаживается фильтром на элементах C1, R1, L1, и C2. Помимо сглаживания пульсаций постоянного тока, фильтр снижает электромагнитные помехи до уровня, соответствующего требованиям европейского стандарта 55014 CISPR14. Дополнительное снижение кондуктивных излучений обеспечивает демпфирующий конденсатор C9, включенный параллельно диоду D1.
Конденсатор C3 накапливает положительный заряд в течение времени, когда MOSFET закрыт, и отдает его для питания микросхемы IC1 напряжением VDD, когда MOSFET открыт. Обратное напряжение диода D3 может достигать суммы пикового выпрямленного напряжения сети и максимального выходного постоянного напряжения, поэтому в качестве D3 следует выбирать диод с быстрым восстановлением, рассчитанный на пиковое обратное напряжение 600 В.
Для обратной связи, замыкающей контур регулирования, используется напряжение VOUT2. Сумма напряжения база-эмиттер PNP транзистора общего назначения Q1 и обратного напряжения стабилитрона D6 устанавливает напряжение VOUT2 равным –5 В. Стабилитрон D7 сдвигает напряжение на входе обратной связи микросхемы IC1 в ее линейный диапазон 0…1 В. Для исключения высокочастотной генерации в цепи обратной связи проводники, идущие к конденсатору C4, необходимо сделать как можно более короткими. Две обмотки катушки L2 намотаны на гантельном ферритовом сердечнике TDK SRW0913; соотношение витков обмотки определяет выходное напряжение VOUT1. Для поддержания стабилизации при отсутствии нагрузки на выходе VOUT1 и полной нагрузке на VOUT2 между VOUT1 и общей линией заземления включен дополнительный резистор R5.
Признаки неисправности, их устранение
Перейдем к рассмотрению конкретных признаков неисправностей ШИМ контроллера.
Остановка сразу после запуска
Импульсный модулятор запускается, но сразу останавливается. Возможные причины: разрыв цепи обратной связи; блок питания перегружен по току; неисправны фильтровые конденсаторы на выходе. Поиск проблемы: осмотр платы, поиск видимых внешних повреждений; измерение мультиметром напряжения питания микросхемы, напряжения на ключах (на затворах и на выходе), на выходных емкостях. В режиме омметра мультиметром надо измерить нагрузку стабилизатора, сравнить с типовым значением для аналогичных схем.

Импульсный модулятор не стартует
Возможные причины: наличие запрещающего сигнала на соответствующем входе. Информацию следует искать в даташите соответствующей микросхемы. Неисправность может быть в цепи питания ШИМ контроллера, возможно внутренне повреждение в самой микросхеме. Шаги по определению неисправности: наружный осмотр платы, визуальный поиск механических и электрических повреждений. Для проверки мультиметром делают замер напряжений на ножках микросхемы и проверку их соответствия с данными в даташит, в случае необходимости, надо заменить ШИМ контроллер.

Проблемы с напряжением
Выходное напряжение существенно отличается от номинальной величины. Это может происходить по следующим причинам: разрыв или изменение сопротивления в цепи обратной связи; неисправность внутри контроллера. Поиск неисправности: визуальное обследование схемы; проверка уровней управляющих и выходных напряжений и сверка их значений с даташит. Если входные параметры в норме, а выход не соответствует номинальному значению – замена ШИМ контроллера.
Отключение блока питания защитой
При запуске широтно-импульсного модулятора, блок питания отключается защитой. При проверке ключевых транзисторов короткое замыкание не обнаруживается. Такие симптомы могут свидетельствовать о неисправности ШИМ контроллера или драйвера ключей. В этом случае нужно произвести замер сопротивлений между затвором и истоком ключей в каждой фазе. Заниженное значение сопротивления может указывать на неисправность драйвера. При необходимости делается замена драйверов.










