Содержание
Схема подключения электродвигателя звездой и треугольником: в чем разница?
Различные производители изготавливают реле пуска, необходимое для запуска электродвигателя. Вспомним вкратце принцип действия асинхронного двигателя.
Три одинаковые лампы являются равномерной однородной нагрузкой, поэтому их нейтраль не смещена; следовательно, напряжения на лампах одинаковы и равны в нашем примере В. Конечно, мощность от трёхфазной сети будет больше, чем от однофазной.
Пуск короткозамкнутого электродвигателя с переключением со звезды в треугольник применяют для снижения пускового тока, который в 5 — 7 раз превышает рабочий ток двигателя. При отсутствии потери напряжения в обмотках источника при холостом ходе фазные напряжения равны соответствующим э.
Естественно, возникает вопрос: может ли равняться нулю ток в проводе, по которому в генератор должны возвращаться токи трех фаз? При монтаже электродвигателя любой мощности действует определенный принцип: устройства с низкой мощностью подключается по схеме треугольник, а с высокой соединяются звездой. Этот путь может проходить целиком по воздуху.
Соединение обмоток звездой и треугольником
Соединение звездой фазных обмоток статора асинхронного двигателя выполняется следующим образом. Выводы В конце данной статьи про соединение звездой и треугольником сделаю вывод, основанный на опыте эксплуатации электродвигателей. Правда, встречаются иногда экземпляры несколько иной конфигурации. Ответ такой: — для нормального подключения двигателя в однофазную сеть через конденсатор требуется, чтобы номинальное напряжение обмотки двигателя было не больше фазного напряжения электрической сети.
Действительно, если включить лампу так, как показано на рисунке 2, г, то нетрудно видеть, что в лампе токи, созданные действием фазных напряжений Ua и Ub, направлены навстречу. При этом происходит отключение магнитного пускателя КЗ и одновременное включение магнитного пускателя K2.
В промышленности в основном применяют второй способ, так как он наиболее простой и дает высокую эффективность. Электропитание поступает на сводку треугольником, напряжение идёт на соединение звездой.
То есть, во время пуска двигателя его обмотки соединяются по схеме звезда, затем как только мотор наберет обороты, переключается на треугольник. Поэтому можно сделать вывод, что при разных соединениях концов обмоток генератора можно получить два разных номинала напряжения. Таким выглядит клеммник движка стандартной конфигурации. Двигатели, соединённые по схеме звезда, имеют плавную, мягкую работу, действие электродвигателя ограничено мощностью по сравнению с треугольником, так как её значение больше в полтора раза.
электродвигатель схема подключения
https://youtube.com/watch?v=hwvm5GXfPtc
Соединение в звезду электроприемников
Электроприемники могут представлять либо сосредоточенную, либо рассредоточенную нагрузку. Кроме того, она может быть равномерной, как, например, обмотки трехфазных электродвигателей, так и неравномерной, как, например, освещение домов, улиц и тому подобного.
Сосредоточенной нагрузкой являются: электродвигатель (рисунок 4, а), конденсаторная батарея (рисунок 4, б), театральная люстра (рисунок 4, в), где все три фазы расположены в непосредственной близости.
Распределенной нагрузкой являются: осветительные сети домов (рисунки 4, г и д), где от вводного ящика 1 по лестничным клеткам расходятся стояки 2, а от них в свою очередь сделаны ответвления 3 в квартиры
Очень важно понять, что в осветительных сетях не на всех участках существует трехфазная нагрузка
Действительно, до вводного ящика идут четыре питающих провода: А, В, С и 0. Это настоящая трехфазная сеть – в ней по нулевому проводу проходит только ток небаланса всего дома, определяющийся неравномерностью нагрузки фаз. Это же относится к стоякам 2 на рисунке 4, г, где по нулевому проводу проходит ток небаланса в пределах данной лестничной клетки.
Что же касается стояков на рисунке 4, д, в каждом из которых только одна фаза и нуль, а также ответвлений в квартиры, то они хоть и питаются от трехфазной сети, но представляют собой однофазную нагрузку, так как и по фазному и по нулевому проводам проходит один и тот же ток (других путей нет). Поэтому сечения фазного и нулевого проводов должны быть одинаковы.

Рисунок 4. Соединение в звезду электроприемников.
Заметьте: при равномерной нагрузке (рисунок 4, а – в) применена трехпроводная схема. При неравномерной нагрузке (рисунки 4, г и д) – четырехпроводная.
Чтобы понять, почему делают именно так, обратимся к рисунку 5. На рисунке 5, а показаны три группы одинаковых ламп (то есть имеющих равные номинальные напряжения, в нашем примере 127 В, и равные мощности). При этих условиях и линейном напряжении сети 220 В лампы горят нормальным накалом. Но количество одновременно включенных ламп, а также их мощность в сетях освещения зависят от желания потребителей. В частном случае нагрузка одной из фаз, например фазы с, может быть на некоторое время совсем отключена (рисунок 5, б). И тогда нагрузки двух других фаз окажутся соединенными последовательно. Если они равны, то линейное напряжение разделится между ними поровну и лампы будут гореть с недокалом, так как 220 В / 2 = 110 В – меньше номинального напряжения 127 В.
Значительно хуже, если часть ламп, присоединенных к одной из фаз, например к фазе b, будет отключена, например так, как показано на рисунке 5, в. Действительно, сопротивление одной лампы в 3 раза больше сопротивления группы из трех таких же ламп, соединенных параллельно. Значит, напряжение 220 В разделится между ними неравномерно: на большее сопротивление придется 165 В (¾ от 220 В) и лампа может перегореть; на меньшее сопротивление придется 55 В (¼ от 220 В) 2.
При четырехпроводной схеме (рисунок 5, г) неравномерность нагрузки фаз не сказывается столь сильно на накале ламп благодаря тому, что нагрузка каждой фазы непосредственно присоединена к обоим выводам фазной обмотки генератора или вторичной обмотки трансформатора.
Следует, однако, отметить, что неравномерность нагрузки фаз даже и при наличии нулевого провода – явление нежелательное, особенно в тех случаях, когда нагрузка питается от вторичной обмотки трансформатора, соединенной в звезду, так как при неравномерной нагрузке в трансформаторе нарушается его магнитное равновесие. Этот важный вопрос рассмотрен в статье «Понятие о магнитном равновесии трансформатора».

Рисунок 5. Особенности соединений в звезду осветительной нагрузки.
Подключение звезда и треугольник — в чем разница

Для работы электрического прибора, двигателя, трансформатора в трехфазной сети необходимо соединить обмотки по определенной схеме. Наиболее распространенными схемами соединения являются треугольник и звезда, хотя могут применяться и другие способы соединения.
Что представляет собой соединение обмоток звездой?
Трехфазный двигатель или трансформатор имеет 3 рабочих, независимых друг от друга обмоток. Каждая обмотка имеет два вывода — начало и конец. Соединение «звезда» подразумевает собой, что все концы трех обмоток соединяются в один узел, часто называемый нулевой точкой.
Отсюда выходит и понятие — нулевая точка.
Начало каждой обмотки соединяются непосредственна с фазами питающей сети. Соответственно начало каждой обмотки соединяется с одной из фаз А, В, С.
Между любыми двумя началами обмоток прилаживается фазное напряжение питающей сети, зачастую 380 или 660 В.
Что представляет собой соединение обмоток в треугольник?
Соединение обмоток в треугольник заключается в соединении конца каждой обмотки с началом следующей. Конец первой обмотки, соединяется с началом второй. Конец второй — с начало третей.
Конец третей обмотки создает электрический контур, поскольку замыкает электрическую цепь.
При таком соединении к каждой обмотки прилаживается линейное напряжение, обычно равное 220 или 380 В.
Такое соединение физически реализуется с помощью металлических перемычек, которые должны быть предусмотрены заводской комплектацией электрического оборудования.
Разница между соединением обмотки в треугольник и звезду
Основная разница заключается в том, что, используя одну питающую сеть, можно достигать разных параметров электрического напряжения и тока в приборе или аппарате. Конечно, данные способы соединения отличаются реализацией, но важна именно физическая составляющая отличия.
Наиболее часто применяется соединение обмоток в звезду, что объясняется щадящим режимом для электрического привода или трансформатора. При соединении обмоток в звезду, ток протекающий по обмоткам имеет меньшие значение нежели при соединении в треугольник. В тот момент, как напряжение больше на величину корня из 1,4.
Применение способа соединения треугольник, зачастую используется в случаях мощных механизмов и больших пусковых нагрузок.
Имея большие показатели тока, протекающего по обмотки, двигатель получает большие показатели ЕДС самоиндукции, что в свою очередь гарантирует больший вращающий момент.
Важно
Имея большие пусковые нагрузки и одновременно используя схему соединения звезда, можно нанести урон двигателю. Это связано с тем, что двигатель имеет меньшие значение тока, что приводит к меньшим показателям величины вращающегося момента.
Момент пуска такого двигателя и выход его на номинальные параметры может быть продолжительным, что может привести к тепловому воздействию тока, которые во время коммутации может превышать номиналы тока в 7-10 раз.
Преимущества соединения обмоток в звезду
Основные преимущества соединения обмоток в звезду заключаются в следующем:
- Понижения мощности оборудования с целью повышения надежности.
- Устойчивый режим работы.
- Для электрического привода такое соединение дает возможность плавного пуска.
Некоторое электрическое оборудование, которое не предназначены для работы на других способах соединения, имеет внутренне соединение концов обмоток. На клеммник выводится лишь три вывода, которые представляют собой начало обмоток. Такое оборудование легче в подключении и может монтироваться в отсутствии грамотных специалистов.
Основными преимуществами соединения обмоток в треугольник являются:
- Повышения мощности оборудования.
- Меньшие пусковые токи.
- Большой вращающийся момент.
- Увеличенные тяговые свойства.
Оборудование с возможностью переключения типа соединения со звезды на треугольник
Зачастую электрическое оборудование имеет возможность работать как на звезде, так и на треугольнике. Каждый пользователь должен самостоятельно определить необходимость соединения обмоток в звезду или треугольник.
В особо мощных и сложных механизмах, может применяться электрическая схема с комбинированием треугольника и звезды. В таком случае, в момент пуска, обмотки электрического двигателя соединяются в треугольник.
После выхода двигателя на номинальные показатели, с помощью релейно-контакторной схемы треугольник переключается на звезду.
Таким способом достигается максимальная надежность и продуктивность электрической машины, без риска нанести ей урон или вывести её из строя.
Посмотрите так-же интересное видео на эту тему:
Зачем нужна схема “Звезда – Треугольник”?
Корень проблемы кроется в пусковых токах и чрезмерных нагрузках, которые испытывает двигатель, когда на него подают питание напрямую. Да что там двигатель – весь привод при пуске скрежещет и содрогается!
Особенно это критично там, где нет понижающей передачи – редуктора или ремня на шкивах.
Особенно это важно там, где на валу двигателя насажено что-то массивное – крыльчатка или центрифуга.
Особенно это значимо там, где мощность двигателя – более 5 кВт, а скорость вращения большая (3000 об/мин).
Вот такие кабанчики не любят, когда их включают в сеть напрямую
Так вот, для того, чтобы уменьшить мощность на валу двигателя во время пуска, его включают сначала на пониженное напряжение, он не спеша разгоняется, а потом врубают по полной, на номинальную мощность. Реализуется это не изменением напряжения реостатами и трансформаторами, а более хитро. Но по порядку.
Как управлять переключениями электродвигателя
Часто для пуска электрического двигателя большой мощности используется переключение соединения «треугольник» в «звезду», это необходимо для снижения параметров тока при пуске. Иными словами, пуск двигателя происходит в режиме «звезда», а вся работа осуществляется на соединении «треугольник». Для этой цели используется контактор на три фазы.

Необходимо при автоматическом переключении выполнить обязательные условия:
- сделать блокировку контактов от одновременного срабатывания;
- обязательное исполнение работы, с задержкой времени.
Задержка времени необходима для 100%-го отключения соединения «звезда», иначе при включении соединения «треугольник» возникнет между фазами КЗ. Используется реле времени (РВ), которое выполняет задержку переключения на интервал от 50 до 100 миллисекунд.

Какими способами можно сделать задержку времени переключений
Когда применяется схема «звезда и треугольник», надо обязательно выполнять задержку времени включения соединения (Δ), пока не отключится соединение (Y), специалистами отдается предпочтение трем методам:
- с помощью контакта нормально разомкнутого в реле времени, который проводит блокировку схемы «треугольник», когда происходит пуск электродвигателя, а момент переключения контролирует токовое реле (РТ);
- используя таймер в реле времени современного исполнения, который имеет способность переключать режимы с интервалом от 6 до 10 секунд.


Стандартная схема переключения
Классический вариант переключения со «звезды» на «треугольник» специалистами считается надежным способом, он не требует больших затрат, прост в исполнении, но, как и любой другой способ, имеет недостаток — это габаритные размеры РВ (реле времени). Этот тип РВ гарантированно выполняет задержку времени намагничиванием сердечника, а чтобы размагнитить его, требуется время.

Схема смешанного (комбинированного) включения работает следующим образом. Когда оператор включает трехфазный выключатель (АВ), пускатель электродвигателя приготовлен к действию. Через контакты кнопки «Стоп», нормально замкнутого положения и через нормально разомкнутые контакты кнопки «Пуск», которую нажимает оператор, электрический ток проходит в катушку контактора (КМ). Контакты (БКМ) обеспечивают самоподхват силовых контактов и удерживают их во включенном положении.


Реле в схеме (КМ) обеспечивает способность отключения оператором кнопкой «Стоп» электрический двигатель. Когда «фаза управления» проходит через пусковую кнопку, она также проходит замкнутые нормально расположенные контакты (БКМ1) и контакты (РВ) — запускается контактор (КМ2), силовые контакты его обеспечивают подачу напряжения на соединение (Y), начинается раскрутка ротора электродвигателя.
https://youtube.com/watch?v=l1LB48MiwDA
Когда оператор осуществляет пуск двигателя, контакты (БКМ2) в контакторе (КМ2) размыкаются, это порождает неработающее состояние силовых контактов (КМ1), которые обеспечивают питание соединения двигателя Δ.

Токовое реле (РТ) срабатывает практически сразу из-за высоких значений тока, которое включено в цепь токовых трансформаторов (ТТ1) и (ТТ2). Управляющая цепь катушки контактора (КМ2) шунтируется контактами токового реле (РТ), что не дает сработать (РВ).
В цепи контактора (КМ1) блок контактов (БКМ2) размыкается при запуске (КМ2), что не дает сработать катушке (КМ1).

С набором нужного параметра оборотов вращения ротора двигателя контакты токового реле размыкаются, так как пусковой ток уменьшается в управлении контактора (КМ2), одновременно с размыканием контактов, подающих напряжение на соединение обмотки (Y), БКМ2 соединяются, что приводит в рабочее положение контактор (КМ1), а в его цепи блок контактов БКМ2 размыкается, и, как следствие, обесточивается РВ. Преобразование включения «треугольника» в «звезду» происходит после остановки двигателя.
Важно! Временное реле отключается не сразу, а с задержкой, что дает некоторое время в цепи (КМ1) контактам реле быть замкнутым, этим обеспечивается пуск (КМ1) и работа двигателя по схеме «треугольник»

Недостатки стандартной схемы
Несмотря на надежность работы классической схемы переключения с одного соединения на другое соединение электрического двигателя большой мощности, она имеет свои неудобства:
надо правильно делать расчет нагрузки на вал электродвигателя, иначе он будет долго набирать обороты, что не даст быстро сработать токовому реле и затем переключиться на работу по соединению Δ, а также в этом режиме крайне нежелательно долго эксплуатировать двигатель;


Как переключить схему двигателя в “Звезду” и в “Треугольник” вручную
Если не нужна никакая автоматика, а двигатель работает постоянно в “Звезде” или в “Треугольнике”, то используя рожковый ключ, можно переключить схему соединения обмоток вручную.

Шильдик двигателя 220 / 380 В 0,37 кВт
На оборотной стороне крышки борно, как обычно, приведена схема:

Схема подключения 220 – 380 на крышке двигателя
Двигатель питался напрямую от трехфазной сети 380 В через контактор и был собран в “Звезду:

Клеммы двигателя в подключены в схеме “Звезда”
Откручиваем гайки М4, снимаем перемычки и провода питания:

Разбираем схему, откидываем провода
Собираем схему в треугольник, на пониженное напряжение 220 В:

Собираем треугольную схему на 220 В
Переделка понадобилась в связи с тем, что нужно изменить скорость вращения двигателя, а для этого применить частотник. А частотники на такую мощность, как правило, однофазные. В результате – поехали!
Кстати, по частотникам планирую цикл статей, подписывайтесь!
Соединение звездой и треугольником обмоток электродвигателя
Соединение звездой и треугольником обмоток электродвигателяВспомним вкратце принцип действия асинхронного двигателя. Питание такого двигателя осуществляется от сети трехфазного переменного напряжения.
В статоре имеются 3 обмотки, которые сдвинуты относительно друг друга на 120 электрических градуса. Это сделано с целью создания вращающегося магнитного поля.
Обозначаются вывода обмоток статора асинхронных двигателей следующим образом:
С1, С2, С3 – начала обмоток, С4, С5, С6 – конец обмоток. Но сейчас все чаще применяется новая маркировка выводов по ГОСТу 26772-85. U1, V1, W1 – начала обмоток, U2, V2, W2 – конец обмоток.
Выводы фазных обмоток асинхронного двигателя выводятся на клеммник или колодку и располагаются таким образом, чтобы соединения звездой или треугольником было удобно выполнить без перекрещивания с помощью специальных перемычек.Клеммник, его еще называют «борно», чаще всего устанавливается сверху, реже – сбоку.
Совет
Некоторые клеммники можно разворачивать на 180 градусов, для удобства подводки питающих кабелей.Всего на клеммник может быть выведено 3 или 6 выводов фазных обмоток статора.Разберем каждый случай отдельно.Соединение звездой и треугольником.
ПримерЕсли в клеммник выведено 6 выводов обмоток статора, то асинхронный двигатель можно подключить в сеть на 2 разных уровня напряжения, отличающихся на величину в 1,73 раза (√3).
Для наглядности рассмотрим пример. Допустим, у нас имеется электродвигатель, на табличке которого указано напряжение 220/380 (В).
Что это значит?
А это значит, что если в сети уровень линейного напряжения составляет 380 (В), то обмотки статора необходимо соединить в схему звезды.
Соединение звездой
Соединение звездой фазных обмоток статора асинхронного двигателя выполняется следующим образом. Концы всех трех обмоток нужно соединить в одну точку с помощью специальной перемычки, о которой я говорил чуть выше.
На клеммнике соединение звездой обмоток будет выглядеть следующим образом.
Соединение треугольникомВернемся к нашему примеру.Если в сети уровень линейного напряжения составляет 220 (В), то обмотки статора необходимо соединить в схему треугольника.
Соединение треугольником фазных обмоток статора асинхронного двигателя выполняется следующим образом.
конец обмотки фазы «А» C4 (U2) необходимо соединить с началом обмотки фазы «В» С2 (V1)конец обмотки фазы «В» С5 (V2) необходимо соединить с началом обмотки фазы «С» С3 (W1)конец обмотки фазы «С» С6 (W2) необходимо соединить с началом обмотки фазы «А» С1 (U1)Места их соединения подключаются к соответствующим фазам питающего трехфазного напряжения.
Из рисунка видно, что при линейном напряжении сети 220 (В) напряжение на фазной обмотке составляет тоже 220 (В).
На клеммнике при соединении треугольником обмоток статора асинхронного двигателя специальные перемычки нужно установить следующим образом:В нашем примере при соединении звездой и треугольником напряжение на каждой фазной обмотке асинхронного двигателя будет 220 (В).
Соединение звездой и треугольником. Частный случай
Бывают ситуации, когда на клеммник асинхронного двигателя выведено всего 3 вывода, вместо 6. В этом случае соединение звездой или треугольником выполняется внутри двигателя на лобной (торцевой) его части.
Такой асинхронный двигатель можно включать в сеть только на одно напряжение, указанное на табличке с техническими данными.
В нашем примере обмотки статора асинхронного двигателя соединяются по схеме звезда и его можно включать в сеть напряжением 380 (В).
Обратите внимание
Соединение звездой и треугольником. Выводы
В конце данной статьи про соединение звездой и треугольником сделаю вывод, основанный на опыте эксплуатации электродвигателей.
При соединении звездой обмоток асинхронного электродвигателя наблюдается более мягкий запуск и плавная его работа, а также возможность кратковременной перегрузки.
При соединении треугольником обмоток асинхронного электродвигателя происходит достижение его максимальной мощности, но во время пуска пусковые токи имеют большое значение.
Также замечено, что при соединении треугольником двигатель больше нагревается (выявлено опытным путем с помощью тепловизора при одной и той же нагрузке).
В связи с вышесказанным, принято асинхронные двигатели средней мощности и выше запускать по схеме звезда. При наборе номинальной частоты вращения в автоматическом режиме происходит переключение его на схему треугольника.
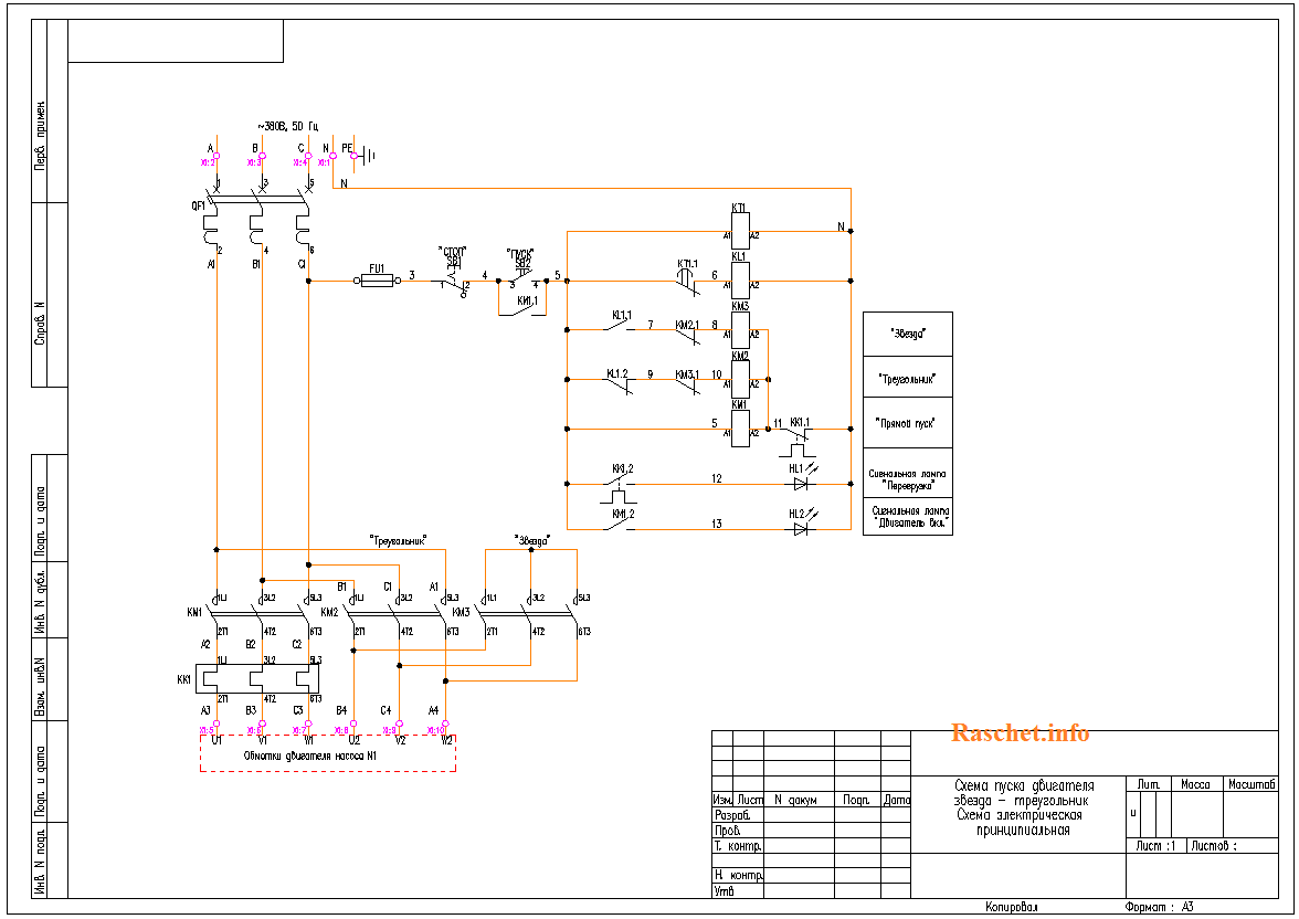
Схема пуска двигателя звезда-треугольник в формате dwg
Представляю Вашему вниманию схему пуска двигателя с переключением обмоток статора со «звезды» на «треугольник» выполненную в программе AutoCad в формате dwg. Перед тем как перейти к принципу работы схемы, давайте разберемся, а зачем нужно выполнять пуск асинхронного двигателя с переключением обмоток статора со «звезды» на «треугольник».
Связано это с тем, что при прямом пуске двигателя, возникают большие пусковые токи превышающие номинальный ток двигателя в 5 – 10 раз и используя схему переключения обмоток двигателя со звезды на треугольник, мы тем самым уменьшаем пусковые токи при пуске двигателя на пониженном напряжении, а затем его повышаем до номинального.
Подробно об изменении мощности при схеме соединении двигателя звезда-треугольник рассмотрено в статье: «Расчет мощности двигателя при схеме соединения звезда-треугольник».
Принцип работы схемы пуска двигателя звезда-треугольник
Перед пуском двигателя следует предварительно включить автоматический выключатель QF1. Затем, для пуска двигателя, следует нажать кнопку SB2 «ПУСК». Срабатывает контактор КМ1 , замыкаются его силовые контакты, контактом КМ1.1 мы шунтируем кнопку SB2, тем самым создаем самоподхват кнопки, так как кнопка у нас используется с самовозвратом.

Одновременно с контактором КМ1, срабатывает реле времени КТ1. Через нормально закрытые контакты КТ1.1 и КМ2.1 срабатывает контактор КМ3 и своими силовыми контактами соединяет обмотку статора двигателя «звездой».
По истечению времени, контакт реле времени КТ1.1 в цепи контактора КМ3 разомкнется, отключая контактор КМ3. В это же время, контакт реле времени КТ1.2 замкнется в цепи контактора КМ2 и своими силовыми контактами соединяет обмотку статора двигателя «треугольником».
Для защиты двигателя от перегрузки применяется тепловое реле КК1, в случае перегрева двигателя, контакт КК1.1 разомкнется, тем самым разомкнув цепь питания контакторов и двигатель отключится.
Если у вас двигатель не большой мощности от 0,06 до 7,5 кВт, можно вместо теплового реле использовать автоматический выключатель типа MS, у которого реализована функция тепловой защиты двигателя.
Хотел бы еще предложить альтернативную схему, в случае, когда возникли проблемы с выбором типа реле времени (например по габаритам не подходит) у которого должны быть контакты:
- один размыкающий контакт, имеющий выдержку времени при срабатывании реле;
- один замыкающий контакт, имеющий выдержку времени при срабатывании реле;
Предлагаю использовать следующую схему с использованием реле времени, у которого есть только размыкающий контакт и дополнительно промежуточное реле.
Принцип работы схемы следующий
При нажатии кнопки SB2 одновременно срабатывает реле времени КТ1 и промежуточное реле KL1, контакт KL1.1 мгновенно замыкается и через нормально закрытый контакт КМ2.1 срабатывает контактор КМ3.

Спустя определенное время, контакт КТ1.1 разомкнется, тем самым сняв напряжение с катушки реле KL1, в это время контакт KL1.1 размыкает цепь включения контактора КМ3, а в цепи включения контактора КМ2 замыкается, и если контакт КМ3.1 замкнут, то включается контактор КМ2.
Данная схема может быть дополнена переключателем с выбором режимов: «Ручной», «Автоматически», электронным таймером, например насос может включается в определенное время суток и другими устройствами.





