Содержание
Символы электрических схем автомобилей
Читаем электрические схемы с транзистором Символы электрических схем автомобилей, показанные в табл. «Схематические символы по EN 60617«, представляют собой подборку стандартизированных символов, подходящих для автомобильной электрики. Но, за редким исключением, они соответствуют стандартам Международной электротехнической комиссии (IEC).
Таблица схематических символов электрических схем автомобилей по EN 60617
- Общие области применения часть 2;
- Проводники и соединительные устройства часть 3;
- Пассивные компоненты часть 4;
- Полупроводники и электронные лампы часть 5;
- Производство и преобразование электроэнергии часть 6;
- Коммутационная и контрольная аппаратура и защитные устройства часть 7;
- Измерительные приборы, лампы и сигнальные устройства часть 8;
- Телекоммуникационное передающее, коммутационное и периферийное оборудование часть 9;
- Телекоммуникации, передающее оборудование часть 10;
- Архитектурные и топографические монтажные схемы часть 11;
- Двоичные элементы часть 12;
- Аналоговые элементы часть 13.
Требования к символам электрических схем
Символы электрических схем-это мельчайшие элементы для упрощенного графического представления электрического устройства или его части.

Символы электрических схем показывают принцип работы устройства и функциональные связи технического порядка. Символы электрических схем не учитывают форму и размеры устройства, и положение соединений на нем. Обособленное представление на принципиальной схеме возможно лишь абстрактно.
Символы электрических схем должны обладать следующими свойствами: они должны легко запоминаться, быть легко понятными, несложными в графическом отображении и логично вписываться в классификационную группу.
Символы электрических схем состоят из элементов и указательных символов. Вот несколько примеров указательных символов: буквы, цифры, символы, математические знаки и символы, символы единиц измерения и характеристические кривые.
Если электрическая схема становится слишком детальной из-за представления внутренних схем устройства (рис. а, «Электрическая схема и схематический символ генератора с регулятором» ) или если не все детали цепи нужны для идентификации функции устройства, то электрическую схему для этого особого устройства можно заменить одним символом (без внутренней схемы) (рис. Ь, «Электрическая схема и схематический символ генератора с регулятором» ).
В случае интегральных схем, обеспечивающих высокую степень экономии пространства (это синонимично высокому уровню интеграции функций в компоненте) предпочтительно упрощенное изображение схемы.
Изображение символов электрических схем

Символы схем отображаются без эффекта физического количества, т.е. в обесточенном и механически не активированном состоянии. Рабочее состояние символа схемы, отличающееся от этого стандартного изображения (базового состояния), обозначается двойной стрелкой (рис. «Рабочее состояние схематического символа отличное от базового» ). Символы схем и соединительные линии (электрические провода и механические соединения) имеют одинаковую ширину линии.
Во избежание ненужных изгибов и пересечений соединительных линий,

можно поворачивать символы схем с шагом 90° или отображать их в зеркально отраженном виде, при условии, что их значение от этого не изменится. Направление непрерывных линий можно выбирать произвольно. Исключениями являются символы схем для резисторов (там символы соединения разрешаются только на узких сторонах) и соединения для электромеханических приводов (где символы соединения разрешаются только на широких сторонах, рис. «Оконечные нагрузки» ).

Соединения могут изображаться и с точкой, и без точки. Если в месте пересечения нет точки, значит нет электрического соединения. Точки соединения на устройствах большей частью не отображаются специфически. Точка соединения, штекер, гнездо или резьбовые соединения обозначаются символами схем лишь в точках, необходимых для монтажа и снятия. Другие места соединения стандартно обозначаются точками.
Контактные элементы с общим приводом обозначаются на монтажной схеме таким образом, чтобы при активации они следовали направлению движения, установленному механическим соединением (- — -) (Рис. «Механические связи у многопозиционного выключателя» ).
Другие типы электрических схем
Стоит отметить, что существует еще несколько типов электросхем. Поговорим о них вкратце.
Топологическая схема (схема расположения) – показывается расположение составных частей (элементов) электроустройства. Также на схеме может указываться расположение устройства или объекта на местности (например, подстанции). Для лучшего восприятия топологическая схема часто выполняется в виде трехмерной модели. Расположение составных частей на схеме соответствует действительному расположению частей объекта в конструкции или на местности.
Мнемоническая схема – такой тип схемы выполняется в виде плаката, на котором показывается реальное состояние коммутационных аппаратов (их действующее положение) на управляемом ими объекте. Основное применение таких схем – диспетчерские пункты на объектах электроэнергетики. Значение мнемонических схем постепенно снижается благодаря повсеместному внедрению компьютеризированных систем управления контролем и сигнализацией.
Кабельные планы – это схема (чертеж) расположения электрических кабелей и проводов с указанием их маркировки.
Сама по себе электрическая схемы мало что дает, если человек не умеет ее правильно читать. О том как правильно читать электрические схемы можно узнать здесь. Особенно это относится к электрическим принципиальным схемам – такие схемы бывают весьма сложными и громоздкими и на их изучение может понадобиться много времени.
Чтобы читать принципиальную схему необходимо знать и понимать принцип действия отдельных приборов, элементов, аппаратов и узлов. Разобравшись в том, как связаны между собой все эти части схемы, можно понять как, собственно, функционирует схема. Другими словами, зная основы построения схем и разбираясь в протекающих там электрических процессах, можно научиться понимать, как работает электроустановка и другое электрооборудование, не пользуясь при этом специальным описанием (мануалом).
Виды электрических схем и назначение каждой
В следующих разделах рассказано о том, какие схемы бывают. Эти документы описывают функциональное назначение радиотехнических устройств и отдельных компонентов, алгоритмы работы. Их используют в процессе сборки, для поиска неисправностей и ремонта. Для удобства пользователей применяют специальное разделение на несколько групп.
Что такое структурная электрическая схема

Кинескопный телевизор
Эта схема объясняет структуру устройства, целевое назначение отдельных компонентов и взаимные связи между ними. Такие чертежи создают на первичной стадии подготовки проекта. Отдельные блоки обозначают прямоугольниками, в которые вписывают название соответствующих функциональных компонентов. Стрелками указывают путь обработки исходного сигнала, ход иных рабочих процессов.
Для объяснения сложных процессов дополнительно размещают значения электрических величин в контрольных точках, диаграммы, графики, иные материалы.
Функциональная электрическая схема: отличия и важные определения

Тиристорное пусковое устройство
Как видно по чертежу, разница с предыдущим типом документации заключается в более подробном представлении отдельных частей. На чертеже указывают не только функциональные узлы, но и отдельные электротехнические изделия. Общие данные дополняют картинками с формой сигналов, значениями силы тока и амплитуды напряжения, другими пояснениями.

Однолинейная электрическая схема
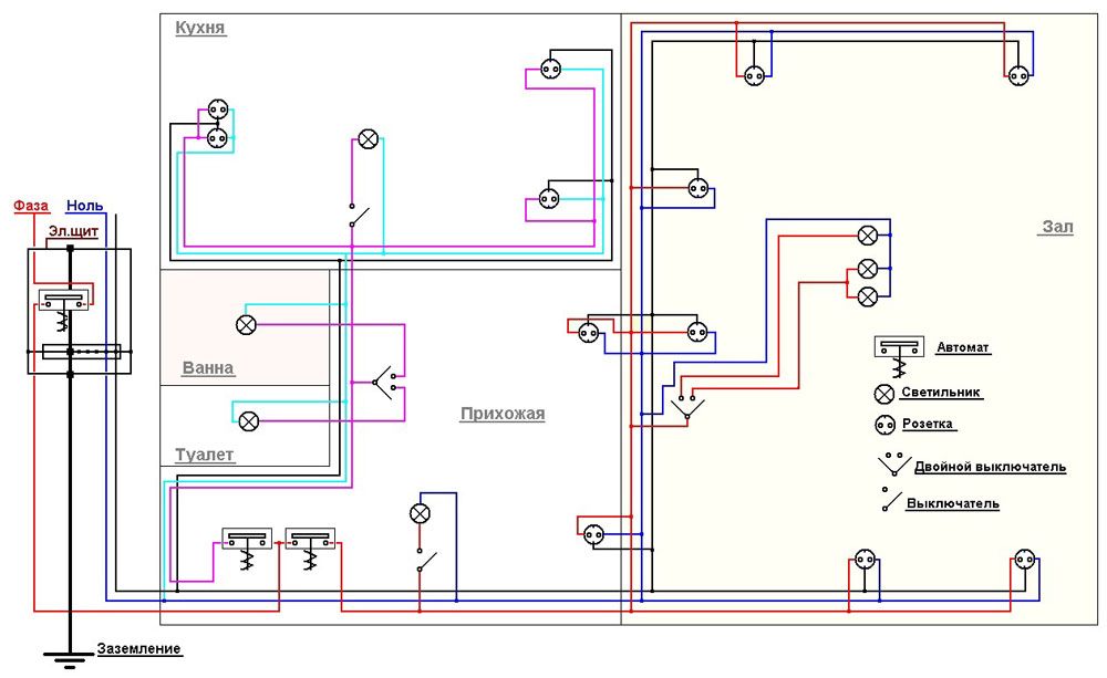
Этим термином обозначают особую технологию создания чертежей. Несколько проводов в кабеле обозначают одной линией. На рисунке показан пример двухфазного электропитания жилого объекта недвижимости. Количество проводников отмечено косыми чёрточками и стандартными обозначениями L и N (фаза и рабочий нуль, соответственно). Отдельно указаны цепи заземления (PE). Такой приём снижает сложность чертежей, упрощает изучение сложных схем.
Как пользуются монтажной электрической схемой

Чертежи этой категории упрощают выполнение монтажных операций
Такие схемы дополняют сведениями о размещении (особенностях) отдельных функциональных компонентов. Указывают:
- высоту розеток над уровнем пола;
- необходимое исполнение выключателей для помещений с повышенной влажностью;
- козырьки и другие защитные средства при установке изделий на открытом воздухе.
В некоторых ситуациях комплект дополняют чертежами с описанием общестроительных и отделочных работ, инструкциями по проверке и наладке.
Что это такое: принципиальная электрическая схема

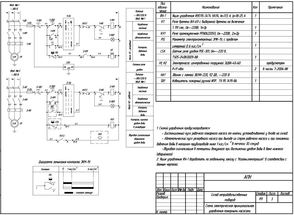
Устройство ручного управления пожарными насосами со световой и звуковой сигнализацией
Такие чертежи отличаются максимальной информативностью, так как содержат описание всех элементов и электрических цепей. В этом примере приведена пояснительная записка, содержащая сведения о рабочем алгоритме и особенностях конкретного проекта. В таблицу занесены данные о марках насосов, особенностях иных компонентов. С помощью диаграммы уточнена функциональность контактной группы.

Принципиальная электрическая схема телевизоров «Витязь»
Объединённая схема

Электрическое оборудование автомобиля
Подобные рисунки (чертежи) применяют для описания сложных устройств. Объединяют несколько типов схем с оформлением по действующим правилам.
Управление устройствами через радиоканал
Добавил: Винтик, 24 Сен 2021
Рубрика:
SmartTV – приставка с WI-FI позволяющая выводить на экран телевизора информацию с интернета через HDMI-порт. Позволяет сэкономить покупку телевизора с интернетом в 10 раз!
Небольшая чёрная коробочка 11см х 11см с некоторых пор начала жутко глючить. Приходилось вставать и перезапускать путём отключения питания что порядком осточертело. Да…, ворчал я вставая очередной раз с дивана, надо что то сварганить безпроводное.
Порылся в интернете нашёл от братьев китайцев передатчик(коричневая коробочка) и приёмник(зелёная плата), купил 2 комплекта по 89 грн/комп.(См Рис. 1, ниже)
Электрические схемы. Типы. Правила выполнения
Полупроводниковые приборы. Составные части изделия изображают в виде упрощенных внешних очертаний, а их расположение должно примерно соответствовать действительному размещению [2, п.
Схема электрических соединений или ее еще называют монтажная схема, представляет собой упрощенный конструктивный чертеж, изображающий электрическое устройство в одной или нескольких проекциях, на котором показываются электрические соединения деталей между собой. Другой тип принципиальных схем отражает управление приводом, линией, защиту, блокировки, сигнализацию. На таких схемах провода идущие в одном направлении часто объединяют в жгуты или пучки и показывают одной толстой линией.
На схеме проводки квартиры будет видно размещение розеток, светильников и т. На наличие соединения указывает точка в месте пересечения или примыкания.
На таких схемах может быть показаны схемы нескольких типов, например электрическая принципиальная и монтажная, или принципиальная и схема расположения. Кстати, монтажной также считается электросхема соединений, которая предназначена для подключения электрооборудования, а также соединения установок между собой в пределах одной цепи.
Типы и виды электрических схем: общая класификация
Основание подвижной части отмечается специальной незаштрихованной точкой. Схемы обычно дополняются различными диаграммами и таблицами переключения контактов, которые поясняют порядок срабатывания сложных элементов, например многопозиционных переключателей, временными диаграммами, показывающими последовательность срабатывания катушек реле. В люстре один провод стал общим. Благодаря ей любую неисправность можно обнаружить и устранить в очень короткое время. Ниже будут рассмотрены схемы принципиальные, соединений и подключений как получившие наиболее широкое применение в электрооборудовании промышленных предприятий.
Это может быть либо отключение автомата 2-QF, либо отключение катушки 2-КМ, которая включается релейной схемой. Участки цепи, вдоль которых протекают одни и те же токи, называются ветвями. Существует несколько вариантов выполнения схем соединения и подключения. Теперь следует разобраться, для чего предназначена каждая конкретная электросхема, и из чего она состоит. На таком чертеже должны обязательно быть указаны все функциональные узлы цепи и вид связи между ними.
Виды заземления нейтрали
Как научиться читать электрические схемы
Любая радиоэлектронная аппаратура состоит из отдельных радиодеталей, спаянных (соединенных) между собой определенным образом. Все радиодетали, их соединения и дополнительные обозначения отображаются на специальном чертеже. Такой чертеж называется электрической схемой. Каждая радиодеталь имеет свое обозначение, которое правильно называется условное графическое обозначение, сокращенно – УГО. К УГО мы вернемся дальше в этой статье.

Принципиально можно выделить два этапа совершенствования чтения электрических схем. Первый этап характерен для монтажников радиоэлектронной аппаратуры. Они просто собирают (паяют) устройства не углубляясь в назначение и принцип работы основных его узлов. По сути дела – это скучная работа, хотя, хорошо паять, нужно еще поучиться. Лично мне гораздо интересней паять то, что я полностью понимаю, как оно работает. Появляются множества вариантов для маневров. Понимаешь какой номинал, например резистора или конденсатора критичный в данной случае, а каким можно пренебречь и заменить другим. Какой транзистор можно заменить аналогом, а где следует использовать транзистор только указанной серии. Поэтому лично мне ближе второй этап.
Второй этап присущ разработчикам радиоэлектронной аппаратуры. Такой этап является самый интересный и творческий, поскольку совершенствоваться в разработке электронных схем можно бесконечно.
По этому направлению написаны целые тома книг, наиболее известной из которых является «Искусство схемотехники». Именно к этому этапу мы будем стремиться подойти. Однако здесь уже потребуются и глубокие теоретические знания, но все оно того стоит.
Учиться читать электрические схемы мы будем из самых простых примеров и постепенно продвигаться дальше.
Обозначение общего провода
В сложных электрических цепях с целью улучшения читаемости схемы часто проводники, соединенные с отрицательной клеммой источника питания, не изображают. А вместо них применяют знаки, обозначающие отрицательных провод, который еще называют общий или масса или шасси или земля.
Рядом со знаком заземления часто, особенно в англоязычных схемах, делается надпись GND, сокращенно от GRAUND – земля.

Однако следует знать, что общий провод не обязательно должен быть отрицательным, он также может быть и положительным. Особенно часто за положительный общий провод принимался в старых советских схемах, в которых преимущественно использовались транзисторы p—n—p структуры.
Поэтому, когда говорят, что потенциал в какой-то точке схемы равен какому-то напряжению, то это означает, что напряжение между указанной точкой и «минусом» блока питания равен соответствующему значению.
Например, если напряжение в точке 1 равно 8 В, а в точке 2 оно имеет величину 4 В, то нужно положительный щуп вольтметра установить в соответствующую точку, а отрицательный – к общему проводу или отрицательной клемме.

Таким подходом довольно часто пользуются, поскольку это очень удобно с практической точки зрения, так как достаточно указать только одну точку.
Особенно часто это применяется при настройке или регулировке радиоэлектронной аппаратуре. Поэтому учиться читать электрические схемы гораздо проще, пользуясь потенциалами в конкретных точках.
Обозначение источников питания
Любое радиоэлектронное устройство способно выполнять свои функции только при наличии электроэнергии. Принципиально выделяют два типа источников электроэнергии: постоянного и переменного тока. В данной статье рассматриваются исключительно источниках постоянного тока. К ним относятся батарейки или гальванические элементы, аккумуляторные батареи, различного рода блоки питания и т.п.
В мире насчитывается тысячи тысяч разных аккумуляторов, гальванических элементов и т.п., которые отличаются как внешним видом, так и конструкцией. Однако всех их объединяет общее функциональное назначение – снабжать постоянным током электронную аппаратуру. Поэтому на чертежах электрических схем источники они обозначаются единообразно, но все же с некоторыми небольшими отличиями.
Электрические схемы принято рисовать слева на право, то есть так, как и писать текст. Однако такого правила далеко не всегда придерживаются, особенно радиолюбители. Но, тем не менее, такое правило следует взять на вооружение и применять в дальнейшем.
Гальванический элемент или одна батарейка, неважно «пальчиковая», «мизинчиковая» или таблеточного типа, обозначается следующим образом: две параллельные черточки разной длины. Черточка большей длины обозначает положительный полюс – плюс «+», а короткая – минус «-»
Также для большей наглядности могут проставляться знаки полярности батарейки. Гальванический элемент или батарейка имеет стандартное буквенное обозначение G.

Однако радиолюбители не всегда придерживаются такой шифровки и часто вместо G пишут букву E, которая обозначает, что данный гальванический элемент является источником электродвижущей силы (ЭДС). Также рядом может указываться величина ЭДС, например 1,5 В.
Иногда вместо изображения источника питания показывают только его клеммы.
Группа гальванических элементов, которые могут повторно перезаряжаться, аккумуляторной батареей. На чертежах электрических схем они обозначается аналогично. Только между параллельными черточками находится пунктирная линия и применяется буквенное обозначение GB. Вторая буква как раз и обозначает «батарея».
Аудиоаппаратура
Транзисторные УНЧ (112)Собрание схем усилителей мощности низкой частоты на биполярных и полевых транзисторах.
УНЧ на микросхемах (350)Схемы усилителей мощности НЧ, собранных на интегральных микросхемах (интегральные УНЧ).
Схемы УНЧ на лампах (54)Ламповые усилители мощности звуковой частоты, УМЗЧ на электронных лампах — радиолампах.
Предусилители НЧ (62)Самодельные предусилители, микрофонные усилители, корректоры для аудио аппаратуры.
Регуляторы тембра и эквалайзеры (55)Принципиальные схемы регуляторов тембра, эквалайзеров, темброблоков на микросхемах и транзисторах.
Коммутация и индикация аудиосигналов (32)Простые индикаторы выходной мощности УНЧ, анализаторы спектра, коммутаторы и селекторы сигнала.
Аудио эффекты и приставки (84)Подборка схем приставок к аудиоаппаратуре, микшеры, для гитары, квадро-эффекты, сурраунд, аудио-процессоры.
Акустические системы (10)Конструкции акустических систем, сабвуферов, схемы фильтров низких, средних и высоких частот.
Обозначение общего провода
В сложных электрических цепях с целью улучшения читаемости схемы часто проводники, соединенные с отрицательной клеммой источника питания, не изображают. А вместо них применяют знаки, обозначающие отрицательных провод, который еще называют общий или масса или шасси или земля.
Рядом со знаком заземления часто, особенно в англоязычных схемах, делается надпись GND, сокращенно от GRAUND – земля.

Однако следует знать, что общий провод не обязательно должен быть отрицательным, он также может быть и положительным. Особенно часто за положительный общий провод принимался в старых советских схемах, в которых преимущественно использовались транзисторы p—n—p структуры.
Поэтому, когда говорят, что потенциал в какой-то точке схемы равен какому-то напряжению, то это означает, что напряжение между указанной точкой и «минусом» блока питания равен соответствующему значению.
Например, если напряжение в точке 1 равно 8 В, а в точке 2 оно имеет величину 4 В, то нужно положительный щуп вольтметра установить в соответствующую точку, а отрицательный – к общему проводу или отрицательной клемме.

Таким подходом довольно часто пользуются, поскольку это очень удобно с практической точки зрения, так как достаточно указать только одну точку.
Особенно часто это применяется при настройке или регулировке радиоэлектронной аппаратуре. Поэтому учиться читать электрические схемы гораздо проще, пользуясь потенциалами в конкретных точках.
Как читать электросхемы автомобилей – основные обозначения
Итак, рассмотрим основные моменты, которые позволят правильно читать электросхему оборудования любого транспортного средства. Ведь, как сказано выше, без этих знаний произвести ремонт устройств своими руками просто не получится. Разумеется, ни одно устройство не сможет функционировать без напряжения, подающегося на прибор посредством внутренних проводников.
Электросхема транспортного средства с обозначением всех элементов должна находиться в сервисной книжке к автомобилю. Взглянув на нее, вы уведите множество различных обозначений приборов и устройств, соединенных между собой линиями. Следует отметить, что каждая из этих линий может иметь свой определенный цвет, что по факту должно соответствовать реальной расцветке проводов электросхемы (автор видео — Автоэлектрика ВЧ).
В том случае, если автомобиль оборудован множественными электроприборами и устройствами, то на схеме будет отмечено большое число компонентов. Соответственно, сама проводка на ней может быть изображения разрывами и отрезками. Поначалу это может сбить с толку, но в этом нет ничего сложного, разобраться своими силами вполне возможно.
Любая схема состоит из следующих элементов:
- Устройство источника питания. В данном случае эту функцию выполняет АКБ либо генератор транспортного средства.
- Проводники, то есть . Эти компоненты позволяют производить передачу тока по сети.
- Аппаратура управления. Такие приборы необходимые для замыкания электропроводки либо ее размыкания в случае необходимости. Следует отметить, что устройства такого типа могут как быть, так и отсутствовать на электросхеме.
- Непосредственно потребители напряжения. К этому пункту относится все электрооборудование, которое потребляет энергию, преобразовывая ток в другой тип энергии. К примеру, если речь идет о прикуривателе, то этот элемент преобразует напряжение в тепловую энергию.
Если возникла необходимость ремонта транспортного средства своими руками, необходимо при расшифровке схемы учитывать основные принципы:
- Любые проводники, как сказано выше, отмечаются определенным цветом на схеме. Что касается непосредственно цвета, то провод может иметь один цвет либо два, то есть быть либо основным, либо дополнительным. Если речь идет о дополнительных компонентах, то на них должны быть нанесены штрихи — они могут быть поперечными или продольными.
- Если несколько проводов установлены на одном жгуте и маркируются одинаково, то они имеют гальваническое соединение. Иными словами, эти проводники просто соединены друг с другом.
- На любой схеме, если проводник входит в жгут, он должен иметь небольшой наклон в сторону, где он находится.
- На практике, то есть на большинстве схем черным цветом маркируются проводники, которые соединяются непосредственно с массой транспортного средства, то есть с его кузовом.
- Что касается реле, то их контакты отмечаются в том состоянии, когда через обмотку устройств не проходит напряжение. В стандартном состоянии эти компоненты различаются, поскольку они могут быть либо замкнутыми, либо разомкнутыми.
- Также вы можете заметить, что на проводниках могут располагаться определенные обозначения, в частности, в том месте, где провод подключается к оборудованию. Благодаря этому обозначению водитель может сразу понять, куда идет этот проводник, не прослеживая цепь в целом.

Бесконтактное зажигание классических ВАЗов
Если на тех или иных механизмах указаны определенные номера, то они должны соответствовать цифрам. Если то или иное число отмечено в кружке, то это говорит о том, что перед вами соединение проводника с минусом. Что касается цифровых и буквенных комбинаций, то они соответствуют разъемным соединениям.
В комплекте с сервисной книжкой может идти таблица, которая позволит без проблем расшифровать те или иные элементы сети, характерные для определенной модели транспортного средства. В общем, если у вас возникла необходимость расшифровки схемы, то самое главное — это быть усидчивым, чтобы понять, что означает то или иное обозначение. Поняв сам принцип расшифровки, вы без проблем сможете определить назначение всех элементов.





