Содержание
Вся информация необходимая для изготовления металлоискателя КВАЗАР своими руками
Квазар
– это селективный IB металлоискатель с распознанием металлов, и прямой обработкой сигнала. Шкала ВДИ в Квазаре разбита на 16 столбиков, с возможностью удаления из поиска любых из столбиков (Закрытие их маской) а также звуковой многотональной индикацией. В последних версиях прошивки, рабочая частота Квазара может быть до 17 кГц и зависит от поисковой катушки.
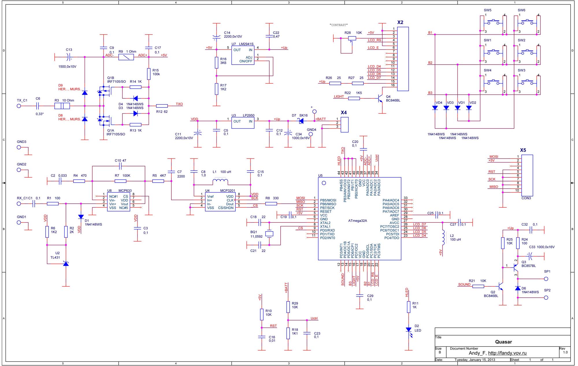
Схема металлоискателя Квазар, имеет средний уровень сложности (Единственный дефицитный компонент, это MCP3201, поэтому уже существует схема металлоискателя
и Квазар АВР
где благодаря замене микроконтроллера эта проблема также устранена).
Но наличие программируемого микроконтроллера и катушка для Квазара, как и для любых других селективных металлоискателей, создают некоторые трудности для радиолюбителей. Изготовления Квазара будит по силам, людям с опытом в изготовлении металлоискателей. В целом металлодетектор Квазар имеет средний уровень сложности
для изготовления своими руками.

Скачать схему металлоискателя Квазар в формате pdf
—
Наличие доступного экрана, делает Квазар очень удобным и доступным для повторения металлоискателем с распознанием металлов.
Рабочий экран металлоискателя
QUASAR
выглядит следующим образом:
Шкала дискриминации металлоискателя
QUASAR
разделена следующим образом:

Управление металлоискателем КВАЗАР, осуществляется 6 кнопками:
-
SW1
«Up / Barrier+ / Autotune» -
SW2
«Enter / OK / Ground balance» -
SW3
«Right (+) / PinPointer» -
SW4
«Left (-) / Backlight» -
SW5
«Menu / Esc» -
SW6
«Down / Barrier- / Autotune»

Прошивка для металлоискателя Квазар
Версия 1.4.5 (последняя на сегодня версия прошивки) –
Для прошивки микроконтроллера металлодетектора «Квазар», фьюзы программирования необходимо расставить следующим образом
:

Изготовление катушки для металлоискателя КВАЗАР
Разработчик металлоискателя квазар, дает краткое описание изготовленной им поисковой катушки. Тип катушки DD внешним диаметром 230 мм. TX – 40-45 витков проводом 0,5 мм и RX – 200 витков проводом 0,2 мм. Обмотка ТХ включается к металлоискателю с последовательным резонансом, емкость конденсатора 0,3 mF, резонансная частота получилась 8,192 кГц, обмотка RX включается к металлоискателю с параллельным резонансом, и настраивается на частоту на 1,5 – 2 кГц ниже резонансной частоты ТХ.
Ниже приведена схема подключения такой катушки к металлоискателю Квазар

Описание запуска и настройки металлоискателя КВАЗАР с осцилограмами —
Описание меню и настроек в металлоискателе Квазар —
Заключение:
Металлоискатель КВАЗАР имеет не сложную схему, и не дорогие комплектующие (микроконтроллер, экран и т.д.), что делает его очень привлекательным для самостоятельного изготовления. В работе Квазар показывает вполне приятные характеристики, и хорошие результаты, и вполне может конкурировать с фирменными металлоискателями начального уровня.
Свое продолжение проект металлоискателя получил в версиях и КВАЗАР
AVR
,
поэтому стоит преступать к изготовлению именно этих вариантов металлодетектора, так как для КВАЗАРА автор перестал выпускать обновления прошивок!
При написании, использовались материалы с сайта автора — http://fandy.ucoz.org/
Металлоискатель Квазар Арм (по английский quasar arm) – это селективный, IB прибор, созданный и спроектированный Андреев Федоровым, он же Andy_F. Этот прибор стал продолжение линейки Квазар на микроконтроллерах, в данном случае на контроллере семейства STM32.
В это статье посмотрим на его характеристики, полевые испытания и рассмотрим материалы, которые могут понадобиться нам в случае, если мы пожелаем сделать его своими руками. Еще много кого интересует такой вопрос, различает ли он металлы? Но тут невооруженным взглядом заметно, что металлоискатель квазар арм (quasar arm) с дискриминацией.
Технические характеристики Квазар Арм:
- Напряжение питания – от 6 до 15 вольт.
- Потребляемый ток – в среднем от 150 до 200 мА, в зависимости от настроек.
- Многотональность – присутствует.
- Маски секторов – присутствуют.
- Режимы работы – динамика и статика.
- Рабочая частота – все зависит от датчика, от 4 до 20 кГц.
- Принцип работы – одночастотный, IB.
Это не все характеристики, но общее представление о приборе дают. Если вы еще не развернулись и готовы собрать quasar arm своими руками, то давайте разберём то, что нам нужно для его сборки.
Настройка Квазар АВР
Металлоискатель
Квазар АВР
обладает следующими характеристиками:
уровень
громкости можно регулировать в пределах 0-7 единиц. С этой целью необходимо
использовать кнопки из меню Left (уменьшение) и Right (увеличение);значение
порога срабатывания составляет 1-30. Регулировка происходит кнопками Up
(увеличение) и Down (уменьшение), расположенных на экране;·есть баланс
грунта. Для включения этого режима необходимо в главном меню экрана нажать
кнопку OK
. Чтобы
показания были правильными, необходимо включать режим, когда датчик поднят над
грунтом. Его поднятие и опускание позволит добиться наименьшего отклонения
отклика от грунта. Чтобы сохранить результаты, необходимо нажать OK
. Если выйти
из меню с помощью клавиши Esc
, то изменения сохранены не будут;·маска – с ее
помощью можно закрыть сектора, которые не вызывают интерес;·экран
оснащен подсветкой. В меню она постоянно включена. Клавиши Left и Right в основном меню позволяют включать/выключать
подсветку;·можно
регулировать уровень подсветки. Кнопки Left и Right увеличивают или уменьшают ее яркость;·изменение
громкости в диапазоне 1-32. Для того, чтобы увеличить или уменьшить звук
необходимо воспользоваться клавишами Left и Right;·задержка
звука – при обнаружении металла сигнал пропадает на несколько секунд;·калибровка
по ферриту. Кнопки Up или Down позволяют перевести калибровку по ферриту
в автоматическом режиме. Небольшой кусочек феррита необходимо пронести над
катушкой несколько раз, но при этом не подносить близко к датчику. Полученные
результаты отклонения можно сохранить, нажав на кнопку OK
;·баланс
датчика – позволяет контролировать в процессе работы уровень расбаланса;·можно
регулировать частоту передачи. Эта функция позволяет задавать частоту внешней
катушки и настроить ее конур в резонанс.
Настройка металлоискателя Квазар АВР осуществляется следующим образом:
1.необходимо подать питание без подключения
датчиков. Изначально проверяется работа контроллера. Если светодиод постоянно
моргает, то это свидетельствует о том, что схема металлоискателя Квазар авр
подключена неправильно. Если дисплей исправен, то на нем появится сообщение об
ошибке. Если контроллер выведен правильно, то светодиод мигает 1-2 раза и
загрузка продолжается дальше;
2.с помощью подстроечного резистора необходимо
установить лучшее качество изображения;
3.частота внешней катушки настраивается вручную
на резонансную частоту датчика;
4.зафиксировать отклонения при калибровке
феррита.
Для более лучшей работы нужно произвести следующие манипуляции:
R29 — подобрать сопротивление резистора так, чтобы значение напряжения на индикаторе было равным напряжению на АКБ;
R9 — подобрать значение, чтобы потребление тока выходного каскада прибора было равно истинному значению. Меряем значение падение напряжения на этом сопротивлении, затем измеряем показания тока в меню Квазара, рассчитываем по закону Ома сопротивление данного резистора.
R3 — настройкой данного сопротивления производится одна из важных настроет — добротнсть контура ТХ. Рекомендуется значение 5…6. Осликом измеряем размах напряжения от пика к пику (Vpp) конденсаторе С6 (настойчиво рекомендую на плате установить перемычку, а сам кондер — в датчике). Далее нужно разделить получившиеся значение на 5 (размах напряжения раскачки). Путем подбора резистора делаем результат в 5…6. В том случае, если добротность будет занижена, у нас не получится добится максимальной чуйки.При завышенной добротности будет слишком высокая чувствительность и как следствие проблемы с дискриминицией и ложными срабатываниями
R7 -подборкой данного резистора осушествляется настройка коэффициента усиления входного каскада металлоискателя. Малоопытным радиолюбителям рекомендую добится 50, а для профессиональных — 100 выше.
И так, в статье немного поговорим о металлоискателе квазар авр (quasar avr), заглянем в история, разберем характеристики и рассмотрим все аспекты, связанные с его созданием.
Металлоискатель квазар авр – этот прибор основан на принципе индуктивного баланса, если по-простому, то IB. Селективен и имеет VDI, 16 секторов дискриминации, каждый можно закрывать. Все запчасти, по заявлению автора, доступны. Прямая обработка сигнала.
Технические характеристики квазар:
- Дискриминация — есть, 16 секторов.
- Селективность – присутствует.
- Многотональность – присутствует.
- Рабочая частота – до 17 кГц (зависит от прошивки и катушки).
В целом, это достаточно сложный металлоискатель для сборки. Новичкам он точно не подойдет, тут хватает мороки и с платой и с катушкой. Но если вы более-менее опытный боец, то тогда запасайтесь силами и вперед.





