Содержание
Datasheet Download — ETC
| Номер произв | MC34063 | ||
| Описание | DC/DC CONVERTER CONTROL CIRCUIT | ||
| Производители | ETC | ||
| логотип | |||
|
1Page
MC34063 3V to 30V Input Voltage Operation. Internal 1.2A Peak Current Switch. Internal ±2% Reference. Low Quiescent Current at 1.6mA. Frequency Operation from 100Hz to 100KHz. Low Dropout Operation: 100% Duty Cycle Current Limiting. Standard SOP8/DIP8 Packages Applications DC-DC Converter Module ADSL Modems Hub. Battery Chargers Functional Diagram
Pin Description 8 Drive collector Absolute Maximum Ratings
MC34063 Electrical Characteristics (Vcc= 5V, Ta=25°C (unless otherwise specified.) Parameter VPIN5 = 0V ,CT = 1nF Charging Current VIPK(SENSE) =VCC Symbol fOSC 24 ICHG IDISCHG 24 VOSC I IDISCHG/ CHG 35 46 KHZ 35 46 µA I ICHG= DISCHG Saturation Voltage, Darlington ISW=1.0A; Connection V VC(DRIVER)= C(SWITCH) Saturation Voltage ISW=1.0A; IC(DRIVER)=50mA (Forced ~~20) ISW=1.0A; VCE=5.0V VCE=30V Comparator VIPK(SENSE) 250 300 400 VCE(SAT) 1.0 1.3 VCE (SAT) 0.45 0.7 hFE IC(OFF) 50 75 VFB 1.225 1.25 1.275 1.19 1.31 REGLINE 0.1 0.3 mV/V VIN=0V VIPK(SENSE)=VCC VPIN 5>VFB 5.0V~VCC~30V CT=0.001µF, PIN 2=GND Remaining pins open IIB ICC 0.4 1 µA |
|||
| Всего страниц | 11 Pages | ||
| Скачать PDF |
Драйвер светодиодов
Довольно часто для питания светодиодных источников света применяется именно эта микросхема для построения понижающего или повышающего преобразователя. Высокий КПД, низкое потребление и высокая стабильность выходного напряжения – вот основные преимущества схемной реализации. Есть много схем драйверов для светодиодов с различными особенностями.

Как один из многочисленных примеров практического применения можно рассмотреть следующую схему ниже.
Схема работает следующим образом:
При подаче управляющего сигнала внутренний триггер МС блокирован, а транзистор закрыт. И через диод протекает зарядный ток полевого транзистора. При снятии импульса управления триггер переходит во второе состояние и открывает транзистор, что приводит к разряду затвора VT2. Такое включение двух транзисторов обеспечивает быстрое включение и выключение VT1, что снижает вероятность нагрева из-за практически полного отсутствия переменной составляющей. Для расчета тока, протекающего через светодиоды, можно воспользоваться: I=1,25В/R2.
MC34063 повышающий преобразователь
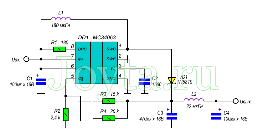
Например я данную микросхему использовал чтобы получить 12 В питание интерфейсного модуля от ноутбучного порта USB (5 В), таким образом интерфейсный модуль работал когда работал ноутбук ему не нужен был свой источник бесперебойного питания. Также имеет смысл использовать микросхему для питания контакторов, которым нужно более высокое напряжение, чем другим частям схемы. Хотя MC34063 выпускается давно, но возможность работы от 3 В, позволяет её использовать в стабилизаторах напряжения питающихся от литиевых аккумуляторов. Рассмотрим пример повышающего преобразователя из документации. Эта схема рассчитана на входное напряжение 12 В, выходное — 28 В при токе 175мА.

- C1 – 100 мкФ 25 В;
- C2 – 1500 пФ;
- C3 – 330 мкФ 50 В;
- DA1 – MC34063A;
- L1 – 180 мкГн;
- R1 – 0,22 Ом;
- R2 – 180 Ом;
- R3 – 2,2 кОм;
- R4 – 47 кОм;
- VD1 – 1N5819.
В данной схеме ограничение входного тока задается резистором R1, выходное напряжение определяется соотношением резистором R4 и R3.
Схема включения на понижение напряжения и стабилизации
Из схемы видно, что ток в выходном транзисторе ограничивается резистором R1, а времязадающим компонентов для установки необходимой частоты преобразования является конденсатор C2. Индуктивность L1 накапливает в себе энергию при открытом транзисторе, а по его закрытию разряжается через диод на выходной конденсатор. Коэффициент преобразования зависит от соотношения сопротивлений резисторов R3 и R2.
ШИМ-стабилизатор работает в импульсном режиме:
При открытии биполярного транзистора индуктивность набирает энергию, которая затем накапливается на выходной ёмкости. Такой цикл повторяется постоянно, обеспечивая стабильный выходной уровень. При условии наличия на входе микросхемы напряжения 25В на ее выходе оно составит 5 В с максимальным выходным током до 500мА.
Напряжение можно увеличить путем изменения типа отношения сопротивлений в цепи обратной связи, подключенной к входу. Также он используется в качестве разрядного диода в момент действия обратной ЭДС, накопленной в катушке в момент ее заряда при открытом транзисторе.
Применяя такую схему на практике, можно изготовить высокоэффективный понижающий преобразователь. При этом микросхема не потребляет избыток мощности, которая выделяется при снижении напряжения до 5 или 3,3 В. Диод предназначен для обеспечения обратного разряда индуктивности на выходной конденсатор.

Импульсный режим понижения напряжения позволяет значительно экономить заряд батареи при подключении устройств с низким потреблением. Например, при использовании обычного параметрического стабилизатора на его нагрев во время работы уходило по меньшей мере до 50% мощности
А что тогда говорить, если потребуется выходное напряжение в 3,3 В? Такой понижающий источник при нагрузке в 1 Вт будет потреблять все 4 Вт, что немаловажно при разработке качественных и надёжных устройств
Как показывает практика применения MC34063, средний показатель потерь мощности снижается как минимум до 13%, что стало важнейшим стимулом для ее практической реализации для питания всех низковольтных потребителей. А учитывая широтно-импульсный принцип регулирования, то и нагреваться микросхема будет незначительно. Поэтому для ее охлаждения не потребуется радиаторов. Средний КПД такой схемы преобразования составляет не менее 87%.
Регулирование напряжения на выходе микросхемы осуществляется за счёт резистивного делителя. При его превышении выше номинального на 1,25В компоратор переключает триггер и закрывает транзистор. В этом описании рассмотрена схема на понижение напряжения с выходным уровнем 5В. Чтобы изменить его, повысить или уменьшить, необходимо будет изменить параметры входного делителя.
Для ограничения тока коммутационного ключа применяется входной резистор. Рассчитываемый как отношение входного напряжения к сопротивлению резистора R1. Чтобы организовать регулируемый стабилизатор напряжения к 5 выводу микросхемы подключается средняя точка переменного резистора. Один вывод к общему проводу, а второй к питанию. Работает система преобразования в полосе частот 100кГц, при изменении индуктивности она может быть изменена. При уменьшении индуктивности повышается частота преобразования.
Alex_EXE
Внимание! Статья отправлена на доработку. Очень часто встаёт вопрос о том, как получить требуемое для схемы питание напряжение, имея источник с отличным от требуемого напряжения
Такие задачи делятся на две: когда: нужно уменьшить или увеличить напряжение до заданного. В этой статье будет рассмотрен первый вариант
Очень часто встаёт вопрос о том, как получить требуемое для схемы питание напряжение, имея источник с отличным от требуемого напряжения. Такие задачи делятся на две: когда: нужно уменьшить или увеличить напряжение до заданного. В этой статье будет рассмотрен первый вариант.
Как правило, можно применить линейный стабилизатор, но у него будут большие потери по мощности, т.к. разность в напряжениях он будет преобразовывать в тепло. Здесь на помощь приходят импульсные преобразователи. Вашему вниманию предлагается простенький и компактный преобразователь на MC34063.

Вид преобразователя
Эта микросхема очень универсальна, на ней можно реализовывать понижающие, повышающие и инвертирующие преобразователи с максимальным внутренним током до 1,5А. Но в статье рассмотрен только понижающий преобразователь, остальные будут рассмотрены позже.
Размеры получившегося преобразователя – 21х17х11 мм. Такие размеры получилось из-за использования совместно выводных и SMD деталей. Преобразователь содержит всего 9 деталей.

Схема
Детали в схеме рассчитаны на 5В с ограничение тока 500мА, с пульсацией 43кГц и 3мВ. Входное напряжение может быть от 7 до 40 вольт.
За выходное напряжение отвечают резисторный делитель на R2 и R3, если их заменить подстроечным резистором где-то на 10 кОм, то можно будет задавать требуемое выходное напряжение. За ограничение тока отвечает резистор R1. За частоту пульсаций отвечают конденсатор C1 и катушка L1, за уровень пульсаций конденсатор C3. Диод может быть заменён на 1N5818 или 1N5820. Для расчёта параметров схемы есть специальный калькулятор — https://www.nomad.ee/micros/mc34063a/index.shtml, где стоит только задать требуемые параметры, он так же может рассчитать схемы и параметры преобразователей нерассмотренных двух типов.

Вид сзади

Платы
Было изготовлено 2 печатные платы: слева – с делителем напряжения на делителе напряжения, выполненном на двух резисторов типоразмера 0805, справа с переменным резистором 3329H-682 6,8кОм. Микросхема MC34063 в корпусе DIP, под ней два чип танталовых конденсатора типоразмера – D. Конденсатор C1 –типоразмера 0805, диод выводной, резистор ограничения тока R1 – на пол вата, при малых токах, меньше 400 мА, можно поставить резистор меньшей мощности. Индуктивность CW68 22мкГн, 960мА.
Осциллограммы пульсаций, R огранич = 0,3 Ом
На этих осциллограммах показаны пульсации: слева – без нагрузки, справа – с нагрузкой в виде сотового телефона, ограничивающий резистор 0,3 Ом, снизу с той же нагрузкой, но ограничивающий резистор на 0,2 Ом.
Осциллограмма пульсации, R огранич = 0,2 Ом
Снятые характеристики (замерены не все параметры), при входном напряжении 8,2 В.

Применение
Этот адаптер был изготовлен для подзарядки сотового телефона и питания цифровых схем в походных условиях.

Схема с переменны резистором
В статье была приведена плата с переменным резистором в качестве делителя напряжения, размешаю к ней и соответствующею схему, отличие от первой схемы только в делителе.
Схема обновлена 15 марта 2011 года
Параметры микросхемы
MC34063 реализован в стандартном DIP-8 корпусе с 8 выводами. Также имеются компоненты для поверхностного монтажа без конкурса. ШИМ-контроллер MC34063 изготовлен достаточно качественно, о чем говорят немалые параметры, позволяющие создавать многофункциональные устройства с широкими возможностями. К основным рабочим характеристикам относятся:
- Диапазон напряжений, которыми может манипулировать контроллер — от 3 до 40В.
- Максимальный коммутируемый ток на выходе биполярного транзистора — 1,5А.
- Напряжение питания — от 3 до 50В.
- Ток коллектора выходного транзистора — 100мА.
- Максимальная рассеиваемая мощность — 1,25Вт.
Выбирая за основу этот ШИМ-контроллер, вы обеспечите себя надёжным практическим макетом, который даст возможность качественно изучить особенности работы импульсных устройств и преобразователей напряжения.
Применяется микросхема во многих устройствах:
- понижающие источники питания;
- повышающие преобразователи;
- зарядные устройства для телефонов;
- драйверы для светодиодов и другие.
МС34063 схема инвертирующего преобразователя
Третья схема используется реже двух первых, но не менее актуальна. Для точного измерения напряжений или усиления аудио сигналов часто требуется двуполярное питание, и МС34063 может помочь в получении отрицательных напряжений. В документации приводиться схема позволяющая преобразовать напряжение 4,5 .. 6.0 В в отрицательное напряжение -12 В с током 100 мА.
Идея создания этого преобразователя возникла у меня после покупки нетбука Asus EeePC 701 2G. Маленький, удобный, гораздо мобильнее огромных ноутбуков, в общем, красота, да и только. Одна проблема — надо постоянно подзаряжать. А поскольку единственный источник питания, который всегда под рукой — это автомобильный аккумулятор, то естественно возникло желание заряжать нетбук от него. В ходе экспериментов обнаружилось, что сколько нетбуку не дай, — больше 2 ампер он все равно не возьмет, то есть регулятор тока, как в случае зарядки обычных аккумуляторов, нафиг не нужен. Красота, нетбук сам разрулит сколько тока потреблять, следовательно, нужен просто мощный понижающий преобразователь с 12 на 9,5 вольт, способный выдать нетбуку требуемые 2 ампера.
За основу преобразователя была взята хорошо известная и широко доступная микросхема MC34063. Поскольку в ходе экспериментов типовая схема с внешним биполярным транзистором зарекомендовала себя мягко скажем не очень (греется), было решено прикрутить к этой микрухе p-канальный полевик (MOSFET).

Катушку на 4..8 мкГн можно взять со старой материнской платы. Видели, там есть кольца, на которых толстыми проводами по несколько витков намотано? Ищем такую, на которой 8..9 витков одножильным толстым проводом — как раз самое то.
Все элементы схемы рассчитываются по типовой методике, так же, как и для преобразователя без внешнего транзистора, единственное отличие — Vsat нужно посчитать для используемого полевого транзистора. Сделать это очень просто: Vsat=R*I, где R — сопротивление транзистора в открытом состоянии, I — протекающий через него ток. Для IRF4905 R=0,02 Ом, что при токе 2,5А дает Vsat=0,05В. Что называется, почувствуйте разницу. Для биполярного транзистора эта величина составляет не менее 1В. Как следствие — рассеиваемая мощность в открытом состоянии в 20 раз меньше и минимальное входное напряжение схемы на 2 вольта меньше!
Читать также: Сборка редуктора шуруповерта бош
Как мы помним, для того, чтобы р-канальный полевик открылся — надо подать на затвор отрицательное относительно истока напряжение (то есть подать на затвор напряжение, меньше напряжения питания, т.к. исток у нас подключен к питанию). Для этого нам и нужны резисторы R4, R5. Когда транзистор микросхемы открывается — они образуют делитель напряжения, который и задает напряжение на затворе. Для IRF4905 при напряжении исток-сток 10В для полного открытия транзистора достаточно подать на затвор напряжение на 4 вольта меньше напряжения истока (питания), UGS = -4В (хотя вообще-то правильнее посмотреть по графикам в даташите на транзистор сколько нужно конкретно при вашем токе). Ну и кроме того, сопротивления этих резисторов определяют крутизну фронтов открытия и закрытия полевика (чем меньше сопротивление резисторов — тем круче фронты), а также протекающий через транзистор микросхемы ток (он должен быть не более 1,5А).
В общем-то, радиатор можно было даже поменьше взять — преобразователь греется незначительно. КПД данного устройства около 90% при токе 2А.
Вход соединяете с вилкой для прикуривателя, выход — со штекером для нетбука.
Если не страшно, то можете вместо резистора Rsc просто поставить перемычку, как видите, лично я так и сделал, главное ничего не коротнуть, а то бумкнет
Аналоги микросхемы MC34063
К1156ЕУ5
NCP3063
Для питания портативной электронной аппаратуры в домашних условиях зачастую используют сетевые источники питания. Но это не всегда бывает удобно, поскольку не всегда по месту использования имеется свободная электрическая розетка. А если необходимо иметь несколько различных источников питания?
Одно из верных решений это изготовить универсальный источник питания. А в качестве внешнего источника питания применить, в частности, USB-порт персонального компьютера. Не секрет, что в типовом предусмотрено питание для внешних электронных устройств напряжением 5В и токе нагрузки не более 500 мА.
Но, к сожалению, для нормальной работы большинства переносной электронной аппаратуры необходимо 9 или 12В. Решить поставленную задачу поможет специализированная микросхема преобразователь напряжения на MC34063
, которая значительно облегчит изготовление с требуемыми параметрами.
Основные технические характеристики MC34063
- Широкий диапазон значений входных напряжений: от 3 В до 40 В;
- Высокий выходной импульсный ток: до 1,5 А;
- Регулируемое выходное напряжение;
- Частота преобразователя до 100 кГц;
- Точность внутреннего источника опорного напряжения: 2%;
- Ограничение тока короткого замыкания;
- Низкое потребление в спящем режиме.
Понять как работает микросхема проще всего по структурной схеме. Разберем по пунктам:
- Источник опорного напряжения 1,25 В;
- Компаратор, сравнивающий опорное напряжение и входной сигнал с входа 5;
- Генератор импульсов сбрасывающий RS-триггер;
- Элемент И объединяющий сигналы с компаратора и генератора;
- RS-триггер устраняющий высокочастотные переключения выходных транзисторов;
- Транзистор драйвера VT2, в схеме эмиттерного повторителя, для усиления тока;
- Выходной транзистор VT1, обеспечивает ток до 1,5А.

Генератор импульсов постоянно сбрасывает RS-триггер, если напряжение на входе микросхемы 5 – низкое, то компаратор выдает сигнал на вход S сигнал устанавливающий триггер и соответственно включающий транзисторы VT2 и VT1. Чем быстрее придет сигнал на вход S тем больше времени транзистор будет находиться в открытом состоянии и тем больше энергии будет передано со входа на выход микросхемы. А если напряжение на входе 5 поднять выше 1,25 В, то триггер вообще не будет устанавливаться. И энергия не будет передаваться на выход микросхемы.
Производители этой микросхемы (например Texas Instruments) в своих datasheets пишут, что её работа основана на широтно-импульсной модуляции (PWM). Даже если и можно назвать то, что делает MC34063 ШИМом, то очень уж примитивным.
- Самый главный недостаток MC34063 – отсутствие встроенного усилителя ошибки. Поэтому пульсации выходного напряжения получаются достаточно большими. И не просто так в рекомендациях по применению предлагается на выход преобразователя устанавливать дополнительный LC-фильтр.
- Второй недостаток – не простое подключение внешнего МДП транзистора.
Мое же мнение, что если требуется низкий уровень пульсаций, либо большая мощность преобразователя, то лучше использовать другие микросхемы – с внутренним усилителем ошибки и с драйвером работающим с полевыми транзисторами.
MC34063 для нетребовательных к пульсациям и мощности применений!
Другие режимы работы
Кроме режимов работы на понижение и стабилизацию, также довольно часто применяется повышающий. Схема подключения отличается тем, что индуктивность находится не на выходе. Через нее протекает ток в нагрузку при закрытом ключе, который отпираясь, подаёт на нижний вывод индуктивности отрицательное напряжение.
Диод, в свою очередь, обеспечивает разряд индуктивности на нагрузку в одном направлении. Поэтому при открытом ключе на нагрузке формируется 12 В от источника питания и максимальный ток, а при закрытом на выходном конденсаторе оно повышается до 28В. КПД схемы на повышение составляет как минимум 83%. Схемной особенностью при работе в таком режиме является плавное включение выходного транзистора, что обеспечивается ограничением тока базы посредством дополнительного резистора, подключенного к 8 выводу МС. Тактовая частота работы преобразователя задаётся конденсатором небольшой ёмкости, преимущественно 470пФ, при этом она составляет 100кГц.
Выходное напряжение определяется по следующей формуле:
Используя вышеуказанную схему включения микросхемы МС34063А, можно изготовить повышающий преобразователь напряжения с питанием от USB до 9, 12 и более вольт в зависимости от параметров резистора R3. Чтобы провести детальный расчет характеристик устройства, можно воспользоваться специальным калькулятором. Если R2 составляет 2,4кОм, а R3 15кОм, то схема будет преобразовать 5В в 12В.
Related Datasheets
| Номер в каталоге | Описание | Производители |
| MC3406 | N-Channel 30-V (D-S) MOSFET | FreesCale |
| MC34060A | (MC33060A / MC34060A) PRECISION SWITCHMODE PULSE WIDTH MODULATOR CONTROL CIRCUIT | Motorola Semiconductors |
| MC34060A | Voltage Mode Single Ended Controllers | ON Semiconductor |
| MC34062 | Pin-Programmable Overvoltage Sensing Circuit | Motorola Semiconductor |
| Номер в каталоге | Описание | Производители |
| 6MBP200RA-060 |
Intelligent Power Module |
Fuji Electric |
| ADF41020 |
18 GHz Microwave PLL Synthesizer |
Analog Devices |
| AN-SY6280 |
Low Loss Power Distribution Switch |
Silergy |
| DataSheet26.com | 2020 | Контакты | Поиск |
Аналоги микросхемы MC34063
Если MC34063 предназначена для коммерческого применении и имеет диапазон рабочих температур 0 .. 70°C, то её полный аналог MC33063 может работать в коммерческом диапазоне -40 .. 85°C. Несколько производителей выпускают MC34063, другие производители микросхем выпускают полные аналоги: AP34063, KS34063. Даже отечественная промышленность выпускала полный аналог К1156ЕУ5
, и хотя эту микросхему купить сейчас большая проблема, но вот можно найти много схем методик расчетов именно на К1156ЕУ5, которые применимы к MC34063.
Если необходимо разработать новое устройство и какжется MC34063 подходит как нельзя лучше, то соит обратить внимание на более современные аналоги, например: NCP3063
Описание микросхемы
Стабилизация и преобразование напряжения — это немаловажная функция, которая используется во многих устройствах. Это всевозможные регулируемые источники питания, преобразующие схемы и высококачественные встраиваемые блоки питания. Большинство бытовой электроники сконструированного именно на этой МС, потому что она имеет высокие рабочие характеристики и без проблем коммутирует достаточно большой ток.
MC34063 имеет встроенный осциллятор, поэтому для работы устройства и старта преобразования напряжения в различные уровни достаточно обеспечить начальное смещение путем подключения конденсатора ёмкостью 470пФ. Этот контроллер пользуется огромной популярностью среди большого количества радиолюбителей. Микросхема хорошо работает во многих схемах. А имея несложную топологию и простое техническое устройство, можно легко разобраться с принципом ее работы.
Как ШИМ рассматривать этот контроллер не стоит, так как в нем отсутствует немаловажный компонент – устройство коррекции ошибки. Из-за чего на выходе микросхемы может возникать погрешность. А для исключения ошибки на выходе рекомендуется подключать хотя бы простой LC-фильтр. Также она является одной из самых доступных в ценовом диапазоне, поэтому большинство полезных устройств сконструированы именно на этом контроллере.
Микросхема имеет небольшой запас по мощности, поэтому в критических режимах она вполне сможет выстоять, но кратковременно. Поэтому при разработке любых устройств на базе этого ШИМ следует грамотно выбирать параметры компонентов и производить расчет MC34063 в соответствии с режимами работы. А чтобы облегчить процесс расчета параметров устройств на базе этой интегральной схемы, можно воспользоваться mc34063 калькулятором.
Описание схемы преобразователя
Ниже представлена принципиальная схема варианта источника питания, позволяющего получить 9В или 12В из 5В USB-порта компьютера.
За основу схемы взята специализированная микросхема MC34063 (ее российский аналог К1156ЕУ5). Преобразователь напряжения MC34063 представляет собой электронную схему управления DC / DC — преобразователем.
Она имеет температурно-компенсированный источник опорного напряжения (ИОН), генератор с изменяемым рабочим циклом, компаратор, схему ограничения по току, выходной каскад и сильноточный ключ. Эта микросхема специально изготовлена для использования в повышающих, понижающих и инвертирующих электронных преобразователях с наименьшим числом элементов.
Выходное напряжение, получаемое в результате работы, устанавливается двумя резисторами R2 и R3. Выбор производится из расчета, что на входе компаратора (вывод 5) должно быть напряжение равное 1,25 В. Вычислить сопротивление резисторов для схемы можно используя несложную формулу:
Зная необходимое выходное напряжение и сопротивление резистора R3, можно довольно легко определить сопротивление резистора R2.
Так как выходное напряжение определяется , можно значительно улучшить схему, включив в схему переключатель, позволяющий получать всевозможные значения по мере необходимости. Ниже приведен вариант преобразователя MC34063 на два выходных напряжения (9 и 12 В)
Мне на просторах интернета попалась схемка автора Ahtoxa с заменой микросхемы КРЕН5 на маленькую платку с МС34063, собранную с небольшими изменениями по даташиту по току до 0,5 А. Дело в том, что иногда бывает необходимость поставить стабилизатор без громоздкого радиатора при большом входном напряжении. И потому такой вариант вполне мог бы быть применим. Известно, что микросхема LM7805 является линейным стабилизатором напряжения,то есть всё лишнее напряжение она высаживает на себе. И при входном напряжении 12 В, она вынуждена обеспечивать на себе падение напряжения в 7 вольт. Умножьте это на ток хотя бы в 100 мА, и получите уже 0.7 Вт лишней рассеиваемой мощности. При чуть больших токах или разнице между входным и выходным напряжениями без большого теплоотвода уже не обойтись.









