Содержание
Тестовые наборы широкого применения
Это наиболее популярный тип тестовых наборов. Такие наборы не имеют четкой отраслевой направленности. Они включают в себя базовую функцию – отбор кабельных пар, а также некоторые дополнительные сервисные функции, которые могут быть полезны при обслуживании СКС, абонентских телефонных линий и др.
| Tempo TS100/200 | Fluke Networks PRO3000 | Greenlee 601K-G | Greenlee 701K-G | Greenlee 701K-G/6A | |
| Идентификация жил в многопарном кабеле | • | • | • | • | • |
| Определение полярности телефонной линии | • | • | • | • | • |
| Тестирование целостности проводки | • | • | • | • | • |
| Подача разговорного напряжения для организации канала связи по отключенной линии | • | • | • | ||
| Выходная мощность генератора | +3 дБм | +8 дБм | +10 дБм | +10 дБм | +10 дБм |
| Разъем для подключения гарнитуры | • | • | • | ||
| Крокодилы с игольчатой площадкой | • | • | |||
| Подсветка рабочего пространства | • | • | • |
Все представленные наборы позволяют идентифицировать на обратном конце кабеля пару, в которую подан сигнал генератора. Причем чем больше мощность генератора, тем более протяженную линию можно тестировать при помощи данного тестового набора. Более детально эта функция описана в статье «Основные характеристики тон генераторов для прозвонки кабелей».
Кроме того, все представленные наборы позволяют определить полярность телефонной линии и идентифицировать короткое замыкание в ней. А защита от постоянного напряжения в линии 52-60 В (в зависимости от модели) гарантирует сохранение работоспособности генератора даже после случайного подключения к активной телефонной линии.
Некоторые из этих наборов позволяют подавать в линию напряжение для питания микрофона тестовой трубки. Это позволит организовать по отключенной паре канал связи между специалистами, находящимися по разные стороны кабеля и упростить коммуникации между ними. Однако, в связи с тем, что генераторы представленных в таблице тестовых наборов 601K-G, 701K-G, 701K-G/6A обеспечивают питающее напряжение только 4,6В, то для питания протяженной линии, генератор должен быть подключен с каждой из сторон, т. е такой набор должен быть у каждого из специалистов.
Как известно, отбор кабельных пар выполняется громким тональным сигналом. Если работы нужно проводить в офисных помещениях, полезной функцией будет также возможность подключения гарнитуры. В этом случае сигнал не будет создавать никакого дискомфорта окружающим.
Крокодилы с игольчатой площадкой позволяют легко подать сигнал в нужную пару, не снимая изоляции с проводов. При этом обеспечивается отличный электрический контакт.
Индуктивный щуп, входящий в состав тестовых наборов 601K-G, 701K-G, 701K-G/6A имеет светодиод для подсветки рабочего пространства, что несколько упрощает работу в слабо освещенных помещениях.
Проверка целостности провода в свернутом кабеле
Для прозвонки проводов в коротких шнурах или свернутом кабеле, достаточно зачистить изоляцию на проводах с обоих концов и начать измерения:
Подключите щуп к проводу определенного цвета, второй щуп подключается к аналогичному проводу на другом конце. Если стрелка отклоняется в нулевое положение шкалы, провод исправен.

Прозвонка кабеля с цветными проводами, схематичное подключение щупов к одноцветным проводам на разных концах кабеля. А – изоляция кабеля. В – Отдельные жилы кабеля с цветной изоляцией.
- При одноцветных проводах или разложенном кабеле, где расстояние не позволяет работать тестером с разными концами одновременно, все провода на одном конце замыкают между собой.
- На другой стороне кабеля подсоединяют щуп к одному проводу и прозванивают все остальные провода через него, по очереди 1,2,3….

Прозвонка кабеля с проводами одного цветаНедостаток этого метода в том, что нет возможности выделить каждую жилу в отдельности и промаркировать. Это надо делать, когда кабель свернут на одном месте или воспользоваться прозвокой с помощью трансформатора.
Многофункциональный пробник электрика
В ходе проведения различных ремонтных и электромонтажных операций нередко возникают ситуации, связанные с необходимостью определения наличия напряжения на отдельных участках электрической цепи. Кроме того, нередки и такие случаи, когда нужно оперативно убедиться в наличии или отсутствии контакта между различными элементами исследуемых цепей. Во всех таких случаях наиболее подходящим для работы инструментом являются индикаторные приборы, объединённые в группу устройств под общим названием пробник электрика.
Это понятие включает в себя ряд приборов и инструментов следующих наименований:
Необходимо отметить также, что большинство из приведённых в перечне приборов не занимают, как правило, много места в ремонтном комплекте.
Отдельные их образцы вообще переносятся прямо в карманах рабочего снаряжения, где они находятся, образно выражаясь, «всегда под рукой». Последнее утверждение особо касается таких известных приспособлений, какими являются индикаторная отвертка и самодельный контрольный прибор.
Особо следует подчеркнуть то обстоятельство, что все эти приборы достаточно надёжны и просты в работе и неплохо замещают (дополняют) относительно габаритный и не всегда удобный в обращении тестер. С их помощью всегда можно разобраться с разводкой электрики в доме.
Индикаторы фазы
Индикатор фазы изготавливается обычно в виде небольшой отвёртки, выступающей при необходимости и в роли щупа.
Электрическая схема электрического тестера этого типа состоит из двух последовательно соединённых элементов – неоновой лампочки и резистора с очень низкой проводимостью.
В процессе проверки цепи на наличие напряжения оператору необходимо прикоснуться любым пальцем руки к специальному металлическому контакту, размещённому на верхней части отвёртки. Таким образом, для успешной работы индикатора в исследуемую цепь должно включаться также и тело человека, проводящего операцию.
Встроенный высокоомный резистор, играющий в измерительной цепи роль ограничителя напряжения, снижает протекающий по ней ток (в том числе и через человека) до абсолютно безопасного значения (обычно – менее 0,3 мА).
Поскольку тело оператора также участвует в процессе электрических измерений – необходимо наличие надёжного контакта человека с землёй и отвёрткой, что выполнимо лишь при отсутствии в рабочей цепи каких-либо изоляторов (резиновых ковриков и подставок, а также резиновых перчаток).
Индикатор фазы способен определять лишь наличие или отсутствие потенциала в контрольной точке, что никоим образом не свидетельствует о наличии напряжения в измеряемой цепи. В случае обрыва нулевого провода, например, напряжение в сети отсутствует, но щуп, тем не менее, будет показывать наличие «фазы» на одном из контактов. В том случае, когда вам нужно убедиться именно в наличии напряжения – измерения следует проводить с помощью мультиметра (ампервольтметра или тестера).
Следует быть очень внимательным при работе с индикатором в условиях яркого солнечного освещения, при котором свечение неоновой лампочки практически незаметно для глаза, что также может привести к ошибке в определении наличия фазы.
Простейшие измерительные приборы
Под понятием «универсальный электрический пробник» подпадает также целая группа измерительных приборов, используемых, как правило, для «прозвонки» исследуемой цепи, а если проще – для определения её целостности.
Более развитой по своему функционалу разновидностью прибора считается двухполюсный индикатор наличия напряжения ПИН-90, позволяющий определять наличие или отсутствие такового между токоведущими частями, а также между контрольной точкой и «землёй». От обычного индикатора фазы он отличается тем, что имеет ещё один щуп, который соединён с основным узлом посредством специального шнура и позволяет определять наличие напряжения в цепи.
Ещё большей функциональностью отличаются двухполюсные индикаторы типа ЭЛИН-1СЗ ИП, оснащаемые двумя встроенными светодиодными индикаторами, позволяющими регистрировать различные уровни напряжения в сети. В настоящее время разработано множество вариантов универсальных тестеров для электрических работ, как зарубежного, так и отечественного производства (в это число входят и различные самодельные устройства).
Многофункциональный тестер напряжения UNI-T UT15C
Регистрация Вход. Ответы Mail. Вопросы — лидеры Решите задачу по физике 1 ставка. Какая польза народному хозяйству от астрономии и теории эволюции? Независимые ученые узнали, что Человечество не вызвало Глобального Потепления. А Кто вызвал? Бес или Бог? По какой такой причине материя стремится занять все доступное пустое пространство собой? Почему нельзя провести ток одним проводом? Лидеры категории Антон Владимирович Искусственный Интеллект. Кислый Высший разум.
Как нызывается прибор для электрика который зделан из двух лампочек Роман Квартников Ученик 86 , закрыт 4 года назад Довно когда то у электрика видил одну самодельную штуку, устроено проста, там две лампочки замотоные изолентой и выходят два контакта или провода, а вот што это такое не понмню если ктото знает плиз скажите название этого присособления.
Лучший ответ. Алекс Просветленный 4 года назад «Пробник» называется. Остальные ответы. О Н Искусственный Интеллект 4 года назад пробник с удвоенным запасом надёжности.
Сергей Баруздин Просветленный 4 года назад две лампочки подключенные последовательно или параллельно, а что еще то. Taiss Narzullaeva Мастер 4 года назад Прибор измерение фаза нуль. Красная и зеленая лампы. Аркаша Высший разум 4 года назад Электрик не дурак. Как ему V померить?! DoctoR Искусственный Интеллект 4 года назад А мне кажется что это прибор для определения полярности.
Тем более нет никаких проблем поставить последовательно диод. Комментарий удален виктор носков Оракул прости не понял. К чему Комментарий удален виктор носков Оракул понять не могу Nuclear Nick Просветленный 4 года назад А я думал это его глаза Похожие вопросы. Также спрашивают.
Простые самоделки для автомобиля, советы автолюбителю и схемы сделанные своими руками
Этот режим позволяет измерять напряжение в проводах заштукатуренных в стене, а также выявлять их маршрут.
Индикатор для микросхем логический пробник Если возникает необходимость проверить работоспособность микросхемы, поможет в этом простейший пробник с тремя устойчивыми состояниями.
По нему и определяется мощность высокочастотных излучений. Простой пробник-индикатор характера и полярности напряжения На рис. Некоторые электронные индикаторные отвертки даже способны измерить температуру поверхности, к которой прикасается жало устройства.
Кстати, если в эту схему поставить транзистор другого типа, ее можно заставить работать противоположным образом — переход от зеленого к красному будет происходить, наоборот, в случае повышения входного напряжения. Если у вас есть любой, даже самый простой индикатор напряжения, прочитав инструкцию к нему вы легко разберетесь что к чему. Подставляя в формулу R2 номиналом Ом, получаем ток стабилизации равный примерно 1 мА. Линейная шкала из 10 светодиодов дает наглядное представление о состоянии аккумулятора.
По нему и определяется мощность высокочастотных излучений. Указатель напряжения отличается высокой точностью измерений — в зависимости от выставленного режима, определяет силу тока, сопротивление проводников и прочие значения до сотых и тысячных долей единиц. Это можно сделать с помощью типовых последовательных или параллельных схем коммутации на транзисторах, диодах и т. Для защиты пользователя от высокого напряжения между жалом и лампой установлен резистор, но из-за этого индикатор не реагирует на напряжение ниже чем вольт.
3 thoughts on “Индикатор АКБ на светодиодах схема для начинающих”

При входном напряжении 0, Этот индикатор считается одним из основных инструментов электрика. Раздолбав стену, я вытащил старый провод и уже собирался устанавливать новый, но решил его еще раз проверить.
Подключим один щуп к одному гнезду розетки, а второй — ко второму. Или самому собрать простейшую «моргалку» на двух биполярных транзисторах. Что лучше выбрать Все устройства имеют свои плюсы и минусы, которые надо учитывать при их покупке. При однополярном подключении отвертки к токонесущему фазовому проводнику и касании пальцем сенсорной площадки неоновая лампа засветится, сигнализируя о наличии сетевого напряжения. Светодиод включается последовательно с батарейкой через канал полевого транзистора.
Пробник-индикатор логического уровня на четырех транзисторах Для индикации точной настройки в радиоприемниках часто применяются простые устройства, содержащие один, а иногда и несколько, светодиодов разного цвета свечения. Для подобных целей лучше использовать мультиметр в режиме прозвонки. Этого оказывается достаточно для нормального восприятия человеческим глазом света от светодиода как непрерывного излучения. Способы управления состоянием светодиода с помощью транзисторных ключей Рис.
sxematube — схема простого индикатора напряжения больше-меньше, простая схема индикатора напряжения
Прозвонка проводов мультиметром

Мультиметр GE 2524 в положении прозвонкиЩуп с черным проводом вставляют в разъем со значком заземления (корпус), красный выше, в разъем для измерения сопротивлений со значком Ома «Ω». Недостатком многих цифровых мультиметров в режиме прозвонки является задержка звукового индикаторного сигнала при прикосновении к контактам. Необходимо зафиксировать щупы на проводе в течении 2-3 секунд, чтобы убедится в наличии контакта. Это инертность в работе создает некоторые сложности в проверке целостности провода.

Мультиметры типа UNI-T имеют хорошие показатели в режиме прозвонки, звуковой индикатор срабатывает практически мгновенно при замыкании контактов.

Таблица сравнения характеристик мультиметров Fluke-179 и UNI-T UN61
Обратите внимание, что для всех приборов желательно использовать щупы с позолоченными стержнями. Они в отличии от стальных не подвержены окислению, обеспечивают надежный электрический контакт
Проверка изоляции
Для тестирования изоляции мегаомметром или мультиметром принцип прозвонки такой же, как при поиске электрической связи между жилами кабеля.
Алгоритм тестирования следующий:
- устанавливаем на приборе максимальный диапазон — 2000 кОм;
- подсоединяем щупы к проводам и смотрим, что показывает дисплей прибора. Учитывая, что провода обладают определенной емкостью, пока она не зарядится, показания могут изменяться. Через несколько секунд табло прибора может отображать следующие значения:
- единица, это говорит о том, что изоляция между проводами в норме;
- ноль – между жилами короткое замыкание;
- какие-то средние показания, это может быть вызвано как «утечкой» в изоляции, так и электромагнитными помехами. Для установления причины следует переключить прибор на максимальный диапазон 200 кОм. При неисправной изоляции на табло отобразятся стабильные показания, если они будут меняться, то можно с уверенностью говорить об электромагнитных помехах.
Внимание! Перед проверкой изоляции электропроводки ее необходимо обесточить. Второй важный момент – проводя измерения, не прикасайтесь к щупам руками, этим можно внести погрешности
Видео: Прозвонка провода — проверка целостности.
Многофункциональный пробник электрика
В ходе проведения различных ремонтных и электромонтажных операций нередко возникают ситуации, связанные с необходимостью определения наличия напряжения на отдельных участках электрической цепи. Кроме того, нередки и такие случаи, когда нужно оперативно убедиться в наличии или отсутствии контакта между различными элементами исследуемых цепей. Во всех таких случаях наиболее подходящим для работы инструментом являются индикаторные приборы, объединённые в группу устройств под общим названием пробник электрика.
Это понятие включает в себя ряд приборов и инструментов следующих наименований:
- так называемые индикаторы фазы или, проще говоря – индикаторные отвёртки;
- двухполюсные индикаторы напряжения;
- универсальные пробники;
- контрольные приборы (типа «Аркашка»).
Как подключить водонагреватель/стиральную машину, если нет заземления
Так уж вышло, что защитное заземление в домовых электросетях стали делать лишь в 90х, дома, построенные ранее и в которых не проводился капитальный ремонт электрооборудования, не имеют заземления . В таких домах имеется зануление, как правило, зануляются электроплиты, а остальные розетки имеют двухжильную проводку. Зануление это провод подсоединенный к нулевой рабочей шине в щите и дотянутый до плиты. В настоящее время очень часто при подключении стиральной машины или водонагревателя люди сталкиваются с противоречивым мнением — можно ли занулить данные приборы в подъездном щите? Тема актуальна на протяжении многих лет, и долго еще профессиональные электрики будут срать друг на друга на форумах, доказывая истину. Естественно у человека, далекого от электрики, подобные вопросы будут вызывать затруднения, уж если электрики не могут дать однозначного ответа, то кому верить?
Давайте разберемся как поступать категорически нельзя. Нельзя использовать в качестве заземления трубы водяных и отопительных стояков, арматуру в стенах и т. д. Это аксиома! Таким поступком вы рискуете не только собой, но и своими соседями. Ни в коем случае нельзя соединять заземлительный вывод прибора с рабочим нулем в розетке или распределительной коробке. При обгорании нуля, а это не редкость, корпуса приборов, даже полностью исправных, окажутся под фазой!
Теперь о подключении заземляющего провода в подъездном щите к рабочему нулю, минуя счетчик и автоматы — таким образом вы страхуетесь от обрыва нуля в самой квартире, однако не застрахованы от обгорания общедомового или подъездного нуля, принцип аварии тот же, только более масштабный. Зануление такого плана возможно только профессиональным электриком, который установит дополнительные защитные приборы. Кстати, УЗО подключенное при таком занулении не спасет при обгорании общедомового нуля!
Как же быть? Самый более — менее безопасный вариант, временно повешать на нужную ветку УЗО с током утечки не более 30мА (зачастую достаточно и 10 мА, но может быть много срабатываний) и не подключать никуда заземление. Эта мера не защитит от «пощипований» током и прежде чем отключится УЗО, вас немного ударит током (естественно если на корпус будет пробивать фаза), а далее нужно искать грамотного электрика.
Статья получилась довольно большой, поэтому данную тему мы продолжим в следующей статье.
Способы прозвонки
Прозвонить провода в домашних условиях можно несколькими способами:
С помощью лампочки и батарейки. Это самый простой и быстрый метод. Для того чтобы сконструировать такой прибор необходимо обладать лампочкой и батарейкой (можно соединить между собой несколько батареек), а также соединительные проводники и щуп. Помимо этого, не стоит забывать про то, что вольтаж лампочки и батарейки должен быть одинаковым, или у батарейки больше, но не наоборот. Соединительный провод должен быть длины, достаточной для того, чтобы прозвонить провод на расстоянии.

Для того чтобы прозвонка работала правильно, необходимо кабель маркировать в любом порядке. Методика работы такого приспособления состоит в следующем: к одной жиле присоединяют провод, что идет от батареи, а к щупу прикрепляют лампочку. Этим щупом по очереди прикасаться к проводникам на противоположном конце кабеля. Если лампочка засветилась, значит, этот провод соединен с батарейкой.
О том, как прозвонить провода лампочкой и батарейкой, можете узнать из этого видео урока:
С помощью мультиметра. Этим прибором измеряют различные параметры электросети (например, напряжение, силу тока, сопротивление). В доме такой прибор будет незаменимым, если необходимо проверить розетку или выключатель, наличие обрыва или узнать, куда идет провод.

Прозвонить кабель мультиметром можно по следующей методике:
- Устанавливается функция «прозвонка». В зависимости от того, какая модель прибора используется, этот режим обозначается по-разному. Как правило, он обозначается диодом.
- Затем необходимо найти фазу в распределительной коробке. Это делается следующим образом: необходимо включить питание и индикаторной отверткой проверить каждый кабель. Нужный помечаем скотчем или изолентой и после этого определяем ноль.
- После этого следует найти напряжение. Для этого устанавливаем мультиметр на режим «измерение напряжения». С помощью щупа проверяем каждый провод. Если при очередном касании щупа высвечивается в районе 220 В, значит найден нужный.
Чтобы проверить электропроводку в стене на целостность, необходимо кабель отключить от источника тока. Устанавливаем мультиметр в режим измерения сопротивления. При смыкании щупов на экране должны показаться нули.
На видео ниже наглядно демонстрируется технология прозвонки кабеля мультиметром:
Эти два метода удобны, если прозвонка осуществляется на коротком расстоянии и сделать ее может один человек. Если же кабель длинный и его концы находятся в разных помещениях в квартире или за ее пределами, то используют другой метод.
С помощью телефонных трубок. Прозвонка телефонными гарнитурами осуществляется следующим образом: капсюли в трубке соединяют друг с другом и к ним соединяют аккумулятор, напряжение которого не превышает двух вольт. Благодаря такой методике работники могут проговориться между собой по телефону и координировать свои действия.
Схема прозвонки кабеля с помощью телефонных трубок:

Прозвонить можно следующим образом: кабель с одной стороны соединяется с проводником трубки, а другой проводник – к любой жиле. С другой стороны кабель соединяет с проводником трубки, а другой – к каждой жиле поочередно. Если в трубке работники слышат друг друга, значит, они подсоединились к одному и тому же проводнику.
Увидеть всю технологию работ вы можете на данном видео примере:
С помощью трансформатора. Есть еще один способ, с помощью которого можно прозвонить кабельные линии – это прозвонка с использованием трансформатора, у которого от вторичной обмотки отходит несколько отводов. Методика состоит в следующем: начало обмотки соединяется с заземленной оболочкой проводника, а отводы трансформатора подключаются к жилам и запитывают каждую из них. Если измерить напряжение, котрое существует между оболочкой на другом конце и жилами, можно определить принадлежность конца к определенному проводнику. Прозвонка позволит определить и промаркировать необходимые жилы. О том, как правильно маркировать провода, можете узнать из нашей статьи.

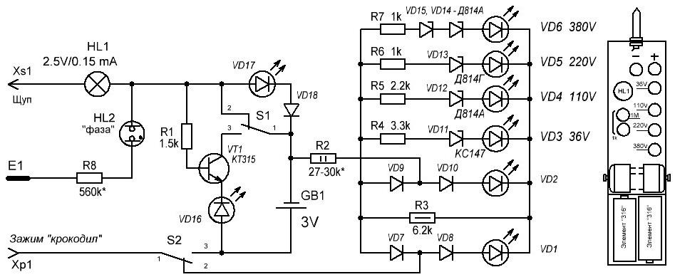
Прозвонка кабеля индикаторным устройством с лампочкой
Для этого понадобится любой элемент питания, батарейка на 1,5; 4,5 или 9 Вольт, провода с зажимами типа «крокодил» и лампа под соответствующее напряжение.
Сборка схемы и порядок использования:
- К клемам элемента питания припаивают провода;
- В разрыв одного из проводов, полярность не имеет значения, подключают светодиод или лампу;
- Процесс прозвонки производится аналогичным методом, как и тестером или мультиметром. В этом случае, при целостности проводника, вместо отклонения стрелки или показания на жидкокристаллическом дисплее, будет светиться лампочка.

Такой индикаторный прибор позволяет тестировать кабели на расстояния нескольких сотен метров, в зависимости от состояния зарядки батареи.

Схема подключения индикаторного прибора с лампочкой для прозвонки кабеля.
Авто с пультом управления
Самодельные модели на радиоуправлении захватывают не только детей, но и взрослых. Их можно применять для игры дома или устраивать настоящие соревнования во дворе. Для сборки своими руками понадобятся шасси с колёсами, электромотор и корпус.
Как сделать антенну для цифрового ТВ своими руками
В продаже существует большой ассортимент, но прежде всего надо определиться, какую машинку лучше сделать. Пульт управления может быть проводным или с радиоуправлением.
При выборе деталей следует обратить внимание на их качество. На пластике не должно быть зазубрин, вкраплений и других механических дефектов
Колёса продаются вместе с шасси и должны легко поворачиваться. Сцепление с поверхностью лучше обеспечивается резиной. Пластмассовые колёса в этом плане значительно хуже.
Новичку лучше взять электродвигатель, который дешевле и проще в обслуживании, чем ДВС. Корпус можно выбрать любой или изготовить по своему эскизу.
Мотор, аккумулятор и радиоблок с антенной устанавливаются на шасси мини-авто. Если приобретается набор с комплектующими, к нему прилагается инструкция по сборке.
После установки деталей, регулируется работа мотора. Корпус на шасси устанавливается после того, как всё заработает.
Сборку мини-копий можно производить дома следующим образом:
- авто собирается тщательно и общими усилиями;
- материалы деталей модели могут отличаться от оригинала;
- мелкие и незначительные детали можно опустить.
Модель может быть изготовлена без зацикливания на определённой марке авто. Многое зависит от финансов и наличия свободного времени. Сборка мини-автомобиля в домашних условиях вместе с ребёнком имеет большое воспитательное значение.
Работа по сборке модели авто производится по плану. Некоторые детали необходимо купить, но можно использовать старые игрушки.
Мотор должен по мощности соответствовать весу устройства. Для питания применяются свежие батарейки или аккумулятор.
Если использовать специальный автоконструктор, поделки могут быть самыми разнообразными. Последовательность сборки:
- первой собирается рама;
- крепится и регулируется мотор;
- устанавливается источник питания;
- закрепляется антенна с радиоблоком;
- устанавливаются и регулируются колёса.

Виды радиоуправляемых автомобильных моделей
Как сделать светодиодный индикатор напряжения?
Сигнальные светодиоды (в англоязычной литературе – LED, light-emitting diode) потребляют ток величиной 10-15 мА. В зависимости от цвета прямое падение напряжения на светоизлучающем диоде составляет от 1,5 до 2,5 В. Небольшие размеры, малый ток потребления и низкое рабочее напряжение LED позволяют радиолюбителям изготовить множество полезных приборов.
Используя минимальный набор деталей, можно изготовить индикатор напряжения на светодиодах своими руками.
Назначение элементов и принцип работы схемы
У многих читателей в доме установлены выключатели света со светодиодной подсветкой. Схема светодиодной подсветки выглядит следующим образом:
- Параллельно контакту выключателя включается цепочка, состоящая из гасящего резистора, светодиода и простого кремниевого диода.
- При разомкнутом выключателе электрический ток протекает через гасящий (токоограничивающий) резистор, включенные встречно-параллельно светодиоды и лампу накаливания.
- Во время одной из полуволн, когда положительное напряжение приложено к аноду LED, светоизлучающий диод светится. Тем самым не только обеспечивается подсветка выключателя, но и осуществляется светодиодная индикация напряжения.
Если убрать из схемы выключатель, лампочку и провода, у нас останется цепочка, состоящая из резистора и двух диодов. Эта цепочка представляет собой простейший индикатор (указатель) переменного тока 220 В.
Остановимся подробнее на назначении элементов схемы. Выше мы указывали, что рабочий ток сигнального LED составляет около 10-15 мА. Понятно, что при непосредственном подключении светоизлучающего диода к сети 220 В через него будет протекать ток, во много раз превышающий предельно допустимое значение. Для того чтобы ограничить ток LED, последовательно с ним включают гасящий резистор. Рассчитать номинал резистора можно по формуле:
R = (U max – U led) / I led
В ней:
- U max – максимальное измеряемое напряжение;
- U led – падение напряжения на светодиоде;
- I led – рабочий ток светоизлучающего диода.
Выполнив простейший расчет, для сети 240 В мы получим номинал резистора R1 равный 15-18 кОм. Для сети 380 В нужно применить резистор, имеющий сопротивление 27 кОм.
Кремниевый диод выполняет функцию защиты от перенапряжения. Если он отсутствует, при отрицательной полуволне U на запертом светодиоде будет падать 220 В или 380 В. Большинство светоизлучающих диодов не рассчитано на такое обратное напряжение. Из-за этого может произойти пробой p-n перехода LED. При встречно-параллельном подключении кремниевого диода, во время отрицательной полуволны он будет открыт и U на светодиоде не превысит 0,7 В. LED будет надежно защищен от высокого обратного напряжения.
На основе рассмотренной схемы можно сделать индикатор напряжения 220/380 В. Достаточно дополнить радиоэлементы двумя щупами и поместить их в подходящий корпус. Для изготовления корпуса индикатора подойдет большой маркер или толстый фломастер. Можно разместить радиодетали на самодельной печатной плате или выполнить соединения навесным способом.
В маркере проделывают отверстие, в которое вставляют светодиод. На одном конце корпуса закрепляют металлический щуп. Через второй конец корпуса пропускают провод, идущий ко второму щупу или изолированному зажиму «крокодил».
Несмотря на простоту конструкции, устройство позволит проверять наличие напряжения на выходе автоматического выключателя или в розетке, найти сгоревший предохранитель в распределительном щите. Заметим, что приведенная схема индикатора применяется и в промышленных изделиях.
Нюансы в работе индикатора напряжения
Собранный своими руками светодиодный индикатор, так же как и промышленные приборы данного типа, может применяться для проверки наличия напряжения. Измерительным прибором он не является, а лишь указывает на наличие или отсутствие напряжения. Приобретя некоторый опыт работы с указателем, можно по яркости свечения светоизлучающего диода определить величину напряжения между двумя проводниками. Однако для точных измерений нужно применять стрелочные или цифровые вольтметры.
В отличие от указателей с газоразрядными лампами светодиодный индикатор нельзя применять для поиска «фазы», прикасаясь к одному из щупов пальцем. Прибор имеет малое внутреннее сопротивление, и такой способ поиска фазного проводника грозит поражением электрическим током.
Пробник электрических цепей своими руками!
Приятного просмотра !
Инструменты и материалы
— Паяльник — Флюс или канифоль — Припой — Небольшой коробочек — Провода — Два аккумулятора — Светодиод — Дрель или бор-машинка — Сверло на 4 мм
Для начала возьмём два аккумулятора, я взял аккумуляторы ёмкостью 1200 мА\час каждый и напряжением 1,2 вольта, желательно, чтобы аккумуляторы заряжались

Также можно взять один аккумулятор типа 18650 или его аналоги

Если у Вас завалялся аккумулятор от квадрокоптера или от сотового телефона он тоже подойдёт

С помощью паяльника залуживаем выводы аккумулятора

Спаиваем их параллельно, если же Вы взяли один аккумулятор, то просто пропустите этот шаг

Далее к общим выводам аккумулятора припаиваем провода, желательно, чтобы они были разного цвета чёрный (-), красный (+)

Далее разрезаем один провод, примерно пять семь сантиметров от аккумуляторов и припаиваем светодиод, я взял такой

Можно ещё взять такие, желательно, чтобы они были яркими ( красный, синий, зелёный )
В другой провод можно впаять пищалку, такую

Или такую, но я решил не впаивать

Далее я нашёл вот такой коробок из пластика

И с двух сторон просверлил отверстия на 4 мм

Засовываем наши аккумуляторы в корпус, в одно отверстие высовываем провода, в другое вклеиваем светодиод, боковое отверстие закрываем кусочком пластика

Также на концах проводов можно припаять маленькие щупы, чтобы зарядить аккумуляторы нужно просто зарядное устройство подсоединить к щупам. Для удобства зарядки можно впаять какой — нибудь разъём.

Спасибо за внимание !!!





