Содержание
Принцип работы цветомузыкального автомата.
Структурно, любая цветомузыкальная(светомузыкальная) установка состоит из трех элементов. Блока управления, блока усиления мощности и выходного оптического устройства.

В качестве выходного оптического устройства можно использовать гирлянды, можно оформить его в виде экрана(классический вариант) или применить электрические светильники направленного действия – прожектора, фары. Т. е. подходят любые средства, позволяющие создавать определенный набор красочных световых эффектов.
Блок усиления мощности – это усилитель(усилители) на транзисторах с тиристорными регуляторами на выходе. От параметров элементов использованых в нем зависит напряжение и мощность источников света выходного оптического устройства.
Блок управления контролирует интенсивность света, и чередование цветов. В сложных специальных установках, предназначенных для оформления сцены во время различных видов шоу – цирковых, театральных и эстрадных представлений этот блок управляется вручную. Соответствено, требуется участие как минимум – одного, а максимум – группы операторов-осветителей.
Если блок управления контролируется непосредственно музыкой, работает по какой – либо заданной программе, то цветомузыкальная установка считается – автоматической. Именно такого рода «цветомузыки» обычно собирают своими руками начинающие конструкторы – радиолюбители, на протяжении 50-ти последних лет.
3-х канальная цветомузыка на транзисторах
Приветствую, уважаемые меломаны-самоделкины!

Все мы хоть раз в жизни, хоть немного, но были на дискотеках. Громкая музыка, яркий свет разных цветов, бьющий в глаза в такт музыке непременно любого человека раскрепостит и заставит потанцевать. Даже сейчас, когда я это пишу, хочется просто встать и потанцевать

Рассмотрим каждую её часть более подробно. Как видно, она содержит три канала, соответственно три разных цвета светодиодов. На левой части схемы виден вход — сюда будем подавать аудио-сигнал. Следом идут три подстроечных резистора, по одному на каждый канал, это позволит независимо настраивать чувствительность каждого канала. Это нужно, в первую очередь из-за того, что частотный спектр типичных музыкальных треков не равномерный, а с помощью этих резисторов можно уравнять его так, что все три цвета будут зажигаться гармонично. Сопротивление подстроечных резисторов R4 — R6 может лежать в диапазоне 47 кОм — 200 кОм. После регуляторов на схеме видны частотные фильтры, именно они отвечают за то, на каких частотах будут зажигаться светодиоды каждого из каналов. Номиналы ёмкостей и сопротивлений в этих фильтрах уже подобраны нужным образом, нужно только их в точности придерживаться. Далее сигнал, уже подготовленный, поступает на базы коммутирующих транзисторов, каждый транзистор коммутирует светодиоды своего канала. Если использование цветомузыки планируется с отдельными светодиодами, то достаточно поставить сюда маломощные NPN транзисторы, например, КТ315, КТ3102, BC547, 2N2222, 2N3904. Если уже вы хотите подключить на выход более серьёзную нагрузку, например, длинные светодиодные ленты, то следует поставить транзисторы помощней, например, BD139. При этом их коэффициент усиления должен быть не меньше 100.

Если брать аудио-сигнал с телефона или плеера, то может оказаться так, что его не хватит для зажигания светодиодов, особенно при прослушивании музыки на небольшой громкости. Но это не беда, ведь схема предусматривает подключение дополнительного общего предусилителя сигнала. Он поднимает уровень сигнала по амплитуде, а затем подаёт на вход схемы самой цветомузыки, которая была представлена выше. Этот усилитель собирается всего на одном транзисторе и также содержит своей подстроечный резистор для настройки уровня сигнала. Подойдёт любой подстроечник сопротивлением 47 кОм — 200 кОм. Транзистор можно применить любой из того же ряда, КТ315, КТ3102, BC547, 2N2222, 2N3904. Питание этих двух схем общее, и может составлять 9-12 вольт. Ток потребления, при использовании одиночных светодиодов, очень мало, а потому схему запросто можно питать от аккумулятора. Но при использовании в качестве осветительного прибора светодиодных лент будьте внимательны при выбора источника питания, ведь ленты, особенно длинные, потребляют значительный ток. Схема предусилителя:

Схема собирается на аккуратной миниатюрной печатной плате, она уже предусматривает монтаж самой цветомузыки вместе с предусилителем. Для подключения аудио-сигнала и питания используются двойные клеммные колодки
Обратите внимание, что аудио-сигнал на входе — моно, поэтому достаточно взять просто один из аудио-каналов, правый или левый, это никак не отразится на работе цветомузыки. Несколько фотографий процесса изготовления платы представлены ниже:
Готовая плата начинает работать сразу после подачи питания и аудиосигнала, достаточно лишь подстроить уровни сигналов подстроечными резисторами. Такую схему можно использовать как отдельное законченное устройство, либо в составе усилителя, и при этом вывести светодиоды на переднюю панель. Данная схема проста, но содержит в себе один недостаток — яркость зажигания светодиодов будет зависеть от громкости подаваемого на вход звука. Решить её можно путём применения системы автоматической регуляции уровня, но это уже совсем другая история. Так или иначе, такая схема будет очень кстати для сборки вечерком, когда нечего делать
Внимание! После сборки и настройки, вы, вероятнее всего, залипните у схемы надолго, наблюдая за моргающими светодиодиками
Удачной сборки! Все вопросы, замечания, дополнения прошу писать в комментарии
plata.zip (скачиваний: 99)
Источник (Source)
Становитесь автором сайта, публикуйте собственные статьи, описания самоделок с оплатой за текст. Подробнее здесь.
Принципиальная схема цветомузыкальной приставки.
На рисунке ниже предоставлена схема простой четырехканальной цветомузыкальной приставки, собранной на светодиодах. Приставка состоит из усилителя входного сигнала, четырех каналов и блока питания, обеспечивающего питание приставки от сети переменного тока.

Сигнал звуковой частоты подается на контакты ПК
, ЛК
и Общий
разъема Х1
, и через резисторы R1
и R2
попадает на переменный резистор R3
, являющийся регулятором уровня входного сигнала. От среднего вывода переменного резистора R3
звуковой сигнал через конденсатор С1
и резистор R4
поступает на вход предварительного усилителя, собранного на транзисторах VT1
и VT2
. Применение усилителя позволило использовать приставку практически с любым источником звукового сигнала.
С выхода усилителя звуковой сигнал подается на верхние выводы подстроечных резисторов R7
,R10
, R14
, R18
, являющиеся нагрузкой усилителя и выполняющие функцию регулировки (подстройки) входного сигнала отдельно по каждому каналу, а также устанавливают нужную яркость светодиодов канала. От средних выводов подстроечных резисторов звуковой сигнал поступает на входы четырех каналов, каждый из которых работает в своей полосе звукового диапазона. Схематично все каналы выполнены одинаково и различаются лишь RC-фильтрами.
На канал высших
R7
.
Полосовой фильтр канала образован конденсатором С2
и пропускает только спектр верхних частот звукового сигнала. Низкие и средние частоты через фильтр не проходят, так как сопротивление конденсатора для этих частот велико.

Проходя конденсатор, сигнал верхних частот детектируется диодом VD1
и подается на базу транзистора VT3
. Появляющееся на базе транзистора отрицательное напряжение открывает его, и группа синих светодиодов HL1
— HL6
, включенных в его коллекторную цепь, зажигаются. И чем больше амплитуда входного сигнала, тем сильнее открывается транзистор, тем ярче горят светодиоды. Для ограничения максимального тока через светодиоды последовательно с ними включены резисторы R8
и R9
. При отсутствии этих резисторов светодиоды могут выйти из строя.
На канал средних
частот сигнал подается от среднего вывода резистора R10
.
Полосовой фильтр канала образован контуром С3R11С4
, который для низких и высших частот оказывает значительное сопротивление, поэтому на базу транзистора VT4
поступают лишь колебания средних частот. В коллекторную цепь транзистора включены светодиоды HL7
– HL12
зеленого цвета.
На канал низких
частот сигнал подается со среднего вывода резистора R18
.
Фильтр канала образован контуром С6R19С7
, который ослабляет сигналы средних и высших частот и поэтому на базу транзистора VT6
поступают лишь колебания низких частот. Нагрузкой канала являются светодиоды HL19
– HL24
красного цвета.
Для разнообразия цветовой гаммы в цветомузыкальную приставку добавлен канал желтого
цвета. Фильтр канала образован контуром R15C5
и работает в частотном диапазоне ближе к низким частотам. Входной сигнал на фильтр поступает с резистора R14
.
Питается цветомузыкальная приставка постоянным напряжением 9В
. Блок питания приставки состоит из трансформатора Т1
, диодного моста, выполненного на диодах VD5
– VD8
, микросхемного стабилизатора напряжения DA1
типа КРЕН5, резистора R22
и двух оксидных конденсаторов С8
и С9
.
Переменное напряжение, выпрямленное диодным мостом, сглаживается оксидным конденсатором С8
и поступает на стабилизатор напряжения КРЕН5. С вывода 3
микросхемы стабилизированное напряжение 9В подается в схему приставки.
Для получения выходного напряжения 9В между минусовой шиной блока питания и выводом 2
микросхемы включен резистор R22
. Изменением величины сопротивления этого резистора добиваются нужного выходного напряжения на выводе 3
микросхемы.
Подключение дополнительных плагинов
При всем богатстве собственных средств такие плееры имеют ограниченные возможности. Чтобы цветомузыка на мониторе стала богаче и разнообразнее, можно использовать установку и подключение огромного количества дополнительных плагинов (дополнений). К примеру, для того же плеера WinAmp их созданы даже не сотни, а десятки тысяч. В общем, разрабатывают их все кому не лень.
Среди самых популярных и наиболее интересных программ такого вида можно отметить плагины типа Prometeus или LPT, которые обладают очень впечатляющими функциональными возможностями.
Подойдем теперь к вопросу несколько с иной стороны. Если кому-то цветомузыка на мониторе не нравится, можно использовать программы шуточных действий. Например, маленькую программку LedSwitcher, которая подключается в виде плагина к плеерам типа WinAmp. Вот только вместо игры цветовой гаммы на экране компьютерного монитора, эффект достигается за счет мигания светодиодов программных клавиш (Num Lock, Scroll Lock и Caps Lock). Естественно, плагин работает только в случае применения стандартной PCI-клавиатуры. На ноутбуках без подсветки клавиатуры такой вариант применения плагина не сработает.
Простейшие схемы цветомузыки
Простая светомузыка, которую можно собрать, имеет один светодиод, питается от источника постоянного тока напряжением 6 — 12 В. Можно собрать схему, используя светодиодную ленту и подобрав необходимый транзистор. Недостатком является то, что существует зависимость частоты мигания светодиодов от уровня звука. Иначе сказать, что полноценный эффект можно наблюдать только при одном уровне звучания.
Если снизить громкость, то будет редкое мигание, а при повышении громкости останется постоянное свечение. Убрать этот недостаток можно при помощи трёхканального преобразователя звука.
Работаем по простейшей схеме на транзисторах с использованием фильтров. Для того чтобы её собрать, необходим источник питания на 9 вольт, который позволит светиться светодиодам в каналах. Чтоб собрать три усилительных каскада понадобятся транзисторы КТ315 (аналог КТ3102). В качестве нагрузки используются разноцветные светодиоды. Для усиления использован понижающий трансформатор. Резисторы выполняют функцию регулировки вспышек светодиодов. В схеме стоят фильтры для пропускания частот. Можно улучшить схему и добавить яркость, для этого используются лампочки накаливания на 12 В. Понадобятся тиристоры управления. Всё устройство необходимо запитать от трансформатора. По такой простой схеме с фильтром можно уже работать.
Цветомузыка на тиристорах, может быть собрана даже начинающим радиотехником. Первое, что необходимо сделать — это подобрать электрическую схему. Для подобной установки необходим источник питания на 12 вольт. Она может работать в двух режимах: как светильник и как цветомузыка. Режим выбирается переключателем, установленным на плате.
При изготовлении светомузыки для дома необходимо сделать печатную плату. Для этого нужно взять фольгированный стеклотекстолит размерами 50 х 90 мм и толщиной 0,5 мм. Процесс изготовление платы состоит из нескольких этапов:
- подготовка фольгированного текстолита;
- сверление отверстий под детали;
- нанесение дорожек;
- травление.
Плата готова, комплектующие закуплены. Теперь начинается самый ответственный момент – распайка радиоэлементов. От того, как аккуратно они будут установлены и запаяны, будет зависеть окончательный результат. Собираем нашу печатную плату с напаянными на ней компонентами в плафон, который имеется дома.
Радиоэлементы для электрической схемы вполне доступны, их приобрести не составит труда в ближайшем магазине электротоваров .
Для цветомузыкального сопровождения подойдут проволочные резисторы мощностью 0,25 – 0,125 Вт. Величину сопротивления всегда можно определить по цветным полоскам на корпусе, зная порядок их нанесения. Подстроечные резисторы бывают как отечественные, так и импортные . Конденсаторы бывают оксидные и электролитические, Некоторые оксидные конденсаторы могут иметь полярность, которую необходимо соблюдать при монтаже. Диодные мосты бывают уже готовые, но если таковых нет, то выпрямительный мост несложно собрать, используя диоды серии КД или 1N4007. Светодиоды берутся обычные с разноцветным свечением. Использование cветодиодных RGB-лент – перспективное направление в радиоэлектронике.
Цветомузыка с RGB светодиодной лентой
Следующая схема цветомузыкальной приставки работает от 12 вольт и может устанавливаться в автомобиле. Она совместила в себе основные функции ранее рассмотренных схемотехнических решений и способна работать в режиме цветомузыки и светильника.
Первый режим достигается за счёт бесконтактного управления RGB-лентой при помощи микрофона, а второй – за счёт одновременного свечения красного, зелёного и синего светодиодов на полную мощность. Выбор режима осуществляется при помощи переключателя, размещенного на плате. Теперь остановимся подробно на том, как сделать цветомузыку, которая отлично подойдет даже для установки в авто, и какие детали для этого потребуются.
Структурная схема
Чтобы понять, как работает данная цветомузыкальная приставка, сначала рассмотрим её структурную схему. Она поможет проследить полный путь прохождения сигнала. 
Принципиальная схема
На основании структурных блоков, можно перейти к рассмотрению принципиальной схемы. Её общий вид представлен на рисунке. 
fc
Нестабильное напряжение автомобильной сети может оказывать влияние на работу цветомузыки. Поэтому наиболее правильно подключать самодельные электронные устройства через стабилизатор на 12В.
Звуковые колебания в микрофоне преобразуются в электрический сигнал и через С2 поступают на прямой вход операционного усилителя DA1.1. с его выхода сигнал следует на вход операционного усилителя DA1.2, снабженного цепью обратной связи. Сопротивления резисторов R5, R6 и R10, R11 задают коэффициент усиления DA1.1, DA1.2 равный 11. Элементы цепи ОС: VD1, VD2, C4, C5, R8, R9 и VT1 вместе с DA1.2 входят в состав АРУ. В момент возникновения на выходе DA1.2 сигнала слишком большой амплитуды транзистор VT1 открывается и через С4 замыкает входной сигнал на общий провод. Это приводит к мгновенному снижению напряжения на выходе.
Затем стабилизированный переменный ток звуковой частоты проходит через отсекающий конденсатор С8, после чего разделяется на три RC-фильтра: R13, C10 (НЧ), R14, C11, C12 (СЧ), R15, C13 (ВЧ). Чтобы цветомузыка на светодиодах светила достаточно ярко, нужно усилить выходной ток до соответствующего значения. Для ленты с потреблением до 0,5А на каждый канал подойдут транзисторы средней мощности типа КТ817 или импортный BD139 без монтажа на радиатор. Если собираемая светомузыка своими руками предполагает нагрузку около 1А, то транзисторам потребуется принудительное охлаждение.
В коллекторах каждого выходного транзистора (параллельно выходу) стоят диоды D6-D8, катоды которых объединены между собой и выведены на переключатель SA1 (White light). Второй контакт переключателя соединён с общим проводом (GND). Пока SA1 разомкнут, схема работает в режиме цветомузыки. При замыкании контактов переключателя все светодиоды в ленте зажигаются на полную яркость, образуя в сумме белый поток света.
Алгоритмы
Танцы плюс: пики звуковых сигналов испускаются из центра полосы и исчезают по мере приближения к концам. Скорость пика пропорциональна величине звукового сигнала этого пика. Танцы минус: то же, что и Dance Party, но пики сигналов испускаются с одного конца. Импульс: пики сигналов отображаются как яркие импульсы, которые поступают из центра полосы. Ширина импульса зависит от уровня сигнала. Световая полоса: в пиках освещается вся полоса. Цветные полоски: пики сигналов отображаются как цветные полосы, которые исчезают. Цветные полоски 2: подобно цветные полоски, но каждая полоска сжимается и исчезает. Вспышки: пики сигналов отображаются в виде светодиодной вспышки в случайном месте. Начальный цвет белый, а затем исчезает через другой цвет. Светлячки: пики сигналов отображаются как одиночные светодиоды в случайном месте, и они перемещаются влево или вправо и исчезают. Их скорость зависит от величины сигнала.
Описание работы схемы
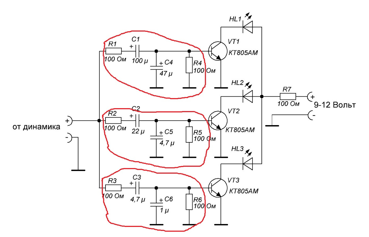
Заметьте, не все светодиоды моргают в такт музыки. Вот желтый, например, начинает загораться только тогда, когда в песне появляются басы или, по-научному, низкие частоты. В чем же дело? А дело в том, что схема по сути состоит из трех фильтров. Один фильтр пропускает низкие частоты, другой фильтр пропускает только средние частоты, третий – высокие частоты. Каждый фильтр я пометил в красной области

Сигнал, который смог пройти через фильтр, попадает на базу биполярного транзистора и открывает его, через коллектор-эмиттер течет ток и светодиод зажигается.
Ах да, еще… Запомните. Выводы, обозначенные таким значком
соединяются одним проводом и цепляются на минус питания.
В действительности все это будет выглядеть вот так:

В чем же минус схемы? Приходится подбирать громкость музыки, чтобы была хорошая чувствительность зажигания светодиодов.
Цветомузыка. Что может быть проще?
Вы начинающий радиолюбитель и вам нечем заняться? Хотите что-нибудь спаять, но не можете определиться с выбором? Делаем цветомузыку! Устроим дома дискотеку и будем зажигать, но сначала включим паяльник и немного попаяем. Не хотим дискотеку, просто поставим возле компьютера в уголок, пусть моргает под музыку. Цветомузыкальная установка позволяет получать цветные вспышки в такт с исполняемой мелодией. Для начала возьмём транзистор, светодиод, резистор и источник питания 9В. Подключим источник звука и подадим напряжение

1-ая схема
И что мы видим? Светодиод мигает в ритм музыки. Но мигает надоедливо под уровень громкости. И тут встаёт вопрос разделения звуковой частоты. В этом нам помогут фильтры из конденсаторов и резисторов. Они пропускают только определённую частоту, и получается, что светодиод будет мигать только под определённые звуки

2-ая схема
Вы собрали надёжное, прекрасно работающее цветомузыкальное устройство, но чего-то не хватает? Модернизируем его!
Начнём с самого главного. Увеличим яркость. Для этого будем использовать лампы накаливания на 12 вольт. В схему добавляем тиристоры и питаем устройство от трансформатора. Тиристор – управляемый диод, позволяющий управлять мощной нагрузкой с помощью слабых сигналов. При прохождении через него постоянного тока он остаётся в открытом состоянии даже без управляющего сигнала, при переменном токе принцип работы похож на транзисторный. Имеет анод, катод – как у диода, и дополнительный управляющий электрод. Способен выдерживать приличную нагрузку, поэтому используется в схеме для управления лампами накаливания.

3-яя схема
Звуковой сигнал подаётся от усилителя НЧ, мощностью 1-2 Ватта. Тиристоры практически любые, рассчитанные под ток ламп, лампы – автомобильные на 12 вольт. Трансформатор должен отдавать достаточный ток (1.5-5 ампер) в зависимости от ламп.
Если у вас есть опыт работы с сетевым напряжением, то лучшим вариантом будет использование осветительных ламп на 220 вольт. Сетевой трансформатор в таком случае не понадобится, а вот звуковой лучше оставить для защиты источника звука. При этом всё должно быть тщательно изолировано и размещено в надёжном корпусе.
Теперь делаем фоновую подсветку. Она будет работать обратно основным каналам: при отсутствии звука светодиод горит постоянно, подаётся звук – светодиод гаснет. Можно сделать один общий фоновый канал или несколько с отдельными звуковыми фильтрами и подключить по предыдущей схеме.

4-ая схема
В схеме добавлен резистор (R2) для постоянного открытия транзистора. Поэтому ток через светодиод проходит свободно, но звуковой сигнал способен закрывать транзистор, светодиод гаснет.
Заменим трансформатор на транзисторный усилитель.

5-ая схема
Избавляемся от звукового провода при помощи микрофона. Добавим его в предыдущую схему. Теперь цветомузыка будет реагировать на все окружающие звуки, в том числе и на разговор.

6-ая схема
В схеме приведён пример двухкаскадного микрофонного усилителя. Резистор R1 необходим для питания микрофона, R2 R6 устанавливают смещение, R4 – настройка чувствительности. Конденсаторы C1-C3 пропускают переменный звуковой сигнал и не дают пройти постоянному току. Микрофон – любой электретный. Если схему использовать просто как предусилитель, то R1 и микрофон убираются, звуковой сигнал подаётся на C1 и минус питания. Номиналы деталей не критичны, особая точность здесь не важна. Главное не делать ошибок и у вас всё получится.
Источник
Необходимые компоненты светомузыки
Как и другое электронное устройство, светомузыка тоже состоит из множества компонентов, которые совмещаясь образуют электронную цель, а размыканием и смыканием некоторых элементов, мы и регулируем весь процесс мигания светодиодов.

Для нашего проекта понадобятся следующие электронные компоненты:
- Питание от 12 вольтового адаптаера, или же батарейка “Крона”.
- Любой провод, желательно тонкий и медный.
- Также нужен транзистор, например, КТ817.
- Клеевой пистолет.
- Светодиоды, если есть RBG, то лучше их использовать.
- Твердое заводское стекло.
- Мелкозерновая наждачка для полирования.
- Электрический провод.
Алгоритм выполнения.
Начнем с короба. Размечаем его схему на бумаге.
Инструкция создания пластинок:
- Переводим рисунок на оргстекло и вырезаем.
- Просверливаем в одной из пластин 2 отверстия (одно из них будет предназначаться для питания, а другое – для кабеля наушников).
- С помощью мелкой шкурки аккуратно матируем оргстекло.
- Таким же способом шкурим линзы светодиодов.
- Фиксируем корпус, используя клеевой пистолет.
- Собираем, как показано на этой схеме.
- Наш подготовленный провод продеваем в отверстие, просверленное сзади.
- Туда же вдеваем разъем питания и фиксируем с помощью клеевого пистолета.
Основа готова. Таких коробов вы сможете сделать сколько угодно. Теперь необходимо присоединить наши подготовленные заранее лампочки. Получилось красиво, а главное – лампочки весело мигают в такт музыке.





