Содержание
uc3842 — описание, принцип работы, схема включения
uc3842 является широтно-импульсным контроллером, который применяется в основном, в преобразователях постоянного напряжения. Очень часто uc3842 используют в блоках питания различной аппаратуры. Подобный элемент можно встретить в «начинке» современных телевизоров и компьютерных мониторов.
Микросхема uc3842 имеет восемь выводов, каждый из которых выполняет свое предназначение:
- на первый подается напряжение;
- второй нужен для создания обратной связи;
- в случае подачи на третий вывод напряжения более 1В, на выходе МС не будет никаких импульсов;
- четвертый — место подключение переменного резистора;
- пятый — общий;
- шестой служит для снятия ШИМ-импульсов;
- седьмой необходим для подключения питания от 16 до 34В, в нем срабатывает защита от перенапряжения;
- восьмой подключается специальное устройство, которое стабилизирует частоту импульсов.
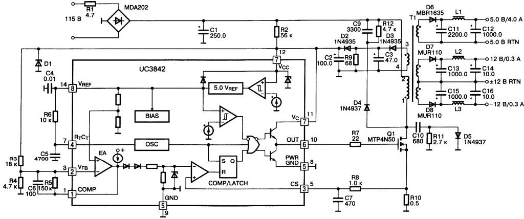
Типовая схема включения микрочипа uc3842 представлена на рисунке 2.

Рисунок 2. Типовая схема включения uc3842
Как работает микросхема (adsbygoogle = window.adsbygoogle || []).push({});
А теперь нужно рассмотреть кратко работу элемента. При появлении на восьмой ножке постоянного напряжения +5 В происходит запуск генератора OSC. На входы триггера RS и S поступает положительный импульс небольшой длины. Далее, после подачи импульса, происходит переключение триггера и на выходе появляется ноль. Как только импульс OSC начнет спадать, на прямых входах элемента напряжение окажется равным нулю. А вот на инвертирующем выходе появится логическая единица.
Эта логическая единица позволяет открыть транзистор, поэтому электрический ток начнет протекать от источника питания через цепочку коллектор-эмиттер к шестому выводу микросхемы. Отсюда видно, что на выходе будет находиться открытый импульс. И он прекратится только тогда, когда на третий вывод будет подано напряжение 1 В или выше.
uc3846 — описание, принцип работы, схема включения
ШИМ контроллер uc3846 имеет 16 выводов. Основные принципы работы можно обозначить тезисами:
- если на 16 выводе напряжение ниже 0,35В, выходные импульсы на выводах 11 и 14 будут заблокированы полностью;
- если на выводе 1 напряжение низкое (ниже 0,35В), результат будет таким же;
- на 2 выводе напряжение должно составлять 5,1В;
- 13 и 15 выводам соответствует напряжение питания 8-40В;
- вывод 10 построен для внешней синхронизации в схеме;
- 9 и 6 выводы нужны для подключения резистора и конденсатора, которые будут задавать частоту работу ШИМ;
- выводы 3,4, а также 5,6 служат для сигналов ошибок общей схемы источника питания или преобразователя;
- вывод 12 — общий провод;
- вывод 7 — выход усилителя ошибки;
- вывод 1 — ограничение предельного тока.
Основная схема включения микрочипа uc3846 представлена на рисунке 7.
Рисунок 7. Схема включения микрочипа uc3846
Включение микросхемы
А теперь необходимо рассмотреть описание, принцип работы и схемы включения UC3842. На блоках питания обычно не указываются параметры микросхемы, поэтому нужно обращаться к специальной литературе – даташитам. Очень часто можно встретить схемы, которые рассчитаны на питание от сети переменного тока 110-120 В. Но благодаря всего нескольким доработкам можно увеличить напряжение питания до 220 В.

Для этого выполняются такие изменения в схеме блока питания на UC3842:
- Заменяется диодная сборка, которая находится на входе источника питания. Необходимо, чтобы новый диодный мост работал при обратном напряжении 400 В и больше.
- Заменяется электролитический конденсатор, который находится в цепи питания и служит фильтром. Устанавливается после диодного моста. Необходимо поставить аналогичный, но с рабочим напряжением 400 В и выше.
- Увеличивается номинальное сопротивление резисторов в цепи питания до 80 кОм.
- Проверить, может ли силовой транзистор работать при напряжении между стоком и истоком 600 В. Можно использовать транзисторы BUZ90.
В статье приведена схема блока питания на UC3842. Интегральная схема имеет ряд особенностей, которые обязательно нужно учитывать при проектировании и ремонте блоков питания.
Datasheets
ProductFolder OrderNow Support &Community Tools &Software TechnicalDocuments UC1842A, UC1843A, UC1844A, UC1845AUC2842A, UC2843A, UC2844A, UC2845AUC3842A, UC3843A, UC3844A, UC3845ASLUS224F – SEPTEMBER 1994 – REVISED OCTOBER 2017 UCx84xA Current-Mode PWM Controller1 Features 3 Description The UCx84xA family of control devices is a pin-for-pincompatible improved version of the UCx84x family.Providing the necessary features to control currentmode or switched-mode power supplies, this family ofdevices has many improved features: startup currentis less than 0.5 mA, oscillator discharge is trimmed to8.3 mA, and during UVLO, the output stage can sinkat least 10 mA at less than 1.2 V for VCC over 5 V. 1 Optimized for Off-Line and DC-DC ConvertersLow Start-Up Current (Trimmed Oscillator Discharge CurrentAutomatic Feedforward CompensationPulse-by-Pulse Current LimitingEnhanced Load Response CharacteristicsUndervoltage Lockout With HysteresisDouble Pulse Suppression …
uc3843 — описание, принцип работы, схема включения
Микросхема uc3843 — интегральная схема (ИС), которая предназначена для построения стабилизированных импульсных источников питания с широтно-импульсной модуляцией. В промышленном производстве выпускается в корпусах типа SOIC-8(14), DIP-8.
Основным принципом работы можно назвать применение вместе с uc3843 МОП транзистора. Это объясняется тем фактом, что мощность выходного каскада uc3843 незначительная. Поскольку амплитуда выходного сигнала может достигать напряжения питания МС, в качестве ключа используют МОП-транзистор.
Схема включения uc3843 приведена на рисунке.
Рисунок 1. Схема включения uc3843
uc3843 — описание, принцип работы, схема включения
Микросхема uc3843 — интегральная схема (ИС), которая предназначена для построения стабилизированных импульсных источников питания с широтно-импульсной модуляцией. В промышленном производстве выпускается в корпусах типа SOIC-8(14), DIP-8.
Основным принципом работы можно назвать применение вместе с uc3843 МОП транзистора. Это объясняется тем фактом, что мощность выходного каскада uc3843 незначительная. Поскольку амплитуда выходного сигнала может достигать напряжения питания МС, в качестве ключа используют МОП-транзистор.
Схема включения uc3843 приведена на рисунке.

Рисунок 1. Схема включения uc3843
Что потребуется для диагностики неисправностей
Нужно отметить, что применение UC3842 нашла исключительно в преобразовательной технике. И для нормальной работы блока питания необходимо убедиться в том, что элемент исправен. Вам потребуются такие приборы для проведения диагностики:
- Омметр и вольтметр (подойдет самый простой цифровой мультиметр).
- Осциллограф.
- Источник стабилизированного по току и напряжению питания. Рекомендуется использовать регулируемые с максимальным выходным напряжением 20..30 В.
Если у вас нет какой-либо измерительной техники, то проще всего при диагностике проверить сопротивление на выходе и смоделировать работу микросхемы при работе от внешнего источника питания.
uc3844 — описание, принцип работы, схема включения
Микросхема uc3844 широко распространена в импульсных блоках питания компьютерной и различной бытовой техники. uc3844 используется для управления полевым ключевым транзистором в схемах ИБП.
Микрочипы uc3844 разработаны специально для DC-DC преобразователей, поскольку преобразовывают постоянное напряжение одной величины в постоянное напряжение другой величины.
Если напряжение питания в норме, на выводе 8 появляется напряжение +5В, которое приводит в запуск генератор OSC.
Производством чипов uc3844 занимаются фирмы UNITRODE, ST и TEXAS INSTRUMENTS.
Схема включения отображена на рисунке 6.

Рисунок 6. Схема включения микрочипа uc3844
Назначения элементов и работа схемы
Начнем с конденсатора С1, резисторов R5 и R6 – это элементы, от величин которых зависит рабочая частота контроллера, которую можно регулировать естественно с помощь триммера R5. C3 – от величины этого конденсатора зависит время плавного запуска схемы. От величины резистора R4 зависит длительность интервала «мертвого» времени. Выводы 1 и 2 микросхемы DA1, это входы усилителя ошибки. Так как данный модуль управления предназначен для работы в составе довольно таки мощного преобразователя, по всей вероятности на данном усилителе собрана схема мягкого запуска. Т.е. при включении схемы, в первый момент времени длительность выходных импульсов управления мощными ключами минимальная. По мере заряда конденсатора С2 их длительность увеличивается до нужной величины. Конденсаторы С5 и С6, по всей видимости фильтрующие. На биполярных транзисторах VT2… VT5 собраны дополнительные ключи для управления затворами мощных КМОП транзисторов.
На микросхеме DA4 собрана схема защиты мощных транзисторов от превышения допустимого тока. Схема питается от отдельного микросхемного стабилизатора напряжения DA3
Обратите внимание, что общий провод схемы защиты соединен с «землей» через контакт 8 разъема и датчик тока – шунт. С контакта 8 разъема едет провод на истоки мощных транзисторов
Таким образом, сигнал с шунта через резистор R23 подается на инвертирующий вход операционного усилителя DA4.2. А нижний конец шунта через «земляной» провод через резистор R22 подается на не инвертирующий вход данного ОУ. Коэффициент усиления напряжения шунта регулируют при помощи резистора обратной связи R21 и в общем случае он равен отношению R21/R23. С помощью этого резистора регулируют и уровень тока отсечки схемы защиты. На DA4.1 собран компаратор напряжений. Опорное напряжение с резистивного делителя R18,R19 подается на инвертирующий вход ОУ, вывод 6 DA4.1. На не инвертирующий вход подается усиленное напряжение с датчика тока – шунта. Диод VD2 в схеме компаратора устраняет эффект дребезга выходного напряжения, когда синфазные сигналы на его входе находятся в зоне равенства. В нормальном режиме работы преобразователя усиленное напряжение сигнала с шунта должно быть всегда меньше опорного напряжения на выводе 6 мс DA4.1. Увеличение тока через КМОП транзисторы повлечет за собой увеличение напряжения на выводе 5 мс DA4.1 и как только оно превысит опорное напряжение, компаратор включится и на его выходе появится напряжение примерно равное напряжению его питания, т.е. +5В. Это напряжение через разделительный диод VD1 поступит на вход SHUTDOWN (выключение) — вывод 10 мс DA1.
uc3846 — описание, принцип работы, схема включения
ШИМ контроллер uc3846 имеет 16 выводов. Основные принципы работы можно обозначить тезисами:
- если на 16 выводе напряжение ниже 0,35В, выходные импульсы на выводах 11 и 14 будут заблокированы полностью;
- если на выводе 1 напряжение низкое (ниже 0,35В), результат будет таким же;
- на 2 выводе напряжение должно составлять 5,1В;
- 13 и 15 выводам соответствует напряжение питания 8-40В;
- вывод 10 построен для внешней синхронизации в схеме;
- 9 и 6 выводы нужны для подключения резистора и конденсатора, которые будут задавать частоту работу ШИМ;
- выводы 3,4, а также 5,6 служат для сигналов ошибок общей схемы источника питания или преобразователя;
- вывод 12 — общий провод;
- вывод 7 — выход усилителя ошибки;
- вывод 1 — ограничение предельного тока.
Основная схема включения микрочипа uc3846 представлена на рисунке 7.
Рисунок 7. Схема включения микрочипа uc3846
uc3846 — описание, принцип работы, схема включения
ШИМ контроллер uc3846 имеет 16 выводов. Основные принципы работы можно обозначить тезисами:
- если на 16 выводе напряжение ниже 0,35В, выходные импульсы на выводах 11 и 14 будут заблокированы полностью;
- если на выводе 1 напряжение низкое (ниже 0,35В), результат будет таким же;
- на 2 выводе напряжение должно составлять 5,1В;
- 13 и 15 выводам соответствует напряжение питания 8-40В;
- вывод 10 построен для внешней синхронизации в схеме;
- 9 и 6 выводы нужны для подключения резистора и конденсатора, которые будут задавать частоту работу ШИМ;
- выводы 3,4, а также 5,6 служат для сигналов ошибок общей схемы источника питания или преобразователя;
- вывод 12 — общий провод;
- вывод 7 — выход усилителя ошибки;
- вывод 1 — ограничение предельного тока.
Основная схема включения микрочипа uc3846 представлена на рисунке 7.

Рисунок 7. Схема включения микрочипа uc3846
В статье будет приведено описание, принцип работы и схема включения UC3842. Это микросхема, которая является широтно-импульсным контроллером. Сфера применения – в преобразователях постоянного напряжения. При помощи одной микросхемы можно создать качественный преобразователь напряжения, который можно использовать в блоках питания для различной аппаратуры.
Чипы для ПС2
Чиповка – это процесс установки дополнительного модуля. Чип припаивается к материнской плате, наделяя ее дополнительными возможностями.
Существует ряд чипов, подходящих для PS2: несколько версий PS2 Modbo Chip (Modbo 4.0, Modbo 5.0, Modbo 760), а также Mars PRO GM-816HD.
Мод чипы для PS2 постоянно эволюционировали, чему поспособствовало развитие системы защиты самой консоли. Чем новее чип, тем больше возможностей он дает.
Схема пайки чипа для PS2 не сложная, но только для тех, кто неоднократно занимался пайкой микросхем или ремонтом электроники.
Чтобы справиться с установкой чипа, вы должны уметь обращаться с паяльной станцией и иметь специальное оборудование. Если вы не любите рисковать, обратитесь в мастерскую.

Запуск самописного диска на чипованной PS2
Рассмотрим возможности одного из популярных чипов – Modbo 760. Установка модуля специально упрощена, чтобы сократить время установки (только для опытных пользователей). Кроме этого, чип подходит ко всем известным версиям консоли, особенно для тех, которые были предназначены специально для российского рынка (SCPH-39008, SCPH-50008, SCPH-70008 и другие).
Главная особенность Modbo 760 – возможность выхода в сервисное меню чипа PS2, которое позволяет настроить модуль.
Возможности чипа:
- Поддерживает игры PS1 и PS2, которые можно скачать из интернета и скопировать на диск или флешку;
- Поддерживает диски DVD-R, DVD+R;
- Есть автоопределение дисков. Приставка сама понимает, какой диск находится в приводе, и включает нужный режим (просмотр видео, запуск игры и т.д.).
В наших мастерских производится чиповка PS2 . Вы можете смело довериться многолетнему опыту наших специалистов. Звоните и записывайтесь!
Импульсные БП на микросхеме
Для наглядности нужно рассмотреть описание работы источника питания на UC3842. Впервые она начала применяться в бытовой технике во второй половине 90-х годов. У нее явное преимущество перед всеми конкурентами – малая стоимость. Причем надежность и эффективность не уступают. Для построения полноценной схемы стабилизатора напряжения практически не требуются дополнительные компоненты. Все делается «внутренними» элементами микросхемы.

Элемент может быть выполнен в одном из двух типов корпуса – SOIC-14 или SOIC-8. Но нередко можно встретить модификации, выполненные в корпусах DIP-8. Нужно заметить, что последние цифры (8 и 14) означают количество выводов микросхемы. Правда, различий не очень много – в случае если элемент с 14-ю выводами, просто добавляются выводы для подключения массы, питания и выходного каскада. На микросхеме строятся стабилизированные источники питания импульсного типа с ШИМ-модуляцией. Обязательно для усиления сигнала используется МОП-транзистор.
Что потребуется для диагностики неисправностей

Нужно отметить, что применение UC3842 нашла исключительно в преобразовательной технике. И для нормальной работы блока питания необходимо убедиться в том, что элемент исправен. Вам потребуются такие приборы для проведения диагностики:
- Омметр и вольтметр (подойдет самый простой цифровой мультиметр).
- Осциллограф.
- Источник стабилизированного по току и напряжению питания. Рекомендуется использовать регулируемые с максимальным выходным напряжением 20..30 В.
Если у вас нет какой-либо измерительной техники, то проще всего при диагностике проверить сопротивление на выходе и смоделировать работу микросхемы при работе от внешнего источника питания.
UC3843 Series IC FLY-back Chip Tester PWM-TEST3843
Микросхема ШИМ-контроллера UC является самой распространенной при построении блоков питания мониторов. Кроме того, эти микросхемы применяются для построения импульсных регуляторов напряжения в блоках строчной развертки мониторов, которые являются и стабилизаторами высоких напряжений и схемами коррекции растра. Микросхема UC часто используется для управления ключевым транзистором в системных блоках питания однотактных и в блоках питания печатающих устройств. Одним словом, эта статья будет интересна абсолютно всем специалистам, так или иначе связанным с источниками питания. Выход из строя микросхемы UC на практике происходит довольно часто. Причем, как показывает статистика таких отказов, причиной неисправности микросхемы становится пробой мощного полевого транзистора, которым управляет данная микросхема.
Для чего применяются подкожные чипы?
На сегодняшний день подкожные чипы в основном используют в повседневности для того, чтобы облегчить жизнь. Не придется больше носить с собой ключи, пропуски или банковские карты и долго искать их: чип всегда с тобой, а точнее в тебе. Потерять его не получится. С помощью чипов одним простым движением руки можно расплачиваться в магазинах и в транспорте, открывать двери квартиры и машины, разблокировать гаджеты. В него можно записать паспортные данные или использовать как цифровую визитку. Некоторые компании вживили своим сотрудникам чипы, позволяющие легко открывать двери офиса, использовать принтеры и оплачивать обед.
Однако этим сфера применения чипа не ограничивается. В будущем их собираются использовать в медицине (например, медицинская карта носителя) и военном деле (например, поиск пропавших солдат). Чипы могут существенно облегчить жизнь людей с ограниченными возможностями. А также очевидно, что с развитием этой технологии, они проникнут и в другие сферы человеческой деятельности.

uc3844 — описание, принцип работы, схема включения
Микросхема uc3844 широко распространена в импульсных блоках питания компьютерной и различной бытовой техники. uc3844 используется для управления полевым ключевым транзистором в схемах ИБП.
Микрочипы uc3844 разработаны специально для DC-DC преобразователей, поскольку преобразовывают постоянное напряжение одной величины в постоянное напряжение другой величины.
Если напряжение питания в норме, на выводе 8 появляется напряжение +5В, которое приводит в запуск генератор OSC.
Производством чипов uc3844 занимаются фирмы UNITRODE, ST и TEXAS INSTRUMENTS.
Схема включения отображена на рисунке 6.

Рисунок 6. Схема включения микрочипа uc3844
uc3843 — описание, принцип работы, схема включения
Микросхема uc3843 — интегральная схема (ИС), которая предназначена для построения стабилизированных импульсных источников питания с широтно-импульсной модуляцией. В промышленном производстве выпускается в корпусах типа SOIC-8(14), DIP-8.
Основным принципом работы можно назвать применение вместе с uc3843 МОП транзистора. Это объясняется тем фактом, что мощность выходного каскада uc3843 незначительная. Поскольку амплитуда выходного сигнала может достигать напряжения питания МС, в качестве ключа используют МОП-транзистор.
Схема включения uc3843 приведена на рисунке.
Рисунок 1. Схема включения uc3843
uc3842 — описание, принцип работы, схема включения
uc3842 является широтно-импульсным контроллером, который применяется в основном, в преобразователях постоянного напряжения. Очень часто uc3842 используют в блоках питания различной аппаратуры. Подобный элемент можно встретить в «начинке» современных телевизоров и компьютерных мониторов.
Микросхема uc3842 имеет восемь выводов, каждый из которых выполняет свое предназначение:
- на первый подается напряжение;
- второй нужен для создания обратной связи;
- в случае подачи на третий вывод напряжения более 1В, на выходе МС не будет никаких импульсов;
- четвертый — место подключение переменного резистора;
- пятый — общий;
- шестой служит для снятия ШИМ-импульсов;
- седьмой необходим для подключения питания от 16 до 34В, в нем срабатывает защита от перенапряжения;
- восьмой подключается специальное устройство, которое стабилизирует частоту импульсов.
Типовая схема включения микрочипа uc3842 представлена на рисунке 2.
Рисунок 2. Типовая схема включения uc3842
Особенности работы микросхемы
Если имеется короткое замыкание в цепи вторичной обмотки, то при пробое диодов или конденсаторов начинает возрастать потеря электроэнергии в импульсном трансформаторе. Может получиться и так, что для нормального функционирования микросхемы не хватает напряжения. При работе слышно характерное «цыканье», которое исходит от импульсного трансформатора.

Рассматривая описание, принцип работы и схему включения UC3842, сложно обойти стороной особенности ремонта. Вполне возможно, что причиной поведения трансформатора является не пробой в его обмотке, а неисправность конденсатора. Происходит это в результате выхода из строя одного или нескольких диодов, которые включаются в цепь питания. Но если произошел пробой полевого транзистора, необходимо полностью менять микросхему.
sg3525 — описание, принцип работы, схема включения
Микросхема sg3525 — широтно-импульсный модулятор в интегральном исполнении. Обеспечивает повышение производительности и уменьшение числа внешних деталей при проектировании и производстве всех видов импульсных источников питания. Имеет встроенный источник опорного напряжения +5,1В. Вход генератора обеспечивает синхронизированную работу различны устройств. sg3525 имеет встроенный плавный пуск схемы, что обеспечивается благодаря наличию внешнего конденсатора. Входные каскады микросхемы обеспечивают ток на выходе до 400 мА .
Схема подключения видна на рисунке 5.

Рисунок 5. Схема подключения ШИМ sg3525
uc3842 — описание, принцип работы, схема включения
uc3842 является широтно-импульсным контроллером, который применяется в основном, в преобразователях постоянного напряжения. Очень часто uc3842 используют в блоках питания различной аппаратуры. Подобный элемент можно встретить в «начинке» современных телевизоров и компьютерных мониторов.
Микросхема uc3842 имеет восемь выводов, каждый из которых выполняет свое предназначение:
- на первый подается напряжение;
- второй нужен для создания обратной связи;
- в случае подачи на третий вывод напряжения более 1В, на выходе МС не будет никаких импульсов;
- четвертый — место подключение переменного резистора;
- пятый — общий;
- шестой служит для снятия ШИМ-импульсов;
- седьмой необходим для подключения питания от 16 до 34В, в нем срабатывает защита от перенапряжения;
- восьмой подключается специальное устройство, которое стабилизирует частоту импульсов.
Типовая схема включения микрочипа uc3842 представлена на рисунке 2.

Рисунок 2. Типовая схема включения uc3842
Проверка выходного сопротивления
Один из основных способов диагностики – замер величины сопротивления на выходе. Можно сказать, что это самый точный способ определения поломок
Обратите внимание на то, что в случае пробоя силового транзистора к выходному каскаду элемента будет приложен высоковольтный импульс. По этой причине происходит выход из строя микросхемы
На выходе сопротивление окажется бесконечно большим в случае, если элемент исправен.

Замер сопротивления производится между выводами 5 (масса) и 6 (выход). Измерительный прибор (омметр) подключается без особых требований – полярность значения не имеет. Рекомендуется перед началом проведения диагностики выпаять микросхему. При пробое сопротивление будет равно нескольким Ом. В том случае, если осуществлять измерение сопротивления без выпаивания микросхемы, то цепочка затвор-исток может звониться. И не стоит забывать о том, что в схеме блоков питания на UC3842 присутствует постоянный резистор, который включается между массой и выходом. При его наличии у элемента будет иметься выходное сопротивление. Следовательно, если на выходе сопротивление очень низкое или равно 0, то микросхема неисправна.
Как работает микросхема
А теперь нужно рассмотреть кратко работу элемента. При появлении на восьмой ножке постоянного напряжения +5 В происходит запуск генератора OSC. На входы триггера RS и S поступает положительный импульс небольшой длины. Далее, после подачи импульса, происходит переключение триггера и на выходе появляется ноль. Как только импульс OSC начнет спадать, на прямых входах элемента напряжение окажется равным нулю. А вот на инвертирующем выходе появится логическая единица.
Эта логическая единица позволяет открыть транзистор, поэтому электрический ток начнет протекать от источника питания через цепочку коллектор-эмиттер к шестому выводу микросхемы. Отсюда видно, что на выходе будет находиться открытый импульс. И он прекратится только тогда, когда на третий вывод будет подано напряжение 1 В или выше.
Немного теории
Схема отключения при понижении входного напряжения

Рис. Схема отключения при понижении входного напряжения
Схема отключения при понижении входного напряжения или UVLO-схема(по-английски отключение при понижении напряжения – Under-Voltage LockOut) гарантирует, что напряжение Vcc равно напряжению, делающему микросхему UC384x полностью работоспособной для включения выходного каскада. На Рис. показано, что UVLO-схема имеет пороговые напряжения включения и выключения, значения которых равны 16 и 10, соответственно. Гистерезис , равный 6В, предотвращает беспорядочные включения и выключения напряжения во время подачи питания.
Генератор
Рис. Генератор UC3842
Частотозадающий конденсатор Ct заряжается от Vref(5В) через частотозадающий резистор Rt, а разряжается внутренним источником тока.
Микросхемы UC3844 и UС3845 имеют встроенный счетный триггер, который служит для получения максимального рабочего цикла генератора, равного 50%. Поэтому генераторы этих микросхем нужно установить на частоту переключения вдвое выше желаемой. Генераторы микросхем UC3842 и UC3843 устанавливается на желаемую частоту переключения. Максимальная рабочая частота генераторов семейства UC3842/3/4/5 может достигать 500 кГц.
Считывание и ограничение тока

Рис. Организация обратной связи по току
Преобразование ток-напряжение выполнено на внешнем резисторе Rs, связанном с землей. RC фильтр для подавления выбросов выходного ключа. Инвертирующий вход токочувствительного компаратора UC3842 внутренне смещен на 1 Вольт. Ограничение тока происходит, если напряжение на выводе 3 достигает этого порогового значения.
Усилитель сигнала ошибки

Рис. Структурная схема усилителя сигнала ошибки
Неинвертирующий вход сигнала ошибки не имеет отдельного вывода и внутренне смещен на 2,5 вольт. Выход усилителя сигнала ошибки соединен с выводом 1 для подсоединении внешней компенсирующей цепи, позволяя пользователю управлять частотной характеристикой замкнутой петли обратной связи конвертора.

Рис. Схема компенсирующей цепи
Схема компенсирующей цепи, подходящая для стабилизации любой схемы преобразователя с дополнительной обратной связью по току, кроме обратноходовых и повышающих конвертеров, работающих с током катушки индуктивности.
Способы блокировки
Возможны два способа блокировки микросхемы UC3842: повышение напряжения на выводе 3 выше уровня 1 вольт, либо подтягивание напряжения на выводе 1 до уровня не превышающего падения напряжения на двух диодах, относительно потенциала земли. Каждый из этих способов приводит к установке ВЫСОКОГО логического уровня напряжения на выходе ШИМ-копаратора (структурная схема). Поскольку основным (по умолчанию) состоянием ШИМ-фиксатора является состояние сброса, на выходе ШИМ-компаратора будет удерживаться НИЗКИЙ логический уровень до тех пор, пока не изменится состояние на выводах 1 и/или 3 в следующем тактовом периоде (периоде, который следует за рассматриваемым тактовым периодом, когда возникла ситуация, требующая блокировки микросхемы).
Особенности работы микросхемы (adsbygoogle = window.adsbygoogle || []).push({});
Если имеется короткое замыкание в цепи вторичной обмотки, то при пробое диодов или конденсаторов начинает возрастать потеря электроэнергии в импульсном трансформаторе. Может получиться и так, что для нормального функционирования микросхемы не хватает напряжения. При работе слышно характерное «цыканье», которое исходит от импульсного трансформатора.
Рассматривая описание, принцип работы и схему включения UC3842, сложно обойти стороной особенности ремонта. Вполне возможно, что причиной поведения трансформатора является не пробой в его обмотке, а неисправность конденсатора. Происходит это в результате выхода из строя одного или нескольких диодов, которые включаются в цепь питания. Но если произошел пробой полевого транзистора, необходимо полностью менять микросхему.
Как смоделировать работу микросхемы
При моделировании работы нет необходимости в выпаивании микросхемы. Но обязательно нужно выключать устройство перед началом проведения работ. Проверка схемы на UC3842 заключается в том, чтобы на нее подать напряжение от внешнего источника и оценить работу. Процедура проведения работы выглядит так:
Отключается блок питания от сети переменного тока. От внешнего источника стабилизированного напряжения и тока подается на седьмой контакт микросхемы напряжение больше 16 В. В этот момент должен произойти запуск микросхемы
Обратите внимание на то, что микросхема не начнет работать до тех пор, пока напряжение не окажется выше 16 В. Используя осциллограф или вольтметр, нужно произвести замер напряжения на восьмом выводе
На нем должно быть +5 В. Убедитесь в том, что напряжение на восьмом выводе стабильно. Если снизить напряжение источника питания ниже 16 В, то на восьмом выводе пропадет ток. Используя осциллограф, проведите замер напряжения на четвертом выводе. В том случае, если элемент исправен, на графике будут импульсы пилообразной формы. Измените напряжение источника питания – при этом частота и амплитуда сигнала на четвертом выводе останутся неизменными. Проверьте осциллографом, есть ли на шестой ножке прямоугольные импульсы.
Только в том случае, если все вышеописанные сигналы имеются и ведут себя так, как и нужно, можно говорить об исправности микросхемы. Но рекомендуется проверять исправность и выходных цепей – диод, резисторы, стабилитрон. При помощи этих элементов происходит формирование сигналов для осуществления токовой защиты. Они выходят из строя при пробое.
Семь раз отмерь
Крупные чип-тюнинговые фирмы очень серьезно подходят к проверке разработанного ими софта. Например, американские компании тратят на стендовые испытания (на динамометрических стендах) автомобилей с новыми прошивками лишь пятую часть времени, а остальное приходится на дорожные тесты. При этом используют ресурсы своих дилеров по всему миру, в том числе и в России, и в итоге подготавливают несколько прошивок — для разных рынков, с учетом местных особенностей эксплуатации машин.
Благодарим за помощь в подготовке материала компанию APR Russia.
Чип-тюнинг: как не угробить автомобиль?
Назначение выводов микросхемы (краткий обзор)
Для начала нужно рассмотреть назначение всех выводов микросхемы. Описание UC3842 выглядит таким образом:
На первый вывод микросхемы подается напряжение, необходимое для осуществления обратной связи. Например, если понизить на нем напряжение до 1 В или ниже, на выводе 6 начнет существенно уменьшаться время импульса. Второй вывод тоже необходим для создания обратной связи. Однако, в отличие от первого, на него нужно подавать напряжение более 2,5 В, чтобы сократилась длительность импульса. Мощность при этом также снижается. Если на третий вывод подать напряжение более 1 В, то импульсы прекратят появляться на выходе микросхемы. К четвертому выводу подключается переменный резистор – с его помощью можно задать частоту импульсов. Между этим выводом и массой включается электролитический конденсатор. Пятый вывод – общий. С шестого вывода снимаются ШИМ-импульсы. Седьмой вывод предназначен для подключения питания в диапазоне 16..34 В. Встроена защита от перенапряжения
Обратите внимание на то, что при напряжении ниже 16 В микросхема работать не будет. Чтобы осуществить стабилизацию частоты импульсов, используется специальное устройство, которое подает на восьмой вывод +5 В
Прежде чем рассматривать практические конструкции, нужно внимательно изучить описание, принцип работы и схемы включения UC3842.





