Содержание
Возможна ли проверка ШИМ контроллера мультиметром
ВИДЕО ПО ТЕМЕ: UC3845 принцип работы, распиновка, параметры, схема включения. Модератор: Ozzy. Сейчас этот форум просматривают: Google , pewrwomaj , Radio , Vahuka61 и гости: Ремонт: Ноутбуков, Компьютеров Виртуальная лаборатория ремонта. Совместно решаема любая проблема.
Микросхема ШИМ-контроллера UC является самой распространенной при построении блоков питания мониторов. Кроме того, эти микросхемы применяются для построения импульсных регуляторов напряжения в блоках строчной развертки мониторов, которые являются и стабилизаторами высоких напряжений и схемами коррекции растра.
uc3842 — описание, принцип работы, схема включения
uc3842 является широтно-импульсным контроллером, который применяется в основном, в преобразователях постоянного напряжения. Очень часто uc3842 используют в блоках питания различной аппаратуры. Подобный элемент можно встретить в «начинке» современных телевизоров и компьютерных мониторов.
Микросхема uc3842 имеет восемь выводов, каждый из которых выполняет свое предназначение:
- на первый подается напряжение;
- второй нужен для создания обратной связи;
- в случае подачи на третий вывод напряжения более 1В, на выходе МС не будет никаких импульсов;
- четвертый — место подключение переменного резистора;
- пятый — общий;
- шестой служит для снятия ШИМ-импульсов;
- седьмой необходим для подключения питания от 16 до 34В, в нем срабатывает защита от перенапряжения;
- восьмой подключается специальное устройство, которое стабилизирует частоту импульсов.
Типовая схема включения микрочипа uc3842 представлена на рисунке 2.
Рисунок 2. Типовая схема включения uc3842
Datasheets
ProductFolder OrderNow Support &Community Tools &Software TechnicalDocuments UC1842A, UC1843A, UC1844A, UC1845AUC2842A, UC2843A, UC2844A, UC2845AUC3842A, UC3843A, UC3844A, UC3845ASLUS224F – SEPTEMBER 1994 – REVISED OCTOBER 2017 UCx84xA Current-Mode PWM Controller1 Features 3 Description The UCx84xA family of control devices is a pin-for-pincompatible improved version of the UCx84x family.Providing the necessary features to control currentmode or switched-mode power supplies, this family ofdevices has many improved features: startup currentis less than 0.5 mA, oscillator discharge is trimmed to8.3 mA, and during UVLO, the output stage can sinkat least 10 mA at less than 1.2 V for VCC over 5 V. 1 Optimized for Off-Line and DC-DC ConvertersLow Start-Up Current (Trimmed Oscillator Discharge CurrentAutomatic Feedforward CompensationPulse-by-Pulse Current LimitingEnhanced Load Response CharacteristicsUndervoltage Lockout With HysteresisDouble Pulse Suppression …
Как это защищает Ваш телефон
Данные на Вашем телефоне хранятся в зашифрованном виде на диске. Ключ, который разблокирует данные, хранится в защищенной области. Когда Вы разблокируете свой телефон с помощью ПИН-кода, пароля, идентификатора лица или сенсорного идентификатора, процессор внутри защищенной зоны аутентифицирует Вас и использует Ваш ключ для дешифрования Ваших данных в памяти.
Этот ключ шифрования никогда не покидает защищенную область защитного чипа. Если злоумышленник пытается войти в систему, угадывая ПИН или пароль, защищенный чип может замедлить их и обеспечить задержку между попытками. Даже если этот человек нарушил основную операционную систему Вашего устройства, защищенный чип ограничил бы попытки доступа к Вашим ключам безопасности.
uc3846 — описание, принцип работы, схема включения
ШИМ контроллер uc3846 имеет 16 выводов. Основные принципы работы можно обозначить тезисами:
- если на 16 выводе напряжение ниже 0,35В, выходные импульсы на выводах 11 и 14 будут заблокированы полностью;
- если на выводе 1 напряжение низкое (ниже 0,35В), результат будет таким же;
- на 2 выводе напряжение должно составлять 5,1В;
- 13 и 15 выводам соответствует напряжение питания 8-40В;
- вывод 10 построен для внешней синхронизации в схеме;
- 9 и 6 выводы нужны для подключения резистора и конденсатора, которые будут задавать частоту работу ШИМ;
- выводы 3,4, а также 5,6 служат для сигналов ошибок общей схемы источника питания или преобразователя;
- вывод 12 — общий провод;
- вывод 7 — выход усилителя ошибки;
- вывод 1 — ограничение предельного тока.
Основная схема включения микрочипа uc3846 представлена на рисунке 7.
Рисунок 7. Схема включения микрочипа uc3846
Назначения элементов и работа схемы
Начнем с конденсатора С1, резисторов R5 и R6 – это элементы, от величин которых зависит рабочая частота контроллера, которую можно регулировать естественно с помощь триммера R5. C3 – от величины этого конденсатора зависит время плавного запуска схемы. От величины резистора R4 зависит длительность интервала «мертвого» времени. Выводы 1 и 2 микросхемы DA1, это входы усилителя ошибки. Так как данный модуль управления предназначен для работы в составе довольно таки мощного преобразователя, по всей вероятности на данном усилителе собрана схема мягкого запуска. Т.е. при включении схемы, в первый момент времени длительность выходных импульсов управления мощными ключами минимальная. По мере заряда конденсатора С2 их длительность увеличивается до нужной величины. Конденсаторы С5 и С6, по всей видимости фильтрующие. На биполярных транзисторах VT2… VT5 собраны дополнительные ключи для управления затворами мощных КМОП транзисторов.
На микросхеме DA4 собрана схема защиты мощных транзисторов от превышения допустимого тока. Схема питается от отдельного микросхемного стабилизатора напряжения DA3
Обратите внимание, что общий провод схемы защиты соединен с «землей» через контакт 8 разъема и датчик тока – шунт. С контакта 8 разъема едет провод на истоки мощных транзисторов
Таким образом, сигнал с шунта через резистор R23 подается на инвертирующий вход операционного усилителя DA4.2. А нижний конец шунта через «земляной» провод через резистор R22 подается на не инвертирующий вход данного ОУ. Коэффициент усиления напряжения шунта регулируют при помощи резистора обратной связи R21 и в общем случае он равен отношению R21/R23. С помощью этого резистора регулируют и уровень тока отсечки схемы защиты. На DA4.1 собран компаратор напряжений. Опорное напряжение с резистивного делителя R18,R19 подается на инвертирующий вход ОУ, вывод 6 DA4.1. На не инвертирующий вход подается усиленное напряжение с датчика тока – шунта. Диод VD2 в схеме компаратора устраняет эффект дребезга выходного напряжения, когда синфазные сигналы на его входе находятся в зоне равенства. В нормальном режиме работы преобразователя усиленное напряжение сигнала с шунта должно быть всегда меньше опорного напряжения на выводе 6 мс DA4.1. Увеличение тока через КМОП транзисторы повлечет за собой увеличение напряжения на выводе 5 мс DA4.1 и как только оно превысит опорное напряжение, компаратор включится и на его выходе появится напряжение примерно равное напряжению его питания, т.е. +5В. Это напряжение через разделительный диод VD1 поступит на вход SHUTDOWN (выключение) — вывод 10 мс DA1.
uc3846 — описание, принцип работы, схема включения
ШИМ контроллер uc3846 имеет 16 выводов. Основные принципы работы можно обозначить тезисами:
- если на 16 выводе напряжение ниже 0,35В, выходные импульсы на выводах 11 и 14 будут заблокированы полностью;
- если на выводе 1 напряжение низкое (ниже 0,35В), результат будет таким же;
- на 2 выводе напряжение должно составлять 5,1В;
- 13 и 15 выводам соответствует напряжение питания 8-40В;
- вывод 10 построен для внешней синхронизации в схеме;
- 9 и 6 выводы нужны для подключения резистора и конденсатора, которые будут задавать частоту работу ШИМ;
- выводы 3,4, а также 5,6 служат для сигналов ошибок общей схемы источника питания или преобразователя;
- вывод 12 — общий провод;
- вывод 7 — выход усилителя ошибки;
- вывод 1 — ограничение предельного тока.
Основная схема включения микрочипа uc3846 представлена на рисунке 7.
Рисунок 7. Схема включения микрочипа uc3846
В статье будет приведено описание, принцип работы и схема включения UC3842. Это микросхема, которая является широтно-импульсным контроллером. Сфера применения – в преобразователях постоянного напряжения. При помощи одной микросхемы можно создать качественный преобразователь напряжения, который можно использовать в блоках питания для различной аппаратуры.
Назначения элементов и работа схемы
Начнем с конденсатора С1, резисторов R5 и R6 – это элементы, от величин которых зависит рабочая частота контроллера, которую можно регулировать естественно с помощь триммера R5. C3 – от величины этого конденсатора зависит время плавного запуска схемы. От величины резистора R4 зависит длительность интервала «мертвого» времени. Выводы 1 и 2 микросхемы DA1, это входы усилителя ошибки. Так как данный модуль управления предназначен для работы в составе довольно таки мощного преобразователя, по всей вероятности на данном усилителе собрана схема мягкого запуска. Т.е. при включении схемы, в первый момент времени длительность выходных импульсов управления мощными ключами минимальная. По мере заряда конденсатора С2 их длительность увеличивается до нужной величины. Конденсаторы С5 и С6, по всей видимости фильтрующие. На биполярных транзисторах VT2… VT5 собраны дополнительные ключи для управления затворами мощных КМОП транзисторов.
На микросхеме DA4 собрана схема защиты мощных транзисторов от превышения допустимого тока. Схема питается от отдельного микросхемного стабилизатора напряжения DA3
Обратите внимание, что общий провод схемы защиты соединен с «землей» через контакт 8 разъема и датчик тока – шунт. С контакта 8 разъема едет провод на истоки мощных транзисторов
Таким образом, сигнал с шунта через резистор R23 подается на инвертирующий вход операционного усилителя DA4.2. А нижний конец шунта через «земляной» провод через резистор R22 подается на не инвертирующий вход данного ОУ. Коэффициент усиления напряжения шунта регулируют при помощи резистора обратной связи R21 и в общем случае он равен отношению R21/R23. С помощью этого резистора регулируют и уровень тока отсечки схемы защиты. На DA4.1 собран компаратор напряжений. Опорное напряжение с резистивного делителя R18,R19 подается на инвертирующий вход ОУ, вывод 6 DA4.1. На не инвертирующий вход подается усиленное напряжение с датчика тока – шунта. Диод VD2 в схеме компаратора устраняет эффект дребезга выходного напряжения, когда синфазные сигналы на его входе находятся в зоне равенства. В нормальном режиме работы преобразователя усиленное напряжение сигнала с шунта должно быть всегда меньше опорного напряжения на выводе 6 мс DA4.1. Увеличение тока через КМОП транзисторы повлечет за собой увеличение напряжения на выводе 5 мс DA4.1 и как только оно превысит опорное напряжение, компаратор включится и на его выходе появится напряжение примерно равное напряжению его питания, т.е. +5В. Это напряжение через разделительный диод VD1 поступит на вход SHUTDOWN (выключение) — вывод 10 мс DA1.
UC3842
Ржевский Александр
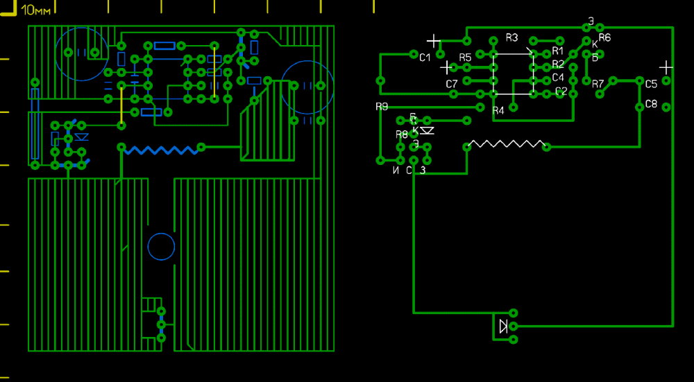
Простой импульсный стабилизатор напряжения с защитой от перегрузок и короткого замыкания для зарядки аккумуляторных батарей большой емкости (от 55 ампер·часов) можно изготовить из распространенных радиодеталей, демонтированных из старых компьютерных мониторов и блоков питания. Особенностью предлагаемого стабилизатора является высокий КПД и, как следствие, минимальный нагрев компонентов. Принципиальная схема устройства изображена на Рисунке 1.
![]() |
|
| Рисунок 1. | Принципиальная схема стабилизатор напряжения. |
Стабилизатор основан на микросхеме ШИМ-модулятора UC3842 в стандартной схеме включения с транзисторным инвертором в цепи обратной связи. Для более надежного управления MOSFET в схему добавлен транзисторный драйвер, способствующий ускоренному разряду емкости затвора при коммутации больших импульсных токов.
Защита от перегрузки по току построена стандартным образом. Датчиком тока служит резистор R9 сопротивлением 0.1 Ом.
Цепь защиты от короткого замыкания выделена на схеме синим цветом. При эксплуатации стабилизатора выяснилось, что при коротком замыкании выхода начинает греться и выходит из строя, если не устранить замыкание, диод 16C40. Для защиты диода от перегрева применена блокировка микросхемы модулятора с определенной временной задержкой. В случае короткого замыкания начинает заряжаться конденсатор С6, и примерно через 4 секунды открывается транзистор, блокирующий работу микросхемы по выводу 3. Для перезапуска стабилизатора нужно устранить короткое замыкание и кратковременно отключить его от питания.
Выходное напряжение регулируется подстроечным резистором R7. Расширить диапазон регулирования можно увеличением сопротивления резистора R6.
Подробнее о конструкции
Дроссель намотан на кольцевом магнитопроводе желтого цвета, демонтированном из компьютерного блока питания. Содержит 28 витков провода ПЭЛ-0.8. При токе 5 А нагревается до 40 градусов. Во избежание тресков и свиста обмотки следует пропитать суперклеем.
Резистор R9 намотан из нихромовой проволоки диаметром 0.7 мм длиной 60 мм. Края проволоки зачищены, обвиты медным проводом 0.8 мм по 3 витка с шагом 0.2 мм, обжаты плоскогубцами и запаяны. При токе 5 А резистор нагревается до 60 градусов.
|
|||
| Рисунок 2. | Печатная плата стабилизатора напряжения. |
На Рисунке 2 изображена печатная плата устройства (без цепи защиты диода). Транзистор и диод паяются на медь со стороны проводников, которая вместе с основанием платы и выполняет функцию их радиаторов, а с противоположной стороны крепится дроссель.
Печатная плата показана со стороны пайки. Использованы следующие цветовые обозначения:
- зеленый – дорожки меди,
- синий – расположение элементов,
- белый – маркировка элементов схемы,
- желтый – перемычки.
Как работает система проверки шуб по чипу и стоит ли ей доверять
Фактическая маркировка меховых изделий началась еще 3 года назад. За это время система прошла свою “обкатку” среди участников оборота и фактически перешла под управление ЦРПТ только в июне этого года. При этом изменениям поверглись лишь организационные моменты.
Данные о продукции, которые были ранее у старого оператора, перенесли в новый личный кабинет. Перемаркировки уже выпущенной продукции при этом не планируется.
Для того, чтобы понимать основные принципы работы честного знака и то как происходит фиксация прослеживаемости шуб, необходимо ознакомится со следующими моментами:
- При маркировании изделия используется так называемые – контрольно идентификационные знаки или КИЗ.
- Они производятся и контролируются ГОЗНАКом и наносятся на шубу 3мя возможными способами: Вшиванием.
- Наклеиванием.
- Используя навесные бирки.
При производстве КИЗ, используется специальная радио-метка RFID.
Маркировка и выдача знаков, осуществляется только через систему “Честный знак” и контролируется ей же. При этом заказать выпуск КИЗ можно только в 3х случаях:
- Когда Вы являетесь импортером и ввозите продукцию на территорию ЕАЭС.
Когда Вы являетесь производителем шуб.
Когда идентификационный знак потеряет свою работоспособность, например в случае механического повреждения.
Другие участники оборота, лишь отмечают факты прибытия и выбытия идентификаторов на своем этапе реализации.
Как должен выглядеть правильный КИЗ
Те, что произведены на территории ЕАЭС
Те, что ввезены на территорию ЕАЭС
У ГОЗНАК на этот счет имеется четкие требования и правила внешнего вида КИЗ, которые должны наноситься на шубы. Всего их имеется 2 вида: (красные) ввозимые на территорию ЕАЭС, (зеленые) произведенные на территории ЕАЭС.
Расшифровываются они следующим образом:
- Указывается идентификатор страны.
- Отмечаются сведения о наличии чипа RFID в штрих-коде изделия.
- Наносится Data Matrix код информации о продукции.
- Указывается краткое название продукции, согласно интерпретации в классификаторе ТН ВЭД.
- Заносятся данные штрих-кода EAN-128 из организации ГС1 РУС ЮНИСКАН.
- В случае с красными КИЗ, отмечается факт ввоза на территорию таможенного союза. Для этого на идентификации страны, печатается стрелка.
sg3525 — описание, принцип работы, схема включения
Микросхема sg3525 — широтно-импульсный модулятор в интегральном исполнении. Обеспечивает повышение производительности и уменьшение числа внешних деталей при проектировании и производстве всех видов импульсных источников питания. Имеет встроенный источник опорного напряжения +5,1В. Вход генератора обеспечивает синхронизированную работу различны устройств. sg3525 имеет встроенный плавный пуск схемы, что обеспечивается благодаря наличию внешнего конденсатора. Входные каскады микросхемы обеспечивают ток на выходе до 400 мА .
Схема подключения видна на рисунке 5.
Рисунок 5. Схема подключения ШИМ sg3525
Схема повышающего преобразователя на UC3843A
Далее приведена схема модуля.

Как видите, это адаптация примера схемы, представленной в таблице данных на микросхему UC3843A.

Тут есть силовой полевой МОП-транзистор (HY1707) для переключения и переменный резистор в цепи обратной связи для установки выходного напряжения. Конструкция также включает S9013, который подает некоторое смещение в контур обратной связи считывания тока. Это улучшает стабильность схемы при рабочих циклах выше 50%.

Кроме того, независимая шина питания 10 В для UC3843 обеспечена микросхемой линейного стабилизатора постоянного напряжения (78L10). Для этого есть пара паяных площадок для резисторов 0 Ом, которыми выбирают, будет ли стабилизатор напряжения питаться от входного или выходного источника питания. Первая площадка была занята, так что UC3843A питается от входного источника питания.

Выше ещё пару вариантов схем на этом чипе, так сказать для сравнения.
Тестирование модуля повышающего преобразователя
Рекомендуемое минимальное рабочее напряжение для микросхемы UC3843A составляет 8,4 В. Два компаратора блокировки минимального напряжения были включены, чтобы гарантировать полную работоспособность ИС до включения выходного каскада. Положительный вывод источника питания (Vcc) и опорный выход (Vref) контролируются отдельными компараторами. Каждый из них имеет встроенный гистерезис для предотвращения нестабильного поведения выходного сигнала при пересечении их пороговых значений. Короче говоря, UC3843A предназначена для устройств с более низким напряжением, имеющих пороги UVLO (компаратор Vcc) 8,4 В (верхний) и 7,6 В (нижний). Верхний и нижний пороги компаратора Vref составляют 3,6 В / 3,4 В. Таким образом микросхема не запустится, пока напряжение питания (Vcc) не достигнет 8,4 В.
Был запитан инвертор от аккумулятора 12 В / 7 Ач. Потребляемый ток в состоянии покоя около 20 мА. Затем установлено выходное напряжение 24 В через встроенный многооборотный подстроечный резистор и подключена нагрузка 1 А к клеммам выхода. Искусственная нагрузка представляет собой реостат 50 Ом / 100 Вт, настроенный на сопротивление около 24 Ом.

При этом удалось достичь КПД, близкого к 80%. Но выше 2 А эффективность резко падает.
Состав.
В его составе имеется:
— источник опорного напряжения на 5В с внешним выводом 8;
— схема защиты от снижения напряжения питания (UVLO).
— генератор пилообразного напряжения (генератор);
— компаратор тока, используется в основном по сигналу ограничения тока;
— усилитель ошибки, используется в основном по напряжению;
— схема управления работой выходного каскада;
Микросхемы UCx844 и UСx845 имеют встроенный счетный триггер (обозначенный пунктиром), который служит для получения максимального рабочего цикла (шим-заполнения), равного 50%. Поэтому для задающих генераторов этих микросхем, нужно установить частоту переключения вдвое выше необходимой. Генераторы микросхем UCх842 и UCх843 устанавливаются на необходимую частоту переключения.
Максимальная рабочая частота задающих генераторов контроллеров семейства UCх842/3/4/5, может достигать 500 кГц.
Чем ещё отличаются друг от друга эти микросхемы. Это разным напряжением питания для этих микросхем.
Смотрим таблицу ниже;
| НАПРЯЖЕНИЕ ВКЛЮЧЕНИЯ — 16 В, ВЫКЛЮЧЕНИЯ — 10 В |
НАПРЯЖЕНИЕ ВКЛЮЧЕНИЯ — 8.4 В, ВЫКЛЮЧЕНИЯ — 7.6 В |
ДИАПАЗОН РАБОЧИХ ТЕМПЕРАТУР |
КОЭФФИЦИЕНТ ЗАПОЛНЕНИЯ РАБОЧИЙ ЦИКЛ |
| UC1842 | UC1843 | -55°С… +125°С | до 100% |
| UC2842 | UC2843 | -40°С… +85°С | |
| UC3842 | UC3843 | 0°С… +70°С | |
| UC1844 | UC1845 | -55°С… +125°С | до 50% |
| UC2844 | UC2845 | -40°С… +85°С | |
| UC3844 | UC3845 | 0°С… +70°С | |
Ещё микросхемы с суффиксом «А», например UC3842A, имеют в два раза меньший ток запуска — 0,5 мА. Микросхемы без суффикса «А» имеют пусковой ток около 1,0 мА.
Да, ещё совсем забыл про корпуса микросхем. Мы здесь рассматриваем в основном микросхемы в восьми-выводном корпусе DIP-8 (может быть суффикс «N», так же может быть керамический CERDIP-8 корпус (суффикс «J»), или SOIC-8 корпус (суффикс «D8»). Цоколёвки восьми-выводных микросхем полностью совпадают.
Так же микросхемы могут выпускаться и в 14-ти выводном «SOIC-14» корпусе, с суффиксом «D», и могут быть и в корпусе «PLCC-20» (суффикс «Q»). Цоколёвки микросхем в этих корпусах отличаются.
Отечественные микросхемы серии 1114, выполнены в корпусе Н02.8-2В. Это десяти-выводной металлокерамический корпус (ниже на рисунке) по пять выводов с каждой стороны, средние выводы из которых, являются просто технологической перемычкой и не учитываются. То есть получаются те же восемь выводов.

Теперь по маркировке можно определить, что это за микросхема, например UC3843AD;
— это шим-контроллер с пониженным током запуска (500 мкА), с включением в работу при достижении напряжения питания 8,4 вольта и выключением при достижении порога напряжения питания 7,6 вольта, с рабочим циклом до 100% и выполнена в корпусе «SOIC-14».
Система проверки шуб по чипу – что это?
До момента введения обязательного чипирования меховых изделий качество товара полностью оставалось на совести продавца. Покупатель мог сам оценить исключительно визуально качество предлагаемого товара, но никаких подтверждающих данных о подлинности меха не получал.
Подделать или существенно изменить штрих-код не получится. В нём присутствуют голографические метки, графические знаки и они устойчивы к сильному снижению температур. Чипированию подвергаются все изделия, которые изготовлены из натурального меха, в том числе дублёнки, жилетки, куртки и даже вещи, имеющие подкладку из натурального материала.
uc3843 — описание, принцип работы, схема включения
Микросхема uc3843 — интегральная схема (ИС), которая предназначена для построения стабилизированных импульсных источников питания с широтно-импульсной модуляцией. В промышленном производстве выпускается в корпусах типа SOIC-8(14), DIP-8.
Основным принципом работы можно назвать применение вместе с uc3843 МОП транзистора. Это объясняется тем фактом, что мощность выходного каскада uc3843 незначительная. Поскольку амплитуда выходного сигнала может достигать напряжения питания МС, в качестве ключа используют МОП-транзистор.
Схема включения uc3843 приведена на рисунке.
Рисунок 1. Схема включения uc3843
Почему Ваш телефон нуждается в защищенном процессоре
Без защищенного процессора и изолированной области памяти Ваше устройство гораздо более открыто для атаки. Защищенный чип изолирует критические данные, такие как ключи шифрования и платежные данные. Даже если Ваше устройство взломано, вредоносное ПО не может получить доступ к этой информации.
Защищенная область также контролирует доступ к Вашему устройству. Даже если у кого-то есть Ваше устройство и заменят его операционную систему взломанной, защищенный чип не позволит им подбирать миллион PIN-кодов или паролей в секунду. Это замедлит их работу и заблокирует их.
Когда Вы используете мобильный кошелек, такой как Apple Pay, Samsung Pay или Google Pay, Ваши платежные реквизиты можно безопасно хранить, чтобы гарантировать, что никакое вредоносное программное обеспечение, работающее на Вашем устройстве, не сможет получить к ним доступ.
Google также делает некоторые интересные вещи с микросхемой Titan M, например, аутентификацию Вашего загрузчика и обеспечение того, чтобы злоумышленник не мог понизить версию операционной системы или заменить прошивку Titan M.
Даже атака в стиле Spectre, которая позволяет приложению читать память, которая ему не принадлежит, не сможет взломать эти чипы, поскольку чипы используют память, которая полностью отделена от основной системной памяти.
Проверка шубы по чипу через сайт честного знака
- Перейти на официальную страницу маркировки шуб на сайте честного знака.
- В самом конце страницы находим форму проверки кода маркировки. Вводим, указанный на чипе штрих-код шубы и нажимаем проверить.
- Если номер подлинный, то появится таблица с данными на изделие. В случае появления ошибки, можно сообщить о нарушении предпринимателем правил маркировки.
Какую информацию о шубе можно узнать?
Если выбранное Вами меховое изделие подлинно и промаркировано со всеми правилами, то при сканировании номера появится следующая информация:
- Статус КИЗ. Будет указано, продан проверяемый товар или же еще нет.
- Полное наименования изделия, которому принадлежит знак.
- Вид меха.
- Страна и производитель.
- Бренд и юридическое имя продавца.
- Дополнительные сведение в виде: цвета, размера, факта покраски, номера декларации соответствия, а также модели.
Таким образом происходит проверка мехового изделия перед покупкой. Надеемся, что с приходом обязательной системы маркировки, данный процесс будет работать и станет весомым аргументом при решении брать или не брать тот или иной товар.
Как проверить микросхему UC3842
Широтно—импульсные преобразователи являются конструктивной частью импульсных блоков питания электронных устройств. Разберем, как проверить ШИМ контроллер с применением мультиметра, на примере материнской платы компьютера. Итак, при включении питания платы, срабатывает защита. В первую очередь, необходимо проверить мультиметром сопротивление плеч стабилизатора. Для этих целей также может быть использован тестер радиодеталей.
Very often, the UC series microcircuit can fail due to incorrect device operation or electric shock damage. How to check the health of the UC series microcircuit? Did the pulse-width controller of the UC series damaged? The device is a tester of a large number of similar microcircuits with the same pin layout and allows you to detect defective and fake UC microcircuits and the like.
Продаются!!!
Однотакт обратноходовый на UC Силовая часть c atxbp. Мосфет, шим, датчик тока-в клочья. Заменил, блок делает вид, что работает. Только ШИМ не хочет менять скважинность. При нагрузке ватт в 50 после оптопары 0. И ППЦ- напряжения начинают падать, притом супервизору как-то фиолетово. Добавлено спустя 8 минут 13 секунд:. Похоже не в шиме дело. У шима последняя цифра такая же, как была? Да, и этому супервайзеру пофигу плавное снижение напряжений, он реагирует на резкое как на кз, и на превышение.
Уголь обязательно, на высокой частоте проволочные резисторы увеличивают свое сопротивление за счет поверхностных токов. Barbara писал -а : Поставь 0,3 Ом и не проволочный, обязательно уголь. Нагрузи побольше. Может и будет счастье. Schreibikus писал -а : на высокой частоте проволочные резисторы увеличивают свое сопротивление за счет поверхностных токов.
Проволочники увеличивают за счет индуктивности обмотки. Вопрос по самой УЦ. При отсутствии импульсов на Isens она выдаст максимальное заполнение, возможное при данных RС? Или для проверки нужно подавать что-нибудь? Первое и самое главное: схема прямоходовая. Baza писал -а : Первое и самое главное: схема прямоходовая. Блок дома, я на работе. Усилитель ошибки работает в очень узком диапазоне- ватт 30 и уходит в ограничение.
Shevalier писал -а : Слушай, а почему прямоходовый? Размагничивающей обмотки не находил Там резистор из RC в некоторых даташитах от частоты задает максимальное заполнение. Добавлено спустя 4 часа 23 минуты 23 секунды:. Baza писал -а : если один на проход — обратноход если один на проход, второй от земли то прямоход. Первый диод отключает всю вторичку при смене полярности.
Второй не дает прерваться току через дросель в нашем случае- групповой стабилизации. Baza писал -а : если на трансе отмаркирована полярность обмоток Я так сам умею
Джентельмены, спасибо за внимание, звиняйте за беспокойство. Китайцы из Моторолы оказались меньшими китайцами, чем китайцы из UTC
Попался бракованный ШИМ. Увеличивалась при увеличении сигнала датчика тока до 50 при импульсе в 0. Блок на реальной нагрузке стабилен, хотя и отличается местами загадочными схемотехническими изысками.
Как перешить BIOS? Регистрация Забыли пароль? Ремонт Блоков Питания UC Бывает они плывут. Добавлено спустя 8 минут 13 секунд: Похоже не в шиме дело. Поставь 0,3 Ом и не проволочный, обязательно уголь.
Все фигня кроме пчел, а если разобраться, то и пчелы тоже фигня! Либо нечему гореть, либо нечем поджечь! Baza писал -а : если на трансе отмаркирована полярность обмоток.
Принцип работы микросхемы ШИМ контроллера КА3882
Принцип работы микросхемы ШИМ контроллера рассмотрим на примере схемы импульсного блока питания компьютерного монитора SyncMaster 500В.
На рис. 3 показана схема импульсного блока питания мониторов Samsung моделей SyncMaster 500В, Samtron 5В (шасси CGB5607) с размером экрана 15″. Параметры блока питания: напряжение питания 90…264 В, 50…60 Гц; мощность потребления 85 Вт.
В качестве ШИМ контроллера используется микросхема IC601 типа КА3882. Ее выход управляет мощным полевым транзистором Q601 (SSH6N80), сток которого соединен с обмоткой 5-2 импульсного трансформатора Т601. На выходах выпрямителей во вторичной цепи формируется ряд напряжения 75, 53, 14,5,12, -12, 7 В для питания схемы видеоусилителей, строчной развертки, кадровой развертки, накала кинескопа. Схема имеет защиту от превышения напряжения питания, перегрузки по току и короткого замыкания. Схема поддерживает режим сохранения энергии согласно стандарту VESA: потребление в режиме Stand-by составляет 55 Вт, в режиме Suspend 15 Вт, в режиме Off 5 Вт.
Микросхема КА3882 состоит из генератора, усилителя ошибки, компаратора напряжения, использующего сигнал с резистора ограничения тока, пороговой схемы с гистерезисом, которая гарантирует стабильную работу в диапазоне напряжения питания 10…16 В, и выходного каскада для подключения мощного полевого транзистора. Работа микросхемы КА3882 довольно проста. При появлении на входе блока питания выпрямленного сетевого напряжения 300 В на выв. 7 IC601 через элементы R608, R609 протекает стартовый ток и включаются узлы микросхемы. Внутренний генератор начинает вырабатывать импульсы с частотой, определяемой цепочкой R607, С605, подключенной к выв. 4 IC601. С выв. 6 IC601 импульсы через резистор R610 и BD601 поступают на затвор ключевого транзистора Q601, обеспечивая импульсный ток в первичной обмотке 5-2 силового трансформатора Т601. Это приводит к появлению напряжения в обмотке 7-8 трансформатора, которое после выпрямления диодом D610 и сглаживания на емкости С613 поступает на выв. 7 IC601, обеспечивая ее питание в рабочем режиме
Важное свойство микросхемы КА3882: она не включается, если на выв. 7 напряжение меньше 10 В, и выключается, когда напряжение выше 16В (аварийный режим)
Дополнительную защиту обеспечивает цепочка элементов D611, С614, R622, R620, ZD602 и триггерная схема Q602, Q603, которая останавливает работу микросхемы в случае перенапряжений. В случае коротких замыканий во вторичных цепях источника питания, например при выходе из строя одного из выпрямительных диодов, пробоя электролитических конденсаторов или при неисправности в одном из блоков монитора, напряжения обмотки 7-8 не хватает для работы микросхемы ШИМ контроллера, и она выключается до момента, пока конденсатор С613 не зарядится до напряжения ее включения (более 10 В). Далее микросхема ШИМ контроллер снова включается и немедленно выключается. Интервал между включениями составляет примерно 1…2 с, при этом слышны слабые щелчки из импульсного трансформатора блока питания. Такой режим импульсного блока питания обеспечивает надежную защиту ключевого транзистора от перегрузки по току напряжением, снимаемым с резистора R614. Выходные напряжения блока питания стабилизируются через оптопару IC602 (CQY80NG). Эта часть схемы включает в себя также прецизионный источник опорного напряжения IC603 (TL431) и переменный резистор VR601 для установки номинальных напряжений. Изменение нагрузки во вторичной цепи управляет засветкой фототранзистора оптопары IC603, в результате происходит управление длительностью открытого состояния ключа.
SG3525 PDF
В общем, хоть эта микросхема и не нова, но ее структура позволяет реализовывать различные схемы преобразователей со многими дополнительными опциями. Такими как: стабилизация выходного напряжения, защита по току мощных ключевых транзисторов, защита от перенапряжения, отключение преобразователя при достижении минимального напряжения питания. Правда, диапазон регулировки ШИМ у нее только 50%.
Эта микросхема входит в модуль управления мощными полевыми транзисторами КМОП структуры в преобразователе напряжения, показанном на фото 1.

Ниже приведен машинный перевод параметров данного модуля. Это скриншот страницы с сайта aliexpress.com.









