Содержание
Настройка делителя однополярного напряжения.
Правильно собранная схема начинает работать сразу. Резистор R3 предназначен для установки равенства выходных двухполярных напряжений. Его настройку удобнее делать на двухлучевом осциллографе, подключив двухполярные выходы устройства ко входам осциллографа и включив режим взаимного вычитания сигналов. Вращая шлиц потенциометра устанавливают максимальное вычитание сигналов. В случае появления «биений» выходного напряжения в результате возбуждения и самогенерации, необходимо уменьшить значение резистора R5, увеличив при этом обратную отрицательную связь.
Микросхема К140УД7 ограничена по питанию до 15 вольт в «плече», поэтому для получения больших выходных напряжений необходимо подключать питание к выводам 4 и 7 через «добавочные» стабилитроны, но при этом возрастёт и нижний уровень выходных напряжений.
В данной микросхеме предусмотрена возможность регулировки баланса нуля с помощью внешнего подстроечного резистора. При изменении напряжения питания, её необходимо регулировать, поэтому мы её в своей схеме не используем.
По нестандартности решения, устройство, предназначенное для получения двухполярного напряжения из однополярного уникально. По своей простоте и надёжности схемы, это самый лучший способ получения двухполярного питания.
Новая схема БП
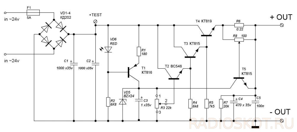
При изготовлении был применён валяющийся без дела трансформатор мощностью 60 ватт, с двумя вторичными обмотками по 28 вольт переменного напряжения и одной на 12 вольт (для питания дополнительных маломощных полезных устройств, например — кулера охлаждения радиаторов мощных транзисторов со схемой управления). Получившаяся схема приведена на рисунке.
Чтобы иметь возможность регулировать выходной ток в широких пределах, вместо резисторов R6 и R8 в обоих плечах были применены наборы сопротивлений R6 — R9 и сдвоенный галетный переключатель на 5 положений. При этом резистор R6 определяет величину минимального тока ограничения, поэтому он включен в выходную цепь постоянно. Остальные же резисторы при помощи переключателя S1 подключаются параллельно этому R6, суммарное сопротивление уменьшается и выходной ток, соответственно, увеличивается.
Резисторы R6 и R7 могут быть мощностью 0,5 ватт или более R8 — 1-2 ватта, а R9 — не менее 2 ватт (у меня стоят резисторы типа С5-16МВ-2ВТ и заметного их нагрева при нагрузке до 3 ампер не наблюдается). На схеме (рис.1) указаны значения выходных токов, при которых срабатывает защита и выходной ток даже при КЗ не превышает этих значений.
Транзисторы Т1 (обозначение дано по исходной схеме, у меня это А1658 и КТ805) стоят без теплоотводов и практически вообще не нагреваются. Вместо А1658 можно поставить КТ837, например. Вообще, при сборке схемы мною пробовались самые разные транзисторы, соответствующие по структуре и мощности и всё работало без проблем. Переменный резистор R (сдвоенный, для синхронной регулировки выходного напряжения) применён советский, сопротивлением 4,7 кОм, хотя пробовались и сопротивления до 33 кОм, всё работало нормально. Разброс выходных напряжений по плечам составляет порядка 0,5-0,9 вольт, чего для моих целей, например, вполне достаточно. Хорошо бы, конечно, поставить сдвоенный переменник с меньшим разбросом сопротивлений, но таких пока нет под рукой…
Стабилитроны VD1 — составные, по два соединённых последовательно Д814Д (14 + 14 = 28 вольт стабилизации). Следовательно, пределы регулировки выходных напряжений получились от 0 до 24 вольт. Диоды выпрямительных мостов — любые, соответствующей мощности, я использовал импортные диодные сборки — KBU 808 без радиатора (ток до 8 А) и ещё одну маломощную, без обозначения (?), для питания кулера.
На теплоотводы установлены только выходные регулирующие транзисторы КТ818, 819. Теплоотводы небольшие, что определено габаритами корпуса (по размеру он как БП от компа), поэтому потребовалось сделать дополнительное принудительное их охлаждение. Для этих целей был использован небольшой кулер (от системы обдува процессора старого компьютера) и простая схема управления, всё это питается от отдельной обмотки трансформатора, которая там оказалась весьма кстати.
В качестве термодатчика был использован германиевый транзистор типа МП42 (большие залежи остались и девать некуда. Оказалось, что замечательно работают в качестве термодатчиков!) Схема простая и понятная, в особом описании не нуждается. База транзистора-термодатчика никуда не подключается, этот вывод можно просто откусить, желательно только не своими зубами, а то стоматология нынче дорогое удовольствие!
Корпус этого транзистора металлический, поэтому его необходимо изолировать, например, трубкой-термоусадкой и расположить как можно ближе к теплоотводам выходных транзисторов. Температуру, при которой запускается кулер, можно регулировать подстроечным резистором (сопротивление может быть от 50 до 250 кОм). Максимальный ток и скорость вращения вентилятора определяются гасящим резистором в цепи питания. У меня это сопротивление 100 Ом (подбирается экспериментально, в зависимости от напряжения питания и тока потребления кулера).
Блок питания, собранный по данной схеме, неоднократно был испытан с нагрузкой во всём диапазоне выходных напряжений и токах от 30 мА до 3,5 ампер и показал свою полную работоспособность и надёжность работы. При токах более 2 ампер применённый трансформатор грелся довольно сильно из-за недостаточной его мощности, в остальном же схема вела себя вполне адекватно.

Есть возможность увеличить выходной ток нагрузки более 3-4 ампер, если использовать соответствующей мощности трансформатор и выходные (регулирующие) транзисторы, возможно применить параллельное включение нескольких мощных транзисторов. Схема не требует особой наладки и подбора компонентов, при изготовлении можно использовать практически любые транзисторы с коэффициентом усиления 80-350. Специально для сайта Радиосхемы, автор — Андрей Барышев
Уважаемый Пользователь!
Собираем простой двухполярный лабораторный блок питания для лаборатории начинающего радиолюбителя. Доброго дня уважаемые радиолюбители! На этом занятии Школы начинающего радиолюбителя мы начнем создавать лабораторию радиолюбителя. Для более-менее качественного исполнения задуманной конструкции радиолюбителю необходим минимальный набор приборов для настройки и проверки работоспособности собираемой им схемы. Кроме мультиметра тестера необходимо иметь: лабораторный блок питания для проверки работоспособности и настройки схемы, и чтобы для каждой схемы, прежде чем наладить ее, не собирать отдельный источник питания ; генератор импульсов прямоугольных, пилообразных, синусоидальных — для настройки схемы ; частотомер для измерения частотных характеристик собираемой схемы или ее настройки. Это основные приборы. Начнем мы с лабораторного блока питания.
Двуполярный стабилизатор напряжения на основе однополярной микросхемы DA1 с напряжением стабилизации 5 В выполнен по схеме рис. 12 в .
Как сделать двухполярное питание из однополярного источника: трансформатор с одной вторичной обмоткой
Двухполярное питание из однополярного. Хотел бы в этой статье рассказать как я сделал двухполярное питания используя при этом однополярное. Не так давно я для собственных нужд собрал пару усилителей мощности на микросхеме TDA7294, далее для них нужно было подогнать импульсник с двухполярным питанием.
Электронные компоненты для импульсного блока питания у меня были заготовлены не полностью, а собранные усилители протестировать хотелось уже сейчас. Силового транса с двумя вторичками, да еще и с необходимым мне напряжение, в моем загашнике конечно не нашлось.
Но зато у меня хранились на всякий случай пара мощных трансов, каждый только с одной вторичной обмоткой, и причем на разные напряжения. Вообщето у меня была своя задумка как выйти из этого положения исходя из наличия имеющихся деталей. Поэтому поискав в Интернете дополнительную информацию я начал делать схему, с помощью которой можно было бы с одной вторичной обмотки снять напряжение имеющее две разные полярности.
Конечно в устройстве, которое способно обеспечить двухполярное питание из однополярного, ничего сложного нет, но я думаю для начинающих радиолюбителей он будет полезна:

Необходимые электронные компоненты:
| ОБОЗНАЧЕНИЕ | ТИП | НОМИНАЛ | КОЛИЧЕСТВО | КОММЕНТАРИЙ |
| VDS1,VDS2 | Выпрямительный диодный мост | Любой на нужное напряжение и ток | 2 | Распространенные KBU-610, KBU-810 |
| C1,C5 | Электролит | 4700 мкФ 50В | 2 | |
| C2,C6 | Конденсатор неполярный | 100 нФ | 2 | Пленка или керамика |
| C3,C4 | Электролит | 470 мкФ 100В | 2 |
Предложенная в этой публикации схема электронного устройства для конвертирования двухполярного питания из однополярного работает только с переменным входным напряжением, входной постоянный ток для нее не приемлем. Принцип работы этого модуля заключается в том, чтобы получить от одной вторичной обмотки трансформатора переменное напряжение с двумя полярными значениями.


Диоды для выпрямителя выбирайте такие, чтобы выдерживали ток в 2,5 больше, чем максимальный ток потребления усилителя или любого другого устройства куда вы намерены его ставить. В моем распоряжении оказались плоские мостовые выпрямители KBL рассчитанные на ток 15А и напряжение 400V. Вот как на фото ниже:

Это конечно очень жирно, на этот усилитель ставить такие мощные мосты, но для проверки работоспособности аппарата пришлось ставить их. В дальнейшем я их конечно заменю, например, на 4 амперные RBA401У с напряжением 100v, такие мосты свободно обеспечат корректную работу усилителя. Вообщето сейчас выбор мостов большой, не только по электрическим параметрам, но и по типу корпуса.

В случае применения вами данного модуля на устройствах требующих напряжения питания больше 50v, тогда нужно будет установить электролиты C1 и C5 с напряжением соответствующему рабочему напряжению устройства, ну разумеется с запасом. Если у вас не под рукой емкостей с номиналом, который указан на схеме, то можно поставить четыре кондера по 2200µF, соединив параллельно по два в каждое плечо.


В качестве силового источника питания я использовал тороидальный трансформатор, имеющий только одну выходную обмотку с напряжением 30v и потребляемой мощностью мощностью немного больше 55V·A. В итоге, на концах выходной цепи выпрямителя получилось ±43v постоянного напряжения.


Во время тестирования усилителя я его нагрузил по полной, и мощность в нагрузке составила, где то 38W при падении напряжения 24v на максимальной мощности. Но в таком слишком большом падение, ясное дело, виноват маломощный трансформатор. Электронные компоненты установленные на печатной плате были абсолютно холодными.


Снимаем двухполярное питание с одной вторичной обмотки
https://youtube.com/watch?v=l-saJ-b2CCI
В заключение хочу сказать, что такое устройство отлично работает, никаких нареканий к нему нет.
Файл печатной платы в формате .lay: Скачать Dvuhpolyarka
Схема цепей смещения в усилителях типа UBbIX = kUBX + b
Схема, реализующая передаточную характеристику вида UBbIX = kUBX + b, представлена на рисунке ниже
Схема усилителя с передаточной характеристикой типа UBbIX = kUBX + b.
Данная схема представляет собой неинвертирующий сумматор и состоит из развязывающих конденсаторов С1 и С2 имеющих ёмкость порядка 0,001 – 0,1 мкФ, резисторов R1, R2, R3 и R4 и самого ОУ DA1 в неинвертирующей схеме. Передаточная характеристика данной схемы описывается следующим выражением
тогда коэффициенты k и b будут определяться следующими выражениями
Расчёт усилителя с характеристикой типа UBbIX = kUBX + b
Для примера рассчитаем элементы усилителя со следующими параметрами: входное напряжение UBX = 0,1…1 В, выходное напряжение UBЫX = 1…5 В, напряжение питания UПИТ = 6 В, в качестве источника смещения используется напряжение питания UCM = UПИТ = 6 В.
-
Определим тип передаточной характеристики. Определяем коэффициенты k и b
Решив данную систему, получим k = 4,44 и b = 0,556, тогда передаточная характеристика будет иметь следующий вид
-
Рассчитаем номиналы резисторов R1 и R2, решив следующую систему уравнений относительно (R3 + R4) / R3
Подставив значения коэффициентов k, b и UCM получим следующее уравнение
Величина резистора R1 обычно выбирается в пределах от 1 до 10 кОм, так как резистор R1 определяет входное сопротивление усилителя и его следует увеличивать, чтобы исключить перегрузку источника сигнала.
Выберем R1 = 10 кОм, тогда R2 = 47,91 * 10 = 479,1 кОм. Примем R2 = 470 кОм.
-
Рассчитаем величины сопротивлений R3 и R4
Величина резистора, также как и R1 выбирается в пределах 1 … 10 кОм, поэтому примем R3 = 10 кОм, R4 = 10 * 3,53 = 35,3 кОм. Примем R4 = 36 кОм.
Развязка
При использовании двух фильтрующих конденсаторов при двухполярном питании надо следить, чтобы две полуволны сигнала суммировались в одной точке, как показано на рисунке:
Часто применение одного конденсатора, включенного между плюсом и минусом питания, позволяет решить эту проблему. Этот метод хорошо работает с операционными усилителями типа 5532, и для усилителей мощности типа LM3886.
Когда питание драйверного каскада и выходного каскада подключено раздельными проводами, это может вызвать некоторую нестабильность усилителя на высоких частотах. Проблема решается подключением керамического конденсатора небольшой ёмкости между выводами питания микросхемы:
увеличение по клику
Если ёмкость байпасных (блокировочных) конденсаторов больше 100мкФ, их общий провод должен подключаться к «грязной» земле, так как большие зарядные токи могут создавать ощутимые помехи, если конденсаторы будут подключены к сигнальной земле.
Схема цепей смещения в усилителях типа UBbIX = – kUBX – b
Последний, четвёртый случай ОУ с однополярным питанием и переходной характеристикой вида UBbIX = – kUBX – b имеет схему представленную на рисунке ниже

Схема усилителя с передаточной характеристикой вида UBbIX = – kUBX — b
Данная схема представляет собой инвертирующий сумматор и состоит из ОУ DA1, развязывающего конденсатора С1, резисторов R1, R2 и R3. С учётом элементов схемы передаточная характеристика будет иметь вид
Тогда коэффициенты k и b можно представить в следующем виде
Расчёт усилителя с переходной характеристикой вида UBbIX = – kUBX – b
Для примера рассчитаем усилитель реализующий переходную характеристику вида UBbIX = – kUBX — b. В качестве начальных условий примем следующие параметры схемы: диапазон входного напряжения UBX = -0,2 … -0,8 В, диапазон выходного напряжения UBЫX = 1 … 5 В, напряжение смещение берётся от напряжения питания UCM = UПИТ = 6 В.
- Рассчитаем коэффициенты k и b, для этого решим систему линейных уравнений
Решив данную систему, получим k = – 6,67 и b = — 0,334. Тогда переходная характеристика будет иметь вид
- Определим величину сопротивления R1 и R3
Примем R1 = 10 кОм, тогда R3 = 6,67 * 10 = 66,7 кОм. Примем R3 = 68 кОм.
- Определим величину сопротивления R2
Примем R2 = 200 кОм.
Использование операционных усилителей
Как известно, у диодов вольтамперная характеристика нелинейная, создавая однофазный прецизионный (высокоточный) выпрямитель двухполупериодного типа на микросхеме ОУ, можно существенно снизить погрешность. Помимо этого, имеется возможность создать преобразователь, позволяющий стабилизировать ток на нагрузке. Пример схемы такого устройства показан ниже.

Схема: простой стабилизатор на операционном усилителе
На рисунке изображен простейший стабилизатор тока. Используемый в нем ОУ — это управляемый по напряжению источник. Такая реализация позволяет добиться, чтобы ток на выходе преобразователя не зависел от потери напряжения на нагрузке Rн и диодном мосту D1-D4.
Если требуется стабилизация напряжения, схему преобразователя можно незначительно усложнить, добавив в нее стабилитрон. Он подключается параллельно сглаживающей емкости.
Схема цепей смещения в усилителях типа UBbIX = kUBX + b
Схема, реализующая передаточную характеристику вида UBbIX = kUBX + b, представлена на рисунке ниже

Схема усилителя с передаточной характеристикой типа UBbIX = kUBX + b.
Данная схема представляет собой неинвертирующий сумматор и состоит из развязывающих конденсаторов С1 и С2 имеющих ёмкость порядка 0,001 – 0,1 мкФ, резисторов R1, R2, R3 и R4 и самого ОУ DA1 в неинвертирующей схеме. Передаточная характеристика данной схемы описывается следующим выражением
тогда коэффициенты k и b будут определяться следующими выражениями
Расчёт усилителя с характеристикой типа UBbIX = kUBX + b
Для примера рассчитаем элементы усилителя со следующими параметрами: входное напряжение UBX = 0,1…1 В, выходное напряжение UBЫX = 1…5 В, напряжение питания UПИТ = 6 В, в качестве источника смещения используется напряжение питания UCM = UПИТ = 6 В.
- Определим тип передаточной характеристики. Определяем коэффициенты k и b
Решив данную систему, получим k = 4,44 и b = 0,556, тогда передаточная характеристика будет иметь следующий вид
- Рассчитаем номиналы резисторов R1 и R2, решив следующую систему уравнений относительно (R3 + R4) / R3
Подставив значения коэффициентов k, b и UCM получим следующее уравнение
Величина резистора R1 обычно выбирается в пределах от 1 до 10 кОм, так как резистор R1 определяет входное сопротивление усилителя и его следует увеличивать, чтобы исключить перегрузку источника сигнала.
Выберем R1 = 10 кОм, тогда R2 = 47,91 * 10 = 479,1 кОм. Примем R2 = 470 кОм.
- Рассчитаем величины сопротивлений R3 и R4
Величина резистора, также как и R1 выбирается в пределах 1 … 10 кОм, поэтому примем R3 = 10 кОм, R4 = 10 * 3,53 = 35,3 кОм. Примем R4 = 36 кОм.
Корректная подача опорного напряжения в ИУ
Часто полагают, что вход для подачи опорного напряжения высокоомный (поскольку это вход). Так, разработчики могут соблазниться подключить высокоомный источник, например резистивный делитель, к выводу ИУ для опорного напряжения. С некоторыми типами инструментальных усилителей это может привести к значительным погрешностям (рис. 8).

Рис. 8. Неправильное использование простого делителя напряжения для непосредственной подачи опорного напряжения в инструментальный усилитель из трех ОУ
Например, в конструкции популярного ИУ применено три ОУ, соединенных, как показано выше. Общий коэффициент усиления равен:
где R2/R1 = R4/R3.
Коэффициент передачи для входа опорного напряжения равен единице (при подаче напряжения от источника с низким импедансом). Однако в рассматриваемом случае вывод опорного напряжения ИУ подключен к простому делителю напряжения на резисторах. Это приводит к разбалансу схемы вычитания и нарушает коэффициент деления делителя напряжения. В свою очередь, это снижает коэффициент подавления синфазного сигнала в ИУ и точность его коэффициента усиления. Однако если бы внутренний резистор R4 был нам доступен, то при снижении его сопротивления на величину, равную параллельному соединению двух резисторов делителя напряжения (здесь 50 кОм), схема вела бы себя так, будто к изначальному сопротивлению резистора R4 подключен низкоомный источник, равный (в данном примере) половине напряжения питания, и точность схемы вычитания была бы сохранена.
Этот подход невозможен, если ИУ — интегральная схема в закрытом корпусе. Еще одна проблема заключается в том, что температурные коэффициенты сопротивления (ТКС) внешних резисторов делителя отличаются от ТКС резистора R4 и других резисторов схемы вычитания. И, наконец, такой подход не позволяет регулировать значение опорного напряжения. Если, с другой стороны, попытаться использовать в делителе напряжения низкоомные резисторы, чтобы влияние их добавленного сопротивления было бы пренебрежимо малым, то ток потребления от источника питания и рассеиваемая мощность схемы увеличатся. В любом случае, такой метод «грубой силы» не приносит успеха.
На рис. 9 показано лучшее решение — применение буфера на ОУ с малым потреблением энергии между делителем напряжения и входом опорного напряжения ИУ. Это ликвидирует необходимость подбора сопротивления и проблему резисторов с разными ТКС, а также дает возможность легко регулировать опорное напряжение.

Рис. 9. Подача опорного напряжения на ИУ с низкоимпедансного выхода ОУ
Конструкция устройства
Следует учесть, что выход GND приставки является «искусственной средней точкой», поэтому он не должен контактировать с «общим» проводом исходного БП (!) — обычно это «-» питания.
На фото приведён пример моей конструкции. Схема собрана на печатной плате размерами 55 х 30 мм и установлена в корпусе «основного» (однополярного) БП. Корпус от компьютерного блока питания имеет компактные размеры, поэтому монтаж получился довольно плотным. Однако на работу как основного блока, так и «приставки» это не оказало никакого влияния. Транзисторы выведены на проводах небольшой длины (порядка 60…80 мм) и закреплены на свободном месте основного теплоотвода через изоляционные прокладки. Переключатель S1 выведен на переднюю панель БП (тумблер). Предохранитель F1 установлен на боковой стенке справа. Автор статьи: Барышев Андрей Владимирович.
Форум по блокам питания
Чем больше мощность, тем хуже…
Часто радиолюбители стараются сделать свой усилитель как можно мощнее (типа, так круче), да и аудиофилы зачастую оснащают свои системы усилителями с мощностью в разы превышающей необходимую для озвучивания обычной комнаты до нормального уровня громкости, мотивируя тем, что так получается больший динамический диапазон. Такие усилители (большой мощности) порой решают одни проблемы, но создают другие.
Индуктивность проводников питания является основным «слабым звеном» усилителей мощности класса АВ. В таких усилителях выходные транзисторы включаются и выключаются поочередно, соответственно по плюсовой и минусовой шинам питания протекают полуволны зарядных токов.
Если эти импульсы через емкостные и индуктивные связи попадут в звуковой тракт это приводит к ужасному размытому звучанию.
Такое происходит, если какая-то чувствительная дорожка (проводник) проходит рядом с шиной питания. Бифилярная свивка проводов питания эффективно подавляет излучаемые помехи за счёт взаимной компенсации положительной и отрицательной полуволн.

На печатной плате этот метод можно реализовать, если шины питания расположить друг над другом с двухсторон платы (требуется двухсторонняяя печатная плата)
Достойный образец проектирования печатной платы для усилителя мощности — это конструкция Ultra-LD 200W, представленная в одном из номеров журнала «Практическая электроника каждый день». На печатной плате этого усилителя реализованы все рекомендации по монтажу, представленные в данном цикле статей. И во многом за счёт этого удалось получить уровень шумов -122 дБ и уровень нелинейных искажений ниже 0,001%.
Заземление одной стороны печатной платы хорошо работает в высокочастотных и слаботочных конструкциях. Для усилителей мощности это не подходит, потому как трудно предсказать протекание токов в зависимости от выбора точек заземления.
В современных ламповых усилителях часто общую шину делают в виде отрезка тостого лужёного провода. Многие гуру проповедуют разводку звездой с единственной точкой подключения. Бывают случаи, когда при таком подходе усилители плохо работают. Сказывает большое количество длинных проводов, которые снижают стабильность конструкции.
Как правило, в хорошем усилителе есть несколько точек заземления.
Ложка дегтя в бочку меда
При всех очевидных плюсах, самым большим минусом данной микросхемы является ее корпус. Микросхема выпускается только в корпусе предназначенном для поверхностного монтажа, размерами 3х3 мм. Размеры контактов составляют 0.6х0.2 мм, а расстояние между ними 0.25 мм.
Изготовить плату с такими контактами в домашних условиях — не самое простое занятие. Можно облегчить себе жизнь, если купить готовый модуль со впаянной микросхемой и обвязкой.
Вообще TPS65133 не единственная. В этом же ряду есть микросхемы TPS65130 TPS65131, TPS65132, TPS65135….. Однако либо их характеристики мене интересны, либо корпус еще хуже.
Буду очень признателен всем, кто подскажет микросхемы с аналогичными характеристиками. Жду Вас в комментах
Материал подготовлен исключительно для сайта AudioGeek.ru
Подача опорного напряжения на ОУ, ИУ и АЦП
На рис. 7 приведена схема с однополярным питанием, в которой напряжение на несимметричный вход аналого-цифрового преобразователя (АЦП) подается с инструментального усилителя. Опорное напряжение усилителя обеспечивает напряжение смещения, соответствующее нулевому дифференциальному входному напряжению, а опорное напряжение АЦП обеспечивает коэффициент масштабирования. Для снижения внеполосного шума между выходом ИУ и входом АЦП часто применяется простой сглаживающий RC-фильтр нижних частот. Разработчики часто соблазняются простыми решениями — например, для подачи опорного напряжения на ИУ и АЦП применяют резистивные делители вместо низкоомного источника. Для некоторых ИУ это может послужить причиной появления погрешности.

Рис. 7. Типичная схема подачи сигнала с ИУ на АЦП с однополярным питанием
Исходная схема

Сначала была собрана исходная однополярная схема для пробы и поиска возможных ошибок, про которые писали некоторые собиравшие данную конструкцию. У меня всё сразу заработало нормально, возникли лишь вопросы с регулировкой тока ограничения и индикацией срабатывания этого ограничения.
Далее была собрана аналогичная схема для напряжения отрицательной полярности — полностью аналогичная, лишь с заменой полярности включения электролитических конденсаторов, диодов (стабилитронов) и с применением транзисторов противоположной структуры (n-p-n / p-n-p). Обозначения элементов «минусового» плеча оставлены такими же, как у «плюсового» для упрощения рисования схемы 🙂
Характеристики делителя однополярного напряжения в двухполярное:
Представленный делитель напряжения может подключаться к любому блоку однополярного напряжения в диапазоне от 7 до 30 вольт. При этом выходное двухполярное напряжение будет от 3 до 14,5 вольта.
В ходе работы, делитель не ухудшает параметров и характеристик Вашего однополярного блока питания
Что очень важно
Делитель обеспечивает двухполярным питанием несбалансированную нагрузку током до 10 ампер каждого напряжения (и положительного, и отрицательного). Другими словами, если в положительной цепи будет нагрузка с током потребления 10 ампер, а в отрицательной 0,1 ампер, то положительное и отрицательное напряжения будут отличаться не более 0,01 вольта.
Регулировка двухполярного выходного напряжения осуществляется на самом блоке однополярного питания. Поэтому, если на Вашем блоке питания этой регулировки нет, то и выходное напряжение регулироваться не будет.
Представленный делитель однополярного напряжения испытывался с ранее разработанным мной универсальным блоком стабилизированного питания . Он показал превосходные свойства. Так как мой блок питания выдавал напряжение до 26 вольт, то выходные напряжения составили от 3 до +- 12,3 вольта. После подключения дополнительных витков вторичной обмотки силового трансформатора в схеме универсального стабилизированного блока питания до выходного стабилизированного напряжения в 32 вольта, выходные напряжения делителя составили от 3 до +- 15,2 вольта. Система автоматики от перегрузок работает также надежно.
;Устройство обладает адаптивной схемой контроля и регулировки равенства выходных напряжений, не зависимо от возможного изменения их амплитуды и нагрузки.
Используемые в схеме детали
В качестве операционного усилителя можно использовать микросхемы К140УД6, К140УД7, К140УД601, К140УД701 или зарубежные аналоги (с учётом их другой цоколёвки).
Резисторы в эмиттерных цепях транзисторов нужны для выравнивания токов транзисторов и ограничения их бросков в моменты переключения. При небольших тока нагрузки достаточно будет использовать один выходной каскад, тогда эти резисторы в эмиттерных цепях можно исключить. При значительной нагрузке (до 10 А и выше) следует использовать параллельное включение транзисторов (показано на схеме зелёным цветом). Номинал этих резисторов может быть от 0,05 до 0,2 Ом при мощности не менее 5 ватт (зависит от мощности и тока нагрузки). Все остальные резисторы в схеме — типа МЛТ0,25.
Транзисторы можно использовать типов: КТ805/КТ837, КТ819/КТ818, КТ827/КТ825 или аналогичные импортные. Диоды VD1 и VD2 предназначены для исключения шунтирования транзисторами устройства цепей нагрузки. Они могут быть типа КД226, КД210, КД237 и другие, в зависимости от максимального тока нагрузки.
Транзисторы устанавливают на теплоотводы достаточного размера. Размеры теплоотводов определяются только тем, насколько нагрузка будет не сбалансирована. Чем больше не сбалансирована, тем больше площадь радиаторов.
Настройки этот делитель однополярного напряжения не требует, правильно собранная схема начинает работать сразу. Резистор Rрег предназначен для установки равенства выходных двухполярных напряжений.
В случае появления «биений» выходного напряжения в результате возбуждения и самогенерации, необходимо уменьшить значение резистора R4, увеличив при этом значение обратной отрицательной связи.
Микросхема ОУ может быть ограничена по питанию до 15 вольт в «плече» (в зависимости от её типа), поэтому для получения бОльших выходных напряжений необходимо подключать питание к выводам 4 и 7 через добавочные сопротивления и соответствующие стабилитроны, но при этом возрастёт и нижний уровень выходных напряжений. Стабилитроны следует зашунтировать конденсаторами порядка 0,1…1,0 мкФ.
В некоторых микросхемах ОУ предусмотрена возможность регулировки баланса нуля выходного напряжения с помощью внешнего подстроечного резистора. Но при изменении напряжения входного питания, будет необходима его подстройка, поэтому в данной схеме эта функция не используется.
Схема стабилизатора была собрана и испытана на практике. При всей своей простоте обеспечивает хорошие показатели и надёжность, не занимает много места и может быть размещена в корпусе вашего «исходного» однополярного БП. При этом для нормальной работы БП в однополярном режиме, следует предусмотреть переключатель S1 для отключения двуполярной приставки, чтобы она не оказывала никакого влияния на него. Также, на выходе основного БП полезно будет поставить дополнительный предохранитель F1 на ток, соответствующий максимально возможному току двуполярной нагрузки.
Работа ОУ от однополярного источника питания
В обычных условиях схема включения ОУ предусматривает двухполярное питание, однако в современной портативной аппаратуре с батарейным питанием это представляется не совсем удобным. Вследствие этого применяют схемы однополярного питания ОУ с введение в схему цепи дополнительного смещения.
В линейном усилителе соотношение между входным UBX и выходным UBbIX напряжением имеет следующую функциональную зависимость, которая представляет собой уравнение прямой и называется передаточной характеристикой
где k – крутизна усилителя
b – смещение выходного напряжения.
Поэтому, в зависимости от коэффициентов k и b, возможно четыре варианта передаточных характеристик линейного усилителя
Для нахождения коэффициентов k и b в уравнении прямой линии необходимо задаться параметрами двух точек на этой прямой, в случае линейного усилителя – параметрами входного и выходного напряжения в двух точках, чаще всего крайних.
В качестве примера найдём коэффициенты k и b в следующем случае: на входе линейного усилителя сигнал от датчика может изменяться в пределах от 0,3 до 0,7 В, а с выхода усилителя на аналого-цифровой преобразователь должен поступать сигнал в диапазоне от 1 до 6 В. Для определения уравнения линейного усилителя мы имеем две точки А1(UBbIX1; UBX1) = (1; 0,3) и А2(6; 0,7), поэтому составим систему уравнений
Решив данную систему, получим следующие значения коэффициентов k = 7 и b = 1,1. В итоге передаточная характеристика линейного усилителя будет иметь следующий вид
Для каждого вида передаточной характеристики существует своя схема реализации цепей смещения, рассмотрим их подробнее.
Схема цепей смещения в усилителях типа UBbIX = – kUBX – b
Последний, четвёртый случай ОУ с однополярным питанием и переходной характеристикой вида UBbIX = – kUBX – b имеет схему представленную на рисунке ниже

Схема усилителя с передаточной характеристикой вида UBbIX = – kUBX — b
Данная схема представляет собой инвертирующий сумматор и состоит из ОУ DA1, развязывающего конденсатора С1, резисторов R1, R2 и R3. С учётом элементов схемы передаточная характеристика будет иметь вид
Тогда коэффициенты k и b можно представить в следующем виде
Расчёт усилителя с переходной характеристикой вида UBbIX = – kUBX – b
Для примера рассчитаем усилитель реализующий переходную характеристику вида UBbIX = – kUBX — b. В качестве начальных условий примем следующие параметры схемы: диапазон входного напряжения UBX = -0,2 … -0,8 В, диапазон выходного напряжения UBЫX = 1 … 5 В, напряжение смещение берётся от напряжения питания UCM = UПИТ = 6 В.
- Рассчитаем коэффициенты k и b, для этого решим систему линейных уравнений
Решив данную систему, получим k = – 6,67 и b = — 0,334. Тогда переходная характеристика будет иметь вид
- Определим величину сопротивления R1 и R3
Примем R1 = 10 кОм, тогда R3 = 6,67 * 10 = 66,7 кОм. Примем R3 = 68 кОм.
- Определим величину сопротивления R2
Примем R2 = 200 кОм.
Схема цепей смещения в усилителях типа UBbIX = kUBX – b
Схема усилителя передаточная характеристика, которого имеет вид UBbIX = kUBX – b представлена ниже

Схема усилителя с передаточной характеристикой типа UBbIX = kUBX – b
Передаточная характеристика данной схемы представлена следующим выражением
В данном случае коэффициенты k и b будут определяться следующими выражениями

Расчёт усилителя с характеристикой типа UBbIX = kUBX — b
Для примера рассчитаем усилитель со следующими параметрами: входное напряжение UBX = 0,3…0,7 В, выходное напряжение UBЫX = 1…5 В, напряжение питания UПИТ = 6 В, в качестве источника смещения используется напряжение питания UCM = UПИТ = 6 В.
- Рассчитаем коэффициенты передаточной характеристики
Решив данную систему уравнений, получим k = 10 и b = -2.
Тогда переходная характеристика данного усилителя будет иметь вид
- Рассчитаем сопротивление резисторов R3 и R В данной схеме сопротивление резистора R3 должно быть значительно больше эквивалентного сопротивления параллельных резисторов R1 || R2. Поэтому коэффициент k можно выразить следующим приближённым выражением
Примем сопротивление резистора R3 = 10 кОм, тогда R4 = 90 кОм.
- Рассчитаем сопротивление резисторов и R
Так как R3 >> R1 || R2 примем R2 = 0,75 кОм, тогда R1 = 26*0,75=19,5 кОм. Примет R1 = 20 кОм.
Таким образом, передаточная характеристика усилителя будет иметь вид UBbIX = 10UBX — 2 при следующих номиналах элементов: R1 = 20 кОм, R2 = 0,75 кОм, R3 = 10 кОм, R4 = 90 кОм.





